登录方式

方式一:
PC端网页:www.rccrc.cn
输入账号密码登录,可将此网址收藏并保存密码方便下次登录

方式二:
手机端网页:www.rccrc.cn
输入账号密码登录,可将此网址添加至手机桌面并保存密码方便下次登录

方式三:
【重症肺言】微信公众号
输入账号密码登录

注:账号具有唯一性,即同一个账号不能在两个地方同时登录。

登录
方式

为重症救治赋能

为患者康复加速

当前位置: 首页 呼吸危重症菁英秀

多重耐药革兰阴性菌所致重症肺炎的诊疗策略

方萍 西安交通大学第二附属医院呼吸与危重症医学科 发布于2026-01-13 浏览 3331 收藏

作者:方萍

单位西安交通大学第二附属医院呼吸与危重症医学科

图片

在医院感染领域,多重耐药革兰阴性菌引发的重症肺炎一直是临床诊治的难点。此类感染不仅病情复杂,还常常伴随着较高的死亡率和医疗负担。本文将从重症肺炎的基本概念、流行病学特征、临床诊疗路径以及治疗策略等方面,系统阐述多重耐药革兰阴性菌所致重症肺炎的诊治要点,为临床实践提供参考。

图片

一、重症肺炎的基本概念与流行病学特征

1. 重症肺炎的定义和流行病学

重症肺炎是由肺组织(细支气管、肺泡、间质)炎症发展到一定疾病阶段,恶化加重形成,引起器官功能障碍甚至危及生命。社区获得性肺炎(CAP)、医院获得性肺炎(HAP)和呼吸机相关性肺炎(VAP)等均可引起重症肺炎,其中HAP和VAP是我国最常见的医院获得性感染。2020年发表于JAMA杂志的一篇研究报道,在国外ICU感染患者(8135例)的感染部位中,呼吸系统占60.1%,排名居于首位(4893例)。国内多中心研究也表明,在ICU严重脓毒症患者中,肺部感染发生率为86.6%,同样也高居首位。

2. 重症肺炎的分类

重症肺炎按照感染病因可以分为HAP和VAP。HAP指的是患者住院期间没有接受有创机械通气、未处于病原感染的潜伏期,而于入院48 h后新发生的肺炎。VAP是气管插管或气管切开患者接受机械通气48 h后发生的肺炎,机械通气撤机、拔管后48 h内出现的肺炎也属于VAP范畴。我国认为VAP是HAP的特殊类型,因病情加重而接受气管插管和机械通气治疗的HAP患者仍属于HAP。HAP在呼吸科普通病房的发病率为0.9%,但在RICU可高达15.3%。一旦发生HAP,患者平均住院时间延长7~10 d,平均全因病死率为22.3%。VAP的情况则更为严峻,不同研究显示其发病率在机械通气患者中为9.7%~48.4%,患者平均住院时间延长11~32.6 d,平均全因病死率为21.2%~43.2%。

2. 重症肺炎的病原谱

北京大学人民医院牵头的一项涉及15家教学医院的HAP病原体流行病学调查显示,从2827多例HAP患者中分离出2930株细菌,其中革兰阴性菌占比高达84%,显著高于革兰氏阳性菌(15%),其中鲍曼不动杆菌、铜绿假单胞菌和肺炎克雷伯菌为主要致病菌,耐碳青霉烯类鲍曼不动杆菌(CRAB)发生率逐年增加。

图片

二、重症肺炎的临床诊疗路径

1. 初步诊断与评估

接诊重症肺炎患者时,首先要进行初步诊断和评估,结合患者的入院时间、机械通气情况等因素,判断其是否属于HAP或VAP。确定临床诊断,与其他疾病初步鉴别,评估病情严重程度、可能的病原菌及耐药危险因素等。

2. 病原学检查与经验性治疗

在初诊时,尽管无法立即获得病原学检查结果,但仍需根据患者情况综合判断,给予经验性治疗。同时,抗菌药物使用前的病原学送检至关重要,这是医疗质控的重要指标。标本采集后,应尽快启动经验性抗感染治疗,药物选择需结合患者具体情况,进行个体化精准治疗,根据PK/PD确定药物种类、单药或联合、负荷剂量和维持剂量

3. 疗效评估与治疗调整

48~72 h后对实验室检测结果和初始抗菌治疗反应进行再评估,按不同情况分别处理。

1)对于初始经验性治疗有反应且病原学培养阳性的患者,可将经验性治疗降阶梯为目标性治疗,从联合用药改为更精准的单药治疗。

2对于临床病情稳定、无脓毒症且病原学培养阴性的患者,可停药观察。

3对于病情未改善且病原学培养阳性的患者,需结合病原学结果调整初始经验性治疗。

4对于病情未改善且未获得病原学培养证据的患者,需重新送检,调整经验性抗感染治疗,并排查其他非感染性因素。

4. 动态监测病情

在整个诊疗过程中,都应采取动态监测的策略。观察生物标志物水平,评估第3步中不同情况的处理结果,并确定抗菌治疗的疗程和其他后续处理。

图片

三、重症肺炎的治疗策略

重症肺炎的治疗涉及患者全身多个系统的管理: ①抗感染治疗: 涉及MDR高危因素、经验性治疗、目标性治疗、疗效与疗程评价、吸入抗菌药物治疗等方面; ②器官支持技术: 做好血流动力学监测液体管理控制血糖, 预防并发症, 对于有肾损害的患者, 可能需要进行血液净化治疗; 呼吸支持技术: 据患者肺功能情况, 给予适当的呼吸支持, 做好气道管理, 充分引流气道分泌物; ④非抗菌药物治疗: 包括糖皮质激素的合理使用、营养支持、免疫治疗等。

1. 经验性治疗

经验性抗感染治疗原则包括:①治疗时机的选择—HAP和VAP患者应尽早进行抗菌药物的经验性治疗;②正确评估多重耐药菌感染的危险因素。

对于HAP患者,首先需要评估其病情严重程度及多重耐药菌感染风险:①对于非危重且多重耐药菌感染风险低的患者,可采用单药治疗。②对于存在多重耐药菌感染高风险的患者,如近期使用过抗菌药物、入住ICU等,往往需采取联合治疗方案,并结合患者病情决定是否联合抗耐甲氧西林金黄色葡萄球菌(MRSA)治疗。

对于VAP患者,治疗流程类似,首先评估多重耐药菌感染风险,低风险人群可单药或联合治疗,高风险人群需考虑联合治疗及是否联合抗球菌治疗。

2. 快速诊断技术的应用

目前病原学检测方法包括传统的涂片和培养,但存在一定局限性如阳性率低等),并不能满足临床需求。PCR、NGS等方法的应用在很大程度上提升了病原学诊断的阳性率,但这些方法也各有局限,如细菌核酸检测敏感性稍差但特异性强,阳性率有待提高;NGS报告解读需要结合其他指标判断责任病原体。快速诊断技术有助于早期转化为目标治疗。

3. 目标性治疗

抗感染治疗前或调整方案前尽可能送检合格的病原学标本,并评估检查结果,排除污染或定植的干扰。根据检测出的病原菌及其药敏试验结果,在初始经验性治疗疗效评估基础上酌情调整治疗方案。对于泛耐药菌或全耐药菌感染,应以早期、足量、联合为原则使用抗菌药,并应根据具体的最低抑菌浓度(MIC)及PK/PD理论,推算出不同患者的具体给药剂量、给药方式及给药次数等,以优化抗菌治疗效能。

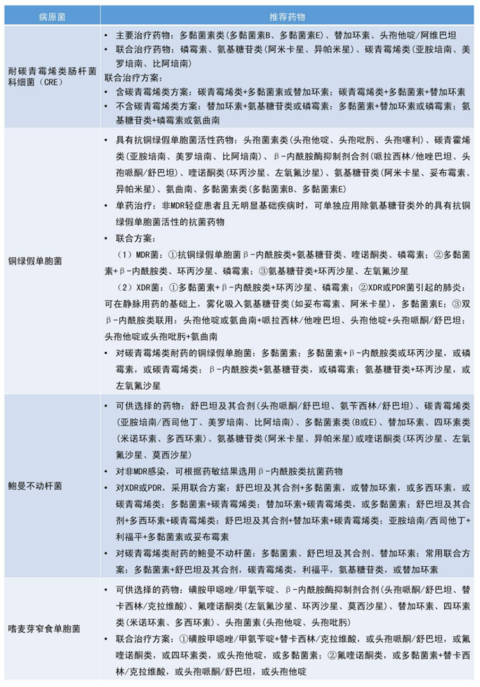
国内指南推荐的针对HAP/VAP常见耐药菌抗感染治疗方案如表1所示。

1  HAP/VAP常见耐药菌抗感染治疗方案

图片

2016年美国IDSA/ATS关于HAP/VAP的指南推荐见表2

2  2016年美国IDSA/ATS关于HAP/VAP诊治指南推荐意见

图片

4. 雾化治疗

雾化治疗在重症肺炎治疗中具有重要地位,其优点是能在呼吸道局部形成高药物浓度,避免全身首过消除效应,增效减毒。不同疾病推荐的雾化吸入药物不同,例如:VAP患者铜绿假单胞菌感染可考虑妥布霉素、阿米卡星、多黏菌素E或多黏菌素B雾化治疗;囊性纤维化(CF)或非CF支气管扩张症患者可采用妥布霉素或多黏菌素E雾化吸入;气管、支气管结核患者可联合使用异烟肼和阿米卡星雾化吸入;非结核分枝杆菌(NTM)肺病患者可采用阿米卡星雾化吸入治疗。

图片

四、黏菌素类制剂在重症肺炎中的临床应用

1. 制剂特点

国内现有可及的黏菌素类制剂包括多黏菌素E甲磺酸钠、硫酸多黏菌素E和硫酸多黏菌素B。多黏菌素E是混合物,氨基酸基团以亮氨酸为主,无导致患者色素沉着的副作用;多黏菌素B主要氨基酸基团是苯丙氨酸,可导致患者色素沉着,停药后可逆。

2. 基于PK/PD优化抗生素治疗

黏菌素类为浓度依赖性抗菌药物,PK/PD指数(AUC/MIC)。静脉用药肺炎患者很难达到PK/PD靶值。因此,指南推荐静脉联合雾化的给药方式来增加疗效, 降低不良反应。多黏菌素E甲磺酸钠雾化吸入在临床研究中显示出优势, 如很少导致支气管痉挛、毒性反应低等, 因此更多指南和共识推荐以其为基础进行雾化治疗。

3. 临床研究数据

《多黏菌素优化应用国际共识指南(2019)》推荐需要静脉多黏菌素治疗怀疑或确诊广泛耐药阴性菌感染的HAP或VAP时,应辅助给予多黏菌素雾化吸入(弱推荐,低质量的证据)。对于雾化吸入多黏菌素类药物治疗肺部感染的给药途径,目前尚无吸入多黏菌素类药物折点可参考。更多指南共识推荐采用多黏菌素E甲磺酸钠进行雾化治疗。现有临床研究数据表明,采用多黏菌素E雾化,很少有患者因为药物刺激而出现支气管痉挛。有一定比例的患者在使用硫酸多黏菌素B雾化过出现支气管痉挛。研究显示,多黏菌素E雾化给药后上皮细胞衬液中的浓度显著高于血浆药物浓度,其雾化治疗杀菌效果显著优于静脉给药。还有研究发现,多黏菌素E雾化吸入对肺上皮细胞毒性小,半衰期长。鉴于多黏菌素E雾化吸入高等级证据充分,国内外指南推荐优选。

2015年发表的一项荟萃分析纳入9项研究共计940例肺部感染患者,病原体包括铜绿假单胞菌或鲍曼不动杆菌,将患者分为试验组(411例,多黏菌素E治疗)和对照组(529例,其他有效抗生素如氨苄西林舒巴坦、头孢吡肟、碳青霉烯类、哌拉西林他唑巴坦、喹诺酮等药物),比较两组的疗效和安全性,观察临床反应、死亡率和肾功能。结果显示:两组临床疗效相当(OR 1.24,95%CI 0.68~2.27,P>0.05),死亡率亦无统计学差异(OR 1.05,95%CI 0.58~1.89,P>0.05),并且两组在肾功能损伤方面也无显著差异(OR 1.25,95%CI 0.78~2.00,P>0.05)。

另外一项2018年发表的荟萃分析纳入29项研究共计2529例患者(中位年龄60岁),其中17项研究对象为HAP/VAP患者,12项研究对象涉及混合感染,包括血流感染、肺炎和腹腔感染。综合评估比较不同治疗方案对多重耐药和广泛耐药鲍曼不动杆菌感染患者的疗效和安全性。研究结果表明:与单药/二联治疗方案相比,多黏菌素E、舒巴坦和替加环素三联疗法的临床治愈率更高。与单药/以替加环素为基础的二联治疗方案相比,以多黏菌素E为基础的联合治疗显著提高微生物清除率。并且,与以舒巴坦为基础的联合治疗相比,以多黏菌素E为基础的联合治疗显著降低全因死亡率。与单药治疗方案相比,以多黏菌素E为基础的联合治疗能够降低肾毒性及其他不良事件发生率。

2018年发表的一项前瞻性、单盲、随机对照研究纳入60例多重耐药肺炎克雷伯菌引起的HAP/VAP成人患者,随机分为两组,单药组接受静脉注射多黏菌素E甲磺酸钠(负荷剂量900万IU,随后300万IU每次,q8h),联合组接受相同剂量多黏菌素E甲磺酸钠联合美罗培南(1 g,q8h),观察院内死亡率和肾毒性发生率。结果发现,与单药组相比,多黏菌素E甲磺酸钠联合美罗培南治疗多重耐药肺炎克雷伯菌所致HAP/VAP,显著降低死亡率,且不增加肾毒性不良反应。

2023年发表的荟萃分析纳入16项研究共1537例患者(成人&儿童),感染病原体包括鲍曼不动杆菌、肺炎克雷伯菌和铜绿假单胞菌,将患者分为两组,静脉滴注联合雾化吸入多黏菌素E组(641例)、静脉滴注多黏菌素E组(896例),评估多黏菌素E的疗效和安全性。结果显示:与单独静脉相比,雾化吸入联合静脉多黏菌素E治疗,临床治愈率和微生物根除率均显著升高。并且与单独静脉相比,雾化吸入联合静脉多黏菌素E治疗,全因死亡率显著降低,肾毒性发生率无显著差异。

2013年有一项回顾性、病例对照研究纳入了208例VAP患者(年龄>18岁),感染多重耐药鲍曼不动杆菌、铜绿假单胞菌或肺炎克雷伯菌,分为静脉注射联合雾化吸入多黏菌素E组和单独静脉注射多黏菌素E组。评估两种方案治疗多重耐药菌所致肺炎的疗效和安全性。在多黏菌素E治疗期间,急性肾损伤发生率未观察到队列间差异。结果表明:多黏菌素E静脉联合雾化吸入用于VAP患者,显著提高了临床治愈率,缩短了辅助通气时间,并且微生物清除率更高。

2022年一项前瞻性、随机、双盲、对照研究,纳入98例外科小儿患者(年龄<12岁),均为心脏手术后革兰阴性菌所致VAP,感染包括肺炎克雷伯菌、大肠杆菌、铜绿假单胞菌等,随机分为两组,试验组接受静脉注射抗生素+雾化吸入多黏菌素E(51例),对照组接受静脉注射抗生素+雾化吸入生理盐水(47例)。雾化吸入给药4 mg/kg,q12h,评估两组治疗方案的临床和细菌学结果,观察雾化吸入多黏菌素E的安全性。本研究未观察到雾化吸入相关的支气管痉挛、胸闷、呼吸暂停等不良反应,两组血清肌酐水平差异无统计学意义。研究最终得出结论:雾化吸入多黏菌素E辅助全身静脉抗生素治疗,显著缩短机械通气时间、术后ICU时间和住院时间,降低VAP相关全因死亡率。多黏菌素E静脉联合雾化吸入治疗多重耐药革兰阴性菌所致VAP新生儿患者同样安全有效。

2020年发表的一项回顾性研究纳入32例多重耐药菌所致VAP新生儿患者,感染包括鲍曼不动杆菌、肺炎克雷伯菌和铜绿假单胞菌等,分为接受静脉联合雾化多黏菌素E治疗组(16例)和单独静脉治疗组(16例),评估临床疗效、微生物疗效和安全性。雾化吸入联合静脉多黏菌素E治疗,显著提高临床治愈率和微生物清除率,降低全因死亡率、显著降低感染持续比例、急性肾损伤发生率和电解质失衡发生率。

图片

五、总结

HAP和VAP是我国常见的院内获得性感染,其中多重耐药的鲍曼不动杆菌、铜绿假单胞菌和肺炎克雷伯菌是主要病原体。对于这类感染,应根据患者病情、感染高危因素等制定经验性治疗方案,并及时根据病原学结果调整。黏菌素类药物在多重耐药革兰氏阴性杆菌感染的治疗中具有重要地位,以其为基础的联合治疗临床疗效确切,静脉联合雾化的给药方式能显著降低患者死亡率,且不增加肾毒性风险。在治疗过程中,还需结合所在监护室的病原耐药流行病学变化及药物可及性,制定个体化的治疗策略。

向下滑动查看


参考文献

[1] Vincent JL, Sakr Y, Singer M, et al. Prevalence and Outcomes of Infection Among Patients in Intensive Care Units in 2017[J]. JAMA, 2020, 323(15):1478-1487. 

[2] 刘又宁, 曹彬, 王辉, 等. 中国九城市成人医院获得性肺炎微生物学与临床特点调查 [J]. 中华结核和呼吸杂志, 2012, 35(10):739-746. 

[3] Yin Y, Zhao C, Li H, et al. Clinical and microbiological characteristics of adults with hospital-acquired pneumonia: a 10-year prospective observational study in China[J]. Eur J Clin Microbiol Infect Dis, 2021, 40(4):683-690.

[4] 中华医学会呼吸病学分会感染学组. 中国成人医院获得性肺炎与呼吸机相关性肺炎诊断和治疗指南(2018年版)[J]. 中华结核和呼吸杂志, 2018, 41(4):255-280. 

[5] 陈轶坚. 多黏菌素类合理应用国际共识指南[J]. 中国感染与化疗杂志, 2019, 19(4):460-463. 

[6] Tsuji BT, Pogue JM, Zavascki AP, et al. International Consensus Guidelines for the Optimal Use of the Polymyxins: Endorsed by the American College of Clinical Pharmacy (ACCP), European Society of Clinical Microbiology and Infectious Diseases (ESCMID), Infectious Diseases Society of America (IDSA), International Society for Anti-infective Pharmacology (ISAP), Society of Critical Care Medicine (SCCM), and Society of Infectious Diseases Pharmacists (SIDP)[J]. Pharmacotherapy, 2019, 39(1):10-39. 

[7] 中国医药教育协会感染疾病专业委员会, 中华医学会呼吸病学分会, 中华医学会重症医学分会, 等. 中国多黏菌素类抗菌药物临床合理应用多学科专家共识[J]. 中华结核和呼吸杂志, 2021, 44(4):292-310. 

[8] Boisson M, Jacobs M, Grégoire N, et al. Comparison of intrapulmonary and systemic pharmacokinetics of colistin methanesulfonate (CMS) and colistin after aerosol delivery and intravenous administration of CMS in critically ill patients[J]. Antimicrob Agents Chemother, 2014, 58(12):7331-7339. 

[9] Ahmed MU, Velkov T, Lin YW, et al. Potential Toxicity of Polymyxins in Human Lung Epithelial Cells[J]. Antimicrob Agents Chemother, 2017, 61(6):e02690-16.

[10] Zhang H, Zhang Q. Clinical efficacy and safety of colistin treatment in patients with pulmonary infection caused by Pseudomonas aeruginosa or Acinetobacter baumannii: a meta-analysis[J]. Arch Med Sci, 2015, 11(1):34-42. 

[11] Kengkla K, Kongpakwattana K, Saokaew S, et al. Comparative efficacy and safety of treatment options for MDR and XDR Acinetobacter baumannii infections: a systematic review and network meta-analysis[J]. J Antimicrob Chemother, 2018, 73(1):22-32.

[12] Abdelsalam MFA, Abdalla MS, El-Abhar HSE. Prospective, comparative clinical study between high-dose colistin monotherapy and colistin-meropenem combination therapy for treatment of hospital-acquired pneumonia and ventilator-associated pneumonia caused by multidrug-resistant Klebsiella pneumoniae[J]. J Glob Antimicrob Resist, 2018, 15:127-135. 

[13] Tumbarello M, De Pascale G, Trecarichi EM, et al. Effect of aerosolized colistin as adjunctive treatment on the outcomes of microbiologically documented ventilator-associated pneumonia caused by colistin-only susceptible gram-negative bacteria[J]. Chest, 2013, 144(6):1768-1775. 

[14] Bharathi KS, Bhat A, Pruthi G, et al. Randomized control study of nebulized colistin as an adjunctive therapy in ventilator-associated pneumonia in pediatric postoperative cardiac surgical population[J]. Ann Card Anaesth, 2022, 25(4):435-440. 


    作者介绍    

图片

方萍

西安交通大学第二附属医院呼吸与危重症医学科副主任,医学博士,主任医师,硕士研究生导师;美国约翰·霍普金斯大学医学院访问学者;中华医学会呼吸病学分会呼吸危重症学组委员,中国老年医学学会呼吸病学分会委员,中国康复医学会呼吸康复专委会呼吸治疗学组委员,中国研究型医院学会睡眠医学专委会委员,陕西省医学会呼吸结核分会重症学组委员,陕西省医师协会重症医师分会委员及急危重症超声专委会常委,陕西省保健学会过敏性疾病防治专委会主任委员及重症专业委员会常委。

全部评论 0
Copyright©2020-2026 北京医麦斯科技有限公司 版权所有 京ICP备2020034400号-1 京公网安备11010502043983号