单位:吉林大学第一医院呼吸与危重症医学科
2022年《中华结核和呼吸杂志》发表了《中国铜绿假单胞菌下呼吸道感染诊治专家共识》(以下简称2022版共识),此次共识较2014年版内容有了很大的更新,主要体现在以下几个方面:①重视铜绿假单胞菌(Pseudomonas aeruginosa,PA)下呼吸道感染流行病学和耐药性的变迁;②重视PA下呼吸道感染诊断标准的更新;③重视PA下呼吸道感染治疗药物和策略的调整。
PA的分离率近年来有下降趋势,占呼吸道标本分离菌的第3~4位。但PA在BALF标本分离菌中占第1位。最重要的是PA耐药性变迁,HAP中MDR-PA比例较高,VAP中MDR-PA比例更高。值得密切关注的是,下呼吸道感染中碳青霉烯类耐药PA(CR-PA)的比例上升明显,已经成为当前临床抗感染治疗的难题。
2023年CHINET中国Z细菌耐药监测最新数据显示:PA在所有检出病原菌中排名第5,在呼吸道标本分离菌种中排名第3;从历年监测的主要革兰阴性杆菌分离率的变迁可以发现,PA整体的检出稳定,略微下降。通过PA的耐药情况也提示,PA对多黏菌素、氨基糖苷类、头孢吡肟和头孢他啶/阿维巴坦高度敏感,对亚胺培南和美罗培南的耐药率分别为21.9%和17.4%,对环丙沙星和左氧氟沙星的耐药率分别为14.4%和20.7%。此外,PA对亚胺培南和美罗培南的耐药性也呈缓慢下降的趋势。CR-PA对多黏菌素和黏菌素高度敏感,对阿米卡星、头孢他啶/阿维巴坦、庆大霉素也有一定的敏感性。PA的耐药表现形式多样而复杂,大多表现为多重耐药PA(MDR-PA)【对3种或3种以上的抗菌药物耐药的PA】,少部分菌株表现为广泛耐药PA(XDR-PA)【仅对1~2种抗菌药物(通常指多黏菌素、替加还素)敏感的PA】或全耐药PA(PDR-PA)【对目前临床应用的所有类别抗菌药物中的所有品种均不敏感】。2022版共识更加关注CR-PA和“难治”耐药性PA(DTR-PA)。CRPA即对亚胺培南、美罗培南或多利培南任何一种碳青霉烯类耐药的PA,DTR-PA即对以下所有药物都不敏感的PA,哌拉西林他唑巴坦、头孢他啶、头孢吡肟、氨曲南、美罗培南、亚胺培南、环丙沙星和左氧氟沙星。DTR-PA概念的提出更加贴近临床治疗角度,符合临床治疗实际。PA的耐药机制分为天然耐药、获得性耐药和适应性耐药,前两者可以通过药敏试验发现,后者则与体内耐药有关。天然耐药和获得性耐药的常见机制包括:①外膜通透性降低并与外膜上的主动外排系统协同发挥作用,最典型的是D2通道缺失导致;亚胺培南耐药;②主动外排系统过度表达:与细菌耐药相关的外排系统有4个,分别是MexAB-OprM、MexCD-OprJ、MexEF-OprN和MexXY-OprM,主要介导β-内酰胺类、氟喹诺酮类和/或氨基糖苷类耐药,形成MDR;③产生灭活酶:最常产生的β-内酰胺酶是AmpC酶,介导对青霉素类和头孢菌素类耐药,部分菌株产金属酶(如IMP和VIM型),介导对碳青霉烯类耐药;④其他新耐药机制,例如细胞分化相关基因(ftsk)突变在PA对环丙沙星和β-内酰胺类耐药中发挥一定的作用。
适应性耐药机制主要是生物被膜形成和细菌持留,它是在环境刺激下,瞬时增加了细菌抵抗抗菌药物攻击的能力,当去除刺激因素后,适应性耐药是可逆的,因此,适应性耐药不易被常规药敏试验和耐药基因检测发现。生物被膜的形成就属于适应性耐药,容易导致病原体难以清除,反复引起下呼吸道感染,多见于结构性肺病合并慢性感染患者。适应性耐药的激发因素很多,包括抗菌药物、杀虫剂、pH改变等,给临床带来最直接的影响是抗菌药物的体外药敏试验和临床疗效不一致。目前还没有办法检测适应性耐药。
随着对PA研究的深入,临床医生也逐渐认识到急性和慢性PA感染诊治的差异。2022版共识将PA下呼吸道感染的诊断分为急性和慢性两大类,并分别给出了相对清晰的定义,以及急、慢性感染(包括耐药菌感染)相应的高危因素、预后不良危险因素、临床表现和诊断标准,这是此版共识修订中的亮点。
(1)PA急性下呼吸道感染高危因素:①既往有下呼吸道PA分离史;②结构性肺疾病,如支气管扩张、囊性纤维化、弥漫性泛细支气管炎、慢阻肺尤其FEV1占预计值%<30%;③基础疾病或免疫缺陷,如恶性肿瘤、营养不良、外周血中性粒细胞<1.0×109/L、应用糖皮质激素(泼尼松>10 mg/d)或其他免疫抑制药物使用超过1周;④90天内全身抗菌药物使用史;⑤接受有创检查、治疗或手术;⑥在PA流行区获得的感染、接触被PA污染的气溶胶或水。(2)MDR-PA急性下呼吸道感染高危因素:①呼吸道MDR-PA分离史;MDR-PA流行区获得的感染;90天内全身广谱抗菌药物使用史;②接受有创检查、治疗或手术,特别是人工气道、机械通气治疗。(3)PA急性下呼吸道感染预后不良危险因素:年龄≥65岁,慢性肝脏疾病,神经系统疾病,急性呼吸窘迫综合征(ARDS),急性肾衰竭,不恰当的经验性抗感染治疗。(1)临床症状:包括肺炎、气管支气管炎、肺脓肿和脓胸;急性发热、咳嗽、咳痰、气促;咳黄绿色脓性痰时要警惕PA感染可能。(2)影像学表现:肺部影像学改变缺乏特异性,常表现为支气管肺炎,可伴有小结节和小透亮区的“微脓肿”,少数情况下表现为大叶性肺炎、肺脓肿,可伴有胸腔积液。(3)实验室检查:有白细胞总数和中性粒细胞数升高,C反应蛋白(CRP)和白介素-6(IL-6)升高,也可出现内毒素、降钙素原(PCT)和中性粒细胞CD64升高。(4)诊断标准:①临床表现符合肺炎、气管支气管炎、肺脓肿、脓胸的诊断标准;②同期合格的下呼吸道标本分离出PA;③结合PA急性感染高危因素进行诊断。(1)高危因素:①慢性结构性肺病,如支气管扩张、囊性纤维化、弥漫性泛细支气管炎、重度慢阻肺等患者;②长期接受糖皮质激素、免疫抑制剂治疗或获得性免疫缺陷综合征患者;③反复接受全身广谱抗菌药物治疗导致菌群失调的患者。此类下呼吸道感染患者,需要定期进行痰微生物培养,充分评估PA慢性感染的可能性。(2)诊断标准:①存在PA慢性感染的高危因素;②有下呼吸道感染的临床症状和体征,影像学出现持续性、新的或加重的肺部渗出、浸润、实变等;③合格的下呼吸道标本病原学检测阳性:1年内分离出PA(至少间隔3个月)≥2次。(1)标本获取:①建议采用气管吸引,保护性毛刷和BALF标本,并及时送检。②对于合并胸腔积液的下呼吸道感染患者,推荐采集胸腔积液进行病原学检测。③PA下呼吸道感染患者血培养阳性率较低,但对于肺部病灶广泛、病情危重、免疫缺陷、经验性治疗失败的患者,推荐在抗菌药物使用或更换前规范采集血液标本进行病原培养和其他相关检测。(2)病原学检测:①首先镜检,并判断是否合格;②呼吸道标本应尽量采用定量或半定量培养;③对于下呼吸道感染患者,如胸腔积液或血培养PA阳性,结合临床排除污染后可作为PA下呼吸道感染的诊断依据;④在临床高度怀疑PA感染而常规检测阴性,特别是已给予经验性抗菌治疗但疗效不佳的患者,可采用分子诊断技术进行病原诊断,如PCR、基因芯片、mNGS等。(3)药敏检测:①下呼吸道标本培养出的PA,推荐进行规范的常规药物敏感性试验。②对反复培养阳性的住院患者至少每3天进行一次药敏检测。③当基于常规药敏试验选择抗菌药物存在困难时,推荐开展联合药敏试验,选择体外有相加或协同作用的抗菌药物进行联合治疗能改善MDR-PA下呼吸道感染的临床有效率。④除常规体外药敏试验外,可进行PA菌株耐药机制的快速检测。⑤建议有条件的医院进行碳青霉烯酶表型确证试验,主要识别丝氨酸酶或金属酶。根据典型的药敏表型进行PA耐药机制的预测同样有参考价值。⑥鉴于耐药基因检测的局限性,不建议临床常规进行,在重症感染、重症免疫抑制宿主感染、患者有特殊接触史可能合并特殊病原体感染以及聚集性发病溯源时,为迅速明确感染病原体及耐药情况,可行基因检测,同时动态监测常规细菌培养及药敏结果。2022版共识进一步升华了感染和定植的鉴别,提出了诊疗思路。(1)判断PA为感染或定植需要注意:阳性结果是否来自合格的呼吸道标本;是否具有PA感染的高危因素;是否存在明确的下呼吸道感染诊断;PA出现的时间是否与下呼吸道感染发生或病情加重的时间相符合;病情加重是否能够排除其他原因;是否下呼吸道标本多次分离到PA,且未被经验性治疗所覆盖;使用敏感药物抗PA治疗是否有效。
(2)临床判断困难时的治疗方案选择:需要根据患者疾病严重程度分层决策是否选择抗菌药物覆盖PA;对免疫功能低下(特别是粒细胞缺乏)或合并脏器功能衰竭的危重症下呼吸道感染患者,进行相对积极的治疗是合理的;无论是否开始针对PA进行抗菌治疗,都需要动态监测高危因素、临床特征、微生物学证据的变化及患者对治疗的反应,及时调整诊断和治疗策略。
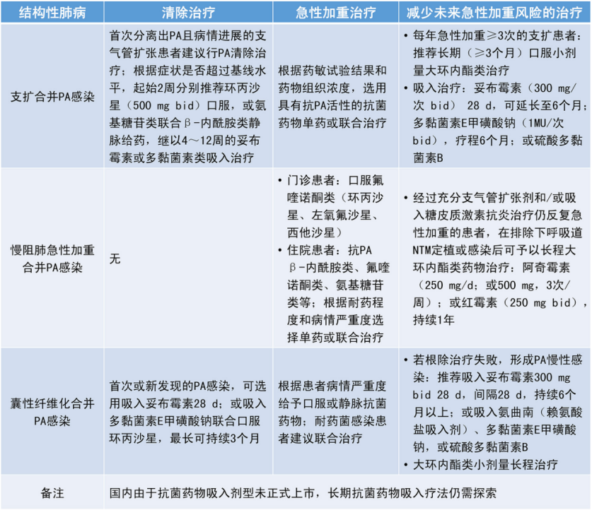
当前,临床治疗PA引起的下呼吸道感染面临的巨大挑战:细菌耐药性增加导致治疗失败的概率增加,而针对XDR/PDR-PA的新型抗菌药物品种很少。PA易在结构性肺病患者的下呼吸道定植及形成生物被膜,导致病原体难以清除,反复引起下呼吸道感染。①对于PA引起的社区获得性肺炎(CAP)和医院获得性肺炎(HAP)等急性感染,症状和体征缓解或消失,实验室检查基本恢复正常,感染部位的病原菌清除,后期影像学随访病灶明显消散。②对于PA引起的慢性下呼吸道感染,应改善症状,尽可能清除PA,减少后续的急性加重风险,维持或改善肺功能和生活质量。③治疗终点:基于患者的基础疾病、临床表现、实验室和影像学检查、病原体检查等进行综合判断。①基于临床特征和药敏检测结果,选择抗PA活性强的抗菌药物,单药或联合治疗。对于MDR-PA下呼吸道感染如存在敏感药物且其肺内药物分布充分,可单药治疗,否则应选择抗PA活性较强的药物联合治疗。对于DTR-PA感染或结构性肺病的PA慢性感染,吸入抗菌药物可作为静脉或口服治疗的补充。②根据药代动力学/药效学(PK/PD)理论选择充分的给药剂量、频次和恰当的用药方式。③在抗PA治疗过程中,应动态评估疗效和PA耐药状况,并根据疗效和耐药性的变化合理调整抗菌药物。④重视气道廓清、改善氧合、营养支持和保护脏器功能等抗感染以外的综合治疗。⑤纠正引起PA感染的危险因素,避免再次发生PA感染。常见具有抗PA活性的抗菌药物见表1。2022版共识特别强调了经验性治疗(包括目标治疗)中,非重症患者,如果没有基础疾病,且所选择的药物在肺组织中的浓度是充分的,完全可以单药治疗,不一定非要联合治疗。联合治疗的对象主要是有基础疾病、病情严重、存在严重耐药的PA感染患者。如果是HAP或VAP严重耐药细菌感染,还可以考虑与多黏菌素雾化吸入联合治疗。(1)经验性治疗:对于非重症的疑似PA肺炎,使用单药。存在脓毒症等重症情况或有耐药菌感染的危险因素时,选择联合治疗。(2)目标治疗:①对于无显著基础疾病的患者,选择1种有活性且肺部浓度充分的药物单药治疗,而非联合治疗。②缺乏敏感治疗药物或敏感药物肺内药物浓度不足的耐药PA,根据可能的耐药机制选择药物进行联合治疗;如有条件则可根据联合药敏试验结果选择药物。(3)耐药PA的治疗:对于CR-PA或DTR-PA所致的肺部感染,若药敏试验显示其对头孢他啶/阿维巴坦、头孢洛扎/他唑巴坦、亚胺培南-西司他丁/雷利巴坦、美罗培南/法硼巴坦等新型酶抑制剂复合制剂敏感,可作为一线选择;头孢地尔可作为二线选择;上述药物不可及或者不能耐受的情况下,以多黏菌素类药物为基础的联合治疗可作为再次之的选择。其他可尝试的方法包括雾化吸入抗菌药物、采取联合抗菌方案或β-内酰胺类药物延长静脉输注2~3 h等治疗策略。雾化吸入治疗的适应证包括:有结构性肺病变的PA慢性感染、VAP和肺移植术后。不建议常规使用吸入性抗菌药物治疗PA肺炎,建议局部抗菌药物应在全身应用的基础上使用,或作为静脉治疗的补充。常用药物包括氨基糖苷类(妥布霉素、阿米卡星、庆大霉素)和多黏菌素类(多黏菌素E、多黏菌素B)。2022版指南对PA-CAP和PA-HAP/VAP抗菌药物选择方案进行了推荐,如表2所示。结构性肺病合并PA感染的治疗方案如表3所示。表2 PA-CAP和PA-HAP/VAP抗菌药物选择方案
注:PA所致慢阻肺急性加重的抗菌疗程可参考PA肺炎。PA所致支气管扩张合并感染的抗菌疗程尚无定论,建议为14天左右。若致病分离株对氟喹诺酮类敏感且患者无胃肠道吸收问题,待病情缓解后可根据药敏试验选择环丙沙星、左氧氟沙星或西他沙星口服完成疗程。即使临床治疗有效,气道中仍可能存在PA定植,相较于病菌根除,症状改善是PA急性下呼吸道感染停用抗菌药物更为重要的指标。
(1)物理治疗:①结构性肺病合并PA慢性感染:气道廓清技术(ACT)有助于减轻咳痰等症状,改善部分肺功能指标和生活质量。②PA肺炎:卧床的HAP/VAP患者应定时翻身拍背, 积极体位引流, 防止误吸并积极进行呼吸功能锻炼。(2)抗炎治疗和免疫治疗:在决定结构性肺病合并PA慢性感染患者是否给予吸入或全身糖皮质激素治疗时,应审慎评估基础疾病接受糖皮质激素治疗的必要性和治疗后PA感染加重的风险。不建议支气管扩张患者常规使用吸入糖皮质激素,除非患者有使用吸入糖皮质激素治疗的其他指征。在反复发生PA肺炎或合并PA慢性感染的患者中,吸入糖皮质激素会增加急性加重或肺炎的风险,应优先考虑选择大环内酯药物、PDE抑制剂等其他抗炎治疗药物。建议糖皮质激素只适用于血流动力学不稳定的重症肺炎患者。对于结构性肺病合并PA慢性感染,通常情况下没有必要给予以改善全身免疫功能为目的的免疫治疗。对于合并PA感染的各种免疫球蛋白缺乏症患者,输注人免疫球蛋白治疗是必要的。对于其他体液免疫缺陷患者,如果经过规范治疗仍不能有效控制PA感染,也应考虑进行免疫球蛋白替代治疗。其他免疫缺陷宿主继发肺部PA感染或重症HAP/VAP患者在抗感染治疗的基础上可酌情应用免疫球蛋白。
(3)营养支持:目前,对囊性纤维化或非囊性纤维化支气管扩张合并PA慢性感染者的营养支持治疗还缺乏深入研究。对营养不良的慢阻肺患者应给予积极营养支持,但目前尚无最优的营养支持方案可推荐。对于PA肺炎合并脓毒症或感染性休克者,应尽早启动肠内营养;如肠内营养支持7~10天摄入能量与蛋白质仍达不到目标值的60%,则给予肠外营养补充。对于病程7天内不能进行早期肠内营养者,如无营养不良风险,可在发病7天后开始肠外营养支持;如存在严重营养不良或营养不良风险,则应尽早开始肠外营养支持。
[1] 中华医学会呼吸病学分会感染学组. 中国铜绿假单胞菌下呼吸道感染诊治专家共识(2022年版)[J]. 中华结核和呼吸杂志, 2022, 45(8):739-752.
[2] Qin S, Xiao W, Zhou C, et al. Pseudomonas aeruginosa: pathogenesis, virulence factors, antibiotic resistance, interaction with host, technology advances and emerging therapeutics[J]. Signal Transduct Target Ther, 2022, 7(1):199.

- 参与国家自然科学基金青年基金1项,负责纵向、横向课题各1项、院级基金2项
本文根据“呼吸危重症菁英秀”第五十九期视频整理,感谢夏欢医师予以审核。