登录方式

方式一:
PC端网页:www.rccrc.cn
输入账号密码登录,可将此网址收藏并保存密码方便下次登录

方式二:
手机端网页:www.rccrc.cn
输入账号密码登录,可将此网址添加至手机桌面并保存密码方便下次登录

方式三:
【重症肺言】微信公众号
输入账号密码登录

注:账号具有唯一性,即同一个账号不能在两个地方同时登录。

登录
方式

为重症救治赋能

为患者康复加速

当前位置: 首页 护理专区 相关文章

重症患者PICC导管相关性血流感染病例分析

刘苏 中日医院呼吸与危重症医学科MICU 发布于2025-04-17 浏览 1384 收藏

作者:刘苏

审核:林芳,樊玉莲

单位:中日医院呼吸与危重症医学科MICU




病例简介

图片

1. 基本信息

患者,女性,39岁;入院时间:2024年3月15日。APACHEⅡ评分29分;BMI 22 kg/m2

2. 现病史

13天前出现腹泻,解黄色稀便,4次/日,总量约400 ml,伴呕吐4次,为胃内容物。9天前开始出现发热,最高体温达39.8℃,自行口服"对乙酰氨基酚、康泰克"治疗后无好转。4天前出现气短,平卧时即明显。3天前感咳嗽较前剧烈,咳黄色黏痰,胸部CT提示双肺散在多发斑片状磨玻璃影,予高流量吸氧、美罗培南抗感染治疗。1天前行气管镜检查并送检肺泡灌洗液(BALF)NGS,结果提示腺病毒;2024年3月15日,患者出现呼吸困难、反复发热,氧合指数下降,转入我院,以“重症肺炎”收入我科。

3. 既往史及其他

8年前诊断"甲状腺功能减退",长期口服"左甲状腺素钠片12.5 μg"治疗。"过敏性鼻炎"病史8年。

4. 诊疗过程

患者入院2周后,感染指标较前明显上升,遵医嘱拔除PICC导管,留取尖端培养送检,留置右股中心静脉导管继续治疗。
问题一:什么情况下应该怀疑导管相关性血流感染(CRBSI)?

图片

1. 高危预警—内在因素

图片

2. 以下情况考虑CRBSI,建议进行血培养

图片
问题二:如何正确留取血培养?

图片

1. 血培养污染率

血培养是诊断血流感染的“金标准”,及时准确的血培养结果对临床诊断治疗具有重要的指导意义。但是,血培养从标本采集到实验室最终报告,中间有许多环节,若操作不当,很容易污染标本。

美国微生物学会(American Society forMicrobiology,ASM)标准指出血培养污染率应小于3%。从国内 2016—2020 年血培养污染率质量指标结果来看,我国目前的血培养情况较为乐观,全国血培养污染率中位数最高为0.53%,三级医院最高为0.91%。

图片
图源:临床检验杂志, 2022, 2(2):147-158.

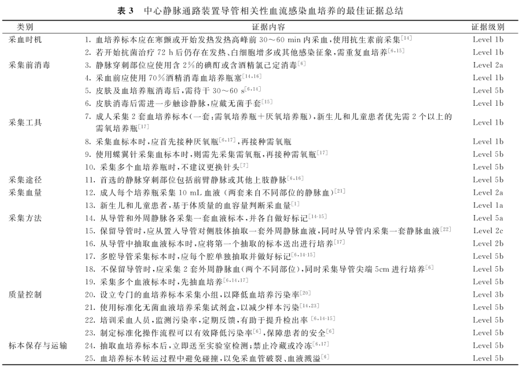
2. 规范血培养的采集

图片
图源:护理学杂志, 2019, 34(6):99-101.
图片
图源:护士进修杂志, 2022, 37(5):446-450. 

3. 考虑CRBSI要采几套血培养?

图片

4. 血培养采血量

图片

5. 血培养阳性结果分级报告

图片
图片
图源:中华检验医学杂志, 2022, 45(2):105-121. 

6. 本例患者血培养结果

图片
问题三:血培养阴性就代表不是CRBSI吗?

图片

培养阴性血流感染

血流感染患者从未通过培养方法鉴定出明确的病原体, 可能的原因是获得培养物之前经验性使用抗微生物药物, 导致感染的病原体不易培养,以及缺乏快速诊断手段的病原菌导致的血流感染等。

图片
问题四:CRBSI如何预防?

图片

1. CRBSI发生—外在因素

图片

2. 预防措施

(1)手卫生

  • 制定ICU手卫生时机细则, 明确手卫生时机;

  • 加强主要环节提示;

  • 加强手卫生知识培训与考核;

  • 加强质控检查,实时监测并干预。

(2)每日洗必泰擦浴

  • 助理护士每日擦浴;

  • 加强助理护士院感培训。

图片

(3)输液接头的消毒与待干

消毒时间达到15秒!待干时间达到15秒!

图片

(4)附加装置的使用

图片
图片

斯克旋阀是唯一一种在任何药物、操作频率下,96小时不会发生弱化、开裂的连接组件。

图片

(5)优化置管流程

  • 填写置管前评估单

  • 操作前:超声定位评估血管。

  • 操作中:严格无菌操作技术规程,最大无菌化;超声引导下穿刺,增加穿刺成功率。

  • 操作后:住院总护士统一导管维护;院感护士每日巡视;责任护士每日评估。

(6)导管与血管的选择

对于成人,建议选择导管-静脉比例等于或小于45%的静脉位置。

图片
问题五:发生CRBSI如何处理?

图片

1. 导管的处理—拔?不拔?

图片

2. 抗生素治疗

CRBSI的抗生素治疗通常应根据疾病严重程度和病原微生物的流行病学选用抗生素治疗,之后根据培养的病原体结果进行目标抗菌治疗。
图片

使用哪些抗微生物药物治疗危重症患者血流感染?

图片

3. 并发症的处理

治疗持续至少4~6周,具体应根据感染的性质进行相应调整。金黄色葡萄球菌感染患者应排除感染性心内膜炎的发生。反复发生感染的患者,可使用抗菌锁定疗法,并积极寻找其他病因。

图片
小结

图片
该病例体现了对CRBSI预防和处理的规范性,但仍需关注手卫生、消毒操作、抗菌药物合理使用等环节。通过强化培训、每日洗必泰擦浴、输液接头的消毒与待干时间≥15s、减少导管附加装置的使用、优化置管流程和加强多学科协作,可进一步降低CRBSI风险,提升重症患者管理质量。
参考文献
图片

[1]上海市微生物学会临床微生物学专业委员会,上海市医学会检验医学专科分会,上海市医学会危重病专科分会. 血流感染临床检验路径专家共识[J]. 中华传染病杂志,2022,40(8):457-475. 

[2] 陈晗璐, 吴盛海. 血培养阴性血流感染影响因素及实验室检测研究进展[J]. 检验医学, 2022, 37(7):688-694.

[3] 徐硕仪, 王淑颖. 导管相关性血流感染的危险因素[J]. 国际流行病学传染病学杂志, 2024, 51(2): 138-142.

[4] 吴梦莹, 杨谦. 神经重症病房血管内导管相关性血流感染的病原菌分布及耐药分析[J]. 现代医药卫生, 2023, 39(1):38-42.

[5] 血管导管相关感染预防与控制指南(2021版)[J]. 中国感染控制杂志, 2021, 20(4):387-388. 

[6] 亚洲急危重症协会中国腹腔重症协作组. 重症患者中心静脉导管管理中国专家共识(2022版)[J]. 中华消化外科杂志, 2022, 21(3):313-322.

[7] 中华医学会重症医学分会. 血管内导管相关感染的预防与治疗指南(2007)[J]. 中华内科杂志, 2008, 47(8):691-699.

[8] 中国心胸血管麻醉学会围术期感染控制分会. 麻醉科导管相关性血流感染预防专家共识[J]. 中华医学杂志, 2023, 103(23):1733-1738.


全部评论 0
Copyright©2020-2026 北京医麦斯科技有限公司 版权所有 京ICP备2020034400号-1 京公网安备11010502043983号