登录方式

方式一:
PC端网页:www.rccrc.cn
输入账号密码登录,可将此网址收藏并保存密码方便下次登录

方式二:
手机端网页:www.rccrc.cn
输入账号密码登录,可将此网址添加至手机桌面并保存密码方便下次登录

方式三:
【重症肺言】微信公众号
输入账号密码登录

注:账号具有唯一性,即同一个账号不能在两个地方同时登录。

登录
方式

为重症救治赋能

为患者康复加速

当前位置: 首页 呼吸危重症菁英秀

肺部感染性疾病的干细胞治疗

朱迎钢 复旦大学附属华东医院 发布于2024-05-08 浏览 1883 收藏

作者:朱迎钢

单位:复旦大学附属华东医院呼吸与危重症医学科

图片
一、干细胞技术的发展历程

1. 什么是干细胞?

干细胞按功能分类有以下几种:①全能干细胞(totipotent),受精卵,具有发展成独立个体的能力。由于存在争议话题,临床无法使用。②多能干细胞(pluripotent),无法发育成一个个体,但具有可以发育成多种组织的细胞。③多潜能干细胞(multipotent),具有增殖与分化的能力。不同于多能干细胞可以无限次复制,多潜能干细胞的前驱细胞仅可有限次数的复制,如造血干细胞、神经干细胞。④单能干细胞(unipotent),只能产生一种细胞类型,但具有自更新属性,只能向一种或两种密切相关的细胞类型分化。此外,按照发育过程先后还可以将干细胞分为胚胎干细胞和成体干细胞。

图片

2. 干细胞的发展史

干细胞的发展大约从20世纪50年代开始,大致分为三个阶段,第一阶段,从人体分离出的天然干细胞,已经被用于临床治疗达数十年,主要涉及造血干细胞和各种组织来源间充质干细胞的移植。1959年,第一例同卵双胞胎的骨髓移植标志着干细胞移植时代的开始;1995年,间充质干细胞第一次应用于人类临床。第二阶段,人们开始尝试合成和培养干细胞,以多能干细胞分化产物的应用为代表的细胞疗法。1998年,首次报道人胚胎干细胞(ESC)培养成功;2007年,首次报道人诱导的多能干细胞(iPSC)获得成功;2012年,首次证实了iPSC在黄斑变性治疗中的安全性和生物学功能。第三代干细胞疗法,是通过基因工程改造的干细胞疗法(包括药物递送、基因治疗等),也是近年兴起的一个全新领域。科技部也将“干细胞研究与器官修复”列入了“十四五”国家重点研发计划之中。

3. 间充质基质细胞

在所有干细胞种类中,研究最多的是间充质基质细胞,这是一种多潜能干细胞,来源于发育早期的中胚层和外胚层,具有多向分化潜能、造血支持、免疫调控和自我复制等特点。其特征性表面标志物是CD90阳性,CD34阴性,同时可以分化成脂肪细胞、成骨细胞和成软骨细胞。


在1991年被命名为“间充质干细胞”之前,它被认为是骨髓来源的成纤维细胞,在研究造血功能的动物实验中主要被用作骨架模型细胞,但在研究过程中逐渐发现其能够释放生长因子以及参与调节免疫,从而引起了人们的关注。1995年首次在人体中进行了细胞药物测试,2010年5月美国FDA第一次授权人骨髓间充质基质细胞Prochymal作为孤儿药用于1型糖尿病的临床治疗,后续相继有多个国家批准了间充质基质细胞的临床应用,用于治疗GVHD以及克罗恩病等。


但是目前人们对于间充质基质细胞的定义仍存在很多误区和容易混淆之处,为此,2019年国际细胞与基因治疗学会于14年后再次发文,重申了几个核心的概念问题:①保留“MSC”的英文缩写;②用“基质细胞(stromal)”代替“干细胞(stem)”,因为通常所说的“干细胞”是指具有可自我更新和分化的祖细胞功能的群体,而“基质细胞”是指具有旁分泌、免疫调节和归巢特性的细胞群体,使用基质细胞更为贴切,更准确地描述了此类细胞的生物学特性,同时也避免了使用“干细胞”导致的大众对这种细胞不切实际的期望和幻想。③不能互换:实际上,当利用检索软件查阅文献时发现,“间充质干细胞”和“间充质基质细胞”一直以来都是被广泛地互换使用,因此协会也希望通过发文的形式来倡议在各种学术期刊或者出版物上能够严格区分这两个术语的使用场景。我们也推荐使用“间充质基质细胞”更为准确。当然,随着近几年宏基因组测序技术的出现,也有可能进一步破译干细胞群体中的表观基因组学、转录组学和蛋白质组学水平差异,或许将来对此类细胞也会有重新的认识和定义。


根据目前已有的动物实验证据表明,间充质基质细胞在体内的作用机制主要包括三方面:①通过旁分泌作用分泌可溶因子,如KGF、Ang-1、IL-10、PGE2、TGF-β等,参与免疫调节功能,为其他细胞提供支持。研究发现,间充质基质细胞具有调控巨噬细胞的能力,能旁分泌如前列腺素E2和TSG6等细胞因子,从而促进促炎性M1型巨噬细胞转化为M2型巨噬细胞。②通过释放细胞外囊泡(EV)与其他细胞进行沟通的能力。细胞外囊泡是一类直径约为50 nm的膜结合囊泡,包含来自于本体细胞的蛋白质、多肽、脂质、mRNA、microRNA、DNA等。有报道称间充质基质细胞释放的细胞外囊泡的含量和数量可因它们所处的局部微环境的变化而变化。细胞外囊泡具有类似于细胞本身的治疗作用,且已在多种肺部疾病中被证实,应用前景广阔。③间充质基质细胞还能通过微管传递细胞器(如线粒体)至靶细胞,从而恢复其有氧呼吸及能量代谢的功能。


既往有观点认为,单纯间充质基质细胞可能不足以纠正微环境的紊乱,尤其是在严重ARDS和感染性休克患者中。因此人们开始尝试用各类细胞因子的基因修饰骨髓间充质基质细胞,以增强其修复肺损伤和脓毒症的治疗效果。下图罗列了近期已有的相关研究,包含了炎症抑制、血管修复及各种microRNA等,但目前基本上都是通过转录高表达相关基因的研究,没有关于基因敲除的报道。另外,没有看到间充质基质细胞中过度表达的特定的2个或3个基因与单个基因去比较等,也没有看到转基因间充质基质细胞在人体内使用是否安全的长期报告。因此,还需要进一步的动物研究来阐明基因修饰的骨髓间充质基质细胞在不同微环境中的确切作用。


图片

最近的一项荟萃分析结果表明,间充质基质细胞细胞外囊泡(MSC-EVs)在肺部疾病中可减轻炎症并改善器官功能;对数据库筛选后最终纳入52篇文章,结果发现,对于急性肺损伤(ALI),MSC-EVs显著降低肺损伤评分、肺血管通透性和死亡率。此外,细胞外囊泡粒径大小与疗效有关,小型细胞外囊泡比大型细胞外囊泡更有效,而在组织来源、免疫相容性或分离提取技术之间未观察到差异。对于支气管肺发育不良(BPD),MSC-EVs改善了肺泡化,通过超速离心分离的细胞外囊泡显示出更好的治疗效果,研究结果表明,MSC-EVs作为急慢性肺部疾病的治疗手段具有明显的潜力。未来的研究需要对分离提纯技术和细胞外囊泡的不同亚型间的疗效比较来为临床应用提供有力的证据支持。

大家比较公认的是,无论肺部疾病的严重程度和输送途径如何,间充质基质细胞在呼吸道中的存活时间都不能超过24小时,但仍然具有持续的治疗效果,因此不同于普通的药物,这种具有生物活性的细胞进入体内后,其所谓的PK/PD究竟如何,一直是业界关心的问题,也是将来推广到临床应用前必须回答的问题。要解答这一问题,体内示踪是基础。一项研究通过第三代慢病毒载体转导系统,表达荧光素酶和绿色荧光蛋白报告基因,跟踪间充质基质细胞在体内的生物分布和持久性。使用高通量生物发光成像(BLI)技术在体内追踪移植肺内的细胞的分布情况,该技术对动物无侵袭性,可以最大限度地减少生物变异,降低成本。体内BLI分析可以持续监测间充质基质细胞克隆长达28天。而且不受给药途径、染色预处理、同源血清及宿主遗传背景的干扰,因此对阐明骨髓间充质基质细胞的药代和药效学具有重大影响。

图片
二、临床应用及研究现状

基本上目前能发表的绝大部分动物实验结果都显示间充质基质细胞在各类肺部感染模型中都具有良好的治疗作用。其是否真正用于临床也是近年国内外关注的焦点,特别是新冠疫情暴发之后,似乎瞬间点燃了大家对于干细胞干预治疗的热情。我们对国内的临床注册研究网站进行了搜索统计,截至2022年4月,在中国临床试验注册中心,有关间充质基质细胞的研究有194项,其中涉及肺部疾病的研究有35项,与此前半年相比增加了6项,最近的研究可能更多从局部肺部感染延伸至全身系统性感染,关注重症肺部感染所致脓毒血症的情况。

截止2022年4月,国外ClinicalTrials.gov网站上有关间充质基质细胞的研究为1440项,其中肺部感染性疾病相关138项。主要集中在中国和欧美,中国多了2项研究(上海和杭州),主要为非心脏手术相关的肺损伤。

一篇综述中统计了我国目前正在进行的间充质基质细胞相关的临床研究共10项,主要都为Ⅰ、Ⅱ期研究,从目前反馈的结果来看,总体安全,耐受性较好。

图片

近年来,细胞外囊泡由于其高稳定性、生物降解性、相容性、低免疫原性和通过血液屏障的能力,受到人们的关注,可作为药物输送系统传递药物的理想载体。当前国际临床研究注册网上关于外泌体治疗肺部感染性疾病的研究共有4项。目前主要是通过两种方法将外泌体装载或携带目标药物,一种是共培养被动方法,通过扩散和疏水相互作用将药物分子引入外泌体,另一种是主动方法,运用基因工程技术改造供体细胞,使其过表达的外泌体以及依靠超声波、挤压、重复冻融、电穿孔或使用化学试剂等物理或化学方法破膜,并转入目标药物,尽管过程中可能会损伤外泌体的天然结构,但与被动方法相比,主动方法显示出更高的装载效率。

图片

图片
三、技术瓶颈及解决思路

一篇综述归纳整理了目前比较公认的观点,普遍认为细胞外基质的组成和机械特性等因素会影响细胞的反应和活性,因此,调节间充质基质细胞的微环境可能会影响细胞在肺部停留的时间,并改善治疗特性。通过构建和改造细胞外基质或人工微环境以增强间充质基质细胞的治疗潜力也是未来研究的热点方向。目前比较有代表性的研究包括水凝胶和人工支架等。正如之前提到的,确保间充质基质细胞在肺中的长期驻留一直是个难点问题,尽管全身给药后它们确实会停留在肺毛细血管中,但它们被认为会在24小时内被清除。间充质基质细胞也容易受到炎症微环境的影响,从而影响其恢复潜能。因此,人们尝试提供良好的微环境来增加间充质基质细胞在器官中的保留时间并维持其治疗效果。当然,如何修饰微环境使间充质基质细胞保持合适的生物学特性也需要进一步研究。

另一研究介绍了细胞预处理的策略,一种基于猪肺源性细胞外基质研发的具有一定硬度的生物墨水,并通过3天生物打印技术构建适合于肺常驻间充质基质细胞的3D培养支架,这种支架无需额外的化学或物理处理。间充质基质细胞可以表现出非常好的生存能力,且存在细胞与基质之间的交互作用,结果发现在这种支架内培养的间充质基质细胞的黏附能力明显增加。与普通塑料材质中培养的细胞相比,生物打印支架内培养的细胞中趋化因子CXCR4受体的表达增加了20倍以上,而促炎症介质的分泌减少。细胞可以在生物打印支架内3D培养几天后收获。因为是使用机械性能更接近天然肺实质的更硬的水凝胶支架,可以更好地增强间充质基质细胞的免疫调节作用。随着生物工程技术的发展,人工支架在未来的治疗中有着巨大的发展前景。

图片
图片

目前由于并不完全了解微环境与细胞外囊泡的相互作用,在提高具有治疗功能的细胞外囊泡的产量仍然具有挑战性。一项研究通过生物工程技术定制了不同弹性密度的水凝胶来模拟处于不同组织微环境下的间充质基质细胞状态,发现在不影响其治疗活性能力的前提下,软水凝胶上种植的间充质基质细胞释放细胞外囊泡的量比硬塑料基质上的间充质基质细胞多10倍以上。进一步探讨机制后发现,细胞内CD63阳性的细胞外囊泡的运输速度更快,导致囊泡与质膜融合的频率增加,可分泌更多的细胞外囊泡。肌动蛋白相关蛋白2/3复合物限制水凝胶上细胞外囊泡的转运和分泌。研究结果为生物材料的设计提供了合理的依据。

图片
图片

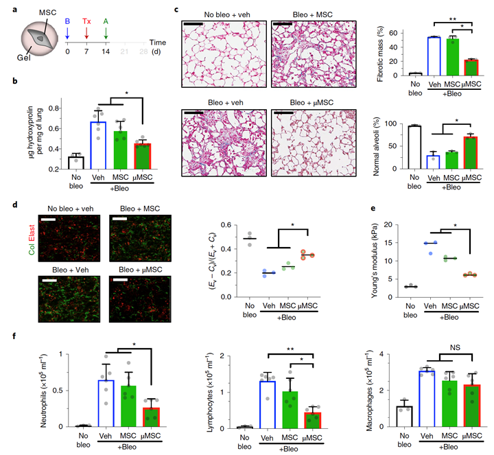
也有学者设计了包裹整个间充质基质细胞细胞的水凝胶,并在小鼠博莱霉素诱导的肺损伤模型中证实了这种经凝胶包被改造间充质基质细胞的长期抗纤维化治疗作用。发现凝胶包裹的间充质基质细胞可以显著抑制纤维胶原蛋白的沉积。纤维化程度明显降低,保留的正常肺泡结构增加。利用原子显微镜测量发现涂有凝胶的间充质基质细胞可显著降低肺组织硬度约3倍,同时可有效减少中性粒细胞和淋巴细胞向肺部的浸润。上述这些技术手段也为将来更好地将间充质基质细胞及细胞外囊泡等衍生物转化成临床治疗药物提供了新的思路及强有力的理论依据。

图片

图片
四、干细胞疗法的未来之路

干细胞的治疗和常规的化学药物治疗最大的不同在于,干细胞属于有生命力的活的生物制剂,这就好比是将一群小老鼠关入黑箱中,我们并不清楚干细胞植入体内后它们究竟去了哪里、做了些什么、和谁见了面、说了什么话等。只能相对被动地等待身体出现相应变化,以及不相关的“安慰剂效应”的心理因素的影响等。所以,在真正掌握这项技术、用好这项技术并广泛用于临床之前还是有很长的路要走。目前大部分干细胞研究仍处于探索阶段以及临床Ⅰ、Ⅱ期研究,不同的研究方案设计仍然存在较大的差异,包括细胞来源、给药剂量和频次、给药途径等,而这些其实都是临床研究设计中需要统一和标准化的核心问题。其次,细胞产品不同批次之间生产标准的一致性和可重复性等这些都需要在细胞治疗药物商业化之前统一和明确。

图片
五、小结

间充质基质细胞及细胞外囊泡治疗肺部疾病的安全性较好且有一定的疗效。水凝胶包裹/人工支架等预处理间充质基质细胞可增强其治疗效果。细胞及细胞外囊泡产品标准化和商业化需根据疾病异质性特点,个性化筛选合适的患者。


参考文献



[1] Dominici M, Le Blanc K, Mueller I, et al. Minimal criteria for defining multipotent mesenchymal stromal cells. The International Society for Cellular Therapy position statement[J]. Cytotherapy, 2006, 8(4):315-317.

[2] Mao Y X, Xu J F, Seeley E J, et al. Adipose Tissue-Derived Mesenchymal Stem Cells Attenuate Pulmonary Infection Caused by Pseudomonas aeruginosa via Inhibiting Overproduction of Prostaglandin E2[J]. Stem Cells, 2015, 33(7):2331-2342.

[3] Viswanathan S, Shi Y, Galipeau J, et al.  Mesenchymal stem versus stromal cells: International Society for Cell & Gene Therapy (ISCT®) Mesenchymal Stromal Cell committee position statement on nomenclature[J]. Cytotherapy, 2019, 21(10):1019-1024.

[4] Monsel A, Zhu Y, Gennai S, et al. Therapeutic Effects of Human Mesenchymal Stem Cell-derived Microvesicles in Severe Pneumonia in Mice[J]. Am J Respir Crit Care Med, 2015, 192(3):324-336.

[5] Monsel A, Zhu Y, Gudapati V, et al. Mesenchymal stem cell derived secretome and extracellular vesicles for acute lung injury and other inflammatory lung diseases[J]. Expert Opin Biol Ther, 2016, 16(7):859-871.

[6] Xu Z, Huang Y, Zhou J, et al. Current Status of Cell-Based Therapies for COVID-19: Evidence From Mesenchymal Stromal Cells in Sepsis and ARDS[J]. Front Immunol, 2021, 12:738697.

[7] Tieu A, Hu K, Gnyra C, et al. Mesenchymal stromal cell extracellular vesicles as therapy for acute and chronic respiratory diseases: A meta-analysis[J]. J Extracell Vesicles, 2021, 10(12):e12141.

[8] Ferrini E, Stellari F F, Franceschi V, et al. Persistency of Mesenchymal Stromal/Stem Cells in Lungs[J]. Front Cell Dev Biol, 2021, 9:709225.

[9] Shi L, Wang L, Xu R, et al. Mesenchymal stem cell therapy for severe COVID-19[J]. Signal Transduct Target Ther, 2021, 6(1):339.

[10] Rendin L E, Löfdahl A, Kadefors M, et al. Harnessing the ECM Microenvironment to Ameliorate Mesenchymal Stromal Cell-Based Therapy in Chronic Lung Diseases[J]. Front Pharmacol, 2021, 12:645558.

[11] Falcones B, Sanz-Fraile H, Marhuenda E, et al. Bioprintable Lung Extracellular Matrix Hydrogel Scaffolds for 3D Culture of Mesenchymal Stromal Cells[J]. Polymers (Basel),  2021, 13(14):2350.

[12] Lenzini S, Debnath K, Joshi J C, et al. Cell-Matrix Interactions Regulate Functional Extracellular Vesicle Secretion from Mesenchymal Stromal Cells[J]. ACS Nano, 2021 , 10.1021/acsnano.1c03231.

[13] Wong S W, Tamatam C R, Cho I S, et al. Inhibition of aberrant tissue remodelling by mesenchymal stromal cells singly coated with soft gels presenting defined chemomechanical cues[J]. Nat Biomed Eng, 2022, 6(1):54-66.

作者简介



图片
朱迎钢

  • 复旦大学附属华东医院呼吸与危重症医学科 副主任医师
  • 中华医学会呼吸病学分会感染学组委员兼秘书
  • 上海医学会呼吸病学分会感染学组副组长
  • 中国医药教育协会感染专业委员会(IDSC)青年委员
  • 欧洲呼吸机相关性肺炎雾化抗生素治疗协作专家组(ENAVAP)成员
  • 上海市卫健委优青人才
  • 高影响力呼吸学术论文奖
  • THORAX中文版呼吸感染专刊编

*本文根据“呼吸危重症菁英秀”第十二期专题视频整理感谢朱迎钢医师予以审核。


全部评论 0
Copyright©2020-2026 北京医麦斯科技有限公司 版权所有 京ICP备2020034400号-1 京公网安备11010502043983号