登录方式

方式一:
PC端网页:www.rccrc.cn
输入账号密码登录,可将此网址收藏并保存密码方便下次登录

方式二:
手机端网页:www.rccrc.cn
输入账号密码登录,可将此网址添加至手机桌面并保存密码方便下次登录

方式三:
【重症肺言】微信公众号
输入账号密码登录

注:账号具有唯一性,即同一个账号不能在两个地方同时登录。

登录
方式

为重症救治赋能

为患者康复加速

当前位置: 首页 护理专区 相关文章

慢性呼吸疾病肺康复护理专家共识

中华护理杂志社 发布于2021-12-23 浏览 5404 收藏

慢性呼吸疾病是以气道或肺结构病变为主的一系列疾病,现已成为危害人类健康的常见病,严重影响患者的生活质量。肺康复是一种基于循证、多学科合作的综合干预方法,目的是在正确的诊断、治疗、教育和心理支持的基础上为患者提供特定的个体化康复方案。基于我国慢性呼吸疾病患者多,且病死率高,肺康复护理的推广有较大的现实意义。《慢性呼吸疾病肺康复护理专家共识》(以下简称《共识》)从肺康复团队的组建、护理评估、戒烟指导、雾化吸入技术、误吸的预防及处理、气道廓清技术、呼吸功能锻炼、运动处方等14个方面给出指导意见,以期推动我国肺康复护理的规范化发展。


一、肺康复团队的组建


建议肺康复团队由呼吸科医生、呼吸科护士、康复科医生、康复师、营养师、心理咨询师、社区医护人员、社会工作者等组成。

  • 呼吸科医生负责肺部疾病的专科治疗及开具医嘱;
  • 呼吸科护士负责各项评估、有氧训练、呼吸功能锻炼及各种呼吸治疗康复技术的实施,以及心理护理、健康教育等;
  • 康复科医生负责评估患者病情并制订运动方案、氧疗方案、肌力锻炼方案;
  • 康复师协助患者实施医生所开具的康复训练方案;
  • 营养师负责制订营养处方;
  • 心理咨询师负责心理干预;
  • 社区医护人员在社区层面上为患者实施肺康复,包括家庭访视;
  • 社会工作者负责帮助提高患者自理能力及协调其社会关系。
 

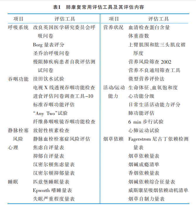
二、护理评估


肺康复应始于评估(初次评估),在患者病情变化时评估(中期评估),并根据评估决定是否结束肺康复干预(末期评价)。

评估包含以下8个方面:常规评估、呼吸系统评估、吞咽功能评估、营养状况评估、活动/运动能力评估、静脉栓塞风险评估、心理与睡眠评估、烟草依赖评估。

常规评估包括病史、临床合并症、家庭氧疗情况、日常活动及自理能力和风险行为。常用评估工具及其应用方法见下表。

图片

三、戒烟指导


医学药物干预包括尼古丁替代疗法、伐尼克兰疗法以及盐酸安非他酮疗法,护士需掌握正确的服药途径及并发症。心理社会学干预可选择简短干预疗法、GAPS方法(gather initial information , assess,problem identification , solutions)、改变阶段模式、厌恶疗法,此外传统医学如针灸、耳穴压豆也具有良好疗效,护士应结合资源,选择合适的方法。

四、雾化吸入技术


雾化吸入应注意:
(1)雾化吸入方式为深吸气,促使药物到达支气管;
(2)先清除口腔内的分泌物及食物残渣后再吸入药物;
(3)为防止药物积聚在咽喉部,雾化吸入后应漱口;
(4)通过面罩雾化吸入的患者吸入后需洗脸,从而避免药物刺激眼睛,雾化吸入前不可涂油性面膏;
(5)雾化吸入时患者取舒适体位,病情允许下取坐位、半坐卧位及侧卧位,雾化吸入后及时进行翻身、拍背,促进痰液排出;
(6)雾化吸入药液浓度由小到大,速度由慢到快;
(7)雾化吸入应选择饭前进行,避免药物作用引起恶心、呕吐反应;
(8)雾化液需要现用现配,液体的温度要接近人体温度,避免冷刺激诱发哮喘及咳嗽;
(9)雾化吸入一般为15~20 min,护理人员期间应加强巡视,若发生咳嗽、气喘等气道高反应情况,应及时停止雾化吸入。

干粉吸入时患者常见的问题为
(1)认为疗效不佳,擅自加大药物剂量;
(2)自我管理意识薄弱,不能坚持用药;
(3)用药后不及时漱口,出现咽喉不适、心理排斥;
(4)使用前不呼气或呼气不足;吸气不足或吸气后屏气时间不足,导致有效吸入剂量改变。

为保证患者用药的规范性和依从性,护士应向患者讲解干粉吸入剂装置的结构、定时用药、装药、吸入、吸药后屏气、用药后漱口、装置清洗等内容。在进行健康教育时应考虑患者的年龄、文化程度,并鼓励家属参与到患者的指导中,可充分利用宣传彩页、视频、演示模具等工具,对常见的雾化吸入的错误情况(如屏气不当、加药方法错误等)进行演示,推荐将回授法、目标教学法的理论应用于健康教育中。

五、误吸的预防及处理


(1)合理的营养输注途径及方式:每4 h评估鼻饲患者鼻胃管的位置、胃潴留量及腹围,评估患者是否存在腹部不适感、恶心呕吐、腹壁紧张等情况。
* 方法如下:
可根据鼻胃管外露部分的长度、胸部X线片和腹部平片判断鼻胃管的位置;使用60 ml注射器检查胃残余量,若患者意识清楚,可询问患者有无腹部不适或恶心等感受,也可通过触诊腹壁紧张感或测量腹围的方法判断胃潴留的程度。

  • 有误吸风险者,避免短时间大量进食;
  • 气管插管患者,建议气囊压力维持在20~30 cmH2O( 1 cmH2O=0.098 kPa);
  • 机械通气患者优先选择置入鼻肠管;
  • 机械通气患者肠内营养速度从20 ml/h开始,12~24 h后速度可逐步增至40~80 ml/h;
  • 拔除气管插管经口进食前,需评估吞咽功能,无吞咽障碍方可进食。


(2)体位管理:病情允许的前提下,床头抬高30°~45°;若因病情需要放低床头,应停止喂养30~60 min;喂养后酌情延长床头抬高的时间,在病情允许下采取坐位。
(3)减少镇静药物的使用:避免使用过多的镇静药物,降低患者的误吸风险。
(4)发生误吸时的处理:

  • 进食患者,立即采取侧卧位,叩击背部,尽可能使吸入物排出;
  • 胃肠营养患者,停止喂养,头低右侧卧位,清理口腔、气管内容物,吸出胃内容物以防反流;
  • 人工气道患者,先打气囊再清理气道。


此外,需监测生命体征和血氧饱和度,如出现严重发绀、意识障碍及呼吸频率与深度异常,在采用简易呼吸器维持呼吸的同时,急请麻醉科医师进行气管插管吸引或气管镜吸引,同时开放静脉通路,配合抢救。

六、气道廓清技术


非药物的气道廓清技术包括以下7项:主动呼吸循环技术;胸部理疗;用力呼气技术;高频率胸壁压迫;肺内正压通气技术;无创面罩式咳痰;呼气期正压技术。

  • 气道廓清技术不被推荐作为常规的术后护理,同时也不作为慢阻肺患者的常规治疗,对于存在分泌物潴留而不能咳出的患者可依据患者的病情选择性使用,可选用用力呼气技术、主动呼吸循环技术和呼气期正压技术;
  • 对于神经肌肉功能障碍患者应使用咳嗽辅助技术,尤其在峰流速<270 L/min时,在该类疾病中胸部理疗、呼气期正压技术、肺内正压通气以及高频率胸壁压迫因证据不足而不被推荐;
  • 此外,不推荐肺内正压通气技术应用于ICU非气管插管患者。

七、呼吸功能锻炼


呼吸功能锻炼适用于身体训练不足以产生足够通气负荷、有明显呼吸肌无力症状、由于并发症等因素导致无法进行身体活动的患者。

建议仅对恢复自主呼吸的机械通气患者进行体位改变,被动活动。

患者出现以下2种或以上情况时,应终止呼吸功能锻炼:呼吸>35次/min;血氧饱和度<90%;心率>130次/min;收缩压>180 mmHg或<90 mmHg;激动、出汗、意识水平改变、胸腹呼吸方式不同步等。

呼吸功能锻炼的目的为增加呼吸肌的耐力和力量,改善呼吸症状。

方法包括:

(1)腹式呼吸(膈肌呼吸训练),在病情允许下基本适用于任何呼吸疾病患者;

(2)缩唇呼吸;

(3)借助仪器进行呼吸功能锻炼,指导患者调节吸气与呼气,在吸气期或呼气期克服仪器的阻力,以达到锻炼吸气肌肌力和耐力的目的,目前较常用的是深度呼吸训练器及域值负荷训练器等;

(4)呼吸操联合了腹式呼吸、缩唇呼吸、扩胸、弯腰、下蹲等动作,进而锻炼吸气肌、呼气肌、四肢肌力以及耐力,对缓解呼吸系统症状和增强患者活动耐力具有良好的效果。


八、运动处方


肺部感染患者在入院后48 h开始实施运动训练,其他慢性呼吸疾病患者建议在稳定期进行。

推荐将心率储备(heart rate reserve,HRR)用于计算肺康复患者的运动强度:
HRR=(220-患者年龄-静息状态心率)×期望强度(%)+静息状态下心率

当以缓解呼吸系统症状、提高生活质量、增强日常活动耐力为目标时,采用低强度训练,即30%~40%HRR;在期望其生理机能得到大幅度提高时,可采用60%~80%HRR的高强度训练。

确定强度后,可选择不同的运动训练方式,常见的包含以下4种:有氧运动、抗阻力训练、拉伸训练、呼吸肌训练,或多种结合。

  • 有氧运动,运动计划为每周3~5次有氧运动,强度为中高强度(>60%的最大做功能力),时间为20~60 min,运动持续时间及强度逐渐加强。
  • 抗阻力训练,每周2~3 d应进行1~3组,每组重复8~12次 ,以获得增强肌肉力量的效果。强度以引起肌肉疲劳,通常为最大肌力的60%~70%。
  • 拉伸训练,推荐活动方式包括八段锦、呼吸操、刀绷带、太极拳等。
  • 呼吸肌训练,包括缩唇呼吸、腹式呼吸、全身呼吸操以及借助呼吸锻炼器等4种方式,呼吸肌训练需要每周至少进行4~5次,每次训练30 min或分2次,每次训练15 min。

慢阻肺患者推荐上述结合使用,进行每周3~5次,每次20~60 min的有氧训练,每周2~3次,每次2~3组,每组重复8~12次的抗阻力训练,运动锻炼周期应持续8~12周。

九、氧疗


氧疗前需确定氧疗的适应证,并开具氧疗处方和确定氧疗目标,氧疗开始后动态评估,关注氧疗的维持与撤离。应依据患者诊断,病情变化进行评估,选择相应氧疗方式。

(1)急症氧疗:若初始血氧饱和度<85%,采用储氧面罩15 L/min给氧,2~6 min鼻导管给氧或5~10 L/min普通面罩给氧,氧疗目标以血氧饱和度94%~98%为佳,慢阻肺患者或其他有高碳酸血症呼吸衰竭风险者,可选用文丘里面罩,使血氧饱和度达到88%~92%为佳,并每30~60 min复查血气分析,直至达到满意的目标;
(2)长期氧疗:针对需进行长期氧疗的患者,每天保持15 h以上的氧疗时间,低流量氧疗1~2 L/min,其目标为患者的血氧饱和度在90%以上或动脉血氧分压>60 mmHg;
(3)夜间氧疗:针对夜间>1/3时间存在血氧饱和度≤88%的患者,氧疗目标为血氧饱和度>90%;
(4)间歇性氧疗:针对静息时未出现但在活动时出现喘息和低氧情况的慢性呼吸疾病患者,有顽固性呼吸困难和明显低氧血症以及慢性心力衰竭且合并中枢性睡眠呼吸暂停综合征的患者,氧疗目标为血氧饱和度>90%。

十、无创通气技术


(1)气道护理:痰液黏稠无法咳出者,注意气道温湿化管理,可使用主动加温湿化器,鼓励患者少量多次饮水及主动咳嗽,痰液排出困难者,应及时采用气道廓清技术。
(2)常见并发症护理:应积极关注及预防吸入性肺炎、窒息、面部皮肤受损以及胃肠胀气的发生。
(3)撤机护理:当无创通气的最初问题得到解决,上呼吸道开放,考虑对自主呼吸功能恢复的患者进行撤机。存在恐惧的患者,在无异常情况下,可逐渐延长停机时间或者增加停机次数。

十一、营养处方


营养处方的制订应遵从以下原则:
(1)制订患者的摄入能量时,应考虑其基础能量消耗(BBE) ,总热量(kJ/d)=BEE×1.1x1.3×校正系数,运动锻炼时总能量(kJ/d)=BEEx1.1x1.5×校正系数,男性校正系数为1.16,而女性校正系数为1.19。
(2)调节饮食比例,蛋白质、脂肪、碳水化合物的比例为(2~3)∶2∶(5~6)。
(3)蛋白质的每日摄量为1.5~2.0 g/(kg·d) ,尽量选择优质蛋白质。
(4)需注重及时补充各种维生素、微量元素及精氨酸,维生素D的缺乏在慢性呼吸疾病患者中较常见,可以纳入营养风险筛查,富含新鲜水果和蔬菜的均衡饮食不仅有益于肺康复,还有益于避免心血管风险。
(5)遵从少食多餐的原则,以每日3~5餐为宜。

十二、心理护理


慢性呼吸疾病患者焦虑、抑郁的发生率分别为36% 、40%,急性加重期分别为53%、43%,焦虑、抑郁降低患者肺康复的依从性,增加患者的负性生活体验,影响肺康复的疗效。

(1)药物治疗包括选择性5-羟色胺再摄取抑制剂、三环类药物。
(2)非药物的治疗方法包括认知行为疗法、基于正念的认知疗法、动机性访谈、个体和团体治疗、放松疗法、行为矫正疗法、医院-家庭-社会支持干预以及事件松弛干预,其中认知行为疗法被推荐应用于慢阻肺患者治疗。

认知行为疗法对改善慢性呼吸疾病患者的焦虑和抑郁效果不佳,长期一对一访谈的作用更明显,基于正念的认知疗法用于呼吸疾病患者的有效证据尚不明确。

十三、健康教育


健康教育贯穿于肺康复整个环节,涉及各项实施技术,具体的健康教育内容已在各一级主题、二级主题中提及。总的来说,进行健康教育应考虑以下因素:患者的年龄、性别、文化程度、理解能力、经济水平及其病情。

内容应涵盖以下9个方面:与疾病有关的基础知识、疾病急性加重就诊指征识别、有效的自我管理、正确的康复训练、呼吸道痰液的排出、积极的戒烟、日常活动的宣教、放松技巧和营养指导。

常见健康教育方式为:口头宣教、图文宣教、视频宣教、示范宣教以及基于现代化技术的微信、远程宣教。

此外,目前基于微信公众平台、手机应用程序软件及物联网的宣教。


总结


肺康复是改善慢性呼吸疾病患者结局的重要手段,通过改善患者呼吸功能、减轻疾病症状、提高日常活动耐力和促进疾病趋于稳定,以帮助患者回归社会。护理人员应充分认识肺康复给患者带来的益处,全面掌握肺康复的知识与技能,不断优化护理方案,为慢性呼吸疾病防治探索出更为科学的方法


作者:中国肺康复护理联盟肺康复护理专家共识组
通信作者:宫玉翠

图片


全部评论 0
Copyright©2020-2026 北京医麦斯科技有限公司 版权所有 京ICP备2020034400号-1 京公网安备11010502043983号