登录方式

方式一:
PC端网页:www.rccrc.cn
输入账号密码登录,可将此网址收藏并保存密码方便下次登录

方式二:
手机端网页:www.rccrc.cn
输入账号密码登录,可将此网址添加至手机桌面并保存密码方便下次登录

方式三:
【重症肺言】微信公众号
输入账号密码登录

注:账号具有唯一性,即同一个账号不能在两个地方同时登录。

登录
方式

为重症救治赋能

为患者康复加速

当前位置:首页 脏器支持 气道管理

成人气管切开套管的管理

谢思敏,葛晓,冯耘,时国朝 上海交通大学医学院附属瑞金医院 发布于2024-05-07 浏览 10473 收藏

作者:谢思敏,葛晓,冯耘,时国朝

单位:上海交通大学医学院附属瑞金医院


【摘要】  尽管气管切开术在临床上已开展多年,但其适应证、手术方式和术后管理等在很多方面仍存在争议。医生在为患者做气管切开的决策前需要权衡获益和风险。此外,气管切开后合理的管理有助于显著减少并发症、降低病死率,特别是对于需要长期留置气管切开套管的患者,合理的管理有助于提高患者的生活质量。


图片

一、气管切开术适应证

图片

气管切开术是急性呼吸衰竭患者最常用的外科手术之一,气管切开术患者对呼吸机、ICU、医院和出院后康复护理的要求很高,因此我们需要综合考虑实施该手术的患者获益、风险和带管时间以及手术方法等问题,严格掌握气管切开术的指征和时机。

以下患者被认为存在行气管切开术的指[1]:①任何原因引起的上气道阻塞;②气道保护能力差:严重颅脑病变、重症肌无力、重症肺炎等原因导致下呼吸道分泌物潴留;不能纠正的反复误吸状态,如鼻咽癌放化疗后,舌体、喉部部分切除术后等;③需要长时间机械通气:出现延迟撤机患者[首次自主呼吸试验(spontaneous breathing trial,SBT)后7天仍不能撤机的经气管插管机械通气患者]应考虑气管切开[2]
气管切开的时机是否影响重要的临床结局和预后目前尚存在较大争议。在一项大型、多中心的研究中,Terragni将419机械通气患者随机分组,分别在6~8或13~15天后接受经皮气管切开术,主要结局[呼吸机相关性肺炎(VAP)]没有差异,但早期气管切开术与较短的机械通气时间和ICU住院时间相关[3]。在英国进行的一项大型多中心研究TracMan中,909患者在1~4或超过10的呼吸支持后随机接受气管切开术,其主要终点死亡率和次要终点ICU或医院住院时间没有差异,但早期气管切开术与较少使用镇静相关[4]。因此,早期气管切开虽然对于主要临床结局没有影响,但接受早期气管切开术的患者较少出现计划外拔管,对镇静、镇痛和抗精神病药物的需求较小,并且能在ICU治疗过程中较早下床和开展康复治疗。目前尚不推荐在机械通气的前4天进行气管切开术[2]
图片

二、气管切开术的方式

图片

气管切开术包括传统外科气管切开术、经皮扩张气管切开术和挽救危及生命的环甲膜气管切开术。传统的气管切开术是根据标准的手术原则在手术室进行的开放式气管切开术。1985年,Ciaglia提出了经皮扩张性气管切开术(PDT)。PDT可以在床旁操作,避免了将危重患者运送到手术室的不便和风险以及资源的浪费,其成本和收费通常大大低于气管切开术的费用。因此,PDT通常完成得更快、更便捷、出血量更少,感染并发症发生率更低。目前PDT应被认为是气管造口术的首选技术,但颈椎不稳定、颈椎前部感染、颈部已接受手术或放疗、难以识别解剖标志(例如肥胖、颈短、甲状腺肥大)或颈椎僵硬是经皮气管切开术的相对禁忌证。此外,PDT是一种选择性手术,不应用于建立紧急气道。环甲膜切开术较少实施,但可能是挽救失败气道患者生命的最后手段。

纤维支气管镜和多普勒超声的应用有利于提高气管切开术的成功率并减少其直接并发症,但对临床医生熟练程度要求较高。气管切开术前和术中进行纤维支气管镜检查,有助于通过支气管镜的光源透照找到适合的切口点,还有助于将气管插管正确定位在声带下方。术中,支气管镜可直接显示手术的所有阶段(切口、导丝和扩张器的放置、扩张)以及气管切开套管的位置。在气管切开前使用颈部超声探查可观察气管和气管环有无偏移,从而优化切口的位置,同时避免损伤血管和甲状腺。
图片

三、气管切开患者术后管理

图片

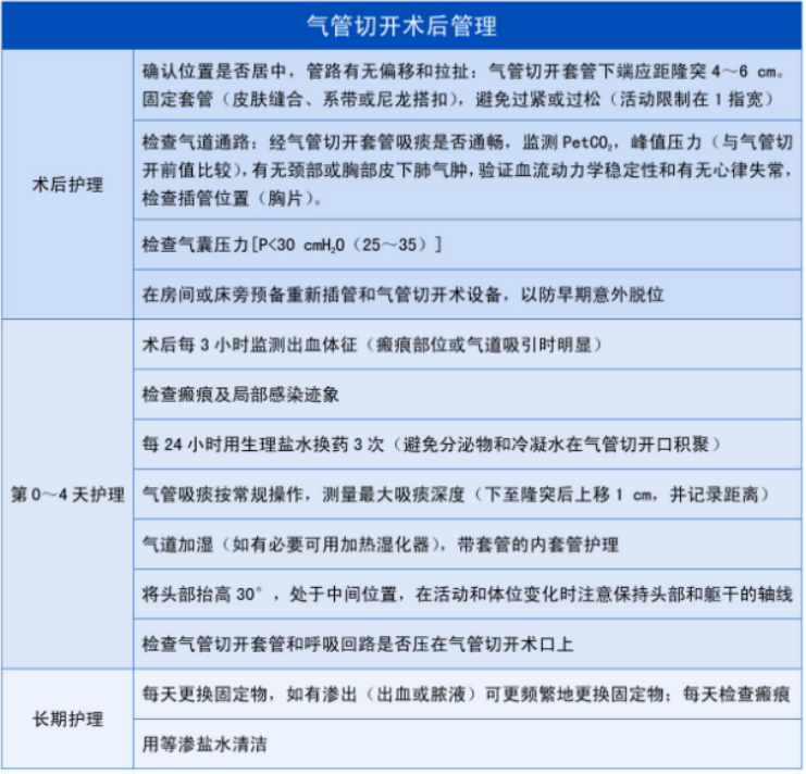
为了降低气管切开患者的并发症和死亡率并且降低护理成本,对气管切开术患者进行有效和高效的管理是非常必要的。为满足重症监护安全的要求,气管切开患者的管理应包括以下内容:气管切开口监测、通气参数监测、特定局部护理、气管切开套管的护理及其性质和频率等。2018年法国重症气管切开术指南建议将气管切开患者的术后管理分为以下几部分[2]

1  法国重症气管切开指南——气管切开术后管理专家建议

图片
气管切开患者的气道湿化是需要重点关注的管理内容。不良的气道湿化容易在气道和气管切开套管内壁形成痰痂,堵塞管腔;干燥的冷空气还会损伤黏液纤毛系统和气道黏膜,易引起气道痉挛。《成人气管切开拔管中国专家共识》推荐应根据临床情况选择加湿器,以避免可能存在的并发症。经人工气道吸入气体温度应达34~41℃,相对湿度100%,绝对湿度不低于30 mg H2O/L。当患者脱离机械通气且自主气道保护能力较好时,可更换为无气囊套管或将气囊完全放气[5]
除了上述气道管理内容,康复治疗对于气管切开患者早日脱机拔管、提高生活质量也至关重要, 包括体位摆放、早期活动、气道廓清、呼吸肌肉训练、吞咽和言语功能训练、中医康复等。
图片

四、气管切开套管的更换

图片

1. 气管切开套管更换指征[6]

(1)常规更换:常见套管制作材质包括硅胶、聚氯乙烯(polyvinyl chloride,PVC)、金属等。随着使用时间延长,套管表面可能形成生物膜,且除金属套管外,其材质套管可出现质地硬化、表面材料降解等,因此,套管需定期更换。有学者认为套管定期更换可减少肉芽肿形成,减少VAP风险,但更换气管切开套管频率与预后之间的关联目前没有循证医学证据,频繁更换套管也有牵拉切开口、出血、增加意外事故的风险[2]。大部分研究建议长期留置套管者更换间隔为2周至3个月。硅胶材质一般最长间隔4周,PVC材质一般8周,金属材质一般可永久使用。套管厂商有其推荐的换管间隔时间,多为30天左右[6]
比利时的指南建议,只有在有特定指征时才更换气管切开套管[7]。英国重症监护学会主张每7~14天更换一次不带内套管的气管切开套管,而带有内套管的气管切开套管每30天更换一次[8]。外科方法切开至少术后4天以上经皮扩张切开至少7~10天以上,才进行第一次更换套管。随后,必须根据患者的病情调整换管频率。
(2)非常规更换:根据套管洁净程度、套管是否变形、气囊等零部件功能有无问题等决定。套管存在痰痂、破损、气囊漏气、因病情需要需变更套管类型或口径等情况下应随时更换。
2. 气管切开套管更换流程[6, 9, 10]
(1)换管前准备:①准备物品,评估患者缺氧和窒息的可能性,监测患者生命体征;②新气管切开套管气囊漏气测试和内芯活动度测试;③患者仰卧位,肩部垫高,头部后仰,充分暴露颈部,气管切开口周围消毒。
(2)换管流程:①给予预氧合;②抽出气囊气体前后,充分吸引气囊上、下呼吸道分泌物;③按照气管套管的弧度取出套管;④将新气管切开套管沿着窦道插入,拔除内芯,接原有通气管路。
(3)换管后检查与确认:①通过观察呼吸运动、听诊、吸痰管吸痰或气管镜检查等确认套管是否进入气道; ②固定、垫开口纱; ③恢复体位。
3. 注意事项[11, 12]
(1)第一次更换套管的风险较后续常规更换要高,特别是对于颈部肥胖、气道解剖异常的患者。
(2)气管切开套管更换操作需流畅迅速,以减少窦道塌陷和患者缺氧。如置管阻力较大,套管前端适当润滑(如生理盐水、利多卡因凝胶、甘油等)可减少置管阻力。
(3)操作不当套管置入前纵隔内假性通道,可导致皮下气肿、纵隔气肿、呼吸困难等,需立即取出套管并重新置管。使用支气管镜监测气道内情况,或使用气管切开换管导引导管,有助于正确置管。气管切开换管导引导管(tracheostomy tube changer)使用方法:通过原有套管置入导引导管, 确认导管在气道内, 拔除原套管, 而后顺着导引导管方向置入新套管。
(5)如置管不顺利,患者存在呼吸衰竭,面罩通气球囊、可视喉镜、经喉气管插管套件、迷你气管切开套管、小号的气管切开套管等可辅助快速建立临时人工气道,保证患者通气,必要时需外科介入重新切开置管。

参考文献

[1] 中国医学装备协会呼吸病学装备专业委员会, 中国残疾人康复协会肺康复专业委员会中青年肺康复专业学组, 中国康复医学会危重症康复学组. 气管切开患者的管理和康复治疗推荐意见[J]. 中华结核和呼吸杂志, 2023, 46(10):965-976.

[2] TROUILLET J L, COLLANGE O, BELAFIA F, et al. Tracheotomy in the intensive care unit: guidelines from a French expert panel[J]. Ann Intensive Care, 2018, 8(1):37.

[3] TERRAGNI P P, ANTONELLI M, FUMAGALLI R, et al. Early vs late tracheotomy for prevention of pneumonia in mechanically ventilated adult ICU patients: a randomized controlled trial[J]. JAMA, 2010, 303(15):1483-1489.

[4] YOUNG D, HARRISON D A, CUTHBERTSON B H, et al. Effect of early vs late tracheostomy placement on survival in patients receiving mechanical ventilation: the TracMan randomized trial[J]. JAMA, 2013, 309(20):2121-2129.

[5] 《成人气管切开拔管中国专家共识》编写组, 中华医学会物理医学与康复学分会心肺康复学组, 中国康复医学会重症康复专业委员会. 成人气管切开拔管中国专家共识(上)[J]. 中华物理医学与康复杂志, 2023, 45(6):481-487. 

[6] WHITE A C, KHER S, O'CONNOR H H. When to change a tracheostomy tube[J]. Respir Care, 2010, 55(8):1069-1075.

[7] DE LEYN P, BEDERT L, DELCROIX M, et al. Tracheotomy: clinical review and guidelines [J]. Eur J Cardiothorac Surg, 2007, 32(3):412-421.

[8] BODENHAM A B D, BONNER S, BRANCH F, et al. Standards for the care of adult patients with a temporary tracheostomy; Standards and Guidelines[J]. Intensive Care Society, 2014.

[9] MITCHELL R B, HUSSEY H M, SETZEN G, et al. Clinical consensus statement: tracheostomy care [J]. Otolaryngol Head Neck Surg, 2013, 148(1):6-20.

[10] ENGELS P T, BAGSHAW S M, MEIER M, et al. Tracheostomy: from insertion to decannulation [J]. Can J Surg, 2009, 52(5):427-433.

[11] MIRZA S, CAMERON D S. The tracheostomy tube change: a review of techniques[J]. Hosp Med, 2001, 62(3):158-163.

[12] PATIñO M A, TRUONG D T, TRUONG A, et al. Do Not Burn Your Airway Bridge: A Technique to Safely Exchange a Tracheostomy Tube for a Tracheal Tube[J]. A A Case Rep, 2016, 7(7):155-157.

作者简介



图片

谢思敏

  • 上海交通大学医学院附属瑞金医院呼吸与危重症医学科

  • 呼吸治疗师

  • 上海市医学会呼吸病学专科分会呼吸治疗组(筹)委员

  • 中国康复医学会会员

  • 上海呼吸治疗联盟成员

  • 上海新冠肺炎援公卫医疗队队员


图片

葛晓

  • 上海交通大学医学院附属瑞金医院呼吸与危重症医学科

  • 呼吸治疗师

  • 毕业于四川大学华西临床医学院呼吸治疗系

  • 主攻方向为危重症患者的呼吸支持、气道管理,呼吸康复、床边重症超声、床边气管镜等


图片

冯耘

  • 上海交通大学医学院附属瑞金医院

  • 主任医师,副研究员,硕士研究生导师

  • 美国杜克大学访问学者

  • 中国老年医学会呼吸病学分会呼吸危重症学术委员会委员

  • 上海市医学会呼吸病学专科分会青年委员会委员

  • 上海市医学会呼吸病学专科分会重症学组副组长

  • 曾荣获上海市人才培养计划、上海市优秀专科医师及上海交通大学医学院“九龙医学优秀青年人才奖”

  • 以第一作者及通讯作者发表SCI论文30余篇,第一完成人获得专利2项,参与编写专著3部


图片

时国朝

  • 上海交通大学医学院附属瑞金医院

  • 主任医师,教授,博士生导师

  • 就职于上海交通大学医学院附属瑞金医院

  • 中华医学会呼吸病学分会委员兼烟草病学组组长

  • 中国医师协会内科医师分会常委

  • 中国医师协会呼吸医师分会委员

  • 作为负责人承担国家自然科学基金6项、科技部国家重点研发项目课题1项、上海市科委、上海市教委和上海市申康中心重点课题多项


全部评论 0
Copyright©2020-2026 北京医麦斯科技有限公司 版权所有 京ICP备2020034400号-1 京公网安备11010502043983号