登录方式
方式一:
PC端网页:www.rccrc.cn
输入账号密码登录,可将此网址收藏并保存密码方便下次登录
方式二:
手机端网页:www.rccrc.cn
输入账号密码登录,可将此网址添加至手机桌面并保存密码方便下次登录
方式三:
【重症肺言】微信公众号
输入账号密码登录
注:账号具有唯一性,即同一个账号不能在两个地方同时登录。
单位:复旦大学附属儿科医院重症医学科
一、儿童气切的流行病学
二、儿童气切的指征、时机和方法
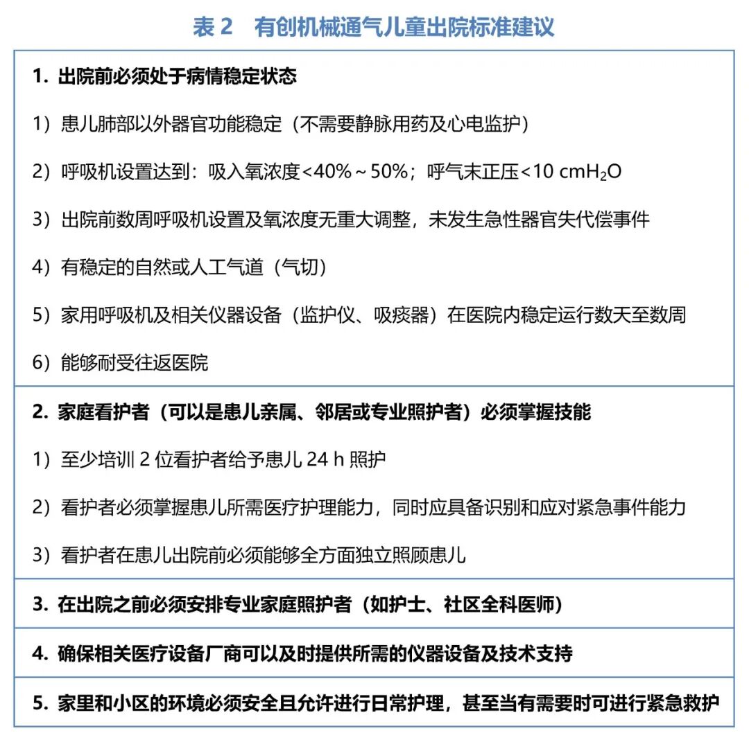
多项研究表明,在气切患儿出院前对其家属进行居家照护流程的培训及考核,可明显降低患儿30 d再入院率及气切并发症的发生[12, 13]。居家照护培训内容主要包括两方面:基本临床操作技能和气切相关不良事件的识别与紧急处理。基本临床操作技能主要是指吸痰、复苏球囊的使用、气切套管的护理、心肺复苏和其他基本急救技术、呼吸机的简单应用等[12]。需要识别与处理的气切相关不良事件主要包括气管导管堵塞、导管意外拔除及气管造口出血等。参加培训并通过考核者才能承担气切患儿的家庭照护。此外,应用高仿真模拟培训有利于患儿家属更好地掌握居家照护方案[14]。
儿童气切的临床实践仍存在许多优化的方向,这需要医务人员及家庭社会的共同努力。程序化的气切院内管理及家庭照护方案是改善患儿预后的重要环节。而个体化的家庭照护是患儿回归家庭的必要保障,以家庭为中心的气切儿童照护模式有待进一步研究和推广,如何面对这一过程中家庭和社会的挑战也是未来我们需要解决的重要问题。
参考文献
[1] Pavone M, Verrillo E, Onofri A, et al. Characteristics and outcomes in children on long-term mechanical ventilation: the experience of a pediatric tertiary center in Rome[J]. Ital J Pediatr, 2020, 46(1):12. doi:10.1186/s13052-020-0778-8
[2] Watters K F. Tracheostomy in Infants and Children[J]. Respir Care, 2017, 62(6):799-825. doi:10.4187/respcare.05366
[3] Berry J G, Graham D A, Graham R J, et al. Predictors of clinical outcomes and hospital resource use of children after tracheotomy[J]. Pediatrics, 2009, 124(2):563-72. doi:10.1542/peds.2008-3491
[4] Dal'Astra A P, Quirino A V, Caixêta J A, et al. Tracheostomy in childhood: review of the literature on complications and mortality over the last three decades[J]. Braz J Otorhinolaryngol, 2017, 83(2):207-214. doi:10.1016/j.bjorl.2016.04.005
[5] Napolitano N, Berlinski A, Walsh B K, et al. AARC Clinical Practice Guideline Management of Pediatric Patients with Oxygen in the Acute Care Setting[J]. Respir Care, 2021, doi:10.4187/respcare.09006
[6] Campisi P, Forte V. Pediatric tracheostomy[J]. Semin Pediatr Surg, 2016, 25(3):191-5. doi:10.1053/j.sempedsurg.2016.02.014
[7] Andriolo B N, Andriolo R B, Saconato H, et al. Early versus late tracheostomy for critically ill patients[J]. Cochrane Database Syst Rev, 2015, 1(1):Cd007271. doi:10.1002/14651858.CD007271.pub3
[8] Wakeham M K, Kuhn E M, Lee K J, et al. Use of tracheostomy in the PICU among patients requiring prolonged mechanical ventilation[J]. Intensive Care Med, 2014, 40(6):863-70. doi:10.1007/s00134-014-3298-4
[9] Leung R, Berkowitz R G. Decannulation and Outcome following Pediatric Tracheostomy[J]. Ann Otol Rhinol Laryngol, 2005, 114(10):743-748. doi:10.1177/000348940511401002
[10] Funamura J L, Yuen S, Kawai K, et al. Characterizing mortality in pediatric tracheostomy patients[J]. Laryngoscope, 2017, 127(7):1701-1706. doi:10.1002/lary.26361
[11] Sterni L M, Collaco J M, Baker C D, et al. An Official American Thoracic Society Clinical Practice Guideline: Pediatric Chronic Home Invasive Ventilation[J]. Am J Respir Crit Care Med, 2016, 193(8):e16-35. doi:10.1164/rccm.201602-0276ST
[12] Wells S, Shermont H, Hockman G, et al. Standardized Tracheostomy Education Across the Enterprise[J]. J Pediatr Nurs, 2018, 43:120-126. doi:10.1016/j.pedn.2018.06.004
[13] Gaudreau P A, Greenlick H, Dong T, et al. Preventing Complications of Pediatric Tracheostomy Through Standardized Wound Care and Parent Education[J]. JAMA Otolaryngol Head Neck Surg, 2016, 142(10):966-971. doi:10.1001/jamaoto.2016.1803
[14] Prickett K, Deshpande A, Paschal H, et al. Simulation-based education to improve emergency management skills in caregivers of tracheostomy patients[J]. Int J Pediatr Otorhinolaryngol, 2019, 120:157-161. doi:10.1016/j.ijporl.2019.01.020
作者简介

国家儿童医学中心 复旦大学附属儿科医院 重症医学科副主任
中国重症血液净化协作组委员小儿学组副组长
中国医师协会内镜医师分会儿科呼吸内镜专业委员会委员
中国医师协会儿童救援分会委员
上海市急诊学分会儿科学组委员兼秘书
上海市儿科学分会急诊学组委员
上海市器官捐献专业委员会委员
美国心脏协会儿童高级生命支持主任导师
美国辛辛那提儿童医院访问学者,香港玛丽医院访问学者
国内外多篇杂志发表论文20余篇
擅长儿童危重症脏器功能支持及呼吸管理及治疗
刘盼
国家儿童医学中心 复旦大学附属儿科医院 重症医学科呼吸治疗师
中国妇幼保健协会儿科疾病与保健分会重症学组秘书
上海呼吸治疗联盟成员
复旦大学附属儿科医院模拟培训导师组成员
主要从事儿科危重症医学呼吸治疗临床与培训工作
主要研究方向为儿童机械通气与呼吸介入
参编3部著作,累计发表SCI及中文核心期刊多篇
【注:本文仅用于学术内容的传播和交流,不用于任何商业和推广】
后可发表评论
友情链接
联系我们
公众号
客服微信