登录方式

方式一:
PC端网页:www.rccrc.cn
输入账号密码登录,可将此网址收藏并保存密码方便下次登录

方式二:
手机端网页:www.rccrc.cn
输入账号密码登录,可将此网址添加至手机桌面并保存密码方便下次登录

方式三:
【重症肺言】微信公众号
输入账号密码登录

注:账号具有唯一性,即同一个账号不能在两个地方同时登录。

登录
方式

为重症救治赋能

为患者康复加速

当前位置: 首页 呼吸e站 经典推荐

ARDS不同亚型的呼吸支持策略

崔晓阳 中日友好医院 发布于2026-02-03 浏览 1568 收藏

作者:崔晓阳

单位:中日医院呼吸与危重症医学科

急性呼吸窘迫综合征(ARDS)是一种由多种病因引发的临床综合征,具有较高的死亡率且治疗选择有限。随着医学研究的不断深入,ARDS的诊断标准持续更新,从最初的临床描述逐步走向精准化分型。本文基于多项临床研究数据,系统阐述了ARDS基于炎症水平、病程进展、影像学表现、肺泡可复张性及COVID-19相关特殊类型的亚型分类体系,并针对不同亚型的临床特征提出个体化呼吸支持策略,为ARDS的精准治疗提供参考依据。



一、ARDS诊断标准的历史变迁


ARDS的认知与诊断标准经历了半个多世纪的发展与完善。1967年,Ashbaugh等首次对成人ARDS进行了临床描述,为该疾病的研究奠定了基础。1988年,Murray等建立肺损伤评分系统,使ARDS的评估向量化方向迈进。1994年,美国胸科学会/欧洲危重病医学会(AECC)确定了ARDS/急性肺损伤(ALI)的诊断标准,首次明确了该疾病的临床诊断阈值。2012年,欧洲危重病医学会(ESICM)发布ARDS柏林定义,进一步优化了诊断指标,提高了临床实用性。2023年,ARDS全球新定义更具有现实意义。

ARDS是由多种病因所致的临床综合征,5%~15%的病因隐匿,病理组织表现具有异质性,仅45%表现为弥漫性肺泡损伤(DAD),目前治疗选择仍较为有限,重度ARDS的死亡率仍高于50%。诊断标准的不断变迁反映了医学界对ARDS病理生理机制认识的逐步深入,也为后续的亚型分类与精准治疗提供了理论基础。


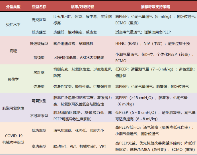
二、ARDS的亚型分类与个体化呼吸支持策略


1. 基于炎症水平的亚型分类及呼吸支持策略

早期一项回顾性次级分析研究,基于ARDSNetwork的两项随机对照试验(RCT)数据(ARMA试验和ALVEOLI试验),采用潜在类别分析(LCA)方法,将ARDS患者分为低炎症亚型(Phenotype 1)和高炎亚型(Phenotype 2),两类亚型在病因、炎症标志物、抗凝/内皮功能、循环状态、代谢状态、呼吸参数、死亡率、无呼吸机天数及无器官衰竭天数方面均存在显著差异。高炎亚型患者的肺泡损伤重,肺泡塌陷严重,予以高PEEP能够改善分流、减轻应力、减少肺损伤,所以此类患者适合高PEEP策略,在高PEEP下死亡率更低,器官功能恢复更好,从高PEEP中受益显著。而对于低炎亚型患者,由于其肺泡损伤轻,复张潜力有限,高PEEP可能导致肺过度膨胀导致血流恶化,因此此类患者予以高PEEP并无明显好处,甚至可能稍有不利。

2024年Chest杂志发表的另一项研究基于ALVEOLI试验和ART试验,采用9项常规临床变量(pH、呼吸频率、平均动脉压、肌酐、胆红素等)进行聚类分析,同样识别出低炎症、病情轻的Subphenotype A和高炎症、病情重的Subphenotype B。研究发现Subphenotype A的pH、平均动脉压、HCO3-水平更高,呼吸频率、心率、胆红素、肌酐水平、APACHEⅡ评分和SAPSⅢ评分、28天死亡率及血管活性药物使用率也更低。另外,该研究还发现,Subphenotype A患者采取低PEEP策略能够降低死亡率,而高PEEP则增加死亡率;Subphenotype B患者无论是高PEEP还是低PEEP,预后均无显著差异,可能有部分患者高PEEP有所获益。

2. 基于病程进展的亚型分类及呼吸支持策略

2019年发表于Chest杂志由Schenck等完成的研究首次系统性提出“快速缓解型ARDS(rapidly improving ARDS,riARDS)”与“持续不缓解型ARDS(ARDS>1天)”分型概念。该研究对ARDSNet六项RCT数据进行再分析,结果显示约10.5%(458/4361)的ARDS患者在入组后第1天即出现显著氧合改善(PaO2/FiO2>300 mmHg),并能恢复自主呼吸且可脱离正压通气维持48小时以上,这类患者被定义为快速缓解型ARDS(riARDS);其余患者确诊后仍持续存在低氧血症(PaO2/FiO2≤300 mmHg),且需机械通气支持,称为持续不缓解型ARDS(Persist ARDS)。riARDS多由输血、胰腺炎、创伤等非感染性因素诱发,炎症标志物(IL-6、IL-8、PAI-1)水平显著低于持续不缓解型ARDS,而蛋白C活性(85% vs 55%)、血管内皮功能相关指标(Ang-2、ICAM-1)更优。在呼吸支持参数方面,riARDS所需的PEEP(8 cmH2O vs10  cmH2O)、平台压(Pplat)(20 cmH2O vs 24 cmH2O)、FiO20.6 vs 1.0)、分钟通气量(10 L/min vs 11 L/min)均显著低于持续不缓解型ARDS,而潮气量相对更高(7 ml/kg vs 6 ml/kg)。2024年Crit Care杂志发表的研究进一步证实,riARDS患者的APACHEⅢ评分更低,重度ARDS占比更少(47% vs 54%),住院死亡率显著低于持续不缓解型ARDS(13% vs 57%)。在riARDS患者中,有78%为低炎症表型(hypoinflammatory),需更保守的呼吸支持;在持续不缓解型ARDS患者中,有49%为高炎症表型(hyperinflammatory),可能需要积极的肺保护策略(如高PEEP、俯卧位通气)。从呼吸治疗角度出发,riARDS患者所需的通气压力(平台压、PIP)和氧浓度(FiO2)显著低于持续不缓解型ARDS组,提示肺顺应性更好、肺泡塌陷程度更轻,且此类患者氧合改善幅度更大,说明对标准通气策略反应更好。因此。此类患者可予以低FiO2、低PEEP、早期撤机,避免过度干预。而持续不缓解型ARDS患者需要个体化调整PEEP、监测平台压,并结合炎症表型(如高炎症表型可能受益于免疫调节治疗)进行判断。

3. 基于影像学表现的亚型分类及呼吸支持策略

根据胸部CT或X线表现,ARDS可分为局灶型(Focal)和非局灶型(Non-focal),其中局灶型包括Lobar型和Patchy型,非局灶型主要为Diffuse型。Lobar型患者上肺功能残气量(FRC)接近正常,下肺FRC显著下降;Patchy型患者上肺FRC中度下降,下肺FRC显著下降。Diffuse型患者双肺FRC均显著下降。局灶型ARDS的实变局限于肺后下部,肺泡塌陷区域局限,PEEP复张效果差,过高PEEP可能导致未受累区域过度膨胀,因此更适合低PEEP+俯卧位策略。非局灶型ARDS表现为弥漫或斑片状实变,肺泡广泛塌陷,PEEP可有效复张,改善氧合,因此更适合高PEEP+肺复张策略。

2019年Lancet Respir Med 杂志发表了一项多中心、单盲、分层、平行组、随机对照研究,旨在测试根据个体患者肺部形态个性化的机械通气策略与标准治疗相比能否提高ARDS患者的生存率,研究招募了法国20所大学或非大学ICU的中重度ARDS患者。对照组患者接受潮气量6 ml/kg(预测体重),PEEP根据低PEEP-FiO2表选择,并鼓励早期俯卧位。个体化组的治疗方案基于肺形态:局灶型ARDS患者接受潮气量8 ml/kg、低PEEP及俯卧位;非局灶型ARDS患者接受潮气量6 ml/kg,同时联合肺复张与高PEEP。然而,研究者对400例患者中的85例(21%)存在“局灶型/非局灶型ARDS”的误分类。结果发现,误分类与随机分组之间在主要结局方面存在显著交互作用。所以该研究认为,机械通气的个体化策略并未降低ARDS患者的死亡率,这可能与21%的患者被误分类有关;通气策略与肺形态不匹配会显著增加死亡率。这项研究也充分证实了精准分型的重要性。

4. 基于肺泡可复张性的亚型分类及呼吸支持策略

回顾性分析2003—2019年两家ICU收治的238例ARDS患者,从呼吸力学、气体交换指标及CT评估肺泡可复张性,采用潜在类别分析(LCA)识别出可复张型(recruitable)和不可复张型(non-recruitable)两种亚型,实现了从"结构"到"功能"的分型转变。该研究结果显示:与可复张型ARDS相比,不可复张型ARDS患者的弹性阻力和驱动压低于可复张型ARDS,顺应性和氧合更好,动脉血气pH更接近正常,死腔分数较低,非充气肺组织比例少,潜在可复张肺组织体积低,肺不均一性也更低。通过复张操作(PEEP从5升至15 cmH2O)验证显示,可复张型患者的顺应性提升3.1 ml/cmH2O,PaO2/FiO2提升68 mmHg,死腔分数下降3.1%,通气肺组织增加比例达21%,显著优于不可复张型患者。需要注意的是,复张潜力高并不等同于预后好,可复张型ARDS患者的预后较不可复张型ARDS患者更差,这可能与肺损伤更广泛、炎症更严重有关。

分析原因认为,可复张型ARDS的肺泡广泛塌陷但结构完整,复张潜力高,肺复张操作可以改善氧合与顺应性。此类型患者的通气策略建议采取高PEEP(≥15 cmH2O),肺复张,小潮气量(6 ml/kg)。不可复张型ARDS的肺泡塌陷区域少,复张潜力低,高PEEP可能导致过度膨胀。通气策略建议选择低PEEP(5~8 cmH2O),避免肺复张,潮气量可适度提高(6~8 ml/kg)。

5. COVID-19相关ARDS的亚型分类及呼吸支持策略

2021年Lancet Respir Med 杂志发表了一项前瞻性、多中心、观察性队列研究(推导队列:荷兰22家ICU—PROVENT-COVID;验证队列:美国两家医疗中心ICU),对患者插管后4天内每8小时采集的通气数据(驱动压、呼吸系统顺应性、潮气量、分钟通气量、pH、PaCO2、通气比率、机械功率)进行纵向潜在类别分析,识别出两种亚型:Subphenotype 1(通气比率和机械功率稳定)和Subphenotype 2(通气比率和机械功率逐渐升高)。Subphenotype 1患者的呼吸驱动、死腔保持较低水平,机械功率、通气比率、驱动压均较低;Subphenotype 2患者的死腔逐渐增加,机械功率、通气比率、驱动压逐渐升高,提示肺微循环障碍、呼吸机相关性肺损伤(VILI)风险增加。这两种亚型在临床结局上存在一定差异:尽管两组死亡率差异不显著,但高功率亚型患者的机械通气时间更长、静脉血栓事件和急性肾损伤发生率更高,提示病程更复杂、预后更差。研究进一步根据前2天的通气参数将患者分为低机械功率亚型(Low-power subphenotype)和高机械功率亚型(High-power subphenotype)。根据插管后前3天的通气设置,参考ARDSNet表格分为高PEEP/低FiO2组和低PEEP/高FiO2组(含中间策略)。结果显示:高PEEP/低FiO2策略仅在低功率亚型中显著降低死亡率和缩短通气时间,而高功率亚型患者对该策略无显著反应。

分析原因:低功率亚型患者呼吸驱动、死腔保持较低水平,在呼吸力学方面表现为机械功率、通气比率及驱动压均下降,代表其肺顺应性好、通气效率高。对于此类患者,高PEEP策略可以复张塌陷肺泡、减少分流,且不会诱发明显VILI,同时低FiO2可降低氧毒性风险。

高功率亚型患者呼吸驱动高、死腔逐渐增加,在呼吸力学方面表现为机械功率、通气比率及驱动压均增加,这表示其肺应力高、肺微循环障碍、VILI风险高。此类患者如予以高PEEP,可能导致微循环障碍加剧及右心后负荷增加,从而加重肺血流障碍;并且其机械功率已然很高,再增加PEEP可能诱发VILI。PEEP不仅无法改善氧合,反而增加压力负担。所以,此类亚型患者应优先抗凝治疗而非增加PEEP。


三、小结


综上,ARDS是一类异质性疾病,其呼吸支持策略也不应一概而论。现有研究分别从炎症亚型、呼吸力学特点、影像学表现及病情时间演变特征出发,对ARDS进行了进一步亚型细化,并针对性提出了呼吸支持策略建议(表1)。这一探索过程,本质上是对ARDS疾病本质的持续深化认知;未来若能在此基础上进一步深入研究,有望逐步推动ARDS精准治疗的实现。

1  ARDS不同分型的临床特征及呼吸支持策略

图片

向下滑动查看


参考文献

[1] Bernard GR, Artigas A, Brigham KL, et al. Report of the American-European consensus conference on ARDS: definitions, mechanisms, relevant outcomes and clinical trial coordination. The Consensus Committee[J]. Intensive Care Med, 1994, 20(3):225-232. 

[2] ARDS Definition Task Force; V Marco Ranieri, Gordon D Rubenfeld, et al. Acute respiratory distress syndrome: the Berlin Definition[J]. JAMA, 2012, 307(23):2526-2533.

[3] Ferguson ND, Fan E, Camporota L, et al. The Berlin definition of ARDS: an expanded rationale, justification, and supplementary material[J]. Intensive Care Med, 2012, 38(10):1573-1582.

[4] Thille AW, Peñuelas O, Lorente JA, et al. Predictors of diffuse alveolar damage in patients with acute respiratory distress syndrome: a retrospective analysis of clinical autopsies[J]. Crit Care, 2017, 21(1):254. 

[5] Thille AW, Esteban A, Fernández-Segoviano P, et al. Comparison of the Berlin definition for acute respiratory distress syndrome with autopsy[J]. Am J Respir Crit Care Med, 2013, 187(7):761-767. 

[6] Calfee CS, Delucchi K, Parsons PE, et al. Subphenotypes in acute respiratory distress syndrome: latent class analysis of data from two randomised controlled trials[J]. Lancet Respir Med, 2014, 2(8):611-620.

[7] Siuba MT, Bulgarelli L, Duggal A, et al. Differential Effect of Positive End-Expiratory Pressure Strategies in Patients With ARDS: A Bayesian Analysis of Clinical Subphenotypes[J]. Chest, 2024, 166(4):754-764.  

[8] Schenck EJ, Oromendia C, Torres LK, et al. Rapidly Improving ARDS in Therapeutic Randomized Controlled Trials[J]. Chest, 2019, 155(3):474-482. 

[9] Valda Toro PL, Willmore A, Wu NE, et al. Rapidly improving ARDS differs clinically and biologically from persistent ARDS[J]. Crit Care, 2024, 28(1):132.

[10] Puybasset L, Cluzel P, Gusman P, et al. Regional distribution of gas and tissue in acute respiratory distress syndrome. I. Consequences for lung morphology. CT Scan ARDS Study Group[J]. Intensive Care Med, 2000, 26(7):857-869. 

[11] Constantin JM, Jabaudon M, Lefrant JY, et al. Personalised mechanical ventilation tailored to lung morphology versus low positive end-expiratory pressure for patients with acute respiratory distress syndrome in France (the LIVE study): a multicentre, single-blind, randomised controlled trial[J]. Lancet Respir Med, 2019, 7(10):870-880. 

[12] Wendel Garcia PD, Caccioppola A, Coppola S, et al. Latent class analysis to predict intensive care outcomes in Acute Respiratory Distress Syndrome: a proposal of two pulmonary phenotypes[J]. Crit Care, 2021, 25(1):154. 

[13] Bos LDJ, Sjoding M, Sinha P, et al. Longitudinal respiratory subphenotypes in patients with COVID-19-related acute respiratory distress syndrome: results from three observational cohorts[J]. Lancet Respir Med, 2021, 9(12):1377-1386.



作者介绍

图片

崔晓阳

中日友好医院呼吸与危重症医学科,主治医师,医学博士毕业于四川大学华西临床医学院完成PCCM专科培训,现任中日友好医院呼吸与危重症医学科主诊医师从事呼吸危重症相关临床及科研工作主要研究方向为ECMO相关呼吸支持技术北京医师协会重症医学青年医师分会委员,以第一作者在相关领域发表SCI论文多篇。

图片



声明:

本文仅用于学术领域的理论探讨与专业交流,不涉及任何商业推广、产品宣传等非学术用途,亦不作为临床诊疗活动中最终决策的依据。临床实践需根据患者的具体情况选择适宜的处理措施


全部评论 0
Copyright©2020-2026 北京医麦斯科技有限公司 版权所有 京ICP备2020034400号-1 京公网安备11010502043983号