登录方式

方式一:
PC端网页:www.rccrc.cn
输入账号密码登录,可将此网址收藏并保存密码方便下次登录

方式二:
手机端网页:www.rccrc.cn
输入账号密码登录,可将此网址添加至手机桌面并保存密码方便下次登录

方式三:
【重症肺言】微信公众号
输入账号密码登录

注:账号具有唯一性,即同一个账号不能在两个地方同时登录。

登录
方式

为重症救治赋能

为患者康复加速

当前位置: 首页 呼吸e站 经典推荐

从国内外指南看CRPA的诊疗策略

苏欣 南京大学医学院附属鼓楼医院呼吸与危重症医学科 发布于2025-07-16 浏览 3856 收藏

作者:苏欣

单位:南京大学医学院附属鼓楼医院呼吸与危重症医学科

铜绿假单胞菌(Pseudomonas aeruginosaPA)作为临床常见的革兰阴性致病菌,其耐药问题已成为全球公共卫生领域的严峻挑战,尤其是碳青霉烯类耐药铜绿假单胞菌(CRPA)和难治性耐药铜绿假单胞菌(DTR-PA)的流行,显著增加了感染治疗难度与患者病死率。本文结合国内外指南与临床证据,系统阐述CRPA/DTR-PA的流行病学特征、耐药机制及精准诊疗策略。


一、流行病学特征


PA是仅次于大肠埃希菌和肺炎克雷伯菌的第三大革兰阴性致病菌,中国细菌耐药监测数据显示我国PA对亚胺培南和美罗培南的耐药率已达28.1%,且近3年CRPA检出率呈持续上升趋势。在呼吸道感染中,CRPA的耐药率更高,可达41%,显著高于其他部位感染。

从分部位感染耐药PA的数据来看,CRPA感染患者的预后差,病死率高。血流感染总病死率为10%~26%,而广泛耐药PA(XDR-PA)感染菌血症患者30天粗死亡率高达62.5%。多重耐药PA(MDR-PA)尿路感染患者30天总死亡率为17.7%,90天总死亡率为33.9%。PA所致呼吸机相关性肺炎(VAP),粗病死率为42.1%~87%,归因死亡率为32%~42.8%,MDR-PA所致VAP死亡率增加1.34倍。CRPA所致烧伤感染的病死率达60%。


二、基于指南的诊疗策略


“DTR-PA”这一观点于2015年由美国疾病控制与预防中心(CDC)提出,并做了简单定义。2018年通过一项回顾性分析正式阐述了DTR-PA的概念及其对于临床治疗的影响,并将其定义为“对哌拉西林-他唑巴坦、头孢他啶、头孢吡肟、氨曲南、亚胺培南、美罗培南、环丙沙星、左氧氟沙星均耐药的铜绿假单胞菌”。这类菌株的治疗选择极其有限,已成为医院感染防控的重点目标。2022年IDSA发布了关于产广谱β-内酰胺酶肠杆菌(ESBL-E)、耐碳青霉烯类肠杆菌(CRE)和DTR-PA的治疗指南。

1. 2022年美国感染病学会(IDSA)指南对DTR-PA/MDR-PA的目标治疗建议

1.1  总体原则

对于碳青霉烯类耐药但对传统β-内酰胺类敏感的患者(OprD,占CRPA的20%~60%),反复进行药敏试验确认敏感药物,可以使用敏感的β-内酰胺类药物,足剂量延长滴注时间静脉注射(例如头孢吡肟2 g q8h,3 h静滴;备选新型β-内酰胺类药物,例如头孢洛生-他唑巴坦、头孢他啶-阿维巴坦或亚胺培南-西司他丁/瑞来巴坦等,以减少新型药物的过度使用,保护其抗菌活性)。

对于中重度感染或感染病灶局部控制不佳的患者,推荐首选新型β-内酰胺类药物,例如头孢洛生-他唑巴坦、头孢他啶-阿维巴坦,或亚胺培南-西司他丁/瑞来巴坦。在治疗过程中,仍需要动态监测药物敏感性,并确保临床症状改善。因为PA在抗感染治疗过程中容易产生新的耐药机制。

对于DTR-PA引起的非复杂性膀胱炎,首选新型β-内酰胺类药物,例如头孢洛生-他唑巴坦、头孢他啶-阿维巴坦,亚胺培南-西司他丁/瑞来巴坦,头孢地尔,或者氨基糖苷类药物。如果对β-内酰胺类不敏感,推荐多黏菌素E作为备选。

对于DTR-PA引起的非尿路感染首选的抗菌药物新型β-内酰胺类药物,例如头孢洛生-他唑巴坦、头孢他啶-阿维巴坦,或亚胺培南-西司他丁/瑞来巴坦。当以上药物不敏感或不耐受,可以选择头孢地尔。指南强调需要获得药物敏感性结果来指导抗感染治疗。

1.2  单药与联合治疗

当确认新型β-内酰胺类药物,例如头孢洛生-他唑巴坦、头孢他啶-阿维巴坦,或亚胺培南-西司他丁/瑞来巴坦对DTR-PA敏感不常规推荐联合抗药物治疗。

2. 2022年中国PA下呼吸道感染专家共识对PA感染的治疗原则

2.1  总体治疗原则

基于临床特征和药敏检测结果,选择抗PA活性强的抗菌药物。

根据药代动力学/药效学(PK/PD)理论选择充分的给药剂量、频次和恰当的用药方式。

在抗PA治疗过程中,应动态评估疗效和PA耐药状况,并根据疗效和耐药性的变化合理调整抗感染药物。

重视气道廓清、改善氧合、营养支持和保护脏器功能等抗感染以外的综合治疗。

纠正引起PA感染的危险因素,避免再次发生PA感染。

2.2  对CRPA/DTR-PA的目标治疗(表1)

1)一线选择:对于CRPA/DTR-PA所致的肺部感染,若药敏试验显示其对头孢他啶-阿维巴坦、头孢洛生-他唑巴坦、亚胺培南-西司他丁/瑞来巴坦、美罗培南-法硼巴坦等新型酶抑制剂复合制剂敏感,可作为一线选择。

2)二线选择:适用于上述药物耐药、不可及或不耐受的情况下,可选择头孢地尔。

3)联合治疗:在上述药物耐药、不可及或不能耐受的情况下,可考虑使用以多黏菌素类药物为基础的联合治疗。

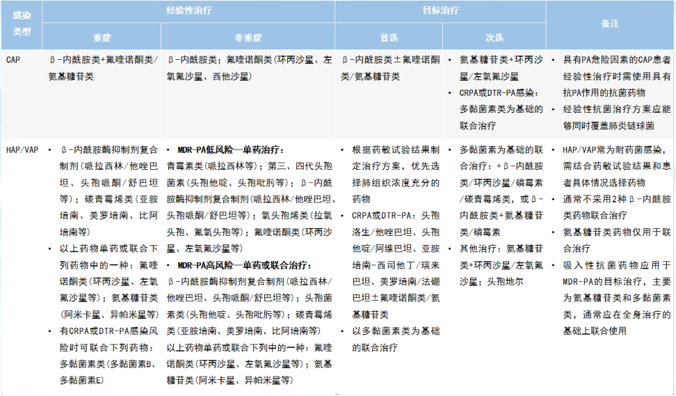
1  PA-CAP和PA-HAP/VAP抗菌药物选择方案

图片

注:PA:铜绿假单胞菌;CAP:社区获得性肺炎;HAP:医院获得性肺炎;VAP:呼吸机相关性肺炎;CRPA:碳青霉烯类耐药铜绿假单胞菌;DTR-PA:“难治”耐药性铜绿假单胞菌;MDR-PA:多重耐药铜绿假单胞菌。

4)单药与联合决策:对于无显著基础疾病患者,建议选择一种有抗PA活性且肺组织浓度高的药物单药治疗。联合抗菌治疗主要用于危重症或具有MDR-PA危险因素的下呼吸道感染患者的经验性治疗,以及缺乏敏感治疗药物的耐药PA(如DTR-PA)感染的目标治疗。

5)雾化治疗:对于DTR-PA感染或结构性肺病的PA慢性感染,吸入抗菌药物可作为静脉或口服治疗的补充。

6)关于多黏菌素类药物:由于肺内药物浓度较低,以及异质性耐药等问题,即使多黏菌素类对PA敏感(MIC≤2 mg/L),使用时也应联合其他有抗PA活性的敏感抗菌药物。此类药物常见不良反应为肾毒性。对于下呼吸道感染,可联合雾化吸入给药。

3. 国内外指南对比与临床实践整合

目前针对PA的经验性治疗原则,国内外指南与共识十分类似。

共同点:均强调根据药敏结果进行个体化目标治疗、治疗过程中动态监测药敏结果,重视抗菌药物的PK/PD,以及优先推荐新型β-内酰胺类药物用于CRPA或DTR-PA的治疗。

互补之处:IDSA明确了碳青霉烯类耐药,同时传统β-内酰胺类药物敏感患者的选择策略,中国指南明确了CRPA或DTR-PA对于新型β-内酰胺类药物耐药的选择策略。

对于单药/联合治疗,需要参考更多的临床信息。经验性治疗需要判断耐药风险及病程严重程度。如果是低风险患者,可以选择单药治疗;如果是重症(脓毒症/脓毒性休克)或耐药高风险患者,可以采用联合治疗策略。目标治疗则更多参考药敏结果,根据具体的耐药情况及是否合并脓毒症或脓毒性休克,来选择单药治疗或联合治疗。


三、总结与展望


PA表现出耐药率高、治疗困难等特点。CRPA/DTR-PA感染已成为临床治疗的难点。2022年国内外PA感染诊治指南和专家共识在治疗药物推荐、治疗方案等方面做了详细更新。CRPA和DTR-PA目标治疗要依据动态药敏监测结果,感染部位、疾病严重程度,结合药物PK/PD特点合理选择抗菌药物。未来需要进一步探索PA耐药机制、开发新型抗菌药物,并优化联合治疗方案,以改善患者预后。

参考文献


【向下滑动查看所有文献】

[1] Tamma PD, Aitken SL, Bonomo RA, et al. Infectious Diseases Society of America 2022 Guidance on the Treatment of Extended-Spectrum β-lactamase Producing Enterobacterales (ESBL-E), Carbapenem-Resistant Enterobacterales (CRE), and Pseudomonas aeruginosa with Difficult-to-Treat Resistance (DTR-P. aeruginosa)[J]. Clin Infect Dis, 2022, 75(2):187-212.

[2] 中华医学会呼吸病学分会感染学组. 中国铜绿假单胞菌下呼吸道感染诊治专家共识(2022年版)[J]. 中华结核和呼吸杂志, 2022, 45(8):739-752.

图片

作者介绍


图片

苏欣

南京大学医学院附属鼓楼医院呼吸与危重症医学科常务副主任,主任医师,教授;南京大学、南京医科大学、南京中医药大学博士生导师;中华医学会呼吸病学分会感染学组副组长,中国医师协会呼吸医师分会委员,中国医疗保健国际交流促进会临床微生物学分会常委,中国老年医学学会呼吸病学分会常委,中国医药教育协会临床微生物专业委员会常委,国家卫健委全国真菌病监测网专家委员会委员,江苏省医学会呼吸病学分会副主任委员暨感染学组组长,江苏省医学会细菌感染与耐药防治分会副主任委员,江苏省医师协会呼吸医师分会副会长暨感染学组组长,江苏省333工程二层次人才,美国科罗拉多大学医学中心访问学者;先后主持科技部重大专项课题1项,主持国家自然科学基金面上项目5项,在The Lancet Infectious DiseasesCIDCMI等杂志发表SCI论文100余篇,国内核心杂志论文100余篇。执笔参与编写《中国社区获得性肺炎指南》和《中国医院获得性肺炎指南》等指南和专家共识20余部。担任The Lancet Infectious DiseasesAJRCCM等杂志审稿专家。

声明:

本文仅用于学术内容的探讨和交流,不用于任何商业和推广。临床实践需根据患者的具体情况选择适宜的处理措施。


全部评论 0
Copyright©2020-2026 北京医麦斯科技有限公司 版权所有 京ICP备2020034400号-1 京公网安备11010502043983号