登录方式

方式一:
PC端网页:www.rccrc.cn
输入账号密码登录,可将此网址收藏并保存密码方便下次登录

方式二:
手机端网页:www.rccrc.cn
输入账号密码登录,可将此网址添加至手机桌面并保存密码方便下次登录

方式三:
【重症肺言】微信公众号
输入账号密码登录

注:账号具有唯一性,即同一个账号不能在两个地方同时登录。

登录
方式

为重症救治赋能

为患者康复加速

当前位置: 首页 呼吸e站 经典推荐

深部抗真菌药物分类及药学特点

发布于2023-12-22 浏览 5621 收藏

来源:广东省药学会《深部抗真菌药物临床合理用药及目录遴选指引》

网址:http://www.sinopharmacy.com.cn/


侵袭性真菌病具有高发病率、高致死率和高治疗费用的特点。近年来,环境的变化、诊断水平不断提高和医疗技术的进步导致真菌疾病进展、菌群区域分布和高危人群都发生了巨大的变化。随着重症感染、恶性肿瘤、骨髓造血干细胞和实体器官移植及艾滋病等患者数量的增多,以及广谱抗菌药物、放疗化疗、免疫抑制剂的大量使用,导致机体菌群失调、免疫系统受损,侵袭性真菌病的患病率及病死率都呈持续上升趋势,严重威胁患者健康。据估计,全球范围内,近10亿人患有皮肤、指甲和头发真菌感染,每年有超过3亿人感染严重的真菌疾病,数几千万人患黏膜念珠菌病,死亡患者数超过150万,亚洲国家发病率是西方国家的3~15倍。在我国,门诊及住院患者中侵袭性真菌病的发病率均呈逐年上升趋势。虽然念珠菌属和曲霉菌属仍然是侵袭性真菌疾病最常见的致病真菌,地方性真菌疾病和非曲霉侵袭性霉菌感染数量的增加也值得关注。在过去10年中,侵袭性念珠菌感染的主要危险因素变化不大,这些因素包括留置导管(主要是中心静脉导管)和其他医疗设备、血液病或实体器官恶性肿瘤、腹部手术、血液透析、糖尿病、接受全身抗菌药物或包括类固醇在内的免疫抑制药物治疗、以及接受全肠外营养治疗。我国有关念珠菌感染的临床特点研究结果显示,ICU是念珠菌感染发生率最高的科室,其次为感染科、呼吸科和普外科等。菌血症是主要类型,其次是腹腔、胸腔和胆道感染。


我国一项前瞻性调查研究显示,67所医院ICU侵袭性念珠菌病的发病率为0.32%,以白色念珠菌为主(41.8%),其次为近平滑念珠菌(23.8%)、热带念珠菌(17.6%)和光滑念珠菌(12.3%)。同样,曲霉病也与患者的免疫功能密切相关;随着免疫功能的降低,患者更易进展为侵袭性曲霉病。近年来,侵袭性曲霉病(invasive aspergillus,IA)发病率不断增加,粗略估计我国年患病人数约16万。血液系统恶性肿瘤、干细胞移植、实体器官移植、慢性阻塞性肺疾病、使用糖皮质激素或免疫抑制剂、病毒感染、接受靶向药物治疗都是IA的重要危险因素。中国大陆曲霉病流行现状分析显示,肺部是IA患者最主要的感染部位(72%),其次为鼻窦(19%)、眼部(6.9%)和中枢神经系统(0.6%)。其中,烟曲霉检出率最高为59%,其次为黄曲霉(27.5%)和黑曲霉(5.8%)。IA显著增加患者病死率,延长住院时间,加重经济负担。
在全球范围内,毛霉病疾病负担重,且发病率也不断增加,病死率为40%~80%。糖尿病、糖皮质激素治疗、血液系统恶性肿瘤、新型冠状病毒感染(COVID-19)等多种因素与毛霉病的发生密切相关,且不同基础疾病患者毛霉病发病率存在一定差异。我国研究结果显示,毛霉病的主要感染部位为胃肠道(32.2%),其次为肺部(27.8%)、皮肤软组织(13.6%)和鼻眶脑(12.8%),且不同基础疾病患者毛霉病感染的部位同样存在差异。毛霉病进展迅速,若未及时治疗患者病死率高。早期干预和适当的治疗是减轻此类疾病负担的关键。
尽管诊断技术有所发展,但抗真菌药物的选择受限、耐药性的出现以及易感人群的增加,侵袭性真菌病引起的发病率和死亡率持续上升。此外,季节性流感流行和COVID-19大流行等大规模公共卫生事件给真菌感染控制也带来了新的挑战。

本指引总结了国内临床常用的深部抗真菌药物应用情况,包括深部抗真菌药物分类、药代动力学参数、适应证、用法用量、特殊人群用药、指南推荐情况、药物相互作用、药物不良反应、药物目录遴选程序等,旨在为抗真菌药物临床合理应用、目录遴选、国家谈判和集采药品的引进提供参考,以促进抗真菌药物合理使用,提高我国侵袭性真菌病的诊疗水平。

深部抗真菌药物分类
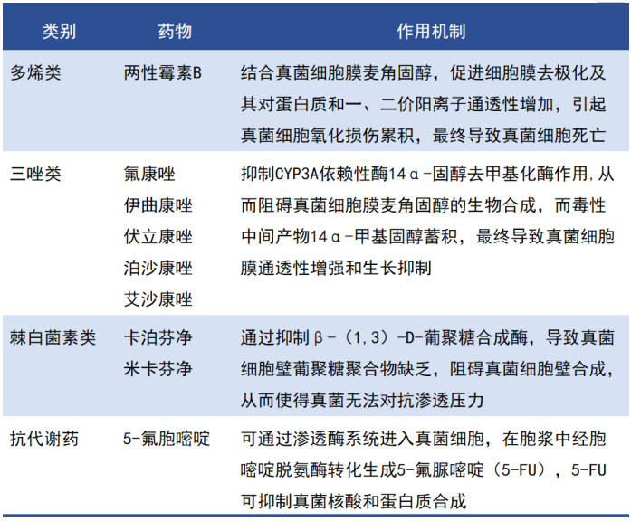
常用的深部抗真菌药物包括多烯类、三唑类、棘白菌素类以及嘧啶类等(表1)。多烯类药物如两性霉素B(amphotericin B,AmB)是目前有效的抗侵袭性真菌感染药物,但AmB脱氧胆酸盐(amphotericin B deoxycholate,AmBD)具有严重的发热、寒战、肾毒性等毒副作用。为降低AmB脱氧胆酸盐的肾毒性,将其制成了不同AmB脂质剂型(lipidbased formulations of AmB,L-AmB),包括脂质体两性霉素B(liposomal amphotericin B,L-AmB)、两性霉素B胆固醇硫酸酯复合物(amphotericin B colloidal dispersion,ABCD)及两性霉素B脂质复合体(amphotericin B lipid complex,ABLC)。三唑类药物包括氟康唑、伊曲康唑、伏立康唑、泊沙康唑、艾沙康唑等。棘白菌素类药物如卡泊芬净、米卡芬净,还有已于国外上市的阿尼芬净等,其抗菌谱较窄,对隐球菌无效,且难以通过胃肠道吸收。嘧啶类药物包括氟胞嘧啶,此类药抗菌谱窄,仅对隐球菌属、念珠菌属和球拟酵母菌等具有较高的抗菌活性。
表1  常用的深部抗真菌药
图片

深部抗真菌药物药学特点

1. 两性霉
两性霉素B脱氧胆酸钠半衰期长、分布较广、不易被透析清除。AmB脂质剂型在保持AmB强大的杀菌活性同时,显著降低其不良反应,本共识仅介绍国内上市的L-AmB和ABCD。不同的脂质剂型,其药动学参数也各不相同。与AmBd相比,L-AmB的分布容积明显更低,这使其血清浓度更高且消除半衰期更短,同时易被网状内皮系统的巨噬细胞吞噬而较多地分布在肝、脾、肺,因此减少了AmB不良反应。L-AmB在尿中排泄较少,不推荐用于泌尿系感染。AmB妊娠分级为B级,权衡利弊情况下可用于孕妇(表2)

表2  AmB及不同的脂质剂型药学特征

图片
2三唑类(表3
表3  三唑类药物的药学特征
图片
(1)氟康唑:氟康唑静脉与口服剂型的药动学特征相似,口服生物利用度高,超过90%,吸收良好,不受进食、抗酸药及H2受体阻断剂的影响。氟康唑能够有效地渗透进入中枢神经系统,在脑脊液中达到有效的治疗浓度,与其他三唑类药物不同的是,氟康唑主要经过肾脏清除或以原形排至尿液中,可用于治疗泌尿系真菌感染。
(2)伊曲康唑:伊曲康唑包括胶囊、口服液和注射液等多种剂型,不同剂型药动学特点有所差异,适应证亦不完全相同。伊曲康唑胶囊脂溶性高,绝对生物利用度约为55%,餐后立即服药可提高生物利用度,建议餐后立即给药。胶囊剂型广泛用于浅部真菌病的治疗,是甲癣的一线治疗药物。口服液空腹服用生物利用度增加30%,当给予相同剂量时,口服液剂型的暴露量大于胶囊,可作为伊曲康唑注射液经验治疗的序贯疗法,是过敏性支气管肺曲霉病病(ABPA)的一线治疗药物。伊曲康唑药代动力学非线性,进入脑脊液中的浓度很低,易在皮肤和指甲组织等富含角蛋白的组织中蓄积,最大剂量600 mg/d,儿童剂量5 mg/(kg·d)。伊曲康唑主要经肝药酶CYP450酶系中的3A4及3A5酶代谢,形成活性代谢产物羟基伊曲康唑,是CYP3A4的强效抑制剂。尿液中仅有少量伊曲康唑(<1%),故不用于尿路感染的治疗。
(3)伏立康唑:伏立康唑与氟康唑化学结构相似,口服生物利用度高,胃酸不影响其吸收,空腹吸收好。其脑组织浓度是血液浓度的2倍,可用于中枢神经系统的感染治疗。伏立康唑主要由CYP酶系的2C19酶代谢,由于基因多态性可产生快代谢或慢代谢,使血清药物浓度个体差异较大。此外,其药代动力学呈非线性特性,患者年龄、体质量、肝功能、基因多态性及合并用药等因素均影响其体内过程,使其血药浓度个体差异大,常需要进行治疗药物监测(TDM)进行剂量调整。伏立康唑进入尿液的药量甚微,一般不用于治疗尿路感染。
(4)泊沙康唑:泊沙康唑为伊曲康唑的衍生物,有口服混悬剂、肠溶片及静脉注射剂三种剂型,口服混悬剂吸收受胃酸、质子泵抑制剂和H2受体阻断剂的影响,且存在饱和吸收的现象,因此需一日多次服用;而肠溶片因包含一种pH敏感的高分子材料可以达到缓释的效果,无需多次服用,且吸收不受胃酸、质子泵抑制剂和H2受体阻断剂的影响,相对混悬剂血药浓度个体差异也较小。泊沙康唑通过尿苷二磷酸糖酯化反应进行代谢,并经胆汁和粪便排泄,不用于治疗尿路感染。
(5)艾沙康唑:口服胶囊生物利用度高,且进食及胃酸状况对其吸收无显著影响。艾沙康唑胶囊绝对生物利用度为98%,多剂量给药下与注射用艾沙康唑的药物暴露量(AUC)相似,可互换使用。艾沙康唑主要通过肝药酶CYP450酶系代谢,代谢产物由粪便和尿液排泄。轻度和中度肝功能不全患者不需要调整剂量;重度肝功能不全患者艾沙康唑清除率降低,推荐降低给药剂量。尿液中艾沙康唑活性药物浓度很低,因此一般不使用艾沙康唑治疗泌尿系真菌感染。
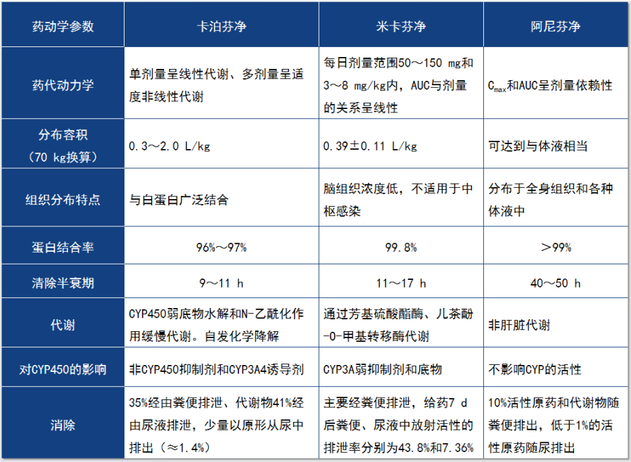
3. 棘白菌素类(表4)
卡泊芬净、米卡芬净和阿尼芬净这三种棘白菌素类药物的相对分子质量都很大,口服吸收差约3%,仅能静脉给药。棘白菌素类药物的分子量大,蛋白质结合程度高,三种药物的药代动力学非常相似,半衰期较长,均超过10 h,故可每日用药1次。通过静脉给药后广泛分布在肝、肾、肺、脾等脏器组织,其在中枢神经系统和眼部的渗透性小,且尿液中也检测不到有效的药物浓度,因此不推荐用于中枢神经系统、尿路或眼部的真菌感染。棘白菌素类药物禁用于孕妇。
表4  棘白菌素类药物的药学特征
图片

55-氟胞嘧啶(5-FC)

本品自胃肠道吸收迅速而完全,口服2 g后2~4 h小时血药浓度达峰值,为30~40 mg/L。半衰期为2.5~6 h。在血液中与血浆蛋白结合率约为50%,广泛分布于全身主要脏器中,易通过血脑屏障,脑脊液药物浓度为血药浓度的65%~90%,以原形从尿中排泄。因5-FC极易产生耐药性,故极少单独用药,常与AmB或三唑类药物同时使用。口服100 mg/(kg·d),分4次口服,与AmB联合应用治疗隐球菌脑病及顽固难治的念珠菌病如念珠菌性心内膜炎、脑膜炎、眼内炎、症状性泌尿道光滑念珠菌感染等。5-FC也可与氟康唑或伊曲康唑联合治疗艾滋病合并急性隐球菌脑病;还可治疗着色芽生菌病。孕妇禁用。


全部评论 0
Copyright©2020-2026 北京医麦斯科技有限公司 版权所有 京ICP备2020034400号-1 京公网安备11010502043983号