登录方式

方式一:
PC端网页:www.rccrc.cn
输入账号密码登录,可将此网址收藏并保存密码方便下次登录

方式二:
手机端网页:www.rccrc.cn
输入账号密码登录,可将此网址添加至手机桌面并保存密码方便下次登录

方式三:
【重症肺言】微信公众号
输入账号密码登录

注:账号具有唯一性,即同一个账号不能在两个地方同时登录。

登录
方式

为重症救治赋能

为患者康复加速

当前位置: 首页 呼吸e站 经典推荐

脓毒症的液体复苏

刘双林,李琦 陆军军医大学新桥医院呼吸与危重症医学中心重症医学科 发布于2022-12-01 浏览 7246 收藏

作者:刘双林,李琦

单位:陆军军医大学新桥医院呼吸与危重症医学中心重症医学科

脓毒症液体复苏目标是临床面临的很重要的一项挑战。如果复苏容量不足,难以保障器官功能正常,可导致病情恶化;如果复苏过度,也会导致呼吸功能恶化。早年大家都强调“充分液体复苏”,而近年来,复苏理念和技术方法都有了新的进展。本文将对其进行简要介绍。


一、脓毒症的概述

脓毒症是感染引起炎症反应,导致组织和器官损伤,进而危及宿主生命,其发病机制中最核心的是全身炎症反应,如果感染没有得到有效控制,会导致脓毒性休克、多器官功能衰竭,甚至死亡。脓毒症也是导致ICU患者死亡的主要原因,据统计,全球每年发生严重脓毒症的患者有1800万例,脓毒症患者死亡率较其他ICU患者增加1倍。此外,脓毒症患者人均医疗费用支出也增加1倍以上。
2016年拯救脓毒症运动(surviving sepsis campaign,SSC)更新了脓毒症的概念,指出脓毒症是机体对感染反应失调所致的危及生命的器官功能障碍,器官功能障碍可由序贯器官衰竭评分(sequential organ failure assessment,SOFA)来判断,包括:血氧下降(P/F)、血压下降(低血压、升压药)、血小板下降、意识改变(格拉斯哥昏迷评分)、胆红素水平升高、急性肾损伤(少尿、肌酐升高)。评分2分及以上,即诊断为脓毒症。
图片
但这一体系相对复杂,对于快速识别脓毒症有一定困难。因此,临床既往采用qSOFA评分来早期发现和识别脓毒症。qSOFA评分由意识状态改变、收缩压≤100 mmHg和呼吸频率≥22次/min这3项组成,符合2项或以上,即qSOFA评分≥2分,则为疑似脓毒症。qSOFA评分对于门诊、急诊以及普通病房筛查脓毒症患者都是非常实用的指标。但目前研究表明qSOFA 在感染导致器官功能障碍的早期判断上特异性更好,但敏感性不如 SIRS(满足 4 项标准中的 2 项)、国家预警评分(NEWS)和改良预警评分(MEWS)。不推荐将qSOFA 作为脓毒症或脓毒性休克的单一筛查工具。

二、脓毒性休克的血容量不足

低血容量状态在脓毒性休克中普遍存在,包括绝对不⾜(⾎容量丢失)或相对不⾜(⾎容量重新分布) 。如果有原发因素或者治疗过程中出现如体液丢失等因素,既存在绝对低血容量。脓毒症也会导致血管调节紊乱、血管张力下降,血管内皮损伤、糖萼减少、细胞间隙连接破坏导致毛细血管通透性增加出现大量液体外渗,出现相对血容量不足。在这两种情况下体循环平均充盈压降低,静脉回流减少,心脏充盈降低,心输出量减少,进一步出现血压下降,最终导致低灌注和休克。而从基本机制方面分析,脓毒性休克仍属于分布性休克。

三、脓毒症治疗要点

1. 脓毒症治疗框架
如下图所示,红色框线中是最核心、最基础、最早期需要处理的部分。首先是充分的液体复苏,在此基础上联合或后续使用血管活性药物(血管加压素、去甲肾上腺素)。与此同时,第一时间使用抗生素治疗。其他的辅助治疗如调节内环境、血糖管理、肠内营养、肺保护性通气、镇痛镇静以及指标监测等对患者进行综合管理。除了呼吸支持和循环支持,其他管路不宜长时间保留。
图片
2. 脓毒性休克基本治疗原则
脓毒症的治疗包括:初始液体复苏、感染控制,血流动力学支持以及其他辅助支持性治疗。其中最关键的就是补液治疗,其目的是解决器官灌注,改善氧供,避免器官衰竭。早期目标导向治疗(EGDT)已经深入人心,尽管仍存在一些争议,但EGDT的理念始终贯穿于休克的整个治疗过程中,期间需要注意避免过度液体复苏和液体超负荷,否则可能会导致更严重的器官损害。
对于脓毒性休克患者,需要补充容量,改善血压。而血压三要素—泵功能、血容量和血管张力,在脓毒症发病过程中都有不同程度的损害和变化,由此导致循环功能障碍。通过扩容能够使心输出量增加,维持血压在正常范围。从这一角度出发,液体治疗就是最基础的治疗策略。而脓毒症的血流动力学紊乱包含三方面机制,即血管舒缩张力障碍、外周容量血管床开放以及毛细血管通透性增加。

四、脓毒症的液体复苏

1. 液体复苏的“液体管理”

2015年,Malbrain提出了液体管理的“4D”概念,这一概念涵盖了液体性质和复苏策略两部分,液体性质体现在复苏液的选择和使用剂量方面,而复苏策略则重点关注使用时间和何时开始减量。重点关注4个问题:何时开始复苏,何时停止复苏,何时开始去复苏,何时停止去复苏。

图片
2. 复苏液体

复苏的液体选择可从以下方面考虑:①化学成分与细胞外液尽可能相近;②血容量持续并可预测地增加;③无组织蓄积且易大量代谢清除;④代谢产物无毒无害;⑤临床应用成本合理。

临床上常用液体包括晶体液(生理盐水、平衡盐液等)和胶体液(羟乙基淀粉、明胶、白蛋白等)。其中晶体液的优点:①平衡的电解质成分;②具有缓冲、利尿作用;③使用方便,价格便宜;④不干扰凝血。缺点:①扩容效果比胶体差,停留时间短;②易发生过量导致肺水肿;③降低血浆胶体渗透压。胶体液的优点:①扩容效果好,停留时间长;②提高胶体渗透压,改善血压;③增加微循环血流量,SIRS轻微。缺点:①影响凝血&肾功能;②有过敏的危险,费用高;③过量会延长流体动力学性肺水肿。

临床研究证实,与晶体溶液相比,胶体溶液在给药后没有明显益处,反而人工合成胶体出现更多的不良反应,如羟乙基淀粉带来更高的死亡风险和需要肾脏替代治疗(RRT),使用明胶的RRT风险、过敏反应风险和影响止血。这确立了晶体液在脓毒症和脓毒性休克患者的复苏中一线地位。但平衡盐液和生理盐水哪种晶体液可能对脓毒症患者最有益仍是个争论话题。

生理盐水(saline)复苏有导致高氯性代谢性酸中毒的潜在风险,可导致心肌收缩力和血管调节能力下降,对儿茶酚胺反应性下降等;呼吸系统方面会出现支气管扩张剂的失效;神经系统方面,可出现脑功能障碍(乏力、意识障碍、昏迷),与γ氨基丁酸(GABA)增多,抑制中枢有关;还可引起急性肾损伤,可能与Cl-在肾小管重吸收后引起肾血管收缩有关,且大量Cl-流经致密斑可激活球管反馈系统,引起入球小动脉和系膜收缩,降低肾小球滤过率(GFR);Cl-诱导血栓素(thromboxane,TXA)释放,引起血管收缩。目前更多研究证实与富氯溶液相比,平衡溶液在脓毒症中的使用可能与改善预后有关。因此根据现有证据,除非极少数情况下,如需要纠正的低钠血症、神经损伤患者或并发代谢性碱中毒,否则平衡晶体应优先使用。
2014年一项国际性研究记录了静脉液体复苏液使用模式及与液体选择相关的决定因素,对患者及其医师特征、所在地和补液类型进行单/多变量的分析,回归分析确定2007—2014年液体使用的变化。结果显示,2007—2014年,白蛋白使用比例显著增加(OR 8.86,95% CI 5.87~13.37;P<0.001),胶体液使用比例下降的主要原因为使用羟乙基淀粉减少。这也反映了临床观念的转变。
图片
3. 指南推荐的复苏液体(SSC 2021)
对于初始复苏及后续扩容的液体选择:①推荐使用晶体液作为复苏的一线选择液体(强烈推荐,中等证据质量);②建议使用平衡盐晶体液而不是生理盐水进行复苏(弱推荐,低证据质量);③建议对接受大量晶体液复苏的患者使用白蛋白,而不是仅使用晶体液(弱推荐,中等证据质量);④不推荐使用人工胶体进行复苏(强烈推荐,高证据质量);⑤不建议使用明胶进行复苏(弱推荐,中等证据质量)。
4. 液体复苏核心点

早期快速大容量扩容,即“充分扩容”概念,同时在充分扩容基础上联合血管活性药物。对于成人患者,补充2~3 L晶体&胶体。2018年发表的SSC指南更新,在1 h集束化治疗中强力推荐对低血压或乳酸≥4 mmol/L的患者,开始复苏3 h内快速给予30 ml/kg晶体液,但这一推荐的证据级别较低,2021年最新的SSC指南对于30 mg/kg晶体快速复苏由「推荐」下调为「建议」。相对保守的策略:初始1 bolus(200~500 ml)晶体液(平衡盐液),最多量为20 ml/kg;>20 ml/kg则容量负荷较大,对循环的稳定性带来负面影响。同时由于证据不足,目前没有对在采取初步复苏措施后仍有低灌注迹象的患者使用限制性或自由液体策略方面提出建议。对于血管活性药物,既往观点认为有必要才加用,这是过去的观点,现在推荐若患者液体复苏期间或液体复苏后仍存在低血压,应用血管加压药物以维持平均动脉压(MAP)≥ 65 mmHg。

此外,既往还认为与晶体相比,白蛋白没有优势(一级证据),而现在有证据表明,接受大量晶体液的患者在使用白蛋白后,呈现出较高的血压和体循环充盈压以及较低的液体净平衡。同时应该避免羟乙基淀粉(一级证据)。在晶体液中,生理盐水或者平衡盐溶液都涉及电解质紊乱的问题。一项前瞻性开放标签研究,高氯化物液体可能导致急性肾损伤。

5. 阶段液体复苏的“ROSE”策略
Rose策略主要是为了保证患者的血容量,扩容要有效且安全,该策略的四个阶段分别为复苏(Resuscitation)、优化(Optimization)、稳定(Stabilization)、去复苏(Evacuation)。
图片
(1)复苏(Resuscitation):遭遇首次打击后,患者会进入“衰退”阶段的休克。打击可以是脓毒症,也可以是烧伤、胰腺炎或创伤。这种危及生命的严重循环休克阶段可以发生在几分钟内,特点是强有力的血管舒张导致较低的平均动脉压和微循环损伤。这一阶段的治疗目标是早期足够的目标导向的液体管理;治疗策略为早期使用液体反应性指标指导的快速补液。此时的容量状态为正平衡,期待的治疗结果是拯救残余器官,可能的风险是复苏不足。

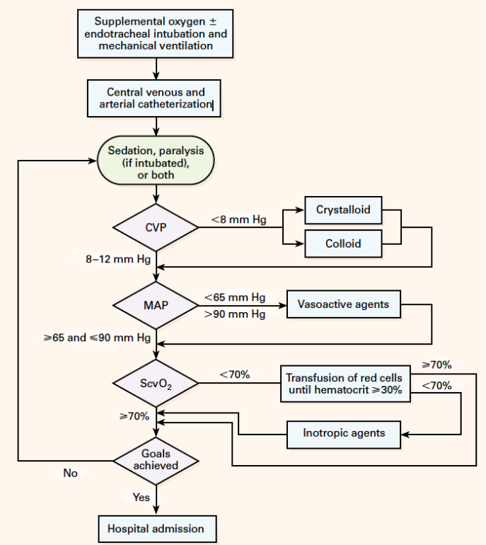
液体复苏四个阶段的第一阶段为营救阶段,主要目的为纠正休克、快速补液,目标是纠正低血压和组织缺氧。为了更好地治疗脓毒症患者,2001年Rivers提出EGDT策略,它是指早期目标导向的治疗,主要使用一系列“目标”来指导补液,包括CVP和中心静脉血氧饱和度(ScvO2),采用集束化的管理措施,包括:①每30 min给500 ml晶体液,使CVP达到8~12 mmHg;② 若MAP<65 mmHg则用血管加压素,使MAP≥65 mmHg;若MAP>90 mmHg则用扩血管药,直至MAP≤90 mmHg;③ 输红细胞:若ScvO2<70%,则输RBC使血沉≥30%;④ 以上都完成后,若ScvO2仍<70%,则使用多巴酚丁胺。

图片

一项Meta分析发现,与现有常规治疗相比较,未发现EGDT在死亡率方面有获益。现有文献不支持急诊脓毒症或脓毒性休克患者的常规治疗中强制使用中心血流动力学监测(如CVP和ScvO2)。ProCESS研究、ARISE研究、PROMISE研究共4500例脓毒症患者,未发现EGDT改善患者结局。近年来,脓毒症死亡率的下降归因于在其他方面的医疗进步,而不是EGDT。CVP、ScvO2在指导液体反应性方面并无依据,因而不能用于指导液体复苏。

血清乳酸是组织缺氧和功能障碍的重要生物学标志物,也是最常用的灌注标志物。指南建议将乳酸水平或乳酸清除率作为脓毒症和脓毒性休克早期复苏的目标,但需考虑乳酸增高的临床背景和其他可导致乳酸水平升高的原因。此外,以毛细血管再充盈时间(CRT)正常化为目标的复苏策略相较于以乳酸水平或乳酸清除率为目标的复苏策略,死亡率无差异甚至更低,且易于执行,无创,无成本。但需要注意的是,这种方法应通过仔细、频繁和全面的评估加以拓展,以早期预测或识别液体过量。

2018年SSC更新指南推荐初始复苏阶段的重点是对低血压或乳酸≥4 mmol/L的患者进行快速液体复苏。其他的复苏策略还包括:①检测乳酸:若初始乳酸浓度>2 mmol/L,则重新测量;②在开始使用抗生素之前先进行血培养;③使用广谱抗生素;④对低血压或乳酸≥4 mmol/L,快速输注30 ml/kg晶体液;⑤若患者在复苏时或复苏后有低血压,则用加压素来维持MAP≥65 mmHg。
首次快速补液后需要评估液体反应性,这是因为扩容并不等同于心输出量的增加,因而在最开始的初始复苏完成后和或液体丢失不明显时,需要评估液体反应性。在评估中,动态评估优于静态评估,这是因为传统静态评估,如中心静脉压(CVP)、肺动脉截断压、心脏舒张末体积、经食管多普勒主动脉血流等反映前负荷,而不反映前负荷反应性,新近观点认为CVP越低越好。而动态评估基于心脏前负荷的短期变化,考虑心肺相互作用,可观察心脏输出的效果,从而避免液体过量。根据患者情况,可以选择不同的评估方式,如下图所示。
图片
(2)优化(Optimization):第二次打击发生在几小时内,是指缺血和再灌注。在这一阶段,液体积聚反映了疾病的严重程度,可能被认为是它的“生物标志物”。液体需求越大,患者的病情越重,器官衰竭的可能性越大(例如急性肾损伤)。此时,我们必须设法找到第二个问题的答案:“何时停止液体复苏?”避免液体超负荷。我们必须结合考虑临床情况来维持组织灌注、进行器官支持,避免输液的决定应基于指示过量输液风险的指标。期待达到液体平衡状态。既要避免复苏不足,又要避免液体过量。
此阶段的重点是“何时停止液体复苏”,避免液体过量。评估液体反应性同样重要,当它们变为负值时,停止液体复苏;需要考虑患者的临床状况;当指标提示出现补液过多的危险信号时,停止液体复苏。
(3)稳定(Stabilization):与前两个阶段不同,此阶段没有休克,或即将发生休克的威胁,因此治疗目标为晚期保守的液体管理。只有在正常液体流失(即肾、胃肠、无知觉),以及如果患者由于未解决的病理条件而遭受持续损失时,才需要液体疗法。维持液应该只用于满足日常需要,临床医生也应该意识到隐藏的强制性液体摄入量。需要注意液体过量的可能性,这一阶段的液体平衡开始转向负平衡,患者情况稳定,没有休克或即将休克的表现,因此液体治疗仅用于补充正常液体流失(经肾和消化道丢失、不显性失水)。当已经通过其他途径补充了水、糖及电解质(肠内营养、肠外营养、药液)时,停止维持性静脉补液。
(4)去复苏(Evacuation):具体指晚期目标导向液体去除和晚期保守液体管理。晚期目标导向的液体去除包括积极、主动使用利尿剂和净超滤的肾脏替代治疗去除液体,特点是转向液体负平衡。晚期保守的液体管理描述了适度的液体管理策略,以避免(或逆转)液体超负荷,这一阶段的风险是,过于激进的液体去除和引起低血容量,这可能会触发血流动力学恶化和低灌注的“第四打击”。此阶段若需补液,可以使用白蛋白,这利于保持血管壁完整性,更易达到低白蛋白血症液体负平衡,且造成肾毒性的可能性更小。
一项回顾性队列研究对液体输注和去复苏的特点、液体平衡、去复苏和临床转归之间的关系以及重症患者液体正平衡的危险因素进行了分析。研究共纳入400例进行有创机械通气>24 h的英国和加拿大ICU重症患者,通过多变量逻辑回归模型探究患者30天死亡率的危险因素。结果提示:通过限制维持性补液量、药物稀释液量和采取去复苏措施以限制第3天液体量,可能具有潜在的治疗获益。
6. 限制性液体方案 & 自由输液方案
(1)自由输液方案:自由液体策略主导了目前美国的急诊治疗,部分基于SCC指南的建议和早期目标导向治疗。最初6 h内给予大量液体(50~75 ml/kg,80 kg成人4~6 L),后期使用升压。早期液体治疗可通过增加静脉回流和心输出量来增强或维持组织灌注。然而,液体也可能产生有害影响,引起重要器官水肿,导致器官功能障碍和氧输送障碍。医疗保险和医疗补助服务中心和联合委员会的SEP-1核心措施也鼓励在确认感染性休克后3 h内注射至少30 ml/kg的晶体液体。在脓毒症和脓毒性休克的观察研究和随机试验中,发现更高容量的静脉输液是有害的。这些患者的不良反应包括加重肾损伤、呼吸衰竭和更高的死亡风险。然而,最近一项对随机试验荟萃分析的系统综述评价了脓毒症成人患者较低的静脉输液量对比较高的静脉输液量,显示这些随机试验的数量和质量都很低。

(2)限制性液体方案:初始给予小剂量液体,≤30 ml/kg(≤2~3 L),早期依靠加压输注维持血压和灌注。限制性液体疗法主要依靠升压剂逆转低血压和维持灌注,同时限制液体的使用。2022年6月,来自丹麦的Anders Perner等在NEJM上公布了ICU脓毒性休克的保守或自由液体疗法(CLASSIC)试验结果,在ICU脓毒性休克的成人患者中,与标准静脉输液治疗相比,限制性静脉输液并不降低ICU成人脓毒性休克患者90天内死亡率。

低血容量并发症主要是组织灌注不足,包括组织灌注减少、吻合口瘘、意识不清、有脑血管事件危险、肠系膜缺血、肾衰竭、多器官功能衰竭。高血容量并发症主要是组织水肿,包括水肿、腹内高血压、呼吸衰竭、伤口不愈合、肾衰竭、多器官功能衰竭。我们需要了解恰当的容量状态是既不能低也不能高,同时应该意识到,任何一种极端都会带来风险。

图片

五、结论

脓毒症的液体复苏和管理对脓毒症患者至关重要,与其预后密切相关,同时对临床医生也是严峻挑战。应按照“ROSE”策略的四个阶段进行合理的液体管理,初始复苏阶段给予充分适当的液体,同时应根据动态指标参数、乳酸、毛细血管再充盈时间(CRT)等来个体化指导复苏,避免液体过负荷。血流动力学在其中的作用越来越凸显,但仍需要高质量的RCT研究来证实基于血流动力学的液体复苏策略。

图片

参考文献

[1] Adrie C, Alberti C, Chaix-Couturier C, et al. Epidemiology and economic evaluation of severe sepsis in France: age, severity, infection site, and place of acquisition (community, hospital, or intensive care unit) as determinants of workload and cost[J]. J Crit Care, 2005, 20(1):46-58. 

[2] Daniels R. Surviving the first hours in sepsis: getting the basics right (an intensivist's perspective)[J]. J Antimicrob Chemother, 2011, 66 Suppl 2:ii11-23. 

[3] Guidet B, Mosqueda G J, Priol G, et al. The COASST study: cost-effectiveness of albumin in severe sepsis and septic shock[J]. J Crit Care, 2007, 22(3):197-203.

[4] Perner A, Cecconi M, Cronhjort M, et al. Expert statement for the management of hypovolemia in sepsis[J]. Intensive Care Med, 2018, 44(6):791-798. 

[5] Dellinger R P, Levy M M, Rhodes A, et al. Surviving sepsis campaign: international guidelines for management of severe sepsis and septic shock: 2012[J]. Crit Care Med, 2013, 41(2):580-637. 

[6] Rivers E, Nguyen B, Havstad S, et al. Early goal-directed therapy in the treatment of severe sepsis and septic shock[J]. N Engl J Med, 2001, 345(19):1368-1377. 

[7] Boyd J H, Forbes J, Nakada T,  et al. Fluid resuscitation in septic shock: a positive fluid balance and elevated central venous pressure are associated with increased mortality[J]. Crit Care Med, 2011, 39(2):259-265.

[8] Brunkhorst F M, Engel C, Bloos F, et al. Intensive insulin therapy and pentastarch resuscitation in severe sepsis[J]. N Engl J Med, 2008, 358(2):125-139.

[9] Havrdova E, Hutchinson M, Kurukulasuriya N C, et al. Oral BG-12 (dimethyl fumarate) for relapsing-remitting multiple sclerosis: a review of DEFINE and CONFIRM. Evaluation of: Gold R, Kappos L, Arnold D, et al. Placebo-controlled phase 3 study of oral BG-12 for relapsing multiple sclerosis. N Engl J Med 2012;367:1098-107; and Fox RJ, Miller DH, Phillips JT, et al. Placebo-controlled phase 3 study of oral BG-12 or glatiramer in multiple sclerosis. N Engl J Med 2012;367:1087-97[J]. Expert Opin Pharmacother, 2013, 14(15):2145-2156.

[10] Myburgh J A, Finfer S, Bellomo R, et al. Hydroxyethyl starch or saline for fluid resuscitation in intensive care[J]. N Engl J Med, 2012, 367(20):1901-1911.

[11] Malbrain M L N G, Regenmortel N V, Saugel B, et al. Principles of fluid management and stewardship in septic shock: it is time to consider the four D's and the four phases of fluid therapy[J]. Ann Intensive Care, 2018, 8(1):66. 

[12] Rhodes A,  Evans L E, Alhazzani W, et al. Surviving Sepsis Campaign: International Guidelines for Management of Sepsis and Septic Shock: 2016[J]. Intensive Care Med, 2017, 43(3):304-377.

[13] Myburgh J A, Mythen M G. Resuscitation fluids[J]. N Engl J Med, 2013, 369(13):1243-1251. 

[14] Hashimoto S, Kawata T, Schnermann J, et al. Chloride channel blockade attenuates the effect of angiotensin II on tubuloglomerular feedback in WKY but not spontaneously hypertensive rats[J]. Kidney Blood Press Res, 2004, 27(1):35-42. 

[15] Quilley C P, Lin Y S, McGiff J C,. Chloride anion concentration as a determinant of renal vascular responsiveness to vasoconstrictor agents[J]. Br J Pharmacol, 1993, 108(1):106-110. 

[16] Hammond N E, Taylor C, Finfer S, et al. Patterns of intravenous fluid resuscitation use in adult intensive care patients between 2007 and 2014: An international cross-sectional study[J]. PLoS One, 2017, 12(5):e0176292.

[17] Levy M M, Evans L E, Rhodes A, et al. The Surviving Sepsis Campaign Bundle: 2018 update[J]. Intensive Care Med, 2018, 44(6):925-928.

[18] Monnet X, Marik P E, Teboul J L. Prediction of fluid responsiveness: an update[J]. Ann Intensive Care, 2016, 6(1):111. 

[19] Silversides J A, Fitzgerald E, Manickavasagam U S, et al. Deresuscitation of Patients With Iatrogenic Fluid Overload Is Associated With Reduced Mortality in Critical Illness[J]. Crit Care Med, 2018, 46(10):1600-1607. 

[20] Self W H, Semler M W, Bellomo R, et al. Liberal Versus Restrictive Intravenous Fluid Therapy for Early Septic Shock: Rationale for a Randomized Trial[J]. Ann Emerg Med, 2018, 72(4):457-466. 

[21] Dell'Anna A M, Taccone F S. Early-goal directed therapy for septic shock: is it the end?[J]. Minerva Anestesiol, 2015, 81(10):1138-1143. 

[22] Lelubre C, Vincent J L. Mechanisms and treatment of organ failure in sepsis[J]. Nat Rev Nephrol, 2018, 14(7):417-427.

[23] Evans L, Rhodes A, Alhazzani W, et al. Surviving sepsis campaign: international guidelines for management of sepsis and septic shock 2021[J]. Intensive Care Med, 2021, 47(11):1181-1247.

[24] Meyhoff T S, Hjortrup P B, Wetterslev J, et al. Restriction of Intravenous Fluid in ICU Patients with Septic Shock[J]. N Engl J Med, 2022, 386(26):2459-2470.



作者简介

图片

刘双林 教授
陆军军医大学第二附属医院呼吸与危重症医学中心重症医学科主任助理,主任医师
中华医学会呼吸病学分会胸膜与纵隔疾病学组(筹)委员
中国老年医学学会呼吸病学分会呼吸治疗与肺康复学术工作委员会委员、呼吸病学分会青年委员会委员
中国老年学和老年医学学会老年呼吸与危重症医学分会常委
重庆健康促进与教育学会复苏与生命支持专业委员会主任委员
重庆市生理科学会危重病医学专业委员会第四届委员会副主任委员
重庆市医师协会呼吸医师分会第一届委员会基层呼吸工作委员会委员
重庆市医师协会呼吸医师分会第一届委员会呼吸危重症与呼吸治疗工作组副组长

图片
李琦 教授
陆军军医大学新桥医院呼吸与危重症医学中心重症医学科教授、主任医师、博导

享受国务院政府特殊津贴专家

全军呼吸内科专委会副主委、感染学组组长

中华医学会呼吸病学分会呼吸治疗学组副组长

中华医学会细菌感染和耐药防控专委会委员

中国医师协会呼吸医师分会常委、重症医师分会和内科学分会委员

重庆市医学会呼吸病学分会主委、重症医学分会副主委、细菌感染与耐药防治分会常委

重庆市医师协会呼吸医师分会副会长、重症医师分会副会长

重庆市中西医结合协会理事

重庆市基层呼吸疾病防治联盟执行主席

《中华内科杂志》《解放军医学杂志》《中国呼吸与危重监护杂志》等期刊编委

全部评论 0
Copyright©2020-2026 北京医麦斯科技有限公司 版权所有 京ICP备2020034400号-1 京公网安备11010502043983号