登录方式

方式一:
PC端网页:www.rccrc.cn
输入账号密码登录,可将此网址收藏并保存密码方便下次登录

方式二:
手机端网页:www.rccrc.cn
输入账号密码登录,可将此网址添加至手机桌面并保存密码方便下次登录

方式三:
【重症肺言】微信公众号
输入账号密码登录

注:账号具有唯一性,即同一个账号不能在两个地方同时登录。

登录
方式

为重症救治赋能

为患者康复加速

当前位置: 首页 呼吸e站 经典推荐

脓毒症集束化治疗的进展与思考

赵建平,何元洲 华中科技大学同济医学院附属同济医院呼吸与危重症医学科 发布于2022-11-08 浏览 6723 收藏


作者:赵建平,何元洲

单位:华中科技大学同济医学院附属同济医院呼吸与危重症医学科


研究数据显示,脓毒症的发生率逐年增长。据统计,1979年至2000年脓毒症的人群发病率为240/10万 · 年。2020年《柳叶刀》杂志最新报道全球每年新发脓毒症病例超过4890万,死亡人数约1100万。尽管各种临床辅助治疗策略(包括早期抗生素应用、早期液体复苏治疗和器官功能支持治疗等)不断改进,脓毒症死亡率有所下降,但总死亡人数却在不断增加,脓毒症依然是威胁人类健康的难治性疾病。



一、脓毒症概念的更新


基于全球脓毒症的高发病率和死亡率,为缓解这一重症死亡率,提高救治效率,1991年美国胸科医师学会(ACCP)、美国危重病医学(SCCM)召开联席会议,定义了脓毒症,即为明确的感染引起的全身炎症反应综合征(SIRS),并发布相关诊疗指南Sepsis 1.0。该版本指南为临床治疗提供了实用的理论框架,对降低全球脓毒症患者的病死率具有重要意义,同时提出了严重脓毒症和感染性休克的概念。但有关定义当即遭到诟病——SIRS过于敏感,且缺乏特异性,没有感染的ICU患者中多达82.2%符合SIRS标准。SIRS诊断标准:①体温>38℃或<36℃;②心率>90次/min;③呼吸>20 次/min,或过度通气,PaCO232 mmHg;④WBC>12×109/L,或<4×109/L,以及未成熟粒细胞>10%】

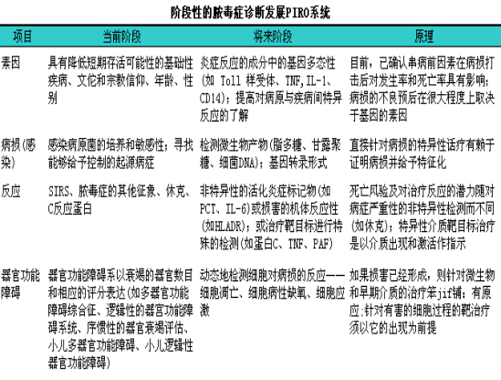
2001年12月,在华盛顿召开了由SCCM、欧洲加强治疗医学会等5个学术团体共同组织的“国际脓毒症定义”的共识会议,主要达成以下共识:①会议再次确认1991脓毒症及脓毒症休克等定义;②尽管SIRS仍然是个有用的概念,但其1992年的诊断标准过于敏感和缺乏特异性;③1991年的相关定义不能精确地反映机体对感染反应的分层及预后,制定出一个脓毒症的分阶段系统(PIRO),希望最终能够做到如同使用TNM诊断恶性肿瘤诊断一样,清晰和准确地诊断器官功能损害。然而,由于PIRO系统过于复杂,在临床没有得到应用,临床研究中应用Sepsis 2.0也寥寥无几。

图片

2016年,由欧洲危重病学会发起、19个相关国际组织构成的特别工作组,经过临床大数据分析和4次会议,提出了新的脓毒症定义及诊断标准:新的脓毒症定义不再将SIRS作为诊断标准,而是以器官功能障碍为核心,将器官功能障碍作为标准,新的名词和定义如下:①脓毒症是感染引起的危及生命的器官功能障碍,器官功能障碍可由感染引起的序贯器官衰竭评分(sequential organ failure assessment,SOFA)急性改变≥2分来确定,即Sepsis 3.0=感染+SOFA≥2分。

图片

图片

脓毒症概念的更新,不仅在病理生理层面上对脓毒症的理解更加深入,在学术层面上对概念也进行了规范统一。更为重要的是,对临床实践提出了更新的要求,即更快、更早识别脓毒症,将对进一步提高脓毒症的疗效起到重要作用。

Sepsis 3.0概念更新的目的,即更早、更快、更急识别和救治Sepsis。临床上如何具体实施,达到更早、更快识别和救治Sepsis的目的?集束化治疗当仁不让!脓毒症集束化治疗一直是实施拯救脓毒症运动(surviving sepsis campaign,SSC)等指南的核心。而集束化治疗也是早期、快速处理脓毒症的保障。

二、脓毒症集束化治疗措施


1. 脓毒症集束化治疗的概念
所谓集束化就是将很多有效的措施打包放置于一处,共同对患者进行治疗的管理手段,而且这种管理是有时间限制的。集束化治疗包括血栓监测、抗菌药物使用、液体复苏等。这种情况下,能够有效提高脓毒症患者救治的成功率。脓毒症发生后,早期诊断和立即予以合适的处置能够改善患者预后。以循证医学为依据,总结了早期目标指导治疗(EGDT)、强化血糖控制(TGC)、小剂量激素替代治疗、活性蛋白C(APC)治疗等治疗方案,其核心就是将各自独立的疗法整合为整体化的“集束化治疗策略(bundle strategy)”,以期最大限度地发挥综合治疗效应。按照SSC的建议,集束化治疗策略包括脓毒症复苏集束化策略(sepsis resuscitation bundle strategy)和脓毒症治疗集束化策略(sepsis management bundle)。

2. 脓毒症集束化治疗的措施
2018年初发表了SSC指南更新,就集束化治疗进行了重大更新,即将3 h、6 h合并为1 h,制定1 h集束化治疗:①监测乳酸水平,如初始乳酸>2 mmol/L重复检测;②在给予抗菌药物前获取血培养;③给予广谱抗菌药物;④低血压或乳酸≥4 mmol/L,开始快速给予30 ml/kg晶体液;⑤如患者在液体复苏时或液体复苏后仍存在低血压,给予血管升压药以维持MAP≥65 mmHg。

从脓毒症集束化治疗方案的更新过程中,我们看到对脓毒症的早期处理要求:更早、更急,将对临床实践产生深远影响。2021年最新颁布的指南仍然肯定了1 h集束化治疗的临床地位,但1 h集束化治疗的措施均为低等级证据,对于30 mg/kg晶体快速复苏由“推荐”下调为“建议”。

三、脓毒症集束化治疗的进展


1脓毒症集束化早期实施的重要性
1 h集束化治疗要求在1 h 内立即开始对脓毒症患者进行紧急处理。但要在1 h内迅速完成对患者各种生命体征、检查结果、感染状态以及多个重要器官功能的全面评估,并及时进行初始液体复苏和抗感染治疗,这就要求临床实践中对脓毒症患者必须早期识别,否则极有可能错过指南推荐的最佳治疗时机。

研究发现1 h脓毒症集束化治疗的实施可显著提高患者存活率。在1 h脓毒症集束化治疗中,乳酸监测、液体复苏、血培养、广谱抗生素以及血管活性药使用的早期实施均可有效提高患者存活率。

2乳酸监测的临床应用
人体大部分乳酸的产生来自于骨骼肌。乳酸从组织中释放到循环中,在肝脏(60%)和肾脏(30%)中代谢,通过糖异生回到葡萄糖,在糖酵解的各个器官中再利用。乳酸酸中毒分为两类,A型乳酸酸中毒由组织缺氧或全身灌注不足引起,B型则由其他因素造成,无氧糖酵解通常见于危重症疾病。任何全身性循环休克状态(低血容量、心源性、分布性、阻塞性)都会导致组织灌注减少,造成组织缺氧和A型乳酸酸中毒。局部低灌注也是乳酸酸中毒的常见诱因,如继发于动脉或静脉血栓形成、间隔室综合征、创伤、烧伤、坏死性软组织感染、横纹肌溶解或医源性外科阻断导致肢体或单器官缺血等。即使灌注正常,血氧含量也可能降低,导致A型乳酸酸中毒。常见原因有继发于呼吸衰竭、严重贫血或一氧化碳中毒的低氧血症等。不过,只有当低氧血症相当严重时(PaO235 mmHg),乳酸才会升高。当乳酸生成率大于肝脏的乳酸清除率并超过肾脏排泄率(5~6 mmol/L)时,所有上述这些病理生理状态均会导致高乳酸血症。

B型乳酸酸中毒是无证据表明组织氧供不足时发生的乳酸酸中毒。虽然B型较A型少见,但鉴别诊断却很广泛。肝肾功能障碍时,清除率下降可导致乳酸升高;而肝作为糖异生的主要器官,发生肝硬化或终末期肝病时乳酸升高尤为明显。脓毒症与A型和B型乳酸酸中毒都具有相关性。由于宿主对感染的反应失调,脓毒症与脓毒症休克会导致大循环、微循环和细胞水平的紊乱。

对于A型乳酸酸中毒,应注重恢复局部或全身组织灌注,首要原则为容量复苏,使用血管活性药物进行循环支持,以及控制原发因素。若诊断不明确,可以假定存在组织低灌注直至找到其他证据。对于B型乳酸酸中毒,通常需要停用诱发药物或纠正原发代谢障碍,但要确定源头往往很难。

传统研究认为乳酸升高预示着不良结局和死亡率的升高。目前对于乳酸的应用着重于对脓毒症的早期识别与治疗。2016年SSC指南1 h集束化治疗要点就包括了初始乳酸监测,若>2 mmol/L则在2~4 h内复测,若出现低血压或乳酸≥4 mmol/L,则快速输注晶体液30 ml/kg(2018版延续了该建议)。多项随机对照试验结果显示早期乳酸靶向治疗能够显著降低死亡率。

进行最初的液体复苏后,应审慎评估患者的容量状态以避免超负荷。在5 L液体复苏后,每多输注1 L,死亡率升高2.3%。若清除失败,应拓宽视野,再次进行鉴别诊断,找到乳酸升高的隐匿原因。

3抗生素的合理应用
对于可能患有脓毒症休克或脓毒症可能性高的成人患者,推荐立即使用抗菌药物,最好在识别后1 h内使用。
对于感染耐甲氧西林金黄色葡萄球菌(MRSA)高风险的成人脓毒症/脓毒症休克患者,推荐经验性使用覆盖MRSA的抗菌药物。
对于感染MDR高风险脓毒症患者,推荐联合使用两种覆盖革兰氏阴性菌的抗菌药。
对于成人脓毒症/脓毒症休克患者,推荐根据公认的药动学/药效学(PK/PD)原则和特定的药物特性来优化抗菌药的剂量策略。
对于成人脓毒症/脓毒症休克患者,推荐每日评估抗菌药物的降级策略,而不是使用固定的治疗疗程且不进行每日评估降级指征。
对于最初诊断为脓毒症/脓毒症休克且感染源已得到充分控制的成人患者,推荐使用较短时间的抗菌药物治疗。

4血培养的临床应用
抗生素治疗前行血液培养,至少要从不同的外周部位进行两次血液培养,经验性抗菌治疗后可降低血液培养的敏感性。抗生素前血培养,尤其是阳性结果可显著改善脓毒症预后,但不应为获取/等待培养结果而推迟抗生素使用时间。

5液体的管理
对成人脓毒症/脓毒症休克患者:①推荐使用晶体液作为复苏的一线药物;②推荐使用平衡盐溶液而不是生理盐水进行复苏;③推荐对接受大量晶体液复苏的患者联合使用白蛋白,而非单独使用晶体液;④不推荐使用羟乙基淀粉和明胶进行复苏。

在液体复苏方面,最佳晶体液的选择仍是一个有争议的话题。既往研究表明,相较于生理盐水,平衡液并未表现出明显优势,而支持生理盐水的多为一些低质量证据。两项相关的大型RCT研究仍在进行中,值得持续关注。而对于白蛋白的使用,虽然一些单中心研究和Meta分析显示,相较于单独使用晶体液,白蛋白与晶体液联用在病死率方面差异无统计学意义。但当患者接受大量晶体液复苏时,白蛋白可以被看作是液体复苏的一部分。

2016年SSC指南强烈建议不要在脓毒症/脓毒症休克患者中使用羟乙基淀粉,鉴于目前无颠覆性观点提出,故2021年SSC指南继续保持反对。

6血管活性药物的使用
指南推荐使用去甲肾上腺素作为一线升压药物,而非其他血管收缩药,初始平均动脉压(MAP 65mmHg)仍是治疗目标。如无法获得去甲肾上腺素,可用肾上腺素或多巴胺替代,但鼓励努力提高去甲肾上腺素的可用性。使用多巴胺和肾上腺素时,应特别关注有心律失常风险的患者。对应用去甲肾上腺素后MAP仍不达标的脓毒症休克患者,建议联合使用血管加压素,而非一味增加去甲肾上腺素的剂量。血管加压素通常在去甲肾上腺素剂量达到0.25~0.50 μg/(kg·min)时开始使用。如应用去甲肾上腺素和血管加压素后MAP仍不达标,建议加用肾上腺素。

在正性肌力药的使用方面,如脓毒症休克患者伴有心功能不全,循环容量和动脉血压足够,但灌注仍持续不足,指南建议在去甲肾上腺素基础上联合应用多巴酚丁胺,或单独使用肾上腺素,但不建议使用左西孟旦。

指南建议直接通过外周静脉通路输注血管收缩药物以恢复MAP,不应等待中心静脉通路开通后才启动升压治疗。该建议或许可消除临床医师对外周血管给予血管活性药会导致组织坏死的过度担忧。研究表明,短时间内(<6 h)通过外周血管输注血管活性药并不造成组织损伤或其他后遗症,即使出现药物经外周血管外渗到局部组织。相较于紧急开放中心静脉通路再启用升压治疗导致抢救时机的延迟,通过肘窝附近外周静脉短时间内输注血管活性药是更明智的举措。

7机械通气
合并呼吸衰竭无创时,推荐高流量鼻导管吸氧而不是无创通气。
合并ARDS有创时,仍推荐采取保护性小潮气量通气策略(6 ml/kg,平台压上限为 30 cmH2O)。
中重度ARDS,推荐每天俯卧位通气时间超过12 h;间歇性使用肌松剂。
严重ARDS,常规机械通气失败时,可使用静脉-静脉体外膜肺氧合(VV-ECMO)治疗。

相较于2016年SSC指南,2021年指南强烈推荐脓毒症所致的ARDS成人患者采用肺保护性通气策略,同时,关于通气量及PEEP的设置也与2016年SSC指南保持一致。本指南对在脓毒症所致低氧性呼吸困难和ARDS患者中使用高流量鼻导管吸氧与VV-ECMO做了单独推荐,但考虑目前尚无足够的高质量证据支持,且并没有形成统一的规范,因此只给予了弱推荐,目前仍需要进一步的研究来证实这些治疗策略的有效性。

8辅助治疗
成人脓毒症休克患者常规使用的激素是静脉注射氢化可的松,剂量为200 mg/d,每6小时静脉注射50 mg或连续输注。推荐开始使用去甲肾上腺素或肾上腺素≥0.25 μg/(kg·min)后至少4 h应用。基于近年来发表的3篇相关RCT研究,2021年SSC指南对糖皮质激素的证据等级进行了调整,由低质量证据调整为中等质量。但目前关于糖皮质激素的最佳剂量、起始时间和持续时间仍不确定,例如VANISH及ADRENAL研究均采用200 mg/d。同时相关研究的纳入标准也存在很大的异质性。鉴于此,本次指南对糖皮质激素的启动标准进行了推荐,建议在去甲肾上腺素或肾上腺素剂量≥0.25 μg/(kg·min)至少4 h后应用。

对脓毒症或脓毒症休克所致的急性肾损伤(AKI),且需要进行肾脏替代治疗的成人患者,推荐使用连续性或间歇性肾脏替代治疗。对脓毒症或脓毒症休克所致的AKI,在无明确肾脏替代治疗指征的情况下,不推荐进行肾脏替代治疗。

对成人脓毒症或脓毒症休克患者,推荐血糖≥10 mmol/L(180 mg/dl)时,开始胰岛素治疗。维生素C具有抗炎作用。目前的研究无法证明维生素C对于脓毒症或脓毒症休克患者起到有效的作用,但仍需要更多的研究来证明。

对成人脓毒症休克以及低灌注引起的乳酸酸中毒,不推荐使用碳酸氢钠治疗来改善血流动力学或用于降低血管活性药物剂量。对成人脓毒症休克患者,如果出现严重代谢性酸中毒(pH≤7.2)以及AKI[AKI协作网(AKIN)评分2分或3分],推荐使用碳酸氢钠治疗。

对可以耐受肠内营养的成人脓毒症或脓毒症休克患者,推荐早期启动(72 h以内)肠内营养。

四、脓毒症集束化治疗的思考


1. 脓毒症定义

脓毒症诊断是实施集束化治疗的前提,因此脓毒症的定义及诊断尤为重要。目前关于脓毒症没有一个单一的、明确的定义,这使得脓毒症集束化治疗在临床上的实施显得参差不齐。没有明确的诊断,临床医师很难确定哪些患者群体需要应用1 h集束化治疗。

图片

2. 脓毒症机制
已知脓毒症是由感染造成的全身炎症反应综合征(SIRS),其起病与病原的分子识别方式、炎性因子与细胞因子的释放、细胞凋亡、凝血功能和免疫系统功能障碍等诸多环节有着密切的联系,但围绕脓毒症的发生并最终导致多脏器功能障碍综合征的具体病理生理机制尚未阐明。迄今为止,以阻断某种特异性炎性因子为治疗目的临床研究均以失败而告终。自1994年至今,先后进行的10余项以单克隆抗体拮抗肿瘤坏死因子或白细胞介素-1的临床研究均未能显著降低脓毒症患者的病死率或改善其生存率。严格地说,要进行综合治疗或者推行SSC指南的关键,首先是全面了解各个疗法的背景、指征与禁忌证、效能与副作用,其次才是疗法的优化与叠加。

3时效性
脓毒症的表现取决于病原体、患者共病和其他混杂因素。很多时候,在初步评估时没有迹象表明患者病情严重。在实验室检测中收集的一些数据表明,疾病程度较高,但这些值很少能迅速得出,以便在患者到达后1 h内确定并开始治疗。现有证据虽然显示越早期完成集束化治疗越可以改善患者预后,但这些研究多来自观察性队列研究,存在方法学的缺陷。同时,很多研究中病例选择也多限于脓毒症和脓毒症休克患者,无法外推到广泛应用于可疑感染或休克患者。另外一项前瞻性随机临床试验发现,院前对可疑感染或休克患者在救护车内开始抗感染治疗并无明显获益。而早期开始抗感染还可能存在过度治疗、长期使用增加耐药性等潜在问题。

4液体复苏
关于液体复苏按30 ml/kg晶给药的晶体液体“证据质量不高”。多项研究表明,积极的液体复苏和正液体平衡是有害的,并增加死亡率(液体越快越多,死亡率越高)。基础病,尤其是心脏疾病、肺部、肾脏等基础疾病的评估,适量的液体复苏更为可靠。

5抗生素的正确使用
在临床治疗脓毒症休克时,临床的临界转折点为1 h左右,如果能在1 h内使用恰当的抗生素治疗,可以明显降低病死率;若在休克确诊后才开始使用,则可能增加脓毒症休克的病死率。因此,早期使用抗生素能改善脓毒症休克患者的预后。不同的病因,使用抗生素的方案不同。因此,“优化”“个体化”与“及时使用”同样重要!

6激素
皮质类固醇激素治疗脓毒症至今已经有60余年,一直争论不休,进入21世纪初期有两项大样本的临床研究显示氢化可的松能逆转休克,但能否改善脓毒症休克的预后,结论不一致。2012年一项多中心调查纳入了542位重症监护从业者,结果显示28%的从业者相信激素能降低脓毒症休克的病死率,27%认为不能,45%为不能确定。2018年N Engl J Med发表了两项大样本多中心随机对照试验肯定了激素的治疗地位。指南推荐:只有足够液体复苏和血管活性药物治疗仍不能维持血流动力学稳定时才使用激素。然而激素使用的种类(地塞米松?氢化可的松?甲强龙?)、激素使用量及使用时间仍存在很大争议。

7其他思考
过度医疗及增加耐药菌问题;治疗成本、劳动强度及家庭负担;依从性不高;优化脓毒症患者管理流程;多学科协作尽早实现感染源控制;等等。

五、总结


为临床迅速识别和改善预后,脓毒症的定义发生了变化;脓毒症集束化治疗是治疗的基石,但仍期待有改善空间。理论与临床实际相结合,未来脓毒症治疗任重而道远。

图片
参考文献

[1] Singer M, Deutschman C S, Seymour C W, et al. The Third International Consensus Definitions for Sepsis and Septic Shock (Sepsis-3)[J]. JAMA, 2016, 315(8):801-810. 

[2] Rudd K E, Johnson S C, Agesa K M, et al. Global, regional, and national sepsis incidence and mortality, 1990-2017: analysis for the Global Burden of Disease Study[J]. Lancet, 2020, 395(10219):200-211.

[3] No authors listed. American College of Chest Physicians/Society of Critical Care Medicine Consensus Conference: definitions for sepsis and organ failure and guidelines for the use of innovative therapies in sepsis[J]. Crit Care Med, 1992, 20(6):864-874.

[4] Levy M M, Fink M P, Marshall J C, et al. 2001 SCCM/ESICM/ACCP/ATS/SIS International Sepsis Definitions Conference[J]. Intensive Care Med, 2003, 29(4):530-538. 

[5] Kaukonen K M, Bailey M, Pilcher D, et al. Systemic inflammatory response syndrome criteria in defining severe sepsis[J]. N Engl J Med, 2015, 372(17):1629-1638. 

[6] Seymour C W, Liu V X, Iwashyna T J,  et al. Assessment of Clinical Criteria for Sepsis: For the Third International Consensus Definitions for Sepsis and Septic Shock (Sepsis-3)[J]. JAMA, 2016, 315(8):762-774.

[7] Levy M M, Evans L E, Rhodes A. The Surviving Sepsis Campaign Bundle: 2018 update[J]. Intensive Care Med, 2018, 44(6):925-928.

[8] Evans L, Rhodes A, Alhazzani W, et al. Surviving sepsis campaign: international guidelines for management of sepsis and septic shock 2021[J]. Intensive Care Med, 2021, 47(11):1181-1247.

[9] Hu B, Xiang H, Dong Y, et al. Timeline of sepsis bundle component completion and its association with septic shock outcomes[J]. J Crit Care, 2020, 60:143-151.

[10] Pino R M, Singh J. Appropriate Clinical Use of Lactate Measurements[J]. Anesthesiology, 2021, 134(4):637-644.

[11] Seymour C W, Gesten F, Prescott H C, et al. Time to Treatment and Mortality during Mandated Emergency Care for Sepsis[J]. N Engl J Med, 2017, 376(23):2235-2244. 

[12] Cheng M P, Stenstrom R, Paquette K, et al. Blood Culture Results Before and After Antimicrobial Administration in Patients With Severe Manifestations of Sepsis: A Diagnostic Study[J]. Ann Intern Med, 2019, 171(8):547-554. 

[13] Zitek T, Bourne M, Raber J, et al. Blood Culture Results and Overtreatment Associated With the Use of a 1-Hour Sepsis Bundle[J]. J Emerg Med, 2020, 59(5):629-636. 

[14] Brown R M, Semler M W. Fluid Management in Sepsis[J]. J Intensive Care Med, 2019, 34(5):364-373. 

[15] Rhodes A, Evans L E, Alhazzani W, et al. Surviving Sepsis Campaign: International Guidelines for Management of Sepsis and Septic Shock: 2016[J]. Intensive Care Med, 2017, 43(3):304-377. 

[16] Holst L B, Haase N, Wetterslev J, et al. Lower versus higher hemoglobin threshold for transfusion in septic shock[J]. N Engl J Med, 2014, 371(15):1381-1391.

[17] Amato M B P, Meade M O, Slutsky A S, et al. Driving pressure and survival in the acute respiratory distress syndrome[J]. N Engl J Med, 2015, 372(8):747-755.

[18] Rhodes A, Evans L E, Alhazzani W,  et al. Surviving Sepsis Campaign: International Guidelines for Management of Sepsis and Septic Shock: 2016[J]. Crit Care Med, 2017, 45(3):486-552.

[19] McClave S A, Taylor B E, Martindale R G, et al.  Guidelines for the Provision and Assessment of Nutrition Support Therapy in the Adult Critically Ill Patient: Society of Critical Care Medicine (SCCM) and American Society for Parenteral and Enteral Nutrition (A.S.P.E.N.).[J]. JPEN J Parenter Enteral Nutr, 2016, 40(2):159-211.

[20] Minasyan H. Sepsis and septic shock: Pathogenesis and treatment perspectives[J]. J Crit Care, 2017, 40:229-242.

[21] Alam N, Oskam E, Stassen P M, et al. Prehospital antibiotics in the ambulance for sepsis: a multicentre, open label, randomised trial[J]. Lancet Respir Med, 2018, 6(1):40-50.

[22] Sadaka F, Juarez M, Naydenov S, et al. Fluid resuscitation in septic shock: the effect of increasing fluid balance on mortality[J]. J Intensive Care Med, 2014, 29(4):213-217.

[23] Micek S T, McEvoy C, McKenzie M, et al. Fluid balance and cardiac function in septic shock as predictors of hospital mortality[J].Crit Care, 2013, 17(5):R246.

[24] Puskarich M A, Trzeciak S, Shapiro N I, et al. Association between timing of antibiotic administration and mortality from septic shock in patients treated with a quantitative resuscitation protocol[J]. Crit Care Med, 2011, 39(9):2066-2071.

[25] Sterling S A, Miller W R, Pryor J, et al. The Impact of Timing of Antibiotics on Outcomes in Severe Sepsis and Septic Shock: A Systematic Review and Meta-Analysis[J]. Crit Care Med, 2015, 43(9):1907-1915.

[26] Marik P E. Glucocorticoids in sepsis: dissecting facts from fiction[J]. Crit Care, 2011, 15(3):158.

[27] Gibbison B, López-López J A, Higgins J P T, et al. Corticosteroids in septic shock: a systematic review and network meta-analysis[J]. Crit Care, 2017, 21(1):78. 

[28] Ferrer R, Martin-Loeches I, Phillips G,  et al. Empiric antibiotic treatment reduces mortality in severe sepsis and septic shock from the first hour: results from a guideline-based performance improvement program[J]. Crit Care Med, 2014, 42(8):1749-1755. 

[29] Levy M M, Dellinger R P, Townsend S R, et al. The Surviving Sepsis Campaign: results of an international guideline-based performance improvement program targeting severe sepsis[J]. Crit Care Med, 2010, 38(2):367-374.


作者简介

图片

赵建平

主任医师,教授,博士生导师

教育部长江学者

华中科技大学同济医院呼吸与危重症医学科主任

中国医师协会呼吸医师分会副会长

中国慢阻肺联盟副主席

中国康复医学会呼吸康复分会副主任委员

中国老年医学学会呼吸病学分会常委

湖北省医师协会呼吸医师分会会长

Thorax中文版副主编


图片

何元洲

华中科技大学同济医学院附属同济医院呼吸与危重症医学科 医学博士

中国医师协会呼吸医师分会肺栓塞与肺血管病工作委员会青年委员

中国中药协会呼吸病研究学会青年委员

湖北省病理生理学会呼吸专业委员会肺血管病联盟委员会委员

湖北省病理生理学会呼吸专业委员会肺栓塞联盟委员会委员

近年来主持国家自然科学基金1项,参与国家自然科学基金项目2项,参与国家重大课题1项

以第一作者/通讯作者发表SCI及国内核心期刊论文10余篇

全部评论 0
Copyright©2020-2026 北京医麦斯科技有限公司 版权所有 京ICP备2020034400号-1 京公网安备11010502043983号