登录方式
方式一:
PC端网页:www.rccrc.cn
输入账号密码登录,可将此网址收藏并保存密码方便下次登录
方式二:
手机端网页:www.rccrc.cn
输入账号密码登录,可将此网址添加至手机桌面并保存密码方便下次登录
方式三:
【重症肺言】微信公众号
输入账号密码登录
注:账号具有唯一性,即同一个账号不能在两个地方同时登录。
引用本文: 中华医学会呼吸病学分会. 雾化祛痰临床应用的中国专家共识 [J] . 中华结核和呼吸杂志, 2021, 44(4) : 340-348.
痰液潴留、咳痰困难是临床最为常见的呼吸系统症状之一,不仅降低患者生活质量,更可能影响临床预后。常用祛痰治疗包括物理祛痰及药物祛痰,后者的给药途径包括口服、静脉和雾化吸入;其中,雾化吸入祛痰总体上安全、快速、有效,适用于伴有痰液黏稠、咳痰困难的慢性阻塞性肺疾病、急慢性支气管炎、支气管哮喘、支气管扩张症、肺炎、肺脓肿以及围手术期等多种疾病。本共识对常用雾化装置及雾化祛痰药物的使用方式和注意事项进行了归纳,并详细阐述了不同疾病患者雾化祛痰指征、治疗方法和注意事项。
痰量增多、痰液黏稠不易咳出是下呼吸道感染、慢性气道疾病等呼吸系统疾病的常见临床表现,也可见于围手术期、神经肌肉疾病等患者。痰液潴留会造成咳嗽、咳痰、胸闷、呼吸困难等不适,重者可阻塞气道,甚至危及生命。因此,在病因治疗的基础上,重视痰液管理有利于减轻症状、缩短病程、改善预后。
痰液管理的主要措施为物理排痰和药物祛痰,其中雾化祛痰治疗可使药物直达气道、起效迅速、局部药物浓度高而全身不良反应小,在气道疾病痰液管理中具有独特优势;且应用方便,对吸气流速无要求,因此也对于儿童、老人等配合治疗有困难的患者,合并浓稠黏液分泌过多时,也可考虑给予雾化祛痰。
雾化祛痰治疗在临床实践中已被广泛采用,然而尚存诸多问题,如药物选择不当、配伍禁忌的药物混合雾化、超说明书用药、装置操作不恰当等现象;为了促进其规范、合理使用,中华医学会呼吸病学分会组织呼吸、儿科、药学等相关领域专家制定符合我国实践情况的雾化祛痰临床应用专家共识,以期为各级医疗机构医务工作者开展规范的雾化祛痰提供参考。
一、总论
(一)痰液形成和潴留的机制
黏液的分泌和清除对于气道完整性和肺部防御极为重要。健康人每天约分泌黏液10~100 ml,形成厚度约为2~5 µm的黏液层,从细支气管延伸到上呼吸道。黏液是由气管、支气管中杯状细胞分泌的黏蛋白及黏膜下腺体分泌的水、糖类、蛋白质、脂类及矿物质组成的混合物,其中水分占97%,固体物质占3%。正常情况下,黏液在气流和纤毛的作用下从下呼吸道转移到咽部。但当黏液的分泌量或成分改变、纤毛清除功能下降、咳嗽能力不足时,可造成黏液无法有效排出,潴留于气道,与鼻咽、口咽分泌物、细胞碎片和微生物共同形成痰液。
气道黏液的分泌量或成分的改变由气道上皮黏蛋白表达以及分泌增加所致,与吸烟、空气细颗粒物暴露、细菌或病毒感染等因素相关。长期吸烟人群气道上皮黏蛋白水平明显高于正常人群;PM2.5暴露可激活EGFR-ERK/AKT通路导致黏蛋白分泌增加。细菌感染时,炎症因子聚集改变痰液成分、痰量及流变学特征,同时可导致胞外Toll样受体2/4(Toll-like receptor 2/4,TLR2/4)介导的p38 丝裂原活化蛋白激酶(MAPK)通路激活,引起黏蛋白分泌增加。病毒感染可激活胞内的TLR3受体,促使p38-MAPK活化,导致黏蛋白分泌增加。纤毛清除功能下降多由炎症或机械通气导致的纤毛功能受损或纤毛丢失导致。
慢性气道炎症性疾病患者中普遍存在下呼吸道痰液潴留。研究显示,慢阻肺患者气道上皮中杯状细胞数目、黏蛋白分泌明显增加,近50%的患者存在咳痰症状;哮喘患者的气道黏液清除功能较正常人明显下降,约20%~40%的患者痰量增加;超过90%的支气管扩张症患者存在咳嗽,且多伴有咳痰(75%~100%)。此外,在外科术后、机械通气、神经系统疾病患者中,由于胸腹活动受限、伤口疼痛、意识水平降低等因素引起咳嗽能力不足,继而导致痰液潴留的现象也十分常见。
(二)祛痰管理的常用方法
临床常用祛痰方法包括危险因素干预、物理祛痰以及药物祛痰。
1. 危险因素干预:如积极戒烟、减少颗粒物暴露、防治呼吸道感染。吸烟是气道黏液高分泌最常见的危险因素,因此戒烟对于祛痰管理尤为重要。
2. 物理祛痰:包括指导患者深呼吸和有效咳嗽、胸背部叩击、体位排痰以及呼气末正压(positive end expiratory pressure,PEEP)和胸壁高频振荡(high-frequency chest wall oscillation,HFCWO)等。湿化疗法也是物理祛痰方式的一种,通过湿化气道可降低分泌物黏稠度以促进排出。有报道通过吸入空气中饱和的岩盐气溶胶微粒(直径1~5 μm,浓度3 mg/m3以上),可改善支气管内容物的流变性,从而促进黏液廓清。
3. 药物祛痰:给药途径有雾化吸入、口服及静脉滴注。药物雾化吸入除在局部发挥祛痰作用外,同时可湿化气道。具体药物及其用法详见下文。
二、雾化祛痰治疗的规范流程
(一)常用雾化吸入装置
雾化吸入装置是一种将药物转变为气溶胶形态,并经口腔(或鼻腔)吸入的药物输送装置。小容量雾化器是目前临床最为常用的雾化吸入装置,其储液容量一般<10 ml。根据发生装置特点及原理不同,目前临床常用的小容量雾化吸入装置可分为射流雾化器(Jet Nebulizers)、超声雾化器(Ultrasonic Nebulizers)和振动筛孔雾化器(Mesh Nebulizers)3种。射流雾化器结构简单,经久耐用,临床应用较广泛;缺点是有噪音,需有压缩气体或电源(多为交流电源)驱动。超声雾化器释雾量相对较大,与超声波振幅(功率)呈正相关,安静无噪音;缺点是雾量大时有可能导致吸入过量水分,需使用电源(多为交流电源),此外由于超声的剧烈振荡可使容器内的液体升温,会影响某些蛋白质类或肽类药物的稳定性。振动筛孔雾化器安静无噪音,小巧轻便,可用电池驱动,减少了使用超声雾化器时超声振动液体产热对药物的影响;但可供选择的设备种类较少。
(二)常用祛痰药
目前临床常用祛痰药物按照作用机制可分为4类:①祛痰剂:促进痰液从呼吸道排出的药物,如高渗生理盐水雾化吸入,愈创甘油醚;②黏液溶解剂:即通过裂解黏蛋白复合物间二硫键等方式促进痰液溶解和排出,如N-乙酰半胱氨酸(NAC)和厄多司坦;③黏液调节剂:即通过促进浆液分泌、减少黏蛋白生成等方式调节黏液分泌,主要有氨溴索、溴己新、羧甲司坦等,糖皮质激素和抗胆碱能药物也具有抑制黏液分泌作用;④黏液动力药:即通过促进气道黏膜纤毛运动、改善黏液清除动力学帮助排痰,包括桃金娘油、桉柠蒎、β肾上腺能受体激动剂。此外,一些复方中成药也具有祛痰作用。
在上述祛痰药物中,含有酚、亚硝酸盐的静脉注射制剂吸入后具有气道痉挛的风险,故不推荐用于雾化吸入;未经空气动力学粒径和相关安全性评价非雾化吸入制剂,一般也不推荐使用。目前,国内适用于雾化祛痰的药物见表1。

(三)雾化吸入祛痰药与其他吸入药物的配伍
雾化吸入疗法在呼吸系统疾病中被广泛应用,祛痰药物与吸入糖皮质激素、支气管舒张剂的联合使用对于改善患者呼吸道症状、促进呼吸功能恢复具有重要作用。临床实际用药中常存在两种或两种以上药物混合后雾化使用的情况,使用前应评估不同药物联合雾化的配伍相容性,以及对雾化装置最大容量和雾化时间的要求。雾化祛痰药物的配伍相容性参见表2。

(四)雾化祛痰治疗的注意事项
1. 保持痰液引流通畅:雾化祛痰药物使用时可降低分泌物黏稠度、引起分泌物量增加,应注意引导患者通过正确咳痰方式将其排出。如果患者不能恰当排痰,应做体位引流或通过吸痰将分泌物排出,以避免分泌物潴留阻塞气道。由于镇咳药对咳嗽反射的抑制作用可能会导致支气管分泌物的积聚,因此雾化祛痰药物与中枢类镇咳药不建议合用。
2. 警惕支气管痉挛:当雾化产生的气溶胶温度过低、浓度过高、单位时间释雾量过大时,有可能诱发患者出现支气管痉挛。对有肺部基础疾病或存在气道高反应的患者,应谨慎实施雾化治疗,在雾化过程应密切观察并做好支气管痉挛的治疗准备。
3. 警惕其他可能的不良反应:雾化吸入祛痰治疗一般安全性良好,常见问题为吸入引起的咳嗽和轻度鼻咽、胃肠道刺激,通常可以耐受。由于吸气过深易导致咳嗽,建议吸入期间正常呼吸。此外,鼻咽和胃肠道的刺激性,可能导致口腔炎、恶心、呕吐情况出现,一旦出现可采用间歇雾化或停止雾化治疗。雾化吸入糖皮质激素等药物后应后嗽口和洗脸,避免残留药物通过皮肤吸入。
4. 雾化吸入装置的消毒与保存:雾化吸入装置使用后,面罩或咬嘴内壁可附着细菌。为避免交叉感染,可选择一次性使用管路、面罩或口含器,如需重复使用,应做到专人专用。每次使用后对储药池、管路、面罩彻底清洗消毒,晾干后封闭存放,避免雾化吸入装置成为新的感染源。
5. 药物保存和使用要点:(1)吸入用乙酰半胱氨酸溶液:①安瓿开启后应立即使用,若不能及时使用,应放置冰箱,并在24 h内使用;②开启安瓿时闻到硫磺味,是药物本身气味,不影响使用;③本品与橡胶、铁、铜等可发生反应,雾化吸入时应采用塑料和玻璃容器。(2)吸入用盐酸氨溴索溶液:①如需和其他药物混合雾化,应避免混合溶液pH值高于6.3,以防止pH升高导致游离氨溴索失效或溶液浑浊;②可与生理盐水以相同的比例(1∶1)混合在一起,从而使吸入器里喷出的药液达到最佳湿度。
兼具祛痰作用的糖皮质激素和支气管舒张剂的雾化应用要点参见相关文献。
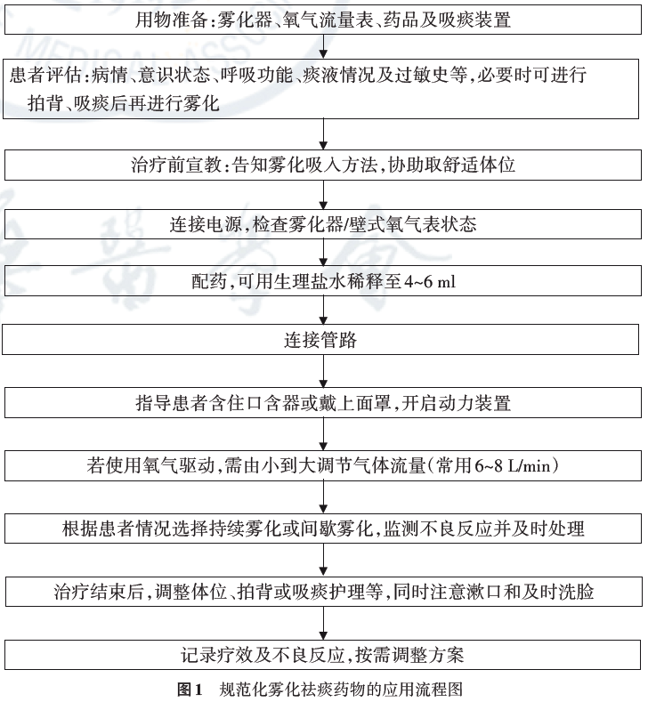
(五)规范化雾化祛痰药物的应用流程见图1。

三、雾化祛痰药物疗法在临床疾病中的应用
雾化祛痰药物主要适用于伴有痰液黏稠、咳痰困难的慢阻肺、急慢性支气管炎、支气管哮喘、支气管扩张症、肺炎、肺脓肿以及围手术期等。
(一)下呼吸道感染
1. 临床意义:肺炎患者痰量增加或性状异常可增加住院治疗风险1.6~1.8倍,并与死亡风险增加有关。此外,痰液潴留还可促进生物膜形成,影响病原体的清除,降低抗菌治疗效果。常规抗感染基础上联合雾化吸入化痰药可快速改善肺炎患者咳嗽、咳痰、退热时间等临床症状。雾化吸入N-乙酰半胱氨酸还可减少病原体的黏附及其胞外聚合物的释放,抑制和破坏细菌生物膜,发挥协同抗菌的疗效。
2. 推荐意见:对于痰多且黏稠或不易咳出的下呼吸道感染患者,建议雾化吸入祛痰药帮助及时清除痰液、提高抗感染治疗效果。
(二)支气管扩张症
1. 临床意义:超过70%的支气管扩张症患者每天咳大量痰。咳痰量增加或痰液性状改变是患者出现急性加重的重要特征之一。痰液中的细菌可引起继发感染,导致肺功能下降、严重程度评分增加以及免疫防御的持续破坏。有效清除气道分泌物是支气管扩张症患者长期治疗的重要环节,特别是对于慢性咳痰和(或)高分辨率CT表现为黏液阻塞者。研究显示,雾化吸入N-乙酰半胱氨酸可显著减少支气管扩张症患者24 h痰量、降低急性加重风险,抑制铜绿假单胞菌生物膜形成并提高抗菌药物敏感性。
2. 推荐意见:对于咳痰困难、生活质量差以及标准气道清除技术无法控制症状的患者,推荐长期口服或雾化黏液溶解剂(≥3个月)治疗。物理祛痰前依次雾化吸入β2受体激动剂、生理盐水、祛痰药物,可提高疗效。
(三)慢阻肺
1. 临床意义:反复咳嗽、咳痰和呼吸困难是慢阻肺患者的常见临床表现。多项研究结果表明,稳定期慢阻肺患者中,长期咳嗽、咳痰的患者比例均超过三分之一,急性加重患者咳嗽、咳痰比例更高。慢性持续黏液高分泌与慢阻肺患者肺功能加速下降、急性加重升高、住院风险升高、总体治疗花费增加以及病死率增加均有显著相关性。GOLD2021指出,常规或按需使用短效抗胆碱能药物(SAMA),如异丙托溴铵,有助于提高肺功能,改善症状;对于当前未接受ICS治疗的慢阻肺患者,口服羧甲司坦、N-乙酰半胱氨酸可减少急性加重并有助于改善健康状况。
2. 推荐意见:对于痰多或黏稠难咳出的慢阻肺患者,在常规治疗基础上联合黏液溶解剂雾化吸入有利于促进痰液排出。
(四)支气管哮喘
1. 临床意义:气道黏液高分泌是重症支气管哮喘的重要病理生理特征之一,可引发急性发作。当气道炎症引起杯状细胞过度增生,分泌大量黏液时,可加剧气道阻塞以及气道高反应性,引发咳嗽、喘息或胸闷发作;在缓解期哮喘患者黏膜纤毛清除率亦明显下降,导致痰液潴留;严重哮喘患者肺活检和致死性哮喘患者尸检证实小中型气道中有黏液和细胞碎片阻塞。因此,重症哮喘患者应重视维持期祛痰管理,在急性发作时如存在痰液滞留问题应积极减少下呼吸道痰液潴留。雾化吸入糖皮质激素和β2受体激动剂作为哮喘患者常规治疗可以舒张支气管,减少痰液形成。气溶胶可诱发气道反应性,超声雾化器释雾量较大,应谨慎用于哮喘患者。
2. 推荐意见:如哮喘患者痰量较多或黏稠难咳出,可加用雾化吸入祛痰药物。需要注意的是,由于哮喘患者气道反应性增高在雾化吸入治疗过程中需注意避免药液温度过低、释雾量过大以及流速过高,并全程密切观察,防止气道痉挛的发生。哮喘急性发作期可雾化吸入速效β2受体激动剂(SABA)和ICS,慎用其他祛痰药物。
(五)围手术期
1. 临床意义:胸腹部手术中麻醉、气管插管等原因均可导致患者气道分泌物增加,此外术后伤口疼痛、肢体活动能力受限、咳嗽能力不足均影响气道分泌物清除能力,易导致痰液潴留。痰液潴留不仅造成患者不适,更与术后肺不张、肺炎、呼吸衰竭等多种并发症密切相关。祛痰药物雾化吸入治疗对患者配合度要求低,且可联合用药,尤其适用于外科围手期患者。
2. 推荐意见:当患者存在肺部并发症高危因素(如高龄、长期吸烟史、合并肺部基础疾病等)、术中麻醉时间长(>3 h)或肺挫裂伤重(如胸膜腔闭锁等),并出现咳嗽咳痰症状或有痰难以咳出时,可在术后雾化吸入祛痰药物帮助清除气道分泌物。
(六)气道介入手术
1. 临床意义:支气管镜术中及术后常引起患者不适,呼吸道黏膜损伤、出血、气道水肿可引起咳嗽、咳痰、支气管痉挛等各种并发症。因各种良恶性气道狭窄置入硅酮支架或金属覆膜支架后还会因纤毛受支架覆盖以及支架段气道弹性消失而使痰液潴留的几率显著增加。另一方面,由于患者常合并呼吸系统基础疾病,支气管镜术前即存在痰液滞留的情况亦十分常见。针对4 000多例支气管镜操作患者的研究显示,高达39.1%的患者术前存在咳痰症状。痰液滞留不仅影响支气管镜操作视野,严重者甚至可能导致气道阻塞、呼吸衰竭。因此对于术前存在气道痰液滞留,或术后引发咳痰的患者,应及时予以祛痰。术前雾化祛痰对于降低痰液黏稠度、提高镜检视野清晰度、缩减操作及麻醉时间有一定意义。
2. 推荐意见:诊断性支气管镜检查以及痰液黏稠、咳痰困难需要支气管镜吸痰的患者,可在操作前雾化吸入祛痰药物。对于支气管镜检查或治疗术后出现咳痰、痰潴留症状的患者,可雾化吸入祛痰药物以帮助痰液排出。而对于支架置入患者,建议术后常规雾化吸入祛痰药物以减少痰潴留,直至咳痰、痰潴留症状消失或显著减轻。如检查提示痰液滞留较多或有痰栓形成时,可依据患者情况增加雾化祛痰的频次和用药天数。
(七)儿童
1. 临床意义:儿童(尤其是婴幼儿)由于气道管腔狭小、肺泡数量少以及纤毛清除能力弱等因素,黏液分泌增多、腺体增生时更容易堵塞气道,导致多种危害,如严重通气功能障碍、诱发或加重呼吸道感染,甚至引起呼吸衰竭和死亡。因此儿童发生痰液增多时,应积极给予祛痰治疗。雾化吸入黏液溶解剂或黏液调节剂可安全有效地改善患儿咳黏痰症状。雾化吸入祛痰对患儿配合度要求低,尤其适用于儿童祛痰治疗。
2. 推荐意见:对于3岁以下无法正确使用咬嘴(口含法)的儿童,应使用面罩吸入方式,年长儿童可使用雾化口含嘴或成人专用雾化面罩。儿童患者咳嗽能力较弱,雾化治疗时应由家长帮助其拍背、促进痰液排出。吸入用祛痰药物应用于儿童患者时,应根据临床反应和治疗效果调整用药剂量和次数。
(八)孕妇
1. 临床意义:妊娠时雌激素水平上升可引起上气道黏膜水肿、充血、黏液分泌增加以及纤毛清除功能降低,合并呼吸系统疾病时更易出现咳痰困难问题,在孕晚期尤为明显。若痰液不易咳出,咳嗽剧烈,对孕妇和胎儿均产生不良影响。N-乙酰半胱氨酸的FDA妊娠等级为B级,必要时可在医生指导下使用。
2. 推荐意见:当孕产妇因咳嗽、咳痰需祛痰治疗时,应谨慎选用安全的祛痰药物。
(九)机械通气患者
1. 临床意义:机械通气患者因通气模式改变、意识水平下降引起的咳嗽反射不足等原因,容易发生痰液潴留。如不及时清除,可引起呼吸道堵塞,甚至呼吸衰竭。痰液潴留影响病原体的排出,增加坠积性肺炎、呼吸机相关肺炎发生风险。对于气管插管患者,存在细菌生物膜也是增加感染风险和治疗难度的重要因素。祛痰管理是机械通气或插管患者的标准治疗措施,主要方式包括物理祛痰及药物祛痰。雾化吸入黏液溶解剂可降低机械通气患者分泌物的黏稠度,有助于痰液祛除,同时可抑制和破坏细菌生物膜,减少呼吸机相关肺炎的发生。在雾化吸入装置的选择上,如呼吸机本身未配备雾化功能,建议选择超声雾化器或振动筛孔雾化器,并关闭或下调基础气流量。如关闭基础气流,建议将雾化器置于吸气肢管路距Y形管15 cm处,当基础气流存在时,建议将雾化器置于加热湿化器进气口处。
2. 推荐意见:应根据患者情况选择合理的祛痰方法,当痰量过多、浓稠时,可采用雾化吸入N-乙酰半胱氨酸或氨溴索联合物理方法进行祛痰。机械通气患者雾化吸入祛痰药物的同时应适当增加吸痰次数,避免痰液堵塞气道。
(十)神经系统疾病
1. 临床意义:神经系统疾病患者由于意识障碍、咳嗽中枢受损、肌肉无力等因素,常存在咳嗽反射受损,痰液不能有效排出,增加肺部感染发生风险。而咳嗽反射受损引起的吸入性肺炎也可导致痰量增多和痰液性状改变。此外,当患者存在肢体活动受限或长期卧床时,也会增加痰液潴留风险。因此有效祛痰是神经系统疾病患者气道管理的重要措施,对于防治肺部感染具有积极意义。
2. 推荐意见:对于咳痰困难、长期卧床的患者,可采用雾化吸入祛痰药物联合深呼吸、体位引流、拍击胸背、吸痰等物理祛痰方式帮助提高祛痰效果。雾化吸入治疗前应评估患者的咳痰能力。
四、总结
黏液高分泌和(或)排出障碍见于多种呼吸系统疾病和围手术期、气道介入治疗等情况,雾化祛痰是这些患者临床治疗的重要组成部分。循证证据显示,雾化吸入祛痰药物可帮助改善症状、提高治疗效果以及降低疾病远期风险,在大部分情况下具有较好的安全性。为了确保雾化祛痰治疗的疗效和安全性,应掌握雾化祛痰药物的适用人群、雾化吸入方法和不良反应观察及处理。
共识专家组成员(以姓氏拼音为序):曹洁,车国卫,陈荣昌,杜光,郭述良,黄茂,姜淑娟,解立新,康健,赖国祥,李满祥,吕迁洲,瞿介明,沙先谊,申昆玲,沈华浩,施毅,时国朝,宋元林,文富强,徐金富,阎锡新,张国俊,张静,周建英
参考文献(略)
后可发表评论
相关推荐
1
雾化吸入疗法在呼吸疾病中的应用专家共识
4.9w
2
【规范与指南】人感染H7N9禽流感诊疗方案(2017年第一版)
3.4w
3
【最新】新型冠状病毒肺炎诊疗方案-试行第五版
2.5w
4
【指南与共识】新型冠状病毒(2019-nCoV)感染的肺炎诊疗快速建议指南 (标准版)
2.2w
5
雾化吸入疗法合理用药专家共识(2024版)
2.2w
6
重磅 | 急性呼吸窘迫综合征患者机械通气指南(试行)(一)
1.8w
7
成人体外膜肺氧合技术操作规范(2024年版)
1.8w
8
儿童肺炎支原体肺炎诊疗指南(2023年版)
1.6w
9
2015新版GOLD COPD指南摘译和解读
1.5w
10
成人气管切开拔管中国专家共识
1.4w
友情链接
联系我们
公众号
客服微信