登录方式

方式一:
PC端网页:www.rccrc.cn
输入账号密码登录,可将此网址收藏并保存密码方便下次登录

方式二:
手机端网页:www.rccrc.cn
输入账号密码登录,可将此网址添加至手机桌面并保存密码方便下次登录

方式三:
【重症肺言】微信公众号
输入账号密码登录

注:账号具有唯一性,即同一个账号不能在两个地方同时登录。

登录
方式

为重症救治赋能

为患者康复加速

当前位置: 首页 呼吸e站 指南共识

肺结节诊治中国专家共识(2024年版)

中华医学会呼吸病学分会 中国肺癌防治联盟专家组 发布于2024-08-30 浏览 10506 收藏

作者:中华医学会呼吸病学分会  中国肺癌防治联盟专家组

通信作者:白春学,复旦大学附属中山医院 上海市呼吸病研究所

引用本文:中华医学会呼吸病学分会, 中国肺癌防治联盟专家组. 肺结节诊治中国专家共识(2024年版) [J] . 中华结核和呼吸杂志, 2024, 47(8) : 716-729. DOI: 10.3760/cma.j.cn112147-20231109-00300.


【摘要】肺癌发病率与病死率在我国居恶性肿瘤之首,目前我国肺癌5年生存率为19.7%,肺癌Ⅰ期患者5年生存率可达77%~92%,肺癌早期诊断和治疗是提高肺癌5年生存率、改善患者预后的关键。为此中华医学会呼吸病学分会肺癌学组、中国肺癌防治联盟组织专家于2015年制定了《肺部结节诊治中国专家共识》,2018年对该共识进行了更新,形成了《肺结节诊治中国专家共识(2018年版)》,并在中国肺癌防治联盟肺结节诊治分中心推广,提出“智能救治百万早期肺癌工程”,规范和提高了我国肺结节暨早期肺癌诊治水平。在此背景下,根据近年来中国肺癌防治联盟肺结节诊治分中心的推广经验,更新现有的文献证据,对该共识进行第三次修订和更新,形成了《肺结节诊治中国专家共识(2024年版)》。本次共识更新内容主要包括以下几个方面:(1)根据我国国情界定我国肺癌高危人群筛查年龄;(2)提出难定性肺结节定义以避免延误诊断和治疗;(3)对人工智能(artificial intelligence,AI)影像辅助诊断系统评估肺结节以科学评价,并提出人机MDT以避免AI的局限性;(4)将肺结节评估分为常规和个体化评估,基于循证医学证据对于不同类型和大小肺结节管理细则给予了推荐。本共识共形成18条推荐意见指导肺结节暨肺癌早期诊治临床实践,以规范和提高我国肺结节暨早期肺癌的诊治水平,提高肺癌5年生存率、改善患者预后。


2020年全球癌症新发病例约1 930万例,癌症死亡近1 000万例。其中肺癌新发病例数约为221万例,占癌症新发病例总数的11.4%。肺癌死亡约180万例,为癌症死亡首位。该年中国肺癌新发病例数81.6万,占全球总例数37%。2022年中国最新肺癌发病例数增至106.06万,肺癌死亡例数73.3万。就肺癌患者的5年存活率而言,2018年公布的数据中国(2012—2015年)为19.7%,与《健康中国行动-癌症防治行动实施方案(2023—2030年)》中提出的至2030年总体癌症5年生存率达到46.6%还存在较大差距。不同分期的肺癌预后截然不同,Ⅰ期肺癌5年生存率为77%~92%,ⅢA~ⅣB期肺癌5年生存率0~36%,因此实现肺癌早期诊断和治疗是提高肺癌5年生存率、改善患者预后的关键。然而大部分肺癌患者就诊时已处于肺癌晚期,错过了根治性治疗时机,究其原因主要是一、二级预防工作做得不够,需要研发先进技术,融入共识指南中广泛推广。为解决这些问题,中华医学会呼吸病学分会肺癌学组、中国肺癌防治联盟组织多学科专家,于2015年制定了《肺部结节诊治中国专家共识》,2018年对本共识进行了更新,并在中国肺癌防治联盟肺结节诊治分中心广泛推广,提出“智能救治百万早期肺癌工程”。在此背景下,根据近年来中国肺癌防治联盟肺结节诊治分中心的推广经验,更新现有的文献证据,参考“肺结节评估:亚洲临床实践指南”、及其他学科制定的相关共识和指南后,广泛征求多学科专家的意见,在《肺结节诊治中国专家共识(2018年版)》基础上进行了第三次修订和更新,形成了《肺结节诊治中国专家共识(2024年版)》。本共识更新内容主要有以下几个方面:(1)根据我国国情界定我国肺癌高危人群筛查年龄;(2)提出难定性肺结节定义以避免延误诊断和治疗;(3)对AI影像辅助诊断系统评估肺结节以科学评价,并提出人机MDT以避免AI的局限性;(4)将肺结节评估分为常规和个体化评估,便于不同人群采纳,并基于循证医学证据对于不同类型和大小肺结节管理细则给予了推荐,形成18条推荐意见指导肺结节暨肺癌早期诊治临床实践,以规范和提高我国肺结节暨早期肺癌的诊治水平,提高肺癌5年生存率改善患者预后。


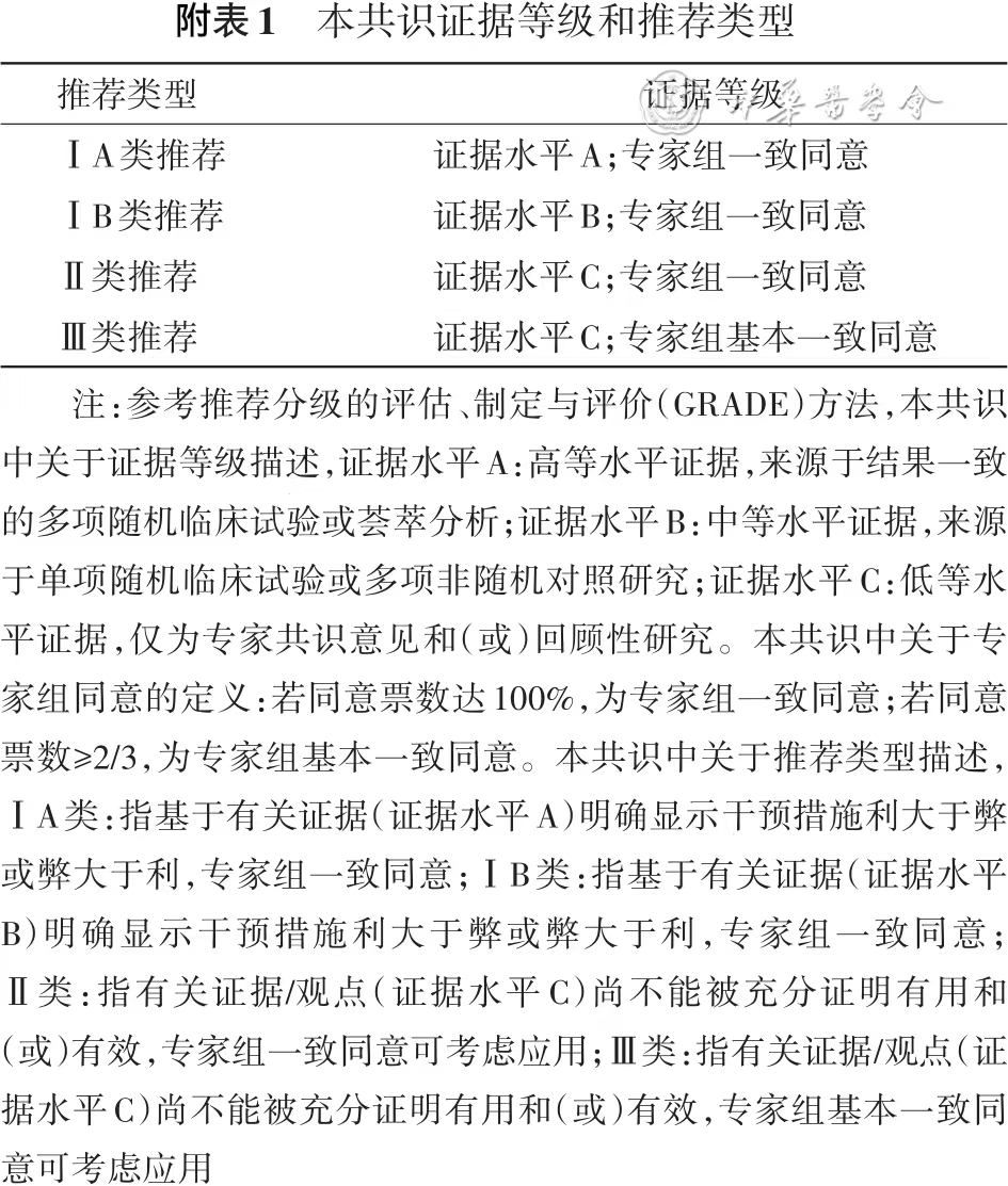
共识形成方法:(1)本共识由中华医学会呼吸病学分会肺癌学组、中国肺癌防治联盟专家组共同发起,组织呼吸与危重症医学科、胸外科、肿瘤科、放射科、流行病学等相关领域的多学科专家共同完成;本共识启动时间为2023年1月,定稿时间为2024年6月;本共识在国际实践指南注册平台(http://guidelines-registry.org/)进行了注册(PREPARE-2024CN604);(2)本共识适用人群和目标人群:本共识适用于各级医院呼吸与危重症医学科医师、胸外科医师、肿瘤科医师等使用;本共识目标人群为筛查或机会发现的肺结节及疑诊早期肺癌患者;(3)证据检索:本共识的临床问题主要来源于对一线临床医务人员的调研和相关文献,对原始问题进行了整合,并尽可能将问题解构为PICO格式(population,intervention,comparison,and outcome),以包含“患者/人群”“干预措施”“对照/比较”和“结局指标”的主题词,检索PubMed、Cochrane Library、中国生物医学文献服务系统、万方数据库和中国知网数据库,主要纳入了系统评价、随机对照试验、队列研究、病例对照研究等;(4)推荐意见形成过程:每项建议根据支持性证据,提出初步的推荐强度级别,并通过在线问卷调查,由来自多学科专家通过投票形成一致意见(附表1)。共识初稿形成后,经过专家组多轮会议讨论,最终确定本共识。所有参与共识制定的专家组成员不存在与本共识撰写内容相关的利益冲突。
图片
图片
一、肺结节定义和分类、管理原则
(一)肺结节定义


影像学表现为最大径≤3 cm的局灶性、类圆形、较肺实质密度增高的实性或亚实性阴影,可为孤立性或多发性,不伴肺不张、肺门淋巴结肿大和胸腔积液。孤立性肺结节多无明显症状,为边界清楚、密度增高、最大径≤3 cm且周围被含气肺组织包绕的软组织影。多发性肺结节常表现为单一肺结节伴有一个或多个结节;一般认为>10个的弥漫性肺结节多为恶性肿瘤转移或良性病变(感染或非感染因素导致的炎症性疾病)所致。


(二)分类


1. 数量分类:单个病灶定义为孤立性,2个及以上的病灶定义为多发性。

2. 病灶大小分类:为便于更好地指导分级诊疗工作,对肺结节患者进行精准管理,特别将肺结节中最大径≤5 mm者定义为微小结节、最大径5~10 mm定义为小结节。结节大小与恶性概率明显相关。微小结节可在基层医院随访管理;小结节可在有诊治经验的医院,如中国肺癌防治联盟肺结节诊治分中心管理;10~30 mm的肺结节则应尽早诊治。根据实性和亚实性肺结节临床管理流程进行随访管理。

3. 密度分类:可分为实性肺结节和亚实性肺结节,后者又包含纯磨玻璃结节和部分实性结节:①实性肺结节(solid nodule):肺内圆形或类圆形密度增高影,病变密度足以掩盖其中走行的血管和支气管影。②亚实性肺结节(subsolid nodule):所有含磨玻璃密度的肺结节均称为亚实性肺结节,其中磨玻璃病变指CT显示边界清楚或不清楚的肺内密度增高影,但病变密度不足以掩盖其中走行的血管和支气管影。亚实性肺结节中包括纯磨玻璃结节(pure ground-glass nodule,pGGN)、磨玻璃密度和实性密度均有的混杂性结节(mixed ground-glass nodule,mGGN),后者也称部分实性结节(part solid nodule)。如果磨玻璃病灶内不含有实性成分,称为pGGN;如含有实性成分,则称为mGGN。

4. 早期诊断难易程度分类:“难定性肺结节”是指无法通过非手术活检明确诊断,且高度怀疑早期肺癌的肺结节。隐藏在肺结节中的早期肺癌因为体积较小很难在术前明确病理诊断,反复随访可能延误治疗;或因鉴别诊断水平有限又引起过度治疗,为解决这些问题,需要在肺结节分类中提出“难定性肺结节”的定义,并推荐采用多学科团队(Multi-Disciplinary team,MDT)工作模式和医患共同决策。

  • 【推荐意见1】“难定性肺结节”是指无法通过非手术活检明确诊断,且高度怀疑早期肺癌的肺结节。该类肺结节的诊断和处理推荐采用MDT工作模式和医患共同决策(Ⅲ类推荐)。


图片
二、肺结节发现途径
(一)肺癌高危人群定义和常规影像学筛查


2011年美国国家肺癌筛查试验(national lung screening trial,NLST)结果显示,与胸部X线相比,采用胸部低剂量CT(low-dose computed tomography,LDCT)对肺癌高危人群进行筛查,可使肺癌病死率下降20%。此后,我国也开始推荐对肺癌高危人群进行年度LDCT筛查。2013年美国预防服务工作组(United States preventative services task force,USPSTF)推荐对55~80岁,≥30包年吸烟史且目前仍在吸烟或戒烟时间不满15年的人群每年进行LDCT肺癌筛查。近期美国癌症干预和监测建模网络(cancer intervention and surveillance modeling network,CISNET)进行的模拟建模研究对筛查成本效益分析表明,确定最佳筛查人群进行LDCT肺癌筛查,可以降低肺癌死亡人数并延长其生存,并可减少按性别和种族/民族划分的筛查标准差异。对50岁或55~80岁年龄段、吸烟时间在20包年或以上的人群进行筛查,比2013年USPSTF建议的肺癌筛查标准带来更多益处。因此2021年USPSTF推荐50~80岁、≥20包年吸烟史且目前仍在吸烟或戒烟时间不满15年的人群应每年进行LDCT筛查,将最小筛查年龄从55岁降到50岁,吸烟指数从30包年降为20包年。

如何定位中国的肺癌筛查人群,需因地制宜考虑。中国肺癌5年生存率(2012—2015)为19.7%,虽然较2003—2005年16.1%有所提升,但仍低于20年前美国(20%)和日本(21%)的水平;提示简单地照搬国外的肺癌筛查经验未必能使中国人群受益,必须另辟蹊径加强中国肺癌二级预防的“早发现”,特别是界定肺癌筛查的最佳年龄。与美国和欧洲相比,我国吸烟及被动吸烟人群比例较高,且有证据表明我国肺癌发病趋于年轻化,如复旦大学附属中山医院从2014—2019这6年期间,共做肺结节手术1.64万例,病理诊断和分期提示早期肺癌0.998万例,占比60.8%。手术患者平均年龄从2014年63岁降至2019年50岁,依据早期肺癌根治或10年存活率可达90%以上的研究结果推测,这必将颠覆目前5年存活率19.7%的现状。这些早期肺癌患者术前检查和手术医疗费不足8亿,但是年仅50岁左右,他们还可工作10~15年,预计可为家庭创收约100亿(根据2023中国统计年鉴https://www.stats.gov.cn/sj/ndsj/2023/indexch.htm,50~60岁人数245 117人,年均收入39 218元/人,估算约100亿),且不需术后放化疗、靶向和免疫等辅助治疗。因此鉴于早期肺癌患者平均年龄在50岁左右,建议将肺癌筛查年龄降至40岁,且具有下述任一危险因素者:①吸烟指数≥400年支(或20包年);②环境或高危职业暴露史(如石棉、铍、铀、氡等接触者);③合并慢阻肺、弥漫性肺纤维化或曾患肺结核者;④曾患恶性肿瘤或有肺癌家族史者,尤其一级亲属家族史。推荐每年采用胸部LDCT对肺癌高危人群进行筛查。上述肺癌高危人群定义能够最大限度的加强我国肺癌二级预防的“早发现”,提高我国肺癌5年生存率。


(二)因症状发现


大多数肺结节无症状,只有恶性结节侵犯周围和其他组织器官时才产生相关的症状和体征,如渐进性咳嗽、痰血、胸痛、声音嘶哑,以及呼吸困难等,取决于疾病进程和部位。


(三)机会发现


因其他疾病做胸部CT检查时被发现,如结核、病毒感染等其他呼吸系统疾病,心脏疾病检查等。如一些感染性疾病胸部CT检查发现肺结节,一定要参考既往及治疗前后胸部CT影像,动态随访以确认肺结节是否与感染有关。

  • 【推荐意见2】将我国肺癌高危人群定义为年龄≥40岁(Ⅱ类推荐),且具有下述任一危险因素者:①吸烟指数≥400年支(或20包年)(ⅠA类推荐);②环境或高危职业暴露史(如石棉、铍、铀、氡等接触者)(ⅠB类推荐)③合并慢阻肺、弥漫性肺纤维化或曾患肺结核者(ⅠB类推荐);(4)曾患恶性肿瘤或有肺癌家族史者,尤其一级亲属家族史(ⅠB类推荐)。推荐每年采用胸部LDCT对肺癌高危人群进行筛查(ⅠA类推荐)。


图片
三、肺结节常规检查及评估
(一)影像学检查


与胸部X线相比,胸部CT扫描可提供更多信息,如肺结节位置、大小、形态、密度、边缘及内部特征等,推荐肺癌高危人群进行LDCT肺癌筛查,LDCT扫描参数参照《中国肺癌低剂量CT筛查指南(2023年版)》。对于筛查或机会发现的肺结节,对病灶处行薄层CT或薄层高分辨CT扫描,以便更好地显示肺结节的特征。对于筛查或机会发现的肺结节,如既往已行胸部CT检查的,推荐与既往历史影像学资料进行对比。


(二)影像学评估


可通过外观评估(或称“以貌取人”)和探查内涵(或称“注重内涵”)两个角度判断肺结节的良恶性,包括结节大小、形态、边缘及瘤-肺界面、内部结构特征、及随访的动态变化。

1. 外观评估:

(1)结节大小:随着肺结节体积增大,其恶性概率也随之增加。

(2)结节形态:大多数良性肺结节的形态为圆形或类圆形,与恶性实性结节相比,恶性亚实性结节出现不规则形态的比例较高。

(3)结节边缘:恶性肺结节多呈分叶状,或有毛刺征(或称棘状突起),胸膜凹陷征及血管集束征常提示恶性可能;良性肺结节多数无分叶,边缘可有尖角或纤维条索等,周围出现纤维条索、胸膜增厚等征象则常提示结节为良性。

(4)结节-肺界面:恶性肺结节边缘多清楚但不光整,结节-肺界面毛糙甚至有毛刺;炎性肺结节边缘多模糊,而良性非炎性肺结节边缘多清楚整齐甚至光整。

2. 内涵评估:

(1)密度:密度均匀的pGGN,尤其是<5 mm的pGGN常提示不典型腺瘤样增生(atypical adenomatous hyperplasia,AAH);密度不均匀的mGGN,实性成分超过50%常提示恶性可能性大,多为微浸润腺癌(minimally invasive adenocarcinoma,MIA)或浸润性腺癌(invasive adenocarcinoma,IA),但也有报道MIA或IA也可表现为pGGN;持续存在的GGN大多数为恶性,或有向恶性发展的倾向;GGN的平均CT值对鉴别诊断具有重要参考价值,密度高则恶性概率大,密度低则恶性概率低,但pGGN的CT值可能与病理浸润程度无关,需要结合结节大小及其形态变化综合判断。

(2)结构:支气管截断伴局部管壁增厚,或截断的支气管管腔不规则,则恶性可能性大。为了更加准确的评估结节病灶内及周边与血管的关系,可通过CT增强扫描,将≤1 mm层厚的CT扫描图像经图像后处理技术进行分析、重建,结节血管征的出现有助于结节的定性。

3. 动态随访:肺结节在随访中有如下变化者,多考虑为良性:(1)短期内病灶外部特征变化明显,无分叶或出现深度分叶,边缘变光整或变模糊;(2)密度均匀或变淡;(3)在密度没有增加的情况下病灶缩小或消失;(4)病灶迅速增大,倍增时间<15 d;(5)实性结节病灶2年以上仍然稳定,但这一特征并不适用于GGN,因原位腺癌(adenocarcinoma in situ,AIS)和微浸润腺癌(minimally invasive adenocarcinoma,MIA)阶段的GGN可以长期稳定。所以这里定义的长期指需要超过2年或更长时间,但究竟稳定时间多长提示良性,还需要更加深入的研究。

肺结节在随访中有如下变化时,多考虑为恶性:(1)直径增大,倍增时间符合肿瘤生长规律(不同恶性结节倍增周期变异度较大,实性肺结节倍增周期约20~400 d;亚实性结节倍增时间400~800 d或更长的时间);(2)病灶稳定或增大,并出现实性成分;(3)病灶缩小,但出现实性成分或其中实性成分增加;(4)血管生成符合恶性肺结节规律;(5)出现分叶、毛刺和(或)胸膜凹陷征。


(三)AI影像辅助诊断评估


中国国家药品监督管理局(NMPA)和美国食品药品监督管理局(FDA)已批准了部分AI影像辅助诊断系统上市,目的是提高工作效率和性能,临床研究主要集中在影像学专家手动选择的结节检测或诊断支持上。基于胸部影像的肺结节计算机辅助诊断(computer aided diagnosis,CAD)系统有助于提高医生识别肺结节的灵敏度和良恶性判别的准确度。

与常规影像学比较,应用AI辅助评估和管理肺结节有如下优点:①精准测定肺结节最长径、体积和密度;②更全面评估边缘和浸润状态;③精准评估结节内血管及其生长状态。

此外,AI还具有很多无可比拟的优势:①三维立体重建:利于精准地发现良、恶性结节的二维平面与三维立体的差别,包括血管三维重建;②动态对比:自动精准地配对比较同一患者、不同时间、不同序列的同一部位病灶,包括比较三维立体密度和体积的变化,更精准地计算体积倍增时间;③深度学习:利于发现更多良、恶性结节的差别而辅助诊断;④深度挖掘:进一步发挥AI潜力,探查结节内部结构,可随着大数据的积累而逐渐尽可能多地发现良、恶性结节的特征性差别。

为进一步提高AI评估肺结节的效率,我国专家提出了人机MDT(expert-robot multi-disciplinary team),即人和计算机的MDT,其目的是由自然人专家与AI肺结节评估系统联袂互动为患者做出个体化诊断意见。人机MDT模式既能充分发挥AI具有专家无法比拟的优势,如精准评估肺结节的3D最长径、体积和密度;又能尽量避免AI识别存在假阳性和假阴性等问题。AI还不是生物学意义上的自然人,仅能被用作辅助工具,而不能直接承担临床诊疗的相关责任。这就更需要能承担相关责任的自然人专家,融合AI与其临床经验提出诊治方案,才能最大限度地避免误诊误治,使患者最大程度获益。为达到这一目的,需要一靠AI技术,二靠专家经验,三靠人机MDT交流对话。可以在对话中讨论如何应用现有手段将目前的人机分离式诊断模式,提升为人机交流互动式诊断模式,才更有利于将“复杂问题简单化、简单问题数字化、数字问题程序化、程序问题体系化”,提高医生解决肺结节领域疑难问题的能力,最终做出基于循证医学、同时兼顾个体化的最佳解决方案。


(四)肿瘤标志物


虽然目前尚无公认的高敏感度和特异度的生物学标志物用于肺癌的早期诊断,但有条件者可酌情进行下列检查,为肺结节诊断和鉴别诊断提供参考依据:

(1)胃泌素释放肽前体(progastrin-releasing peptide,Pro-GRP):可作为小细胞肺癌的辅助诊断、疗效评价、复发监测的首选标志物。

(2)神经元特异性烯醇化酶(neuron-specific enolase,NSE):用于小细胞肺癌的辅助诊断、疗效评价、复发监测和预后评估。

(3)癌胚抗原(carcino-embryonic antigen,CEA):主要用于肺腺癌辅助诊断、疗效评价、复发监测以及预后评估。

(4)细胞角蛋白19片段(cytokeratin fragment,CYFRA21-1):主要用于肺鳞癌的辅助诊断、疗效评价、监测复发和预后评估。

(5)鳞状细胞癌抗原(squamous cell carcinoma antigen,SCC-Ag):主要用于肺鳞癌的辅助诊断、疗效评价、监测复发和预后评估。联合使用上述肿瘤标志物,提高肺癌筛查和诊断的阳性率和准确率。复旦大学附属中山医院白春学教授牵头开发的基于中国肺癌诊断生物标志物谱(lung cancer biomarker panel,LCBP)预测模型,采用肿瘤标志物(包括Pro-GRP、CEA、SCC和CYFRA21-1)的联合指标,结合患者年龄,性别、吸烟史,以及肺结节直径及边缘毛刺征等变量因素,对肺结节进行危险分层,其敏感度为94.6%,特异度为94.2%;LCBP模型对于肺结节的恶性风险预测能力优于美国梅奥ACCP 模型,提示LCBP 模型较美国的 ACCP 模型更适合国内肺癌高危人群进行肺结节的风险评估,但基于真实世界LCBP预测模型指导肺结节随访策略还需前瞻性研究验证。

  • 【推荐意见3】对于筛查或机会发现的肺结节,推荐对病灶处可行薄层CT扫描或薄层高分辨CT,以便更好地显示肺结节的特征(ⅠB类推荐),并和既往历史影像学资料进行对比(ⅠB类推荐)。
  • 【推荐意见4】AI辅助影像诊断有助于恶性肿瘤风险评估和临床决策。不推荐把单一肿瘤标志物作为亚厘米的小结节和微小结节筛查和评估的指标。组合标志物(ProGRP、SCC、CEA、Cyfra21-1)在随访中不断升高,或集体升高,以及与临床信息(结节直径、毛刺)等组成LCBP模型,其预测肺结节恶性风险优于ACCP模型(Ⅱ类推荐)。


图片
四、肺结节的个体化评估
(一)临床恶性概率的评估
采集与诊断和鉴别诊断相关的信息,如年龄、职业、吸烟史、慢性肺部疾病史、个人和家族肿瘤史、治疗经过及转归,可为鉴别诊断提供参考意见。尽管不能准确区分肺结节的良恶性,但基于临床信息和影像学特征评估肺结节的恶性概率(表1)仍具有重要意义,有助于选择合适的后续检查方法和随访模式。


图片

ACCP指南采用的为梅奥临床研究人员开发的应用最广泛的预测模型。该研究使用多因素logistic回归方法分析了419例非钙化、胸部影像学检查结节直径为4~30 mm的患者,确定了6种独立的预测恶性肿瘤的因素,其中包括年龄(OR值为1.04/年)、目前或过去吸烟史(OR值为2.2)、结节发现前的胸腔外恶性肿瘤史>5年(OR值为3.8)、结节直径(OR值为1.14/mm)、毛刺征(OR值为2.8)和位于上叶(OR值为2.2)。预测模型:恶性概率=ex/(1+ex)(方程式1);X=-6.827 2+(0.039 1×年龄)+(0.791 7×吸烟史)+(1.338 8×恶性肿瘤)+(0.127 4×直径)+(1.040 7×毛刺征)+(0.783 8×位置)(方程式2),其中e是自然对数,年龄为患者的年龄(岁),如果患者目前或以前吸烟,则吸烟史=1(否则=0);如果患者有胸腔外恶性肿瘤史>5年,则恶性肿瘤=1(否则=0);直径为结节的直径(mm),如果结节边缘有毛刺征,则毛刺征=1(否则=0);如果结节位于上叶,则位置=1(否则=0)。值得注意的是,对于判断恶性肿瘤的准确性,模型预测结果和临床医生判断结果还有一定差距,故建议依据目标人群的特点、易用性以及验证的程度来选择和构建模型。此外,ACCP指南中“位于上叶的肺结节恶性概率大”并不完全适合我国和大部分亚太地区的国家和地区,因为上叶尖后段也是肺结核的好发部位。


(二)功能显像


诸多高危肺结节经过常规薄层CT扫描,需要功能显像进行个体化评估。功能显像主要包括胸部增强CT扫描和正电子发射计算机断层显像(positron emission tomography-computed tomography,PET-CT)。

1. 胸部增强CT扫描:一项多中心研究纳入356例5~40 mm肺部病变的患者,恶性率48%;以增强阈值>15 Hounsfield(HU),恶性肺部病变判定的敏感度、特异度和诊断准确率分别为98%、58%和77%。

2. PET-CT:对于不能定性的直径>8 mm的实性肺结节可考虑采用PET-CT区分良恶性。PET-CT对pGGN及实性成分≤8 mm肺结节的鉴别诊断无明显优势。对于实性成分>8 mm的肺结节,PET-CT有助于鉴别其为良性或恶性,其原理是基于肿瘤细胞具有较高的葡萄糖摄取与代谢率,在患者体内注射18氟标记的脱氧葡萄糖(18F-FDG)后,再测量被结节摄取的18F-FDG,恶性结节18F-FDG摄取较多。标准化摄取值(standardized uptake value,SUV)值是PET-CT上常用到的一个重要参数,反映病灶对放射示踪剂摄取的程度;一项荟萃分析研究结果显示PET-CT诊断肺结节的敏感度和特异度分别为88%和78%。此外PET-CT还可为选择穿刺活检部位提供重要依据。

有研究比较了胸部增强CT扫描和PET-CT区分良恶性肺结节的效能。该研究纳入了380例8~30 mm肺结节患者。在312例匹配胸部增强CT和PET-CT扫描的患者中,191例(61%)确诊为肺癌,胸部增强CT增强扫描诊断敏感度和特异度分别为95.3%和29.8%;PET-CT诊断敏感度和特异度分别为79.1和81.8%。胸部增强CT扫描和PET-CT的受试者工作特征曲线(ROC)下面积(AUC)分别为0.62和0.80。


(三)循环异常细胞


循环染色体异常细胞(circulating genetically abnormal cell,CAC)指外周血中带有肿瘤特异性染色体位点的细胞,包括染色体的扩增和缺失,与原发肿瘤的基因异常相似。早期和晚期(Ⅰ/Ⅳ期)非小细胞肺癌患者血液中均存有携带染色体异常信息的CAC,且CAC数量与患者复发和生存率相关。研究发现,CAC对≤10 mm肺结节诊断的敏感度为70.5%,特异度为86.4%,对Ⅰ期NSCLC的诊断敏感度为67.2%,特异度为80.8%。中国首个肺癌早诊“液体活检CAC检测+LDCT AI分析”的全国多中心前瞻性队列研究中,采用荧光原位杂交(fluorescence in situ hybridization,FISH)技术对外周血中染色体3p22.1/3q29、10q22.3/CEP10异常的CAC进行检测,同时使用基于深度学习的卷积神经网络AI平台对LDCT图像(DICOM)分析,研究发现CAC和AI两种工具在肺癌早期诊断中具有良好互补价值。研究基于“临床特征、影像学特征、AI分析和CAC”构建多模态肺癌早诊模型,该模型敏感度为89.53%,特异度为81.31%,AUC为0.880。同时在独立验证集评估了该模型诊断效能,敏感度和特异度分别达到82.86%和80.95%,验证集AUC为0.895,明显优于梅奥模型(AUC为0.772)及美国退伍军人(VA)模型(AUC为0.740)。因此,在中国人群中我们更推荐使用来源于中国患者数据的模型。


(四)非手术活检


1. 支气管镜检查:包括支气管镜直视下刷检、活检或透视下经支气管肺活检(transbronchial lung biopsy,TBLB)获取细胞学和组织学诊断。自荧光气管镜(autofluorescence bronchoscopy,AFB)是近年来发展起来的对中央型肺癌早期诊断的新方法,利用良恶性细胞自发荧光特性的不同,可显著提高气管支气管黏膜的恶变前病灶(不典型增生)或早期恶变(原位癌)的检出率。超声支气管镜引导下经支气管肺活检术(endobronchial ultrasound transbronchial lung biopsy,EBUS-TBLB)采用外周型超声探头观察外周肺病变,并在超声支气管镜引导下经支气管行肺活检术,可进一步提高外周肺结节活检阳性率。一项随机对照研究显示,EBUS-TBLB对于≤20 mm的恶性肺外周病变的诊断敏感度为71%,而常规支气管镜TBLB仅为23%。虚拟导航支气管镜(virtual bronchoscopic navigation,VBN)利用薄层高分辨率CT图像重建三维图像并规划路径,由医生确定最佳路径,VBN系统通过气管路径的动画,为到达活检区域提供完全视觉化的引导。为保证达到目标病灶,目前常采用可活检的超细支气管镜,在其引导下超细气管镜可进入到第5~8级支气管进行活检。电磁导航支气管镜(electromagnetic navigation bronchoscopy,ENB)由电磁定位板、定位传感接头、工作通道、计算机软件系统与监视器等部件组成,其将物理学、信息学、放射学技术和气管镜技术相融合,使传统支气管镜无法检测到的周围肺组织病变的检测成为现实。EBUS和VBN或ENB联合应用可提高对周围型肺部病变的诊断率,且安全性高,在肺结节鉴别诊断和早期肺癌诊断方面有一定的应用前景。一项荟萃分析结果显示,使用EBUS、ENB、VBN等支气管镜检查技术对于周围型肺部病变(peripheral pulmonary lesions,PPL)的总体诊断率为70.5%;其中>20 mm、存在支气管征的肺结节诊断率高。最近我国一项单中心研究结果显示,EBUS联合ENB对肺结节的诊断率达到82.5%。

2. 经胸壁肺穿刺活检术(transthoracic needle biopsy,TTNB):可在CT或超声引导下进行,对周围型肺癌诊断的灵敏度和特异度均较高。病变靠近胸壁者可在超声引导下进行活检,对于未紧贴胸壁的病变,可在CT引导下行经皮肺穿刺活检。

目前,国内外正在研究气管镜机器人是否可应用于肺结节活检,并有研究表明可以帮助临床医生取得接近10 mm左右肺结节的活组织标本。但是,是否能产生“强基层广覆盖”的效果,还有待于卫生经济学的研究,以及与其他先进技术,如AI赋能诊断早期肺癌的技术,进行对比研究。


(五)手术活检


建议术前经资深专家和(或)MDT评估,以避免过度治疗,只有资深专家和(或)MDT评估均为恶性高风险时,考虑胸腔镜检查:适用于无法经气管镜和经胸壁肺穿刺活检术(TTNB)等检查方法取得病理标本的肺结节,尤其是肺部小结节病变行胸腔镜下病灶切除及治疗,既达到检查的目的,同时也取得治疗的效果,不推荐单纯为诊断目的而对单个肺结节进行手术活检。


图片
五、孤立性实性肺结节的个体化评估与处理原则
(一)8~30 mm的肺结节


建议根据图1的流程评估直径为8~30 mm的实性结节,同时考虑表2中列出的影响直径8~30 mm实性结节评估和处理的因素,按照以下推荐意见进行评估和管理。


图片


图1  直径8~30 mm实性肺结节的临床管理流程


图片


  • 【推荐意见5】孤立性不明原因结节直径>8 mm者:建议通过定性使用临床判断和(或)定量地使用验证模型评估肺结节恶性概率(Ⅱ类推荐)。
    (1)恶性肿瘤的预测概率为低、中度(5%~65%)者:可考虑PET-CT,以便更好地描述结节的特征(Ⅱ类推荐)。
    (2)恶性肿瘤的预测概率为高度(>65%)者:对高度怀疑肿瘤者可直接考虑PET-CT,因其可同时进行手术前的预分期(Ⅱ类推荐)。
    (3)对要求个体化诊疗者,可推荐CAC辅助评估(Ⅲ类推荐)。
  • 【推荐意见6】孤立性不明原因结节直径>8 mm者:推荐临床医生根据肺结节恶性概率提出肺结节管理策略(影像学随访、非手术活检或手术)的风险和益处,并考虑患者意愿而决定(Ⅱ类推荐)。
  • 【推荐意见7】孤立性不明原因结节直径>8 mm者,建议基于下列情况在3~6个月、9~12个月及18~24个月进行薄层CT扫描随访(Ⅱ类推荐):
    (1)当临床恶性概率很低时(<5%)。
    (2)当临床恶性概率低(<30%~40%)且功能成像检测结果阴性(PET-CT显示病变代谢率不高,或动态增强CT扫描显示增强≤15 HU)。
    (3)当穿刺活检结果未确诊;④当充分告知患者后,患者倾向选择非侵入性手段管理。
  • 【推荐意见8】孤立性不明原因结节直径>8 mm者:建议在伴有下列情况时采取非手术活检(Ⅱ类推荐):
    (1)临床预测概率与影像学检查结果不一致。
    (2)恶性肿瘤的概率为低、中度(10%~60%)。
    (3)疑诊为需行特定治疗的良性疾病。
    (4)患者在被充分告知后,仍希望在手术前证明是恶性肿瘤,尤其是当手术的并发症风险高时。需注意的是,选择非手术活检的手段应基于:①结节大小、位置、和邻近气道的关系;②患者发生并发症的风险;③可行的技术及术者的熟练程度。
  • 【推荐意见9】孤立性不明原因结节直径>8 mm者:建议在下列情况下行手术活检诊断(Ⅱ类推荐):
    (1)临床恶性肿瘤概率高(>65%)。
    (2)PET-CT显示结节高代谢或增强CT扫描为明显阳性时。
    (3)非手术活检为可疑恶性肿瘤。
    (4)患者在被充分告知后,愿意接受手术来明确诊断。


(二)≤8 mm的肺结节


可根据图2流程评估≤8 mm的实性结节,按照以下共识进行评估和管理。

图片

图2  直径≤8 mm实性肺结节的临床管理流程

  • 【推荐意见10】孤立性实性结节直径≤8 mm且无肺癌危险因素者,建议根据结节大小选择CT随访的频率与持续时间(Ⅱ类推荐):

    (1)结节直径≤4 mm者应该接受有经验医生的建议随访,如果不随访,应告知患者不随访的潜在危害。

    (2)结节直径4~6 mm者应常规年度随访。

    (3)结节直径6~8 mm者在2年内应在6~12个月随访,如未发生变化,则改为常规年度检查。

  • 【推荐意见11】存在一项或更多肺癌危险因素的直径≤8 mm的孤立性实性结节者,建议根据结节的大小选择CT随访的频率和持续时间(Ⅱ类推荐):

    (1)结节直径≤4 mm者应常规年度检查。

    (2)结节直径4~6 mm者应在6~12个月随访,如果没有变化,则在18~24个月再次随访,其后转为常规年度随访。

    (3)结节直径6~8 mm者应在最初的3~6个月随访,随后在9~12个月随访,其后每6个月随访,如果2年后没有变化,转为常规年度检查。


图片
六、孤立性亚实性肺结节的个体化评估与处理原则
可参照表3列出的亚实性肺结节的随诊推荐方案和注意事项进行管理。


图片


(一)评估pGGN的细则


pGGN以5 mm大小为界进行分类管理。

  • 【推荐意见12】pGGN直径≤5 mm者:建议首次6个月随访胸部CT,随后行年度胸部CT随访(Ⅱ类推荐)。
  • 【推荐意见13】pGGN直径5~10 mm者:建议首次3个月随访胸部CT,随后6个月行胸部CT随访,并建议应用AI和人机MDT评估,对要求个体化诊疗者,可辅以CAC评估,根据评估结果,推荐非手术活检和(或)手术切除(Ⅲ类推荐)。

随访中需注意:①pGGN的CT随访应对结节处采用薄层平扫技术;②如果结节增大(尤其是直径>10 mm),或出现实性成分增加,通常预示为恶性转化,需进行非手术活检和(或)考虑手术切除;③如果患者同时患有危及生命的合并症,而肺部结节考虑为低度恶性不会很快影响到生存,或可能为惰性肺癌而无需即刻治疗者,则可限定随访时间或减少随访频率。


(二)评估mGGN的细则


对于mGGN,除评估mGGN病灶大小外,其内部实性成分的比例更加重要,当CT扫描图像中实性成分越多,提示侵袭性越强。

  • 【推荐意见14】孤立性mGGN直径≤8 mm者:建议在3、6、12和24个月进行CT随访,并建议应用AI和人机MDT评估,对要求个体化诊疗者辅以CAC评估,无变化者随后转为常规年度随访(Ⅲ类推荐)。

随访中需注意:①混杂性结节的CT随访检查应对结节处采用病灶薄层平扫技术;②如果混杂性结节增大或实性成分增多,通常提示为恶性,需考虑切除,而不是非手术活检;③如果患者同时患有危及生命的合并症,而肺部结节考虑为低度恶性不会很快影响到生存,或可能为惰性肺癌而无需即刻治疗者,则可限定随访时间或减少随访频率;④如果发现结节的同时有症状或有细菌感染征象时,可考虑经验性抗菌治疗。尽管经验性抗生素治疗有潜在的危害,但如果患者患有如结核、真菌等其他诊断的疾病可能性较小时,可以考虑使用经验性抗生素治疗。

  • 【推荐意见15】孤立性mGGN直径>8 mm者:建议在3个月重复胸部CT检查,适当考虑经验性抗生素治疗。若结节持续存在,建议应用AI和人机MDT评估,对要求个体化诊疗者辅以CAC或PET-CT评估,必要者考虑非手术活检和(或)手术切除进一步评估(Ⅲ类推荐)。

随访中需注意:①PET-CT不推荐用于判断实性成分≤8 mm的混杂性病灶;②非手术活检可用于确立诊断并结合放置定位线、或注射染料等技术帮助后续手术切除的定位;③非手术活检后仍不能明确诊断者,不能排除恶性肿瘤的可能性;④mGGN直径>15 mm者可直接考虑进一步行PET-CT评估、非手术活检和(或)手术切除。

图片


七、多发性肺结节评估与处理原则


  • 【推荐意见16】评估中发现有1个占主导地位的结节和(或)多个小结节者,建议单独评估每个结节,并建议应用AI和人机MDT评估,对要求个体化诊疗者辅以CAC或PET-CT评估,除非有组织病理学证实转移,否则不可否定根治性治疗(Ⅲ类推荐)。


随访中需注意:①对于多发性pGGN,至少1个病变直径>5 mm,但<10 8="">10个弥漫性结节,很可能伴有症状,可由胸外恶性肿瘤转移或活动性感染导致,原发性肺癌的可能性相对较小。但单一主要结节伴有一个或多个小结节的现象越来越普遍,需要进行仔细鉴别诊断。
图片
八、肺结节治疗原则
(一)良性肺结节


以病因治疗为主。


(二)恶性肺结节


首选治疗方式为外科手术根治性切除。对心肺等生理功能不能耐受者,可以考虑立体定向放射治疗(SBRT)或者消融治疗(射频消融、微波消融和冷冻消融),手术适应症选择、手术方式和术后随访参照《肺结节多学科微创诊疗中国专家共识》。

  • 【推荐意见17】肺癌的优选局部治疗方式为外科手术根治性切除(ⅠA类推荐)。对于心肺等生理功能不能耐受者,经MDT评估和医患共同决策,可以考虑SBRT或者消融治疗(Ⅱ类推荐)。


图片
九、物联网技术辅助评估与管理


虽然在肺结节中发现早期肺癌(原位和ⅠA期肺癌)后手术治疗可以使10年生存率或治愈率达到92%,但目前各医院和医生之间的诊断水平处于水平高低不一,很难实现这一目标。物联网医学的出现为达到这一目的创造了新契机,可以赋能医生从多方面提高肺结节诊断和鉴别诊断水平。

1. 采集信息:物联网医学技术可方便地采集和输入鉴别诊断相关信息,甚至可以直接将病情和病历等发送给其主治的专科医生,为鉴别诊断提供重要参考意见。

2. 信息深度挖掘:精准计算结节体积,精细评估边缘和浸润,探查结节内部结构、评估密度、血管及其生长状态。对于随访者,还需与历史影像学资料比较,若结节无明显变化,注明病灶稳定时间;若结节有变化,则注明目前结节数量、大小、密度等与基线特征。应用物联网医学PNapp 5A肺结节鉴别诊断法发现以下参数发生变化时,需给予及时处理:①基线直径≤15 mm的结节,与基线相比直径增大2 mm;②基线直径>15 mm的结节,与基线相比直径增大15%以上;③原pGGN密度增加或其中出现实性成分,或原mGGN中实性成分增多;④新出现的肺部结节;⑤发现气管、支气管壁增厚、管腔狭窄,或管腔内结节者。肺结节患者参数发生上述变化时,可考虑行非手术活检或胸腔镜微创手术。

3. 协助管理:与常规管理比较,物联网技术辅助评估与管理具有以下优势:①自动精确的科学随访功能:对同一患者,自动匹配不同时间序列,自动配对相同部位病灶;②自动计算体积倍增时间;③自动提醒随访。

  • 【推荐意见18】基于物联网医学平台,端口开放质控,根据本共识评估肺结节恶性概率和各种替代管理的相关风险,由包括中国肺癌防治联盟肺结节(早期肺癌)诊治分中心在内的各级医院根据肺结节大小,按照分级诊疗的原则对肺结节患者进行管理(Ⅲ类推荐):①基层医院:肺结节≤5 mm者在基层医院管理,或根据患者意愿管理;②肺结节诊治分中心:肺结节在5~10 mm且未明确诊断者建议转肺结节分中心管理;③肺癌防治联盟:肺结节>10 mm,肺结节分中心未明确诊断者,可由联盟协助指导管理。


图片
十、小结


为改善中国肺癌患者的长期存活率,急需与时俱进地更新共识指南,以便融合目前的先进技术,产生“强基层、广覆盖”的效果。本共识制定的专家根据国情界定了肺癌高危人群的筛查年龄、以便通过端口前移策略,及早发现肺结节。在本共识中新增加了“难定性肺结节”分类,以提高对早期肺癌诊断的警惕性。鉴于肺结节患病率较高,但其中恶性结节占比不足10%,临床实践中既要避免漏诊和误诊,又要避免过度诊治,所以急需做好严谨科学的鉴别诊断,不但需要依据常规检查评估手段,也需要个体化检查评估技术,以便及时发现隐藏在肺结节中的早期肺癌。本共识对于不同大小和密度的肺结节随访管理给予了详细的推荐意见,确保临床实践的可操作性,利于个体化管理。随着AI技术的发展,现在已陆续采用AI技术辅助识别肺结节以及鉴别诊断,AI具有更加精准的评估肺结节的长径、体积和密度优于自然人的优势。但其也有相应限制,所以有必要通过有实践经验的专家取长补短,即人机MDT给出最终诊疗方案,未来还需要更多的研究开发评估肺结节的无创性、非病理诊断方法,助力精准识别早期肺癌,提高肺结节诊治水平,改善我国肺癌患者的预后。


执笔人:陈良安、白莉、杨达伟、李为民、张晓菊、金发光、白春学
专家组成员:白春学、杨达伟、洪群英(复旦大学附属中山医院 上海呼吸病研究所);胡洁(上海市老年医学中心 复旦大学附属中山医院)、白莉、陈佳(陆军军医大学附属新桥医院);陈良安、赵微(解放军总医院);段国辰(河北省人民医院);董春玲、张捷(吉林大学第二医院);樊绮诗、陈克敏、项轶(上海交通大学附属瑞金医院);费广鹤、孙耕耘(安徽医科大学第一附属医院);葛棣、冯明祥、卢韶华(复旦大学附属中山医院);金发光、谢永宏(空军军医大学第二附属医院);李圣青(复旦大学附属华山医院);李时悦、孙宝清、周承志、秦茵茵(广州医科大学附属第一医院广州呼吸健康研究院);李为民(四川大学附属华西医院);陈海泉(复旦大学附属肿瘤医院);余祖滨(重庆松山医院);陈公平、林其昌(福建医科大学第一附属医院);刘伟、孙增涛、张硕(天津中医药大学第二附属医院);施敏骅(苏州大学附属第二医院核工业总医院);宋勇(东部战区总医院);唐华平(青岛市市立医院);刘红(郑州大学第一附属医院);郭述良、杨丽(重庆医科大学附属第一医院);曹立明、胡成平(中南大学湘雅医院);黄建安(苏州大学附属第一医院);黄云超(云南省肿瘤医院 昆明医科大学第三附属医院);王凯(浙江大学医学院附属第四医院);王琪(大连医科大学第二附属医院);王晓萍(山东省公共卫生临床中心);陈宏(哈尔滨医科大学第二医院);肖湘生(海军军医大学附属长征医院);徐兴祥(苏北人民医院);于化鹏(南方医科大学附属珠江医院);曾奕明(福建医科大学第二附属医院);李铭、张国祯(复旦大学附属华东医院);张艰(空军军医大学第一附属医院);张晓菊(河南省人民医院);徐涛、赵培革(青岛大学附属医院);赵苏(武汉市中心医院);周彩存(同济大学附属肺科医院);王悦虹、周建英(浙江大学医学院附属第一医院);李亚斐(陆军军医大学军队流行病学教研室);周向东(陆军军医大学附属西南医院);朱晓莉(东南大学附属中大医院);魏益平(南昌大学附属二院);孔凤鸣(香港大学深圳医院);金阳(华中科技大学同济医学院附属协和医院);杨拴盈(西安交通大学附属第二医院);肖奎(中南大学湘雅第二医院);孙加源(上海胸科医院);吴楠(北京大学肿瘤医院);朱煜(华东理工大学);魏雪梅(新疆维吾尔自治区人民医院);薛新颖(北京世纪坛医院);钟文昭(广东省人民医院);余慧青(重庆大学附属肿瘤医院);王孟昭、张力(北京协和医院);朱广迎(中日友好医院);王平(河北医科大学第四医院);王赞峰(中国医科大学附属一院);李玉(山东大学齐鲁医院);李硕(天津医科大学总医院);何勇、徐瑜(陆军军医大学陆军特色医学中心);罗旭明(上海市普陀区中心医院);周玮(宁夏回族自治区人民医院);周燕斌(中山大学附属第一医院);党晓敏(西安交通大学第一附属医院);熊维宁(上海交通大学医学院附属第九人民医院);林殿杰(山东省立医院);蔡志刚(河北医科大学第二医院)
参考文献(略)


声明:本公众号转载的文章仅用于学术信息传播和学习,版权归原作者和原出处所有,如有侵权请联系删除。

全部评论 0
Copyright©2020-2026 北京医麦斯科技有限公司 版权所有 京ICP备2020034400号-1 京公网安备11010502043983号