登录方式

方式一:
PC端网页:www.rccrc.cn
输入账号密码登录,可将此网址收藏并保存密码方便下次登录

方式二:
手机端网页:www.rccrc.cn
输入账号密码登录,可将此网址添加至手机桌面并保存密码方便下次登录

方式三:
【重症肺言】微信公众号
输入账号密码登录

注:账号具有唯一性,即同一个账号不能在两个地方同时登录。

登录
方式

为重症救治赋能

为患者康复加速

当前位置: 首页 呼吸e站 指南共识

老年肺炎临床诊断与治疗专家共识(2024年版)

中国老年医学学会呼吸病学分会 发布于2025-01-14 浏览 11231 收藏

作者:中国老年医学学会呼吸病学分会

通信作者:童朝晖,首都医科大学附属北京朝阳医院呼吸与危重症医学科;施毅,南京大学医学院附属金陵医院呼吸与危重症医学科
引用本文:中国老年医学学会呼吸病学分会. 老年肺炎临床诊断与治疗专家共识(2024年版)[J]. 中华结核和呼吸杂志, 2025, 48(1): 18-34. DOI: 10.3760/cma.j.cn112147-20240611-00328.
图片

中国已经进入老年化社会,而老年人是罹患肺炎的高危人群。老年肺炎具有起病隐匿、进展迅速、合并症多、预后差、发病率和病死率高等特点,需要引起临床医师的重点关注,制定更为精细的诊治策略,最大程度地保证个体化治疗。为加强对老年肺炎的防治与管理,本共识参照国内外最新相关指南与共识,结合该研究领域的最新进展,以问答的方式阐述了17个临床诊断、治疗和预防的问题,提出了13条推荐意见,从老年肺炎的病因及发病机制、诊断、病情评估、治疗和预防等方面提出意见和建议,以期为防治老年肺炎,改善老年患者的生活质量,降低住院及病死率,促进健康老龄化提供参考。

中国国家卫生健康委员会报道,截至2022年底,我国60岁及以上老年人口为2.8亿,占总人口的19.8%;65岁及以上老年人口为2.1亿,占总人口的14.9%。据测算,到2035年左右,60岁及以上老年人口将突破4亿,而老年人是罹患肺炎的高危人群,如高龄伴随的肺老化、免疫衰老、衰弱、多种基础疾病、多重用药、误吸等均是老年人罹患肺炎的高危因素。老年肺炎(pneumonia in the elderly)具有起病隐匿、进展迅速、合并症多、预后差、发病率和病死率高等特点,需要引起临床医师的重点关注,制定更为精细的诊治策略,最大程度地实施个体化治疗。为加强对老年肺炎的防治与管理,由中国老年医学学会呼吸病学分会组织编写本共识(注册号:PREPARE-2023CN923),成员主要来自中国老年医学学会呼吸病学分会感染工作委员会,由呼吸病学、重症医学、感染病学、老年医学、微生物学、药学、感染预防等多学科专家组成。本共识首先由编写组对广泛征集到的临床问题组织专家进行讨论,凝练形成17个关键的临床问题,分为四个工作小组进行编写,采用1979年CTFPHE证据分级和推荐强度(表1)对参考文献质量进行评估分析,形成推荐证据等级,在参照国内外最新相关指南、共识的基础上,结合该研究领域的最新进展,以问答的方式从老年肺炎的病因及发病机制、诊断、病情评估、治疗和预防等方面提出意见和建议,最终经过12稿的反复讨论达成共识,提出13条推荐意见,以期为防治老年肺炎,改善老年患者的生活质量,降低住院及病死率,促进健康老龄化提供参考。

图片

定义与流行病学
图片
老年群体(elderly group)罹患的肺炎即为老年肺炎。2012年世界卫生组织(WHO)提出60周岁以上为老年群体,2022年仍然沿用这一标准。联合国对老年的定义在不同报告中有定义为60岁以上,也有定义为65岁以上人群。结合我国的法律规定,本共识的老年定义为60周岁以上群体,年龄90岁以上的老年人称为超高龄老年人。
老年肺炎的病死率与并发症和疾病严重程度相关。2019年全球因下呼吸道感染死亡249万人,其中123万是70岁以上老人 。30 d病死率在肺炎严重程度指数为Ⅱ级老年社区获得性肺炎(CAP)患者中仅为0.8%,而在Ⅴ级患者中高达33.0%。老年男性罹患肺炎的概率大于女性;我国东北、华东省份为高发地区;秋冬季为发病高峰季节(每年10—12月及次年1—3月) 
老年肺炎的病原学特征需要关注不同患者来源的分布特征及耐药性,总体来说,革兰阴性菌的比例远高于革兰阳性菌,且对常用抗菌药物的耐药率高,也可见病毒、非典型病原体和真菌,以及多种病原体的混合感染。导致老年CAP的病原体主要以病毒、肺炎链球菌、肺炎支原体、革兰阴性菌和金黄色葡萄球菌为主,医院获得性肺炎(HAP)则以革兰阴性菌为主。基础疾病越多、免疫抑制越重、年龄越大及广谱抗菌药物使用越多,耐药菌感染和混合感染的比例越高。真菌感染最常见的为曲霉属、肺孢子菌等。重症老年患者需关注军团菌感染,与儿童密切接触的老年患者需关注肺炎支原体感染。与非老年肺炎患者相比,老年肺炎患者革兰阴性菌的检出率除肺炎克雷伯菌、鲍曼不动杆菌和铜绿假单胞菌仍位列前三位之外,嗜麦芽窄食单胞菌、大肠埃希菌和阴沟肠杆菌的检出率也较高,但金黄色葡萄球菌、流感嗜血杆菌和肺炎链球菌的检出率较低;其中耐甲氧西林金黄色葡萄球菌(MRSA)、头孢曲松耐药大肠埃希菌、碳青霉烯类耐药肺炎克雷伯菌(CRKP)、碳青霉烯类耐药铜绿假单胞菌(CRPA)和青霉素耐药肺炎链球菌的检出率均略高于非老年肺炎患者,但碳青霉烯类耐药大肠埃希菌(CREC)和碳青霉烯类耐药鲍曼不动杆菌(CRAB)的检出率略低于非老年肺炎患者( http://www.chinets.com)
老年肺炎的发病机制涉及基础疾病、器官衰老和肺老化等多种因素。老年人因机体老化、呼吸系统结构和肺功能改变、罹患多种慢性严重基础疾病和营养不良等,导致全身和呼吸道局部防御机制和免疫功能降低,增加肺炎发生风险。长期卧床、吞咽障碍、意识障碍等导致误吸是老年人群肺炎发生的重要原因。特别是多种细胞衰老是发生肺炎的内在基础,例如中性粒细胞应答失调、固有免疫细胞衰老、肺泡巨噬细胞对病毒等清除功能降低、预防性疫苗接种的有效性降低、呼吸肌功能降低甚至丧失、气道清除/吞噬能力降低和肺修复/再生能力受损等。上述因素均增加肺炎甚至重症肺炎的发生风险以及病情的持续性。误吸是引发老年肺炎的重要危险因素,胃内容物误吸后导致肺损伤,包括支气管痉挛、急性炎症反应和炎症细胞浸润;胃液损伤肺泡上皮细胞和毛细血管,增加血管通透性、形成间质和肺泡水肿;激活炎症细胞释放大量炎性介质。此外,老年患者存在的结构性肺病及全身基础疾病(如充血性心力衰竭、糖尿病等),也极大地增加了肺炎的发生风险。值得关注的是,老年患者对缺氧的敏感性较低,容易出现沉默性缺氧,发生急性疾病时的通气反应减弱,使早期呼吸道症状不明显,易导致延迟就诊或误诊,增加发生重症或死亡的风险。
诊断
图片
老年肺炎的危险因素、临床特征和实验室检查均有其特殊性,熟悉这些特点并根据诊疗流程图有助于及时正确地诊断。
问题1:老年肺炎的危险因素有哪些?

  • 【推荐意见1】年龄(推荐等级ⅠA)、与年龄增长相关的全身因素(机体状态低下、基础疾病、合并用药等)、局部因素(吞咽障碍、误吸等)是老年肺炎发生的主要危险因素,年龄越大,风险越高(推荐等级Ⅱ-1A)。

老年肺炎的发生与年龄增长后的生理、病理功能变化密切相关。随年龄增高风险显著增加,高龄已成为老年肺炎发生的首要危险因素。特有因素包括全身和局部两个方面(表2),患者常常同时混杂多种因素。

图片

问题2:老年肺炎有哪些值得关注的临床特点?

  • 【推荐意见2】老年肺炎尤其是超高龄肺炎患者常起病隐匿,缺乏典型呼吸系统临床症状;多以乏力、纳差、意识障碍等其他系统表现为首发症状;在合并肺部、心脏、神经系统等基础疾病时病情发展迅速,并发症多,易出现肺部及其他系统后遗症;相关实验室指标缺乏典型特征性改变(推荐等级 ⅢA)。由于合并基础疾病比例高,增加老年人罹患肺炎尤其是耐药菌肺炎的风险和肺炎预后不良的风险(推荐等级Ⅱ-2A);神经精神疾病和抗精神病药物、镇静药物的使用增加老年患者罹患吸入性肺炎、坏死性肺炎或肺脓肿、坠积性肺炎或肺不张的风险(推荐等级Ⅱ-2B)。

老年肺炎具有不同于中青年人普通肺炎的临床特点,评估时需要进行综合判断。
临床表现特殊性:①起病隐匿,临床症状不典型:除呼吸道症状外,多合并有非呼吸系统症状或表现为基础疾病加重,如消化系统症状(纳差、恶心、呕吐、腹泻等),神经系统症状(乏力、谵妄、意识障碍等),并可作为首发症状 。②病情发展迅速:患者易出现呼吸衰竭,并发症多,可伴有胸膜炎、脓胸、心包炎等。③易出现后遗症:疾病后期可发生病灶部位肺纤维化或钙化,导致肺功能水平进一步下降。
实验室检查的特殊性:肺炎相关指标有可能不出现特征性异常,外周血白细胞和中性粒细胞计数、C反应蛋白(CRP)及降钙素原(PCT)升高可能不明显,或仅有轻度改变,且与病情的严重程度并非正相关。影像学检查也无特征性表现,需要结合既往影像资料或动态观察影像学变化进行判断。咳嗽排痰功能下降,留取合格痰标本困难,医生往往更多顾虑风险而对有创检查持相对保守态度,因此难以获得病原学诊断。
基础疾病和用药的影响:老年肺炎患者合并基础疾病的比例高达40.0%~90.0%,包括慢性呼吸系统疾病、心血管疾病、糖尿病、神经精神疾病、慢性肾脏疾病、恶性肿瘤和慢性肝病。这些基础疾病显著增加老年人罹患CAP、因CAP住院、入住ICU和病死风险。①慢性阻塞性肺疾病(简称慢阻肺病):重度慢阻肺病患者耐药革兰阴性菌和MRSA感染的风险增加。②高血压、冠状动脉疾病和慢性心功能不全等心血管疾病:增加继发心脏不良事件的风险,尤以慢性心功能不全的影响最为重要。③糖尿病:罹患CAP后往往缺乏相应的临床症状,容易延误诊断。④神经精神疾病:合并的意识障碍增加误吸风险,肌肉萎缩、肌力下降和长期卧床导致呼吸道廓清能力减退,抗精神病药物、苯二氮卓类等镇静药物等也可增加罹患肺炎的风险。肺炎可表现为“显性误吸(overt aspiration)”导致的坏死性肺炎或肺脓肿,或少量口咽分泌物反复“隐性误吸(silent aspiration)”导致的支气管肺炎,或分泌物引流不畅导致的肺不张或坠积性肺炎。
问题3:不同影像学和病原学检测方法在老年肺炎的诊断评估中的应用价值如何?

  • 【推荐意见3】对拟诊肺炎的老年患者,尤其是长期卧床、怀疑吸入性肺炎或病毒性肺炎等情况下应尽量早期行胸部CT检查(推荐等级ⅢA);若常规检测方法不能明确病原体且经验性治疗无效、怀疑病毒等特殊病原体感染、重症或复杂感染、免疫功能低下时,应积极采用有创检查获取BALF、胸腔积液或肺组织等样本,在传统病原学检测同时行分子生物学检测[聚合酶链反应(PCR)、宏基因组二代测序(mNGS)、靶向二代测序(tNGS等)](推荐等级 ⅢA)。

胸部X线检查对老年肺炎的敏感性及特异性不高。胸部CT对诊断和严重程度判断明显优于胸部X线检查,特别是长期卧床患者。老年肺炎以支气管肺炎和不典型肺炎多见。吸入性肺炎往往呈现重力依赖的肺段实质浸润性阴影,即“下叶优势”和“后方优势”。老年肺炎影像学表现复杂多样,消散过程各异,CT也存在误诊的概率,如在脱水、肺炎早期、白细胞减少的患者影像学表现往往相对病情较轻,改变常滞后于临床表现,评估时须结合临床进行鉴别诊断。肺部超声(lung ultrasonography,LUS)具有无放射暴露、重复扫描和床边使用等优点,更适合于危重的老年肺炎患者及时发现胸腔积液和肺实变。但其易受个人操作技术的影响,尚需要更多的临床研究以达成共识。
老年人痰标本留取相对困难,且易受口咽部和上呼吸道常见定植菌群的污染,痰培养的结果应结合临床表现、痰涂片、定量或半定量培养以及所发现病原微生物的致病力等综合考虑。对常规检查未获得明确病原体、重症、经验性抗感染48~72 h治疗无效、免疫功能低下的患者,应积极采用有创检查获取BALF、血液、胸腔积液、肺组织等多种标本以明确病原学诊断。
老年肺炎患者更易发生重症,以及混合和多部位感染,应结合传统病原学检测方法,根据流行病学特征结合临床可疑病原体及时选择单一病原体核酸检测、多重PCR、mNGS、tNGS、三代测序(mtTGS)等分子生物学检测方法,提高病原体检出率,更精准地指导抗感染的目标治疗。实验室检查结果特别是分子生物学检测的分析务必结合标本质量与临床,特别注意区分定植或污染,并对结果进行谨慎解读。
问题4:何为老年肺炎的临床诊疗思路?
老年肺炎发病隐匿,临床诊断和治疗有其特殊性,即使临床症状体征不典型时,也应充分评估危险因素与疾病的严重程度,及时启动影像学和其他辅助检查以尽早获得正确的诊断和治疗。诊疗流程见图1 。
图片

注:本共识针对老年肺炎患者群体,严重程度评估采用CURB评分(C:意识障碍,U:尿素氮,R:呼吸频率,B:血压);BALF:支气管肺泡灌洗液;TBLB:经支气管肺活检;PCR:聚合酶链反应;mNGS:宏基因组二代测序;tNGS:靶向二代测序。
治疗
图片

需要基于老年肺炎独特的病理生理特征,尽早启动经验性抗感染治疗,根据肺炎的类型和严重程度,结合器官功能状态和药物的不良反应选择恰当的抗感染药物,关注重症感染,准确分析初始治疗失败的原因,及时调整治疗方案。

问题5:何为老年肺炎抗感染治疗原则?

应根据肺炎类型、严重程度和耐药风险及时启动老年肺炎恰当的经验性抗感染治疗。选择抗菌药物和给药途径时,应注意老年患者的器官功能、基础疾病、合并用药、既往感染及近期抗菌药物应用史等因素。在保证疗效的同时选择安全、药物相互作用少的药物。对于全身用药疗效不满意的难治性肺炎,可以考虑全身静脉联合下呼吸道局部应用抗菌药物,以增强疗效、减少不良反应。初始治疗48~72 h后应及时判断疗效,及时根据病原学检测结果进行目标治疗,调整和优化抗感染治疗方案。重视抗感染药物以外的综合治疗,包括祛除危险因素、痰液引流、改善氧合、维持内环境稳定、保护脏器功能、雾化治疗、营养支持治疗和康复治疗等。

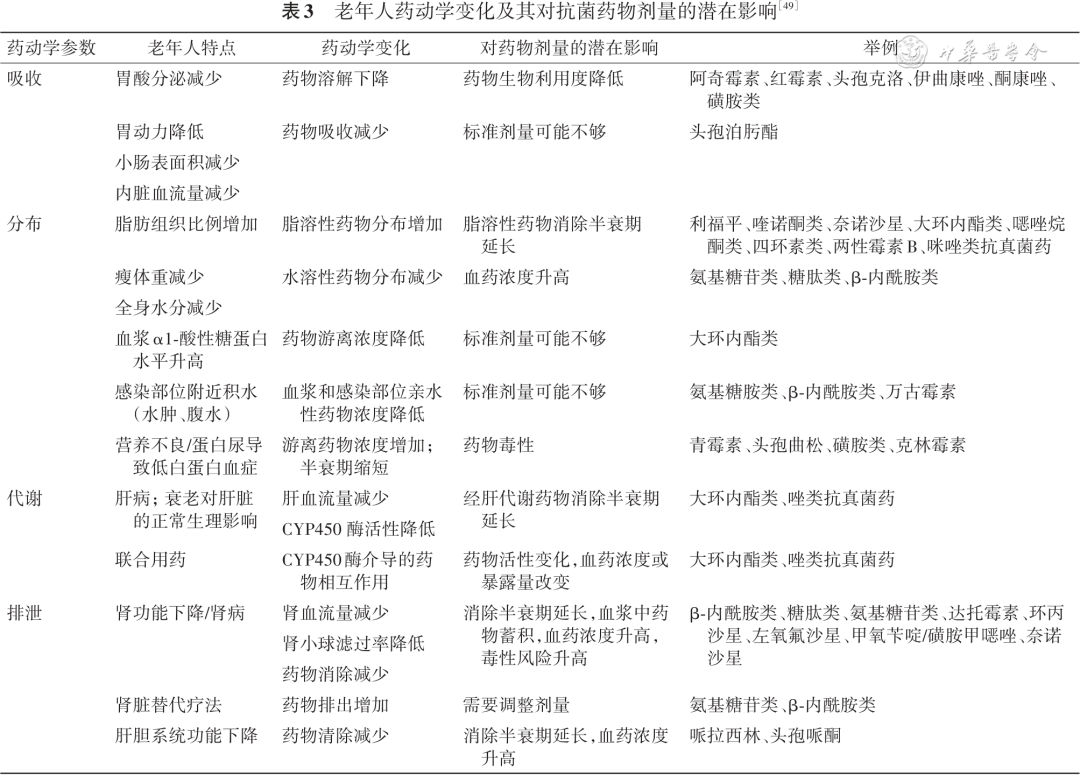
问题6:如何基于老年人药动学和药效学(PK/PD)特点指导抗菌药物临床合理应用?

  • 【推荐意见4】应根据老年人独特生理特征包括机体功能衰退、多病共存及多药共用等,评估抗菌药物在老年人中PK变化及其对药物剂量的影响,结合抗菌药物PK/PD特点和治疗药物监测(TDM)手段指导个体化精准用药方案,以保证疗效和降低细菌耐药性产生概率,减少毒性反应发生率(推荐等级Ⅱ-2B)。

老年患者抗菌药物的吸收、分布、代谢及排泄等方面的变化可导致抗菌药物PK特性的改变,从而影响给药方案(表3)。时间依赖性抗菌药物(如β-内酰胺类)应用于肾功能衰退的老年患者时,建议降低给药剂量,而对于浓度依赖性抗菌药物(如氨基糖苷类、大环内酯类等),建议延长给药间隔。对于毒性反应风险高的抗菌药物(如万古霉素和多黏菌素类等),应尽早开展TDM,指导个体化精准用药。抗菌药物体外药效一般不受患者年龄的影响,但感染部位药物浓度与疗效直接相关。对于胞外菌所致的肺炎可结合各类抗菌药物对致病菌最低抑菌浓度(MIC),优选肺组织体液穿透性高的大环内酯类、喹诺酮类、噁唑烷酮类及四环素类等[上皮衬液浓度(ELF)/血药浓度≥100%]。碳青霉烯类与青霉素类的ELF穿透率相对较低(ELF/血药浓度<50%),而头孢菌素类的穿透率变异性高(21%~104%),选用时需给予足够剂量,并结合PK/PD特点进行方案优化。对于胞内菌所致的肺炎,常选择肺泡巨噬细胞胞内浓度高的大环内酯类、喹诺酮类和四环素类抗菌药物治疗。对于多重耐药菌所致肺炎,在全身静脉给药的基础上可选择雾化吸入给药,以提高气道及肺部药物组织及体液浓度,但需警惕非雾化制剂导致的安全风险。支气管、肺组织体液等靶部位药物浓度达到足够的杀菌抑菌浓度,才能取得最佳临床和微生物学疗效。

图片
问题7:老年肺炎应该如何进行经验性抗感染治疗?

  • 【推荐意见5】治疗时机的选择:肺炎诊断一旦成立,应尽早启动经验性抗感染治疗。除门诊轻症患者外,均应积极送检合格的呼吸道或血液标本等进行病原微生物及感染相关指标检测。在流感流行季节,不必等待检测结果,可行经验性抗流感病毒治疗(Ⅱ-1A)。
  • 【推荐意见6】覆盖可能的病原体:老年患者革兰阴性菌、厌氧菌、真菌等检出率高,初始治疗时应充分评估并覆盖可能的病原体,并根据耐药风险进行个体化分层治疗,依据PK/PD优化抗感染方案,关注药物不良反应(推荐等级Ⅱ-1A)。

首剂抗感染药物应在肺炎诊断后4~6 h内尽早使用,延迟治疗可导致住院时间延长、病死率增高。抗感染药物选择的原则是基于安全、有效、分层的精细化治疗。

经验性治疗应覆盖可能的病原体。老年患者误吸风险明显增加, 应关注肠道细菌合并厌氧菌感染的可能。老年患者常合并基础疾病、免疫功能较差, 病毒感染后容易继发细菌、真菌感染。社区起病、有慢性心肺疾病、吸烟、无脾者的经验性治疗需评估覆盖肺炎链球菌。长期血液透析、近期流感病史、有皮肤损伤、有空洞浸润影的患者需评估覆盖金黄色葡萄球菌。有静脉抗菌药物暴露、侵袭性操作、住院或老年护理院、住院时间长、近期流感病史、有空洞浸润影或脓胸、长期血液透析的患者中, 要警惕MRSA感染的风险。对于进展迅速的重症感染, 也要经验性覆盖革兰阳性菌和军团菌(表4)。经验性治疗48~72 h内动态评估病情变化, 根据治疗反应与病原学结果及时调整为目标治疗或降阶梯治疗。

图片
问题8:老年重症肺炎治疗应该关注什么?
老年重症肺炎易发生呼吸衰竭、休克、心力衰竭、急性肾损伤(AKI)等多器官功能障碍,常常需要机械通气、血流动力学监测和抗休克、持续肾脏替代治疗(CRRT)等进行器官功能支持和治疗。
1. 有创机械通气的时机和指征:呼吸功能障碍、经常规氧疗动脉血氧饱和度仍低于90%(无慢阻肺病等病史);气道廓清能力差,痰液多且不能有效清除者;严重血流动力学障碍(如严重休克)、恶性心律失常者;伴有慢阻肺病、哮喘等基础疾病的患者。
2. 休克的血流动力学评估和治疗:重症肺炎导致感染性休克,应早期实施集束化治疗改善组织灌注。但重症感染可导致脓毒症心肌病,尤其合并基础心功能不全、冠心病等疾病的患者,出现休克时还需积极评估心功能,警惕感染性休克合并心源性休克。
3. CRRT的时机和指征:感染是重症患者AKI最常见的病因,老年重症肺炎患者尤其易发生AKI。当患者出现严重高钾血症、代谢性酸中毒、急性肺水肿等CRRT绝对治疗指征时,需立即开始CRRT治疗;但对于无CRRT绝对治疗指征的患者目前不建议无选择早期实施CRRT治疗,应在病程中严密监测病情和器官功能变化,联合速尿应激试验判断肾功能对利尿治疗的反应,综合决定CRRT的治疗时机。
问题9:老年肺炎的治疗应该如何进行疗效判断?初始治疗无反应或失败的原因与对策?
无合并症的老年肺炎患者在初始治疗后3~7 d临床症状可改善,但体弱者可能需要更长的时间。因此应在初始治疗48~72 h后对病情进行评估,包括临床表现、实验室检查、微生物学指标和胸部影像学。有研究表明神志改善(如谵妄的消退)是病情好转的标志。疗效评估应个体化,不仅要评估入院时异常的参数,还需特别关注认知和器官功能状态。满足以下6个指标可认定为病情稳定,初始治疗有效:①神志改善;②体温≤37.8 ℃;③心率≤100次/min;④呼吸频率≤24次/min;⑤收缩压≥90 mmHg(1 mmHg=0.133 kPa);⑥吸空气条件下,氧饱和度≥90%或者动脉氧分压≥60 mmHg。
老年肺炎初始治疗失败包括以下两种形式: 进展性肺炎: 在入院72 h内进展为急性呼吸衰竭需要机械通气支持或脓毒性休克需要血管活性药物治疗; 对初始治疗无反应肺炎: 初始治疗72 h, 患者仍不能达到临床稳定标准。如初始治疗无反应或失败, 应及时分析原因及调整治疗策略。
老年肺炎初始治疗失败的原因及处理流程见图2 。
图片
图2  老年肺炎初始治疗失败的原因及处理流程

注:PK/PD:药动学/药效学;PaO2/FiO2:动脉血氧分压/吸入氧分数;HRCT:高分辨率CT;ARDS:急性呼吸窘迫综合征。

问题10:老年肺炎气道分泌物管理有哪些特点?

  • 【推荐意见7】老年肺炎患者治疗中应在综合评估病情的基础上选择适当措施促进痰液引流和气道廓清,使用前应注意评估患者的咳嗽能力,防止窒息(推荐等级ⅢA)。

老年肺炎治疗过程中应选择适当的痰液引流和气道廓清方案,如定时翻身、拍背、变换体位、机械排痰等方式;呼吸道廓清能力差、不能充分自主排痰者可选用仪器辅助震动排痰、直接经鼻(口)或经人工气道给予刺激咳嗽及吸痰,必要时经支气管镜吸痰;无创机械通气患者如有排痰困难,尽早采用经支气管镜吸痰。盐酸氨溴索、乙酰半胱氨酸、羧甲司坦等药物有助于稀释痰液,从而易于咳出;但在使用前应注意评估患者的咳嗽能力,预防咳痰困难导致窒息。
问题11:老年肺炎治疗中是否应使用糖皮质激素?

  • 【推荐意见8】老年肺炎患者建议谨慎使用糖皮质激素,如在重症肺炎并发感染性休克血流动力学不稳定确需使用时,应个体化给药并密切监测不良反应,避免大剂量长疗程使用糖皮质激素(推荐等级ⅢB)。

建议在重症肺炎并发感染性休克血流动力学不稳定患者使用糖皮质激素,如在充分液体复苏并使用血管加压药后收缩压仍<90 mmHg并持续1 h以上的患者可以更快地从休克中恢复。合理使用糖皮质激素可减轻炎症反应、减少ARDS发生率、缩短病程及住院时间、降低死亡风险,但流感病毒所致的肺炎不建议使用糖皮质激素治疗。老年患者器官功能退化、慢性基础疾病多、疾病进展快、病情复杂多变,使用糖皮质激素时应充分评估利弊,结合临床表现及个体化情况给药。糖皮质激素种类优选甲泼尼龙或氢化可的松,推荐甲泼尼龙(0.5 mg/kg,1次/12 h,5 d),根据临床反应(如可停用血管活性药物)而逐渐减量至停药。使用中注意观察有无血糖异常升高、上消化道出血等不良反应,必要时评估患者肾上腺功能。应避免大剂量长疗程使用糖皮质激素。
问题12:老年肺炎如何进行液体管理和营养支持?
老年肺炎患者往往存在血容量不足,尽早正确补充液体是重要的辅助措施,尤其在重症患者。合并心血管疾病的患者应警惕过多过快补液导致急性心功能不全。
需要住院以及住ICU的老年肺炎患者应在24~48 h内制定营养支持方案并加以实施,包括热量、营养成分(包括蛋白质、电解质、维生素、矿物质、微量元素)和液体以及供给途径(经肠内或肠外)、配方和补充速度。对于基础营养状况良好且营养不良风险低[营养风险筛查2002(NRS 2002)评分<3分或危重症患者的营养风险(NUTRIC)评分<6分]的患者,在疾病早期(1周内)无须给予特别的营养治疗;对于并发ARDS/ALI或预计机械通气时间超过3 d的患者应给予营养治疗,但病程的第1周内也不应过多补充热量和蛋白质,其中热量的起始剂量为8~10 kcal/(kg·d),前3天低于目标值的70%,尝试1周后达到目标值25~30 kcal/(kg·d)。蛋白质的补充量随着疾病严重度不同而变化,对于轻至中度危重症的患者,可给予蛋白质0.8~1.2 g/(kg·d),重度危重症患者通常给予1.2~1.5 g/(kg·d),同样在疾病早期应从低剂量[0.8 g/(kg·d)]开始过渡到之后的目标值,并持续评估患者的临床情况而加以调整。

营养支持的实施途径首选经肠内营养,无禁忌证(包括肠梗阻、重度持久的肠蠕动消失、上消化道大出血、难治性呕吐或腹泻、重度血流动力学不稳定、胃肠道缺血和高流量瘘)的患者推荐48 h内实施肠内营养。危重患者应在充足的容量复苏和组织灌注后再开始肠内营养。肠内营养开始时应以较低的速度(10~20 ml/h)启动,并注意监测腹部和胃肠道症状,包括患者是否耐受,有无新发的腹胀、腹痛或腹内压升高等情况。对于已接受肠内营养但远不能长期满足营养需求的重症患者,在治疗第1周后可给予肠外营养补充;而当肠内营养可满足60%以上的目标需求量时,可考虑终止肠外营养。

预防
图片
老年肺炎的预防至关重要,如防止误吸、疫苗接种、改变生活质量、强化基础疾病控制,都有可能明显降低老年肺炎的发生。
问题13:如何预防老年人误吸引起的肺炎?

  • 【推荐意见9】应评估老年人的吞咽能力,有障碍者应行吞咽康复治疗;采用半卧位、软烂稠厚的食物质地、鼻肠管或胃肠造瘘管饲、积极的口腔护理、减停有增加吸入性肺炎(AP)发生风险的药物(推荐等级ⅡA)。

评估老年人的吞咽功能:①筛查评估:观察症状、问卷调查、饮水/改良饮水试验、反复唾液吞咽试验、多伦多床旁吞咽筛查试验(包括Kidd饮水试验、咽部敏感度、舌的活动、发声困难)等。②临床评估:病史、口颜面和喉部功能、进食评估等。③仪器评估:吞咽造影检查和软式喉内窥镜吞咽功能检查是确定吞咽障碍的金标准。对有吞咽功能障碍者进行康复治疗,包括发现并治疗原发病,采用直立或端坐前倾体位、转头收缩下颌、小心缓慢吞咽等。
对卧床的老年人应以半卧位(床头抬高30°~45°)经口或经鼻胃/肠管进食,餐后仍应保持此体位30 min,禁止翻身,尽量避免吸痰等操作。对吞咽困难者,进食时应保持下巴收缩,头转向一侧,鼓励少量、多次吞咽,并在每次吞咽后主动咳嗽。对于有经口进食能力者,应选择软烂、稠厚的食物,合适的一口量进食。对不能经口进食者,尤其是存在幽门梗阻、胃瘫、食管反流等情况时,推荐使用幽门后置管进行短期肠内营养支持(2~3周),长期营养支持(≥4周)可考虑行经皮内镜下胃或小肠造瘘。
口腔护理可以减少口腔定植菌,从而减少误吸的微生物量,降低AP的发病率。建议采用软毛牙刷进行日常(尤其是每餐后)的口腔护理,或于餐后用漱口液漱口。佩戴义齿、餐后刷牙、每天清洗假牙及每周1次的口腔健康护理均有助于预防AP。
应尽量减少糖皮质激素、质子泵抑制剂、H2受体阻滞剂、镇静剂和肌肉松弛剂的应用,谨慎使用抗胆碱能药物、三环类抗抑郁药、利尿剂和选择性5-羟色胺再吸收抑制剂,这些导致口干的药物可能通过损害老年人口腔内移动食物的能力来干扰吞咽。
问题14:疫苗接种对老年肺炎预防有用吗?

  • 【推荐意见10】推荐老年人每年接种流感病毒疫苗(推荐等级ⅠA);接种23价肺炎链球菌多糖疫苗(PPV 23)或13价肺炎链球菌结合疫苗(PCV 13)(推荐等级ⅠB);遵循国家疫情防控指导方针接种新型冠状病毒疫苗(推荐等级ⅠA)。

接种流感疫苗可降低老年人流感及相关并发症的发生率,并降低相关住院及病死率。参照每年颁布的《中国流感疫苗预防接种技术指南》,在居住地疫苗可及后尽快接种,世界卫生组织建议季节性流感疫苗接种应在流感活动增加的主要时期开始之前进行,但整个流行季都可接种。
老年人接种PPV 23对肺炎链球菌肺炎或侵袭性肺炎链球菌病有保护作用。PCV 13对疫苗所覆盖的血清型导致的侵袭或非侵袭性肺炎球菌病有预防效果,且安全性好。我国成人CAP诊断和治疗指南(2016年版)推荐年龄65岁以上免疫正常人群接种PPV 23;如已接种过PCV 13,则至少间隔1年以上接种PPV 23;如65岁以内接种过PPV 23,应该间隔至少5年。65岁以上免疫抑制人群,接种1剂PCV 13,间隔8周以上再接种PPV 23。联合接种流感病毒疫苗及PPV 23,可进一步降低老年人全因病死率。
新冠病毒疫苗能够有效降低老年人的感染率、疾病严重程度、住院率和病死率。65岁以上人群建议遵循国家防疫指导方针接种新冠病毒疫苗。流感、新冠病毒双流行季节前,建议老年人同时接种流感灭活疫苗和新冠病毒灭活疫苗,接种顺序为先接种新冠病毒疫苗,14 d后接种流感疫苗,应分别在两侧肢体实施接种。
60岁以上人群接种1剂RSV疫苗(亚单位疫苗含纯化的RSV F糖蛋白,RSVpreF)可在下一个RSV流行季降低66.7%~85.7%的感染风险,且安全性好,可用于预防老年人由RSV引起的普通或严重下呼吸道感染。卡介苗对老年呼吸道感染的保护作用尚需要大样本的临床研究验证。带状疱疹病毒疫苗被推荐为老年人群接种,但尚未有接种带状疱疹疫苗预防老年肺炎的研究。
问题15:老年人需要注意改变哪些生活习惯以预防肺炎?

  • 【推荐意见11】老年人应坚持戒烟、减少饮酒,进行适度的体育锻炼(推荐等级Ⅱ-1A);定期进行牙科检查,保持良好的营养状况和卫生习惯,尽量避免与罹患急性病毒性呼吸道感染儿童的密切接触(推荐等级Ⅱ-2A)。

在任何年龄人群中吸烟者和既往吸烟者罹患CAP风险均高于未吸烟者,且与烟草暴露量相关。65岁以上老年人被动吸烟也会增加CAP的风险。饮酒者及大量饮酒者与不饮酒者及少量饮酒者相比,罹患CAP风险增加83.0%,每增加10~20 g酒精摄入量/d,风险增加8.0%。因此,尽早戒烟、酒或减少酒精摄入量,均对预防老年CAP有益。
每周进行≥150 min的中等强度等效有氧运动和≥2次肌肉强化活动的成年人,流感和肺炎死亡风险降低48.0%。长期进行中等强度有氧训练的老年人感染流感相关疾病的风险也降低,同时对流感或肺炎疫苗接种后的免疫反应也有改善,建议老年人进行适度的运动干预,预防和延缓失能。
对老年人加强牙周疾病的保健知识宣传、将口腔保健纳入老年护理保健常规,规范化治疗牙周疾病是最基本、有效的老年肺炎预防措施之一。
新冠疫情暴发后多项观察研究显示非药物性公共卫生干预措施,如戴口罩、勤洗手、注意咳嗽礼仪、保持社交距离、减少人群聚集等,可以减少继发于病毒感染的细菌性CAP,老年人CAP的患病率、住院率均明显减少。
与罹患急性病毒性呼吸道感染儿童密切接触也是老年人急性呼吸道感染的易感因素之一,家庭中儿童的数量是成人CAP发生的独立危险因素,由于老年人免疫防御机制较一般成年人更弱,因此建议其尽可能避免与罹患急性病毒性呼吸道感染儿童的接触。
问题16:超高龄老年人的肺炎预防有哪些特点?

  • 【推荐意见12】超高龄老人更易合并肌少症和衰弱等多种老年综合征,与AP的发生密切相关。通过营养、运动、认知训练等方式预防和改善肌少症及衰弱等,可有效预防和降低肺炎的发生率(推荐等级ⅢA)。

超高龄老人更易合并肌少症、衰弱等老年综合征。肌少症表现为增龄相关的肌肉数量减少、力量下降和/或躯体功能减退。衰弱表现为生理储备下降、机体易损性增加、抗应激能力减退等非特异性临床状态。我国社区老年人肌少症的患病率为8.9%~38.8%,80岁及以上者高达67.1%。老年人衰弱的患病率约为10.0%,85岁以上者约25.0%,住院老年人约30.0%。
在超高龄老年肺炎住院患者中,AP发生率显著增高,与肌少症和衰弱密切相关。肌少症是老年CAP的独立危险因素。衰弱亦与老年肺炎的易感性和严重程度显著相关。因此,肌少症、衰弱的评估和治疗已成为预防和改善超高龄老年肺炎的新策略,应开展健康教育,定期进行老年综合评估;对存在营养不良或营养风险的老年人,积极进行个体化的营养干预,补充足量蛋白质,在自由进食的同时给予口服营养制剂。运动能显著提高超高龄老人肌肉数量和质量,适度的抗阻训练联合有氧、拉伸和平衡运动可以改善躯体功能;呼吸肌运动训练(如呼吸操、手持呼吸训练器等)可以提高呼吸肌肌力和耐力。此外,加强认知训练,重视和预防跌倒等也可有效降低超高龄老人肺炎的发生。
问题17:有常见慢性基础疾病的老年人如何预防肺炎?

  • 【推荐意见13】建议对患有增加肺炎发生风险的慢性基础疾病的老年人,制定个性化的管理方式,加强基础疾病的控制。拟手术的老年患者需注重围术期管理,减少术后发生肺炎的风险(推荐等级ⅢA)。

对于有常见慢性基础病的老年人,特别是同时共存多个慢性基础疾病时,可参考以下方法预防肺炎的发生(表5)
图片

年龄≥70岁、吸烟、糖尿病、经鼻气管插管、手术时间≥180 min是老年人术后下呼吸道感染的独立危险因素。择期手术需要戒烟4~8周以上并指导患者进行呼吸训练,避免在急性呼吸系统感染期间开展手术,合并肺部慢性疾病者则加强评估和控制;术中尽量缩短手术时间,使用区域神经阻滞、短效神经肌肉阻断药、保护性肺通气策略以及限制性液体输注等;术后加强呼吸训练、并鼓励早期活动、尽早拔除鼻胃管等。

免疫增强剂可能通过增强呼吸道黏膜的非特异性免疫起到保护性作用。有研究证实细菌溶解产物可以减少慢阻肺病急性加重患者的住院率和住院天数,降低急性发作频率和抗菌药物使用天数。但目前尚无充分的临床证据支持免疫增强剂在普通老年人肺炎预防中的作用。对于合并有慢性支气管炎或慢阻肺病的老年患者,可在下呼吸道感染高发季节预防性应用细菌溶解产物调节免疫治疗。
专家组成员

总负责:童朝晖(首都医科大学附属北京朝阳医院)

总执笔:施毅(南京大学医学院附属金陵医院)

执笔核心专家(按照写作顺序):刘琳(贵州省人民医院),周敏(上海交通大学医学院附属瑞金医院),陈愉(中国医科大学附属盛京医院),陈延斌(苏州大学附属第一医院),胡付品(复旦大学附属华山医院),卓超(广州医科大学附属第一医院),张天托(中山大学附属第三医院),徐金富(同济大学附属上海市肺科医院),佘丹阳(解放军总医院),刘漪(昆明市第二人民医院),沈宁(北京大学第三医院),苏欣(南京大学医学院附属鼓楼医院),张菁(复旦大学附属华山医院),范红(四川大学华西医院),郭凤梅(东南大学附属中大医院),叶枫(广州医科大学附属第一医院),张静(复旦大学附属中山医院),肖永龙(南京大学医学院附属鼓楼医院),程齐俭(上海交通大学医学院附属瑞金医院),黄怡(海军军医大学第一附属医院),王晓娟(首都医科大学附属北京朝阳医院)

审稿专家(按姓氏拼音排序):崔俊昌(解放军总医院第八医学中心),黄奕江(海南省肿瘤医院),杨帆(复旦大学附属华山医院),张睢扬(解放军火箭军特色医学中心),张湘燕(贵州省人民医院)

写作组成员(按照写作顺序):王雨(复旦大学附属华山医院),庄谊(南京大学医学院附属鼓楼医院),杨梦(海军军医大学第一附属医院),何云云(首都医科大学附属北京朝阳医院)


参考文献(略)


全部评论 0
Copyright©2020-2026 北京医麦斯科技有限公司 版权所有 京ICP备2020034400号-1 京公网安备11010502043983号