登录方式

方式一:
PC端网页:www.rccrc.cn
输入账号密码登录,可将此网址收藏并保存密码方便下次登录

方式二:
手机端网页:www.rccrc.cn
输入账号密码登录,可将此网址添加至手机桌面并保存密码方便下次登录

方式三:
【重症肺言】微信公众号
输入账号密码登录

注:账号具有唯一性,即同一个账号不能在两个地方同时登录。

登录
方式

为重症救治赋能

为患者康复加速

当前位置: 首页 呼吸e站 指南共识

成人重症患者人工气道湿化护理专家共识

成人重症患者人工气道湿化护理专家共识组,广东省护理学会神经外科重症护理专业委员会 发布于2024-12-17 浏览 5211 收藏

作者:成人重症患者人工气道湿化护理专家共识组,广东省护理学会神经外科重症护理专业委员会

来源:《现代临床护理》杂志

图片

相关概念

1. 重症患者
重症患者指因各种原因导致一个或多个器官与系统功能障碍,或潜在高危因素及生命安全隐患而入住重症监护室(ICU)的患者。本共识适用于年龄≥18岁的重症患者。
2. 人工气道
人工气道是指运用各种辅助设备及特殊技术在生理气道与空气或其他气源之间建立的有效连接,以保证气道通畅、维持有效通气,分为上人工气道和下人工气道。下人工气道包括气管插管(经口或经鼻)和气管切开置管等。随着医疗技术发展,人工气道现已作为抢救危重患者、解除呼吸道梗阻等的重要手段,在临床上被广泛应用。本共识重点对下人工气道的湿化护理展开讨论。
3. 气道湿化相关概念
(1)气道湿化:指采用各种装置,对患者吸入的气体进行调节,使气体能够接近或达到上呼吸道的生理作用,使气管和肺部能吸入含足够水分的气体,从而达到湿润气道黏膜、稀释痰液、保持黏液纤毛正常运动的方法。
(2)绝对湿度(absolute humidity,AH):是指在单位体积气体中存在水蒸气的重量,单位为“mg/L”。
(3)绝对饱和湿度(absolute humiditya tsaturation,AHS)是指在一定温度下,单位体积气体达到完全饱和所需的水蒸气重量,单位为“mg/L”。

(4)相对湿度(relative humidity,RH):表示气体绝对湿度与绝对饱和湿度的百分比,单位为“%

温湿化目标范围

生理状态下,吸入气体经过上呼吸道加温加湿,到肺泡前可达到37℃、绝对湿度44 mg/L、相对湿度100%,此位置称为等温饱和界面(isothermic saturation boundary,ISB)。一般情况下,气体的绝对饱和湿度与温度呈正相关(在气体温度为25℃时,当气体相对湿度为100%时,绝对饱和湿度仅为23 mg/L),对气道湿化效果进行评价时绝对湿度更重要,且应关注人工气道末端气体温度。研究表明,当气道绝对湿度低于25 mg/L持续1 h以上或低于30 mg/L持续24 h以上,可能会导致气道黏膜功能障碍。

2012年,美国呼吸治疗协会(American Association for Respiratory Care,AARC)建议,留置人工气道患者最低湿度水平需达到33 mg/L(若使用热湿交换器,其输送气体湿度水平应至少为30 mg/L),Y型接口处气体温度应≥34℃且<41℃;《机械通气临床应用指南(2006)》及《中国神经外科重症患者气道管理专家共识(2016)》均要求,Y型管处气体温度达到37℃、相对湿度为100%。对于湿化的最佳温度和湿度目前国内外没有统一的实践标准,本共识推荐成人重症患者人工气道Y型管处气体温度应≥34℃且<41℃(37℃为最佳)、湿度至少达到33 mg/L(44 mg/L为最佳;若使用热湿交换器,湿度应至少为30 mg/L)。

成人重症患者人工气道湿化管理流程

所有留置人工气道的患者都需要进行气道湿化和加温。人工气道湿化管理操作者要求:①资质要求:必须是经过培训的执业护士、呼吸治疗师、医生等。②能力要求:能够根据患者人工气道、通气情况及病情为患者选择正确的湿化方式,能正确使用各种湿化装置并进行效果观察,能正确评估患者人工气道湿化情况、并发症并及时调整湿化方法。人工气道湿化管理流程主要包括评估、湿化方法和湿化液选择、湿化效果评价及并发症观察和处理等,详见图1。
图片
图1  人工气道湿化管理流程图

湿化方式

对于重症监护室护士来说,了解各种温湿化装置的原理、适应证及局限性,从而为重症患者选择合适的人工气道湿化方式十分重要。目前临床上人工气道优先选择的湿化装置主要为加热加湿器和热湿交换器。由于气泡式氧气吸入湿化法、雾化吸入湿化法、气道滴注湿化法、湿纱布覆盖湿化法等其他湿化方式,湿化效能较低或相关并发症较多,故本共识不推荐留置人工气道的重症患者长期使用该类湿化方法。
1. 理想气道湿化装置评价标准
理想气道湿化装置的评价标准:①在患者机械通气和自主呼吸情况下,均可提供合适的温湿度;②维持机体正常的体温;③保障患者安全,减少对呼吸道的损害;④防止患者携带的病原体污染环境;⑤使用简单,避免连接错误(不需或仅有有限的连接);⑥无需维护;⑦价格便宜。
2. 湿化方式的选择
2.1  加热加湿器
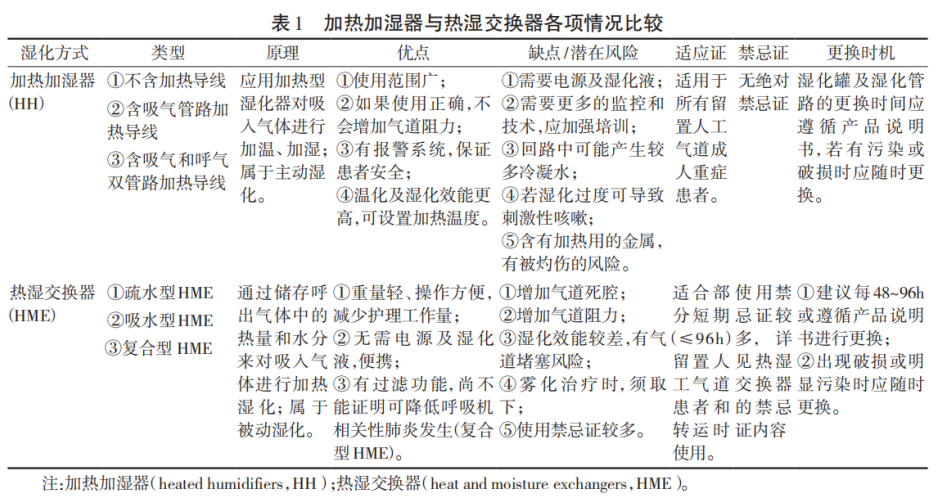
(1)加热加湿器的原理及分类:加热加湿器(heatedhumidifiers,HH)属于主动湿化,连接在吸气管路上,一般由湿化罐、加热装置、电源线及温度传感器组成,可分为非伺服控制型湿化器(通过调节档位产生不同程度温湿化效果)和伺服控制型湿化器(湿化器自主调节并显示输送给人体气体的温度)两种。临床研究结果显示,伺服型湿化器湿化效果更好,推荐长期气道湿化患者首选。呼吸管路内含加热导线可提高湿化效果、减少冷凝水的生成,对于长期机械通气患者建议首选双加热导丝的呼吸管路。对于人工气道非机械通气患者,建议使用高流量温湿化氧疗仪进行主动加热湿化,该装置由流量发生器(包括空气-氧气混合器、涡轮机和文丘里三部分)、加热加湿器、加热单回路管路和人工气道专用的连接管组成,气体主要通过流量发生器将空气与氧气按预设氧浓度进行压缩混合,再通过加热加湿器加热加湿,经加热单回路管路输送。此类与氧疗仪联合的主动湿化装置,能使气流得到有效温湿化,其湿化效果与气体流速有关。
(2)加热加湿器的适应证:加热加湿器可对吸入气体进行湿化和加热,其湿化效能高、温湿度可控,使用范围广,适用于所有留置人工气道需要温湿化的重症患者。
(3)加热加湿器的局限性:需要使用电源及湿化液;需要更多的监控和技术来确保正确使用,有使患者气道暴露在过高温度下的风险;若湿化过度可导致刺激性咳嗽加剧;当环境与湿化管路温度梯度较大时,回路中易产生冷凝水;含有加热用金属,护理人员有被灼伤的风险。
(4)加热加湿器更换时机:湿化罐及湿化管路的更换时间应遵循产品说明书,若有污染或破损时应及时更换。
2.2  热湿交换器
(1)热湿交换器的原理及分类。热湿交换器(heatandmoistureexchangers,HME),又称人工鼻,属于被动湿化,是模拟人体解剖湿化系统而制造的替代性装置,通过收集并利用人体呼出气中的热量和水分进行温湿化,当呼出气体通过时,呼出气内的热量、水分被其保留下来,当吸入气体通过时,热量及水分重新进入吸入气中,从而使气道得到一定程度的温湿化,其有效性与患者潮气量、吸气时间、分钟通气量和体温等有关。HME分为疏水型HME、吸湿型HME和复合型HME 3类:①疏水型HME是由低导热系数的防水材质组成,由于折叠产生较大的表面积,从而形成较高的温度梯度,有利于存储温度和湿度;对吸入气体中的病原微生物的过滤效果较好,价格便宜,但加湿效果较差,易导致气道阻塞,目前临床上较少用于气道湿化;②吸湿型HME是在疏水型HME简单物理结构的基础上,向间隙中添加吸湿的化学物质(如氯化钙或氯化锂等)、涂层羊毛、泡沫或纸质等材料。它们在呼气时吸收水蒸气,在吸气时释放水蒸气,比疏水型HME具有更好的增湿性能,但此类HME不具有抗菌过滤作用;③复合型HME又称热湿交换过滤器,是将过滤器添加到疏水型或吸湿型HME中形成,这些过滤器基于静电或机械过滤运行(机械过滤器的纤维密度高,静电电荷少,而静电过滤器的静电电荷多,纤维密度低),具有气道湿化与气体过滤双重作用。与静电过滤器相比,机械过滤器能更好地阻挡细菌和病毒病原体,但带来的气流阻力更高。
(2)热湿交换器的适应证:HME轻便、易携,但湿化效能较加热加湿器低,适合部分人工气道患者短期(≤96 h)和转运时使用。
(3)热湿交换器的使用禁忌证:①分泌物黏稠且过多或为血性分泌物的患者;②潮气量小于所输送潮气量70%患者(如较大的支气管胸膜瘘);③潮气量较低的患者(如使用肺保护性通气策略的患者或幼儿患者);④难以脱机和呼吸储备有限的患者;⑤体温<32℃的患者;⑥分钟通气量>10 L/min的患者。
(4)热湿交换器的使用注意事项:①与加温加湿器相比,HME湿化效能较低,应选择输送气体湿度水平至少为30 mg/L的HME;②HME存在死腔,会降低肺泡通气量,对于小潮气量通气或患者本身存在二氧化碳潴留者,不建议使用;③当HME吸收了过多水分,或有痰液、血液黏附时,气道阻力明显增加,会降低湿化效果,并可能导致气道阻塞;④主动湿化和被动湿化不能同时使用,在采用主动加热湿化的呼吸机回路中如需使用过滤器,应选用疏水材质产品,不能使用热湿交换器;⑤使用热湿交换器过程中,若患者气道产生大量浓稠分泌物,此时极易造成管路阻塞,应更换为加热加湿器;⑥当HME位于雾化装置与患者之间时,雾化药物会沉积在HME中,影响药效。
(5)热湿交换器的更换时机:关于HME的更换时间暂无统一标准,由于担心HME的性能会随着使用时间的延长而降低,大多数制造商建议每24 h更换1次,但是相关研究证实可以延长更换时间。研究表明,纯吸湿型HME及复合型HME每48 h更换1次,不会影响其功效和医院相关性肺炎的发生;另外还有研究表明,对于非慢性阻塞性肺疾病(COPD)患者,每周更换HME是安全、有效和经济的,COPD患者应每48h更换1次HME。本共识建议每48~96 h或遵循产品说明书进行更换HME并关注湿化效果及患者安全;在HME出现破损、污染及气道阻力增加时,应及时更换。加热加湿器与热湿交换器各项情况比较见表1。
图片
2.3  其他湿化方式
(1)气泡式氧气吸入湿化法。该方法的湿化效果主要取决于气泡湿化器的设计构造、水量和氧流量:湿化器产生的水泡越小,氧气与水接触的总面积越大,湿化效果越好;湿化器容器中水面越高,氧气与水接触的总面积也越大;当氧流量≤5 L/min时,气体的绝对湿度在10~20 mg/L,相对湿度在30%~50%;当氧流量>5 L/min时,由于气泡与湿化液接触时间缩短,湿化效率随之下降。气泡式氧气吸入湿化法无加热功能、且湿化效能较低,故本共识不建议留置人工气道的重症患者长期使用该湿化方式。
(2)雾化吸入湿化法。雾化吸入是指用专用雾化装置将药物或水分散成液体或固体微粒即气溶胶形式,使其悬浮于气体中,吸气时随气流进入呼吸道及肺内,使得药物直接作用于气道黏膜。根据雾化装置的特点及原理不同,目前临床常用雾化器可分为射流雾化器、超声雾化器和振动筛孔雾化器3种。研究结果表明,雾化吸入法具有增湿作用,但其湿化效果不稳定,可能会导致加湿过度或不足,它还可能产生大量泡沫分泌物,导致咳嗽或呼吸短促,降低血氧饱和度等;另外,雾化器喷出的气体由于减压和蒸发作用,其温度明显降低,起不到气道加温的作用。本共识建议雾化吸入湿化法仅用于医疗设施缺乏的基层医院或短时间内人工气道湿化,以及通过间歇式雾化药物改变气道粘液的性质来改善气道清除率、预防气道堵塞及肺不张等。
(3)气道滴注湿化法。气道滴注湿化法包括间断气道滴注湿化法及持续气道滴注湿化法。直接将湿化液滴入人工气道时可能会引起以下不适及并发:①湿化液在气道内分布不均、湿化不充分;②增加气道刺激,引起咳嗽、支气管痉挛、呼吸困难、氧合降低、心动过速、颅内压增高等并发症;③气管导管内壁细菌生物膜下移至下气道,增加感染风险等。我国《临床护理实践指南(2011版)》及2022年AARC制定的《人工气道吸痰临床实践指南》均不建议常规及吸痰前使用间断气道滴注法进行湿化。持续气道滴注湿化法可保证湿化液能够稳定、充分、缓慢、持续滴注到气道内,减少气道刺激,降低医护人员工作量,存在的问题包括:a. 湿化液滴注法固定不牢固、容易掉出气管外,造成污染;b. 因湿化液往往沿气管的一侧壁滴入,湿化液分布不均;c. 湿化的温湿度无法掌握;d. 湿化不全、湿化液难以到达深部支气管及肺组织,痰液易结痂,无法满足人工气道患者湿化需求。因其存在问题较多,本共识不推荐将气道滴注湿化法作为重症患者人工气道常规湿化方法。

(4)湿纱布覆盖湿化法。该方法是将2~4层无菌方纱用湿化液浸湿后直接覆盖在气管切开口,随干随喷或持续在方纱上滴注湿化液。其优点是方便、便宜、材料易得,但该方法存在问题如下:①纱布易干,湿化效果较差,需反复更换或直接在纱布上滴注湿化液,增加肺部感染机会;②在患者咳嗽、翻身时易脱落,需要频繁更换纱布,加大了护理工作量;③减少通气面积,影响气流通过,且有掉入气管切开套管内的风险。综上,本共识不推荐重症患者将此方法作为人工气道湿化方法。

湿化液选择

常用的气道湿化液包括以下几种类型,①灭菌注射用水:可避免因加热导致的溶质析出,是主动加热湿化的首选湿化液。②不同浓度的氯化钠注射液:3%氯化钠溶液、0.9%氯化钠溶液、0.45%氯化钠溶液等,采用持续气道滴注湿化法或湿纱布覆盖湿化法时选用0.45%氯化钠溶液,患者舒适性更高、并发症更少。③碳酸氢钠注射液:1.25%的碳酸氢钠溶液用于湿化时,使气道局部形成碱性环境,碱性具有皂化功能,可使痰痂软化,痰液变稀薄,以利于咳出,但其用量大时可导致组织水肿、肌肉疼痛、抽搐、碱中毒而加重肺水肿,不推荐作为人工气道常规湿化液。④雾化用药:根据患者痰液黏稠度、病情等,遵医嘱选用相应的化痰或治疗药物进行雾化湿化和治疗。

气道湿化效果评价方法

当人工气道湿化不足时,会抑制纤毛摆动、使纤毛上皮和基底膜对气道黏液的转运能力下降,导致气道分泌物黏稠和潴留,出现肺部感染、肺不张、气道阻塞等严重并发症。湿化过度则会降低气道分泌物的黏稠度,稀释表面活性剂,导致肺部和细支气管中性粒细胞浸润,引起分泌物过多、肺的顺应性下降、肺不张和肺部感染等。成人重症患者人工气道湿化管理过程中,应动态评估湿化效果,及时调整湿化方案。气道湿化效果评价方法主要有三种,具体内容如下。
1. 直接观察冷凝水法
当使用HH时,观察湿化灌内壁冷凝水的量可间接判断气体是否达到较高的相对湿度。通过观察HH型Y管与气管插管之间或HME型回路管与气管插管之间的冷凝水情况来判断,可分为6级:干燥、潮湿、潮湿并有很少液滴、潮湿有液滴、潮湿较多液滴、有水流,后3种情况表示湿化尚可。如果呼吸管路中的气体与室温之间存在温度差,管壁就会产生冷凝水。有研究证实,在相对较低的室温(22~24℃)下,湿化灌内壁的冷凝水与HH的湿化性能之间存在良好的相关性;相反,在相对较高的室温(28~30℃)下,湿化灌内壁的冷凝水与HH的湿化性能之间缺乏相关性。此评价方法主观性较强,临床评价过程中易出现偏差,存在一定的局限性。
2. 痰液黏稠情况分度法
根据吸痰过程中痰液在吸痰管玻璃接头处的性状及在玻璃管内壁的附着情况作为痰液黏稠情况主要判别标准,将痰液黏稠度分为3度:Ⅰ度(稀痰),痰如米汤或白色泡沫样,吸痰后,玻璃接头内壁上无痰液滞留;Ⅱ度(中度黏痰),痰的外观较Ⅰ度黏稠,吸痰后有少量痰液在玻璃接头内壁滞留,但易被水冲洗干净;Ⅲ度(重度黏痰),痰的外观明显黏稠,常呈黄色,吸痰管常因负压过大而塌陷,玻璃接头内壁上滞有大量痰液,且不易用水冲净。其中Ⅱ度痰液是湿化较理想的状态。此评价方法虽然仍存在一定的主观性,但相对较易掌握,目前临床应用较普遍。
3. 气道湿化效果分级法
气道湿化效果分为湿化满意、湿化过度及湿化不足,①湿化满意:患者痰液稀薄,可顺利吸引或咳出,导管内无痰栓,呼吸通畅,患者安静。②湿化过度:患者痰液过度稀薄,需要不断吸引,听诊气道内痰鸣音多,患者频繁呛咳、烦躁不安、人机对抗,可出现缺氧性发绀、血氧饱和度下降及心率、血压等改变。③湿化不足:患者痰液黏稠,不易吸引或咳出,听诊气道内有干啰音,导管内可形成痰痂,可出现突然性的呼气性呼吸困难、烦躁、发绀及血氧饱和度下降等。该方法结合患者的痰液情况及临床症状、体征等共同评价,本共识推荐将其作为重症患者人工气道湿化效果评价方法。

图片


扫码

下载原文

成人重症患者人工气道湿化护理专家共识


声明:转载的文章仅用于学术信息传播和学习,版权归原作者和原出处所有,如有侵权请联系删除。

全部评论 0
Copyright©2020-2026 北京医麦斯科技有限公司 版权所有 京ICP备2020034400号-1 京公网安备11010502043983号