登录方式

方式一:
PC端网页:www.rccrc.cn
输入账号密码登录,可将此网址收藏并保存密码方便下次登录

方式二:
手机端网页:www.rccrc.cn
输入账号密码登录,可将此网址添加至手机桌面并保存密码方便下次登录

方式三:
【重症肺言】微信公众号
输入账号密码登录

注:账号具有唯一性,即同一个账号不能在两个地方同时登录。

登录
方式

为重症救治赋能

为患者康复加速

当前位置: 首页 呼吸e站 指南共识

一氧化氮吸入疗法临床应用专家共识(2024)

发布于2024-07-18 浏览 6228 收藏

文章来源于华西呼吸治疗公众号


为规范iNO疗法的临床应用,由中华医学会呼吸病学分会呼吸治疗学组与中国医师协会呼吸医师分会呼吸职业发展委员会呼吸治疗师工作组组织、我院呼吸治疗科梁国鹏教授团队牵头起草了《一氧化氮吸入疗法临床应用专家共识》。


【摘要】吸入一氧化氮(iNO)作为一种选择性肺血管扩张剂,已被应用于多种心肺疾病的新生儿、儿童和成人,以达到降低肺动脉压和改善氧合的目的。目前市面上的iNO设备品牌繁杂、性能差异大以及连接和设置各异,同时患者iNO治疗过程中可能发生高铁血红蛋白血症等不良反应,因此iNO疗法在临床应用的安全性和有效性需要得到保证。为规范iNO疗法的临床应用,中华医学会呼吸病学分会呼吸治疗学组与中国医师协会呼吸医师分会呼吸职业发展委员会呼吸治疗师工作组组织相关专家,根据最新的研究进展和临床操作经验制订了iNO疗法临床应用专家共识。本共识包含了针对iNO适应证和禁忌证,iNO相关治疗设备的选择和连接,iNO剂量选择和疗效评估,iNO治疗期间的不良反应和职业防护,iNO患者的转运,iNO的撤离,iNO设备的清洁消毒和维护保养,以及iNO应用流程和记录的11条专家共识推荐意见,旨在提高临床操作者对iNO疗法规范化应用的认知和实践能力,从而保证该疗法在临床应用过程中的安全性和有效性。
【关键词】一氧化氮;吸入;肺动脉高压;低氧血症
图片
正文


吸入一氧化氮(inhaled nitric oxide, iNO)作为一种选择性肺血管扩张剂,有舒张肺血管、增加肺血流、降低肺动脉压力以及改善氧合等作用。在发达国家,iNO已成为治疗新生儿持续性肺动脉高压(persistent pulmonary hypertension of the newborn, PPHN)的常规治疗手段。iNO治疗也被用于儿童和成人呼吸衰竭和肺动脉高压(pulmonary hypertension, PH),已被证明可以有效降低肺动脉压和改善氧合。随着iNO疗法临床应用的增加,市面上的iNO设备也逐渐增多,但设备品牌繁杂、设备间性能差异大以及连接和设置各异等问题使得iNO设备的规范使用存在困难;同时,iNO治疗过程中可能出现不良反应,如iNO可导致高铁血红蛋白(methemoglobinemia,MetHb)血症,还可与O2结合产生毒性代谢产物NO2等情况。所以,该疗法在临床的安全性和有效性可能会受到上述因素的影响。为规范iNO疗法的临床应用,中华医学会呼吸病学分会呼吸治疗学组与中国医师协会呼吸医师分会呼吸职业发展委员会呼吸治疗师工作组组织相关专家,根据最新的研究进展和临床操作经验提出了iNO疗法临床应用专家共识,以提高该治疗的安全性和有效性。


共识制定方法


本共识由中华医学会呼吸病学分会呼吸治疗学组和中国医师协会呼吸医师分会呼吸职业发展委员会呼吸治疗师工作组发起,启动时间为2023年4月,写作时间7个月。


(一)共识目标人群
本共识主要适用于应用iNO疗法的全部人群,包括新生儿、儿童和成人患者。
(二)共识使用者
呼吸、重症、新生儿、儿科、老年科、心外科、心内科等科室的医生、呼吸治疗师、护士。
(三)共识制订工作组
本共识制订工作组涵盖了呼吸与危重症医学科、重症医学科、新生儿学科、儿科以及老年科等相关科室的临床专家,均是在国内常见iNO设备的临床操作尤其是设备的连接和使用方面有丰富经验的临床工作人员,分为共识执笔组和共识审校组。
(四)文献检索
本共识英文文献检索以Pubmed、Embase、Web of Science和Scopus数据库内容为基础,中文文献检索以中国生物医学文献数据库、维普中文生物医学期刊数据库、万方医学数据库和中国学术期刊网络出版总库这4个数据库收录的文献为基础,查询已发表的关于iNO的综述、临床实践指南、共识、指导意见和临床研究。英文检索词包括“nitric oxide”或“inhaled nitric oxide”或“inhaled nitric oxide therapy”或“nitrogen monoxide”或“mononitrogen monoxide”或“nitric oxide, endothelium-derived”或“endothelium-derived nitric oxide”或“nitric oxide, endothelium-derived”或“endogenous nitrate vasodilator”或“nitrate vasodilator, endogenous”或 “vasodilator, endogenous nitrate”或“mononitrogen monoxide”或“monoxide, mononitrogen”或“iNO”或“NO”。中文检索词包括“一氧化氮吸入疗法”或“一氧化氮”或“吸入性血管扩张剂”或“NO吸入疗法”。检索时限:不设时限。对于纳入的文献进一步追溯其参考文献。对上述检索结果进行人工核对,排除以下2项:①与检索内容无相关性;②动物实验研究。
(五)证据质量和推荐强度
执笔专家根据目前有限的研究证据和临床操作经验作出的建议,经审校专家审核并修改后一致通过,最后形成11条专家共识。由于缺乏iNO疗法相关的高质量临床证据,本共识无法根据研究证据级别提供推荐等级,临床应用时应根据具体情况为患者实施个体化治疗。未来将持续关注iNO疗法相关的研究进展,力求在未来的版本中形成附有推荐等级的推荐意见。
(六)利益冲突的声明
本共识制订过程中,所有参与本共识专家研讨会的专家和共识工作组成员均已签署书面利益声明,与医药企业不存在共识相关的利益冲突。
(七)共识的发布、传播与更新


为了促进共识的传播和临床应用,共识将在专业期刊上发表,发表后将以学术会议、学习班等形式在全国范围进行传播。共识制订工作组将定期进行文献检索、证据更新和评价,计划每 3~5 年对共识进行更新。


iNO治疗概述

NO是一种无色、无味的气体,仅微溶于水。1987年Palmer等[1]发现NO有舒张血管平滑肌的作用。1991年,iNO作为选择性肺血管扩张剂被推荐用于PH动物模型[2]。1999年,美国食品药品监督管理局批准了iNO用于新生儿(胎龄>34周)缺氧呼吸衰竭伴PH患者[3]。目前,iNO已广泛应用于新生儿、儿童和成人多种心肺疾病患者[4-10]


iNO的主要生理学作用是舒张肺血管、降低肺动脉压力,其机制主要是通过环磷酸鸟苷途径造成细胞内钙离子浓度降低,从而引起血管扩张[11-12]。与静脉输注血管扩张剂相比,iNO可在PH患者中产生选择性肺血管扩张作用,而不会导致全身血管扩张和严重的全身性低血压。大多数临床试验都表明治疗剂量下的iNO具有相对较少的全身不良反应,并且没有明显的毒性。此外,iNO还具有改善低氧的生理学作用[3]。在低氧患者中,缺氧区域的肺血管床会收缩,从而重新分配血流朝向通气较好、肺泡内氧分压较高的肺区。有研究显示,iNO可增加这部分患者通气良好肺区的血流,从而改善通气/血流比(ventilation/perfusion ratio, V/Q),减少分流,改善氧合[4]。iNO还有下调白细胞反应、增加细胞保护、抗感染、减少血小板聚集、促进神经传递、促进组织再生、增强支气管扩张等作用[13-14]


iNO疗法的适应证和禁忌证


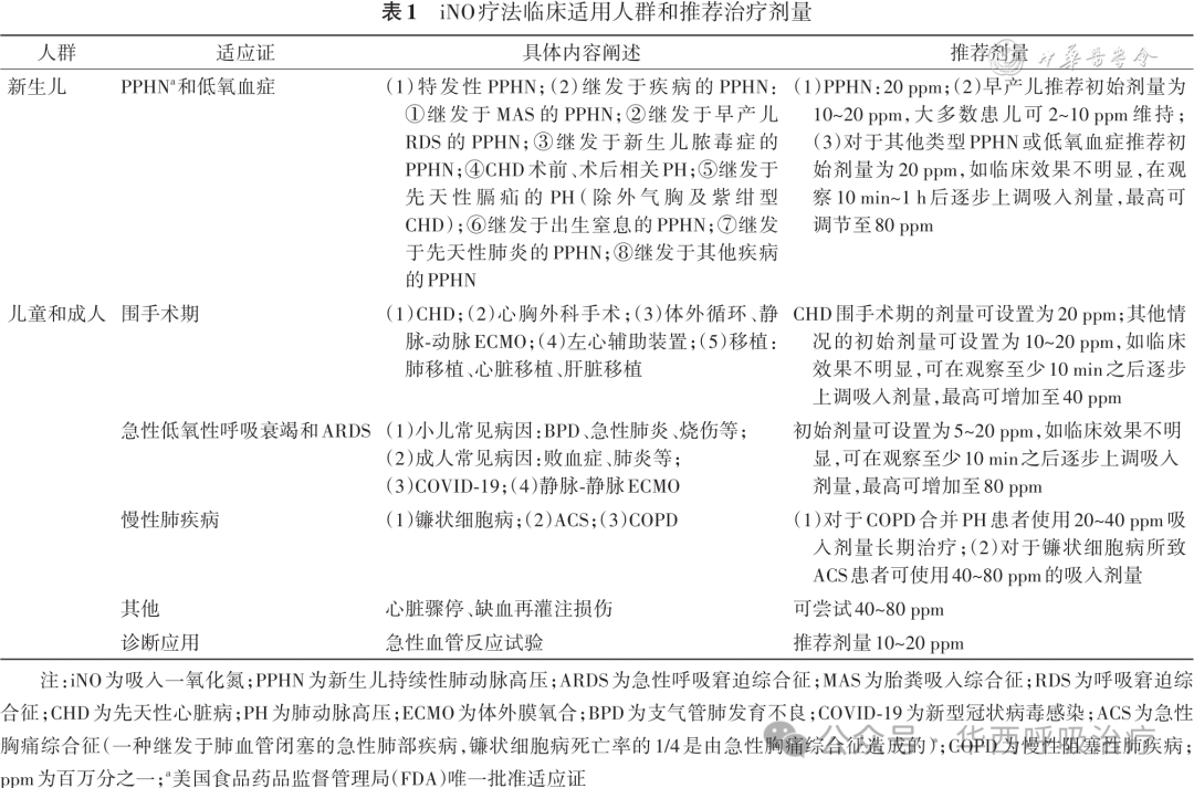
根据目前的相关指南推荐及临床研究情况,iNO疗法在新生儿领域主要应用于多种原因导致的PPHN和低氧血症,其中足月或近足月(胎龄>34周)的PPHN是唯一批准的适应证[3, 15]。iNO在早产儿领域的应用仍存在争议,指南推荐对于明确由PPHN而非实质性肺病引起的严重低氧血症的早产儿可尝试采用iNO疗法[16-17]。iNO疗法在新生儿领域应用的禁忌证为:①严重的左心发育不良,或动脉导管依赖的先天性心脏病(congenital heart disease,CHD);②致命性的先天性缺陷和充血性心力衰竭;③先天性MetHb血症;④严重出血,如颅内出血、脑室内出血、肺出血[15]。在儿童及成人领域,iNO疗法主要应用于CHD、围手术期(心胸外科手术、体外膜氧合、移植、心室辅助等)、各种原因导致的急性低氧型呼吸衰竭或急性呼吸窘迫综合征(acute respiratory distress syndrome, ARDS)以及慢性肺疾病、心脏骤停等情况[4-5,7-8,14]。iNO也常用于急性血管反应试验[8,18],以筛选出对口服高剂量钙通道阻滞剂有效的患者;对于左心疾病相关PH患者,此项试验仅限于评估患者是否具备心脏移植的候选资格,而对于结构性心脏病伴有初始体肺分流的PH患者,可通过该试验来评估缺损闭合的可能性。关于iNO的临床适用人群参考可见表1。尽管在临床环境中iNO已得到广泛应用,且体现出了有益作用,但目前仍然缺乏高质量的研究证据。


图片


专家共识1:iNO疗法唯一批准的适应证为PPHN,但临床上已广泛应用于多种原因导致的PH或低氧血症患者,建议对这些患者充分评估其是否存在相关禁忌证后谨慎使用。


iNO相关治疗设备和连接

(一)常用iNO设备的功能和特点
目前商业上可用的iNO输送系统多使用加压气瓶作为NO的来源,并使用传感器来控制NO的输送浓度同时监测二氧化氮(nitrogen dioxide,NO2)浓度,其临床应用的安全性已被广泛证实,但这种输送系统相对比较笨重和昂贵,并且需要一个强大的供应链来完成NO的供给[19-21]。在过去的10年里,新型的氮氧化物发生器和输送系统已经被开发出来,可以克服这些限制[22]。其中新型的电弧iNO发生器可通过使用高压放电来电离环境空气中从而产生NO,这种方法在NO的转化过程中会伴随着多种氮氧化合物,如NO2、一氧化二氮(nitrous oxide,N2O)及臭氧(O3)等有害气体的产生,因此在使用时需要纳入一个清除系统,以减少系统中产生的有毒副产物的浓度。另外,新型的电化学iNO发生器可通过电化学催化生成NO,使用时需要纳入一个专用的化学反应罐,输送时可随呼吸机输送的气流同步输送至患者。电弧iNO和电化学iNO这两种设备都具备小巧、易于使用、安全、便携、不依赖NO供应链等优点。随着iNO的广泛应用,未来我们还需要可以帮助患者在门诊或家庭使用的iNO设备。
不同iNO设备在NO来源、NO治疗浓度、NO治疗时间、是否有呼吸机气流监测、NO输送和监测位置、NO输送方式、治疗参数设定(NO流速或NO浓度)、是否有NO、O2、NO2监测和报警、相关废气处理、安全设置、转运方式、设备电池等方面具有较大差异。中国大陆地区常用的iNO设备及技术参数详见附录1。
图片
专家共识2:iNO设备及技术参数存在较大差异,建议临床操作者在使用前充分了解,并接受系统培训。
(二)iNO设备的连接
iNO设备的连接取决于iNO设备种类和患者当前使用的呼吸回路类型,连接时需按照说明书进行操作,下面以常用iNO设备为例。多数iNO可用于有创或无创机械通气患者(图1A,1B),一般在呼吸机送气口附近安装流量传感器,iNO设备于患者吸气相输送NO气体以达到设定的NO浓度;将NO输入端安置于吸气回路干燥端(即湿化罐进气口之前),在靠近患者端可外接监测NO浓度的采样回路。需要注意的是,NO监测采样端距离输入端和呼吸机回路Y型端或呼气阀过近会影响NO输送浓度,因此宜将NO输入端安装于吸气回路干燥端,将监测采样端置于吸气肢距离患者Y型端或呼气阀15 cm以上的位置。某些iNO设备也可用于高流量氧疗患者,若能在吸气回路干燥端接入NO输入端,则与无创单回路的连接方式类似(图1C);若无法在吸气回路干燥端接入NO输入端,则可将输入端和采样端均接入患者与湿化罐之间的吸气回路中,但二者距离不应<15 cm,以保证iNO浓度的准确性(图1D);另外,与有创通气相比,高流量氧疗和无创通气使用期间,回路内总的气体流量较高,达到相同的iNO浓度需要更高的NO输送速度,因此NO的消耗量也会增加,有些iNO设备厂家建议不将流量传感器接入高流量和无创通气回路中,此时设备会以恒定流量向呼吸回路内输注NO,故无法保证iNO浓度。
图片
图1 iNO设备连接方式  A:有创通气下iNO设备连接方式,B:无创通气下iNO设备连接方式,C:分体式高流量氧疗下iNO设备连接方式,D:一体式高流量氧疗下iNO设备连接方式


专家共识3:建议iNO设备连接时,将输入端放于吸气肢远离患者处,监测采样端放于吸气肢靠近患者处。采样端需与输入端和呼吸机回路Y型端或呼气阀(若有)保持一定距离(>15 cm),以免监测值受到干扰。


iNO剂量选择和疗效评估

(一)iNO的剂量选择
iNO的治疗剂量包括初始剂量和维持剂量,需根据患者疾病性质及吸入后的临床反应而定(详见后面iNO的疗效评价部分)。虽然存在剂量-效应关系,但考虑到NO和NO2的潜在毒性作用, 临床应用时尤其是达到治疗目标后, 应尽可能用较小的剂量维持, 原则应以iNO最低有效浓度为治疗剂量。
1. iNO应用于早产儿的剂量选择
对于早产儿,推荐的iNO初始剂量为10~20 ppm(ppm为百万分之一),大多数患儿可接受2~10 ppm的维持剂量[17, 23]。对于足月和近足月(胎龄>34周)的PPHN患儿,推荐的iNO初始剂量为20 ppm[24-27]。而对于低氧血症患儿的治疗,目前尚无足够的证据支持某特定的剂量设置具有优越性,iNO剂量的调节大多依靠经验。剂量反应性试验发现,较高的iNO浓度(80 ppm)与较低浓度(10~20 ppm)相比并不能进一步改善患者的氧合,反而会导致MetHb和NO2的升高[28-29]。同时太低的iNO初始浓度设置(如2 ppm)可能会导致患儿病情进一步恶化,并降低对20 ppm治疗浓度的反应性[30]。临床研究中对于新生儿低氧血症的治疗普遍设置初始iNO浓度为5~20 ppm,最高可调节至80ppm[24, 31-35]
2. iNO应用于儿童及成人的剂量选择
对于成人和儿童,iNO疗法在许多疾病得到了应用,由于研究异质性较大,浓度设置大多依赖于经验性选择。对于CHD患者的治疗,初始剂量可设置为20 ppm[36-39];围手术期患者接受治疗时可将初始浓度设置为20 ppm,最高可调节至40 ppm[40-46];ARDS/急性低氧性呼吸衰竭患者可设置初始剂量为5~20 ppm,根据临床反应最高可调节剂量至80 ppm[47-52];近两年,大量观察性研究发现iNO治疗可以改善新型冠状病毒感染(corona virus disease 2019,COVID-19)相关ARDS患者氧合,大部分文献选择剂量为10~40 ppm,最新的随机对照研究将浓度设置为80 ppm[53-55];对于慢性肺疾病如慢性阻塞性肺疾病(chronic obstructive pulmonary disease,COPD)患者长期使用iNO,可将剂量设置为20~40 ppm[56-60] ,对于镰状细胞并急性胸痛综合征(acute chest syndrome,ACS)患者,可将剂量设置为40~80 ppm[61-62];其他情况例如心脏骤停等,可尝试40 ppm的初始剂量治疗[63];对于特发性肺动脉高压(idiopathic pulmonary arterial hypertension,IPAH),家族性PH及药物相关PH,指南建议吸入10~20 ppm浓度的iNO进行急性血管反应试验[64]
专家共识4:对于iNO 治疗维持剂量,建议选择能达到治疗目标的最低浓度。
(二)iNO疗效评估
1. 肺动脉压力的监测
(1)急性血管反应试验:《中国肺动脉高压诊断与治疗指南(2021版)》[65]及2022年欧洲心脏病学会(ESC)/欧洲呼吸学会(ERS)肺高压诊治指南提出,应用肺血管扩张剂后若平均肺动脉压(mean pulmonary artery pressure,MPAP)下降≥10 mmHg(1 mmHg=0.133 kPa),且MPAP值下降到≤40 mmHg,同时心输出量增加或不变,则判定为急性血管反应试验阳性[64]。关于儿童急性血管反应试验阳性标准,2015年美国心脏学会(AHA)/美国胸科学会(ATS)儿童PH指南中将肺动脉压(pulmonary arterial pressure, PAP)和/或肺血管阻力/全身血管阻力(pulmonary vascular resistance/Systemic vascular resistance,PVR/SVR)降低20%且不伴心输出量降低作为急性血管反应试验阳性标准[66],而2018年肺动脉高压世界研讨会推荐儿童采用与成人一致的急性血管反应试验阳性标准[67]
(2)肺动脉压的监测手段:右心导管检查是监测肺动脉压力的金标准,但其作为一种有创操作,临床使用受限。超声心动图作为一种无创性检查手段,其临床应用更为广泛。有研究指出,当超声心动图结果提示患者右心和/或左心功能改善通常表明患者对iNO有阳性反应[68-69],也有研究将超声心动图所示右室收缩压(right ventricle systolic pressure, RVSP)降低>10 mmHg作为患者对iNO有阳性反应的标准[70]
2. 氧合的监测
以低氧为主要表现的呼吸衰竭患者,伴或不伴PH,iNO疗法的主要目的是减少分流、改善V/Q、改善氧合。所以, 对于此类患者, 可通过氧合相关指标评估iNO的疗效, 评估时机和指标如下:
(1)基线评估:治疗开始前对患者的心肺功能进行基线评估,行动脉血气分析并记录动脉血氧分压(arterial partial pressure of oxygen,PaO2)、吸入氧浓度(fraction of inspired oxygen,FiO2)、氧合指数(oxygen index,OI)、动脉血氧分压/吸入氧浓度(PaO2/FiO2,P/F)、肺泡动脉氧分压差(alveolar-arterial oxygen gradient, AaDO2),还可行超声心动图评估肺动脉压力与右心功能,包括三尖瓣反流峰值流速(tricuspid regurgitation velocity, TRV)、肺动脉收缩压与舒张压、分流方向(若存在动脉导管或心房/心室水平分流)、心腔形态大小等,但不应因超声心动图检查而延迟iNO治疗,除非考虑青紫型CHD可能。
(2)治疗开始后的评估:iNO起效迅速,在iNO治疗开始后的前30~60 min应进行疗效评估,主要评估患者对iNO的反应性。据相关研究,患者对iNO的反应性可分为完全反应(与基线相比PaO2 增加>20 mmHg),部分反应(与基线相比PaO2 增加10~20 mmHg),无反应(与基线相比PaO2增加<10 mmHg)[32, 35, 71]也有研究将患者对iNO的反应性分为有反应(与基线相比OI下降≥20%或P/F增高≥20%),无反应(与基线相比OI下降<20%或P/F升高<20%)[72, 73]。负反应定义为接受iNO治疗后氧合状况恶化,FiO2升高[74]
3. 对iNO疗法反应不佳患者的处理
对iNO疗法表现为部分反应及无反应者,采取增加iNO浓度的方法可以使少数患者出现完全反应。新生儿iNO研究(Neonatal Inhaled Nitric Oxide Study,NINOS)[35]将对iNO疗法表现为部分反应与无反应患者的iNO浓度从20 ppm升至80 ppm,77.4%(41/53)的患者仍然无反应,17%(9/53)的患者出现部分反应,5.6%(3/53)的患者呈现出完全反应。iNO只能进入有通气的肺泡而发挥作用,对iNO疗法表现为无反应可能与缺乏足够的通气和/或肺复张有关,所以改善肺泡通气可提高其临床效果。Kinsella等[75]研究显示,对于存在肺部疾病的PPHN患者,高频振荡通气联合iNO疗法的效果优于常频通气联合iNO疗法。此外,开始iNO治疗时,应使用合适的压力使肺尽可能地充分膨胀并防止肺塌陷,尤其对iNO疗法表现为无反应或部分反应者,可评估是否需要实施肺复张。经上述调整后,若患者仍然对iNO疗法无反应甚至出现负反应,则应停用iNO。


图片

专家共识5:iNO 起效迅速,建议在治疗开始后 30~60 min应进行疗效评估,对 iNO疗法无反应者应及时调整治疗方案,对调整后仍然表现为无反应甚至出现负反应的患者,应立即停用 iNO。


iNO治疗时的不良反应

iNO使用过程中,NO本身及其代谢产物可能对患者产生危害,即出现不良反应。因此,在iNO治疗过程中必须对患者进行安全性监测,如果iNO治疗量下出现不良反应,建议调整治疗方案。
(一)MetHb血症
血红蛋白分子的辅基血红素中的亚铁被氧化成三价铁,即成为MetHb,同时失去携氧功能。正常红细胞能利用烟酰胺腺嘌呤二核苷酸(nicotinamide adenine dinucleotide,NADH),在细胞色素b5还原酶催化下,使MetHb还原成血红蛋白。一旦MetHb在血中增高,称MetHb血症。以下情况存在时可能发生此不良反应:iNO的使用剂量较高(通常在超过40 ppm时),患者本身就容易发生MetHb血症,或者紧急住院时使用iNO的时间较长。MetHb正常值为0~3%[76],在开启iNO治疗前,需测量1次患者MetHb的水平,开启iNO治疗后的1 h后及之后的每天都需监测1次,如果监测的MetHb超过5%,则须逐渐减停或直接停止iNO治疗。
(二)反跳性PH和反跳性低氧血症
突然停用iNO可诱发V/Q不匹配和/或PH出现快速恶化,通常表现为低氧血症和/或血流动力学损害[77-78]。研究发现,当iNO浓度从1 ppm减到0时,容易发生肺血管阻塞和氧分压下降等现象,称之为反跳性PH。一项研究纳入了31例iNO治疗急性低氧性呼吸衰竭的患者,发现在给予iNO 10~30 h后突然停止时,约有25%的患者出现血流动力学崩溃[79]。所以撤离iNO需要遵循严格的程序化撤离流程。
(三)细胞毒性
NO及其氧化衍生物(主要是NO2)可直接对肺泡和血管组织产生毒性作用[80-81]。为了防止被氧化产生有毒物质,NO应该和N2(浓度不超过1000ppm)混合后贮存,并在使用时和O2混合[82, 83]。NO与O2结合会产生NO2,随着所用O2的浓度增加,NO2的形成呈指数级增长。所以iNO治疗过程中应密切监测NO和NO2水平,以保证NO浓度稳定在治疗浓度,并防止NO2浓度超过2 ppm,市面上的iNO给药系统仅有部分能监测NO2水平。
(四)其他
      1. 出血风险:有研究[84]显示iNO影响血小板的聚集和黏附,增加出血风险。在有出血倾向的患者中,特别是早产儿,在iNO治疗过程需要严密监测。但法国及美国的多中心研究结果均未提示iNO增加早产儿脑室内出血的概率[85]
2. 肾功能不全:iNO可能增加发生肾功能不全的风险,尤其是长时间使用和ARDS患者使用时[51,86]。所以对于长时间接受iNO治疗的患者或接受iNO治疗的ARDS患者,应尽量降低累积剂量,严密监测患者肾功能。
3. 基因突变:iNO也可能改变DNA,从而使其成为一种潜在的诱变剂,尽管迄今尚未证实其致癌作用[87-90]


专家共识6:在iNO治疗过程中建议对患者进行安全性监测,如果在治疗量下出现MetHb血症、反跳性PH和反跳性低氧血症等不良反应,应立即调整iNO治疗方案或停止iNO治疗。


职业防护

iNO设备在使用过程中,可能因设备接口和管路连接密闭性不足、废气排放不当等原因,造成NO和NO2气体泄漏,导致医务人员的职业暴露,危害医务人员身体健康:氧置换是暴露于这种快速释放的氮元素混合物中所产生的最大的直接危害,可能出现包括呼吸急促、精神警觉性下降、肌肉协调性受损、情绪不稳定和疲劳等缺氧症状;NO2会对眼睛、鼻子、喉咙和肺部的黏膜产生刺激作用。暴露的影响可能会延迟到暴露后72 h,在此期间应当提高警惕性,出现症状时及时就医。
(一)NO2
iNO给药系统在治疗过程中会产生NO2,部分设备通过过滤器或外排装置处理产生的NO2,以达到降低职业暴露风险发生的可能。按照美国职业安全与健康管理局(Occupational Safety and Health Administration,OSHA)颁布的职业安全与健康标准,环境保护要求工业排出NO2气体的浓度应<5 ppm,但到达人体内特别是肺组织的NO2浓度应尽可能减小[91]。美国国立职业安全与健康研究所(National Institute for Occupational Safety and Health,NIOSH)规定,吸入NO2<1 ppm,以降低NO2对人体的损害[91]。当监测到环境NO2浓度>1 ppm时,即刻加强病房通风,以降低环境中NO2的浓度。
(二)NO
1988年NIOSH的职业安全与卫生标准建议,NO的接触限度为时间加权(8 h)的平均浓度限值为25 ppm。美国对NO环境空气质量标准( National Ambient Air Quality Standard,NAAQS )最初制订于1971年,为0.053 ppm (年平均值)。一篇2009年的综述总结了在健康个体中,未观察到低于1 ppm的iNO浓度短期暴露会诱导肺部不良反应[92]。当监测到环境NO浓度>1~2 ppm时,即刻加强病房通风,以降低环境中NO的浓度。
(三)重大气体泄漏的处理
当NO>5 ppm和/或 NO2>3 ppm时,环境监测仪将检测到重大气体泄漏,设备发出警报后应立即处理,详见附录2重大气体泄漏应急处理流程。


图片

专家共识7:iNO设备在使用过程中,可能因气体泄漏导致相关医务人员出现职业暴露,危害身体健康,建议iNO使用过程中常规监测环境中的NO和NO2浓度。


iNO患者转运

接受iNO治疗的患者易产生NO依赖性,突然停止可能对患者造成危害。当患者因病情等其他因素而必须要转运时,维持转运途中iNO治疗的持续性及安全性至关重要。iNO的浓度容易受呼吸机参数、患者自主呼吸程度等影响,因此持续监测iNO浓度十分必要,它是保证危重症患者安全转运的重要措施。目前大部分NO供应系统都具备气体采样能力,对于缺乏者需单独配备便携式电化学环境气体检测仪,连接在输送管路中进行辅助监测。此外,鉴于NO作用的特殊性,为保证环境安全,需配置环境气体检测仪,对转运空间内NO2浓度进行监测,避免气体泄漏等重大危险事件的发生[93]。iNO患者的转运流程见图2。
(一)转运前准备
      1. 团队:至少由3名临床工作人员组成,负责iNO的设置、监测、记录、维持、紧急突发事件处理和中止治疗;其中至少1名临床工作人员接受过iNO治疗的专业培训,负责转运途中NO气体的安全维护[94]
      2.设备需求:①iNO设备。②NO钢瓶/NO发生器:应确保气体使用时间足够且配备相应的环境气体检测仪(须附有效操作说明)。③iNO附件包:包含iNO使用前检查、患者交付和记录所需物品。
      3. 应急预案:转运前,需与所有临床人员、乘务员等确认涉及气体输送系统内重大气体泄漏、烟雾或电气障碍时的紧急应急措施。
(二)在院期间
在开始iNO治疗时,每15min记录1次设置的iNO剂量和设备实际读数(ppm)[95];在操作观察表中记录NO气体水平和环境气体检测仪NO2读数,记录持续至离开医院。
(三)转运途中
      1. 根据不同设备要求,规范放置及调整参数,牢固安置设备,保持好管路通畅。确保环境气体检测仪被固定在管路安装支架上。
      2. 确保在发生重大气体泄漏时有防护眼镜和氧气面罩可用。
      3. 确保设备始终与车辆中或医院电源及气体供应连接,以尽量减少系统内部电池和氧气瓶耗尽风险,仅在医院与车辆间转移或院内转运途中,设备可不与主电源和气体供应连接。
      4. 转运过程中,转运团队尤其是iNO队员必须持续监测NO钢瓶容量或发生器消耗情况。
      5. 当NO>5 ppm和/或NO2>3 ppm时,环境检测器会探测到,提示重大气体泄漏,需立即执行紧急处理方案。
(四)接收医院交接
      1. 准备转移患者时,断开呼吸机并将带有湿热交换器(heat and moisture exchanger,HME)/呼吸过滤器的模拟肺接在呼吸机管路中。
      2. 将患者连接到接收床位的呼吸机和相应的iNO设备。
      3. 记录钢瓶余量和数字显示。
      4. 关闭NO钢瓶或发生器、拆卸运输组件并收纳在一起。
(五)返回原单元
      1. 确保钢瓶或发生器处于关闭状态。
      2. 去除呼吸机管路内残留的NO。
      3. 完成零件拆卸,将零件消毒擦拭后装在同一个口袋中。
      4. 移除或整理其他所有电线、管路。
      5. 关闭环境监测仪并充电。
      6. 补充各种消耗品和非消耗品以备下次使用。
(六)转运相关重大气体泄漏应急流程
当iNO患者转运过程中以及接收单元内发生重大气体泄漏,均需按照相应紧急处理方案处理,详见附录2。


图片

图片

专家共识8:iNO患者转运途中,建议保证iNO治疗连续性并持续对管路和环境中NO、NO2浓度进行监测,避免气体泄漏等重大危险事件的发生,同时,临床应制订规范化转运流程和紧急情况处理预案,并于日常工作中加强相关流程演练,以保证患者和医务人员安全。


iNO的撤离

(一)撤离指征
对于iNO治疗无反应者或负反应者,应立即开始撤离iNO。对于iNO治疗有反应者,在iNO浓度≤20 ppm的情况下,满足以下条件可考虑撤离iNO:
1. 漂浮导管测压PAP较前有明显降低且处于稳定状态,或心脏超声证实PAP降低,且MPAP≤50%平均动脉压,无PH诱发因素(容量过负荷、酸中毒、贫血等)。
2. 血流动力学稳定6 h以上,乳酸正常。
3. FiO2<60%时,能满足基本氧合需求。
(二)具体撤离方法和流程
撤离iNO治疗过程中应维持患者其他治疗不变,包括镇静深度以及呼吸机参数等。iNO的撤离流程详见图3。
1. 对于iNO治疗无反应者,撤离流程为:20-10-5-2-0 ppm,每30 min调整1次,直至停止。若iNO未超过30 min者,可以快速撤离。
2. 对于iNO吸入治疗有反应者,应缓慢逐步降低iNO浓度,撤离流程为:20-10-5-4-3-2-1-0 ppm,每1 h调整一次,直至停止。
3. 撤离过程需要严密监测呼吸和循环指标,当出现以下三种情况之一,则判定为撤离失败,应将iNO浓度调回上一次的浓度:①PAP增加>10%;②PaO2下降≥20%,或SpO2下降≥10%;③PaCO2升高>5 mmHg。
4. iNO撤离过程中,因病情恶化调回上一级浓度后,患者仍有PH表现,则应调回撤离前的初始浓度或20ppm。
5. 研究发现,当iNO浓度从1 ppm减到0时,容易发生肺血管阻力增加和氧分压下降等反跳现象。为预防反跳,建议在iNO从1 ppm降低到0时,将FiO2提高20%(FiO2不超过60%),或给予口服西地那非。当反跳发生后,必要时可再次给予患者iNO治疗[96- 97]
图片


专家共识9:撤离iNO时,建议严格按照撤离流程逐步降低iNO浓度,并密切监测患者呼吸和循环状态,做好反跳性PH和反跳性低氧血症的预防和处理。


清洁消毒和维护保养

iNO装置由发生、监测、传感及附件等多部件组成,为保证监测准确、运行状态良好、防止意外情况发生,同时避免交叉感染、延长设备使用寿命,操作人员应接受系统的操作培训,设备、配件、耗材应专人专管,并放置于固定位置,还应根据不同设备的特点,针对性地做好日常清洁消毒、定期维护和保养。中国大陆地区常用iNO设备和耗材相关维护细节可见附录3。
(一)iNO设备的清洁与消毒
iNO设备一般由主机、钢瓶或发生器、气体输送管和监测采样管、过滤器、传感器、积水杯和手推车等部件组成。对主机、监视及操作界面、NO气体输送及采样管、钢瓶、手推车等表面可采用酒精或含氯消毒液清洁,不建议使用水或其他液体清洗或浸泡,避免设备损坏。
1. 日常消毒
常规消毒不应过于频繁,一般推荐24~48 h进行常规表面及外置管路的清洁消毒,不对设备内置部分实施常规消毒,患者使用后,应对设备的内、外部分进行终末消毒或灭菌。
2. 终末消毒
关机后妥善处理残余气体,用酒精或含氯消毒液清洁设备外表面,拆除一次性管路并按医疗废物处理,设备外表面消毒后予防尘罩包裹,放置于固定地点。推荐使用一次性回路,实行一人一用,避免交叉感染,如有污染及时更换。如为重复管路,先用清水将管壁内污物清除,后将其浸入含氯消毒液内约30 min后取出晾干,送消毒供应中心行终末消毒。硅胶材质回路若浸泡时间过长,易受损坏,应适当缩短浸泡时间。
(二)iNO设备的维护和保养
日常维护和保养需依据仪器设备说明书要求实行,包括定期更换易损件、调试或校正设备相关参数。使用后,操作者应及时调试或校正相关参数,特殊情况下,需随时检查设备的工作状态,保证临床使用安全。每年须由厂家工程师进行定期检测维护,保证设备处于备用状态。设备及耗材建议专人管理,定期核对有效期,做好相关记录,如:维修、更换、校正、备案时间等, 详细记录维修部位、误差或损坏程度、维修时间、更换耗材时间,便于核查清点, 保障设备完整性、可用性及有效性。
图片


专家共识10:建议对iNO设备和耗材进行日常清洁消毒和定期维护保养,保证监测准确、运行状态良好,以防止意外情况发生、避免交叉感染、延长设备使用寿命。


十一

  iNO应用流程和记录

iNO临床应用时,临床医生、呼吸治疗师、床旁护士均需要按照标准应用流程执行,所有操作者应接受定期的系统化培训和考核。
1. 选择合适患者(适应证和禁忌证);
2. 选择iNO设备,并在使用前详细检查;
3. 正确连接iNO管路;
4. 选择iNO初始剂量,开始iNO治疗;
5. 判断患者反应,滴定iNO治疗剂量(有反应)或停止iNO(无反应);
6. 治疗过程中持续监测患者的不良反应并做好职业防护;
7. 治疗开始前确认医嘱,治疗过程中持续记录,相关iNO治疗记录单可见附录4;
8. 如患者需要转运或遇到相关紧急泄漏事件需参考对应流程处理;
9. 治疗结束, 满足撤离标准, 进入iNO撤离流程;
10. iNO设备使用完毕后要接受消毒和维护。


图片


专家共识11:iNO临床应用时,建议制订标准应用流程并定期开展系统化培训和考核,使用过程中的临床数据应有详细记录。
随着iNO在急危重症患者中的应用越来越广泛,iNO规范化应用的重要性越来越明显。希望本共识可以帮助临床操作者深入理解并掌握iNO生理学效应、适应证和禁忌证、iNO设备和连接、iNO剂量选择和疗效评估、不良反应和职业防护、iNO转运和撤离、日常清洁消毒和维护保养等内容,并指导操作者制订iNO应用流程和数据记录,从而规范整个治疗过程。随着技术的进步,未来仍需要更多关于iNO治疗相关的高质量临床研究,以推动该治疗更加规范地应用于临床,并使患者充分受益。
共识执笔专家组(以姓氏汉语拼音排序):陈超(四川大学华西第二医院新生儿科);程江丽(四川大学华西医院呼吸治疗科);陈志颖(四川省医学科学院•四川省人民医院新生儿监护室);邓妮(四川大学华西医院呼吸治疗科);刘凯(复旦大学附属中山医院重症医学科);刘盼(复旦大学附属儿科医院重症医学科);秦欣(广州医科大学附属妇女儿童医疗中心新生儿科);韦碧琳(中山大学附属第一医院重症医学科);徐静(上海交通大学医学院附属瑞金医院老年科);薛杨(四川大学华西医院呼吸治疗科);杨翠(首都医科大学附属北京儿童医院重症医学科);张诗敏(复旦大学附属中山医院重症医学科)

共识审校专家组(以姓氏汉语拼音排序):鲍彰(浙江大学医学院附属第一医院呼吸与危重症医学科);陈成(苏州大学附属第一医院呼吸与危重症医学科);董霄松(北京大学人民医院呼吸与危重症医学科);傅立军(上海交通大学医学院附属上海儿童医学中心心内科);韩锋锋(上海交通大学医学院附属新华医院呼吸与危重症医学科);黄蓉(北京协和医院呼吸与危重症医学科);黄絮(中日友好医院呼吸与危重症医学科);蒋进军(复旦大学附属中山医院呼吸与危重症医学科);姜蓉(上海市肺科医院肺循环科);居旻杰(复旦大学附属中山医院重症医学科);李惠萍(深圳市人民医院呼吸与危重症医学科);罗凤鸣(四川大学华西医院);梁国鹏(四川大学华西医院呼吸治疗科);刘嘉琳(上海交通大学医学院附属瑞金医院老年科);黎毅敏(广州医科大学附属第一医院);刘玉琪(福建医科大学附属第二医院重症医学科);马江伟(中国医科大学附属第一医院呼吸与危重症医学科);宋立强(第四军医大学西京医院呼吸与危重症医学科);屠国伟(复旦大学附属中山医院心脏重症监护中心);王胜昱(西安医学院第一附属医院);王伟(武汉大学中南医院呼吸与危重症医学科);解立新(解放军总医院第八医学中心呼吸与危重症医学部);夏金根(中日友好医院呼吸与危重症医学科);肖坤(解放军总医院第八医学中心呼吸与危重症医学部);赵卉(山西医科大学第二医院呼吸与危重症医学科);赵建平(华中科技大学同济医学院附属同济医院呼吸与危重症医学科);郑春燕(山东大学齐鲁医院全科医学科)

参考文献

(向下滑动查看全部文献)

[1] Palmer RM, Ferrige AG, Moncada S. Nitric oxide release accounts for the biological activity of endothelium-derived relaxing factor[J]. Nature, 1987, 327(6122):524-526. DOI: 10.1038/327524a0IF: 50.5 Q1 .

[2] Frostell C, Fratacci MD, Wain JC, et al. Inhaled nitric oxide. A selective pulmonary vasodilator reversing hypoxic pulmonary vasoconstriction[J]. Circulation, 1991, 83(6):2038-2047. DOI: 10.1161/01.cir.83.6.2038IF: 35.5 Q1 .

[3] DiBlasi RM, Myers TR, Hess DR. Evidence-based clinical practice guideline: inhaled nitric oxide for neonates with acute hypoxic respiratory failure[J]. Respir Care, 2010, 55(12):1717-1745. 

[4] Griffiths MJ, Evans TW. Inhaled nitric oxide therapy in adults[J]. N Engl J Med, 2005, 353(25):2683-2695. DOI: 10.1056/NEJMra051884IF: 96.2 Q1 .

[5] Bhatraju P, Crawford J, Hall M, et al. Inhaled nitric oxide: Current clinical concepts[J]. Nitric Oxide, 2015, 50:114-128. DOI: 10.1016/j.niox.2015.08.007IF: 3.2 Q2 .

[6] Kuch BA, Saville AL, Sanchez De Toledo J, et al. Inhaled pulmonary vasodilators: are there indications within the pediatric ICU?[J]. Respir Care, 2017, 62(6):678-698. DOI: 10.4187/respcare.05360IF: 2.4 Q2 .

[7] Liu K, Wang H, Yu SJ, et al. Inhaled pulmonary vasodilators: a narrative review[J]. Ann Transl Med, 2021, 9(7):597. DOI: 10.21037/atm-20-4895.

[8] Redaelli S, Magliocca A, Malhotra R, et al. Nitric oxide: clinical applications in critically ill patients[J]. Nitric Oxide, 2022, 121:20-33. DOI: 10.1016/j.niox.2022.01.007IF: 3.2 Q2 .

[9] Macrae DJ, Field D, Mercier JC, et al. Inhaled nitric oxide therapy in neonates and children: reaching a European consensus[J]. Intensive Care Med, 2004, 30(3):372-380. DOI: 10.1007/s00134-003-2122-3IF: 27.1 Q1 .

[10] Cuthbertson BH, Dellinger P, Dyar OJ, et al. UK guidelines for the use of inhaled nitric oxide therapy in adult ICUs. American-European Consensus Conference on ALI/ARDS[J]. Intensive Care Med, 1997, 23(12):1212-1218. DOI: 10.1007/s001340050488IF: 27.1 Q1 .

[11] Ichinose F, Roberts JD Jr, Zapol WM. Inhaled nitric oxide: a selective pulmonary vasodilator: current uses and therapeutic potential[J]. Circulation, 2004, 109(25):3106-3111. DOI: 10.1161/01.CIR.0000134595.80170.62IF: 35.5 Q1 .

[12] Rossaint R, Pison U, Gerlach H, et al. Inhaled nitric oxide: its effects on pulmonary circulation and airway smooth muscle cells[J]. Eur Heart J, 1993, 14 Suppl I:133-140. 

[13] Mathru M, Huda R, Solanki DR, et al. Inhaled nitric oxide attenuates reperfusion inflammatory responses in humans[J]. Anesthesiology, 2007, 106(2):275-282. DOI: 10.1097/00000542-200702000-00015IF: 9.1 Q1 .

[14] Redaelli S, Pozzi M, Giani M, et al. Inhaled nitric oxide in acute respiratory distress syndrome subsets rationale and clinical applications[J]. J Aerosol Med Pulm Drug Deliv, 2023, 36(3):112-126. DOI: 10.1089/jamp.2022.0058IF: 2.0 Q3 .

[15] 中国医师协会新生儿科医师分会. 一氧化氮吸入治疗在新生儿重症监护病房的应用指南(2019版)[J]. 发育医学电子杂志, 2019, 7(4):241-248. DOI: 10.3969/j.issn.2095-5340.2019.04.001.

[16] Cole FS, Alleyne C, Barks JD, et al. NIH Consensus Development Conference statement: inhaled nitric-oxide therapy for premature infants[J]. Pediatrics, 2011, 127(2):363-369. DOI: 10.1542/peds.2010-3507IF: 6.2 Q1.

[17] Kinsella JP, Steinhorn RH, Krishnan US, et al. Recommendations for the use of inhaled nitric oxide therapy in premature newborns with severe pulmonary hypertension[J]. J Pediatr, 2016, 170:312-314. DOI: 10.1016/j.jpeds.2015.11.050IF: 3.9 Q1 .

[18] Sherlock LG, Wright CJ, Kinsella JP, et al. Inhaled nitric oxide use in neonates: balancing what is evidence-based and what is physiologically sound[J]. Nitric Oxide, 2020, 95:12-16. DOI: 10.1016/j.niox.2019.12.001IF:3.2Q2 .

[19] Francoe M, Troncy E, Blaise G. Inhaled nitric oxide: technical aspects of administration and monitoring[J]. Crit Care Med, 1998, 26(4):782-796. DOI: 10.1097/00003246-199804000-00033IF: 7.7 Q1 .

[20] Troncy E, Francoeur M, Blaise G. Inhaled nitric oxide delivery systems[J]. Anesthesiology, 1997, 87(6):1591-1593. DOI: 10.1097/00000542-199712000-00054IF: 9.1 Q1 .

[21] Young JD, Dyar OJ. Delivery and monitoring of inhaled nitric oxide[J]. Intensive Care Med, 1996, 22(1):77-86. DOI: 10.1007/BF01728336IF: 27.1 Q1 .

[22] Gianni S, Carroll RW, Kacmarek RM, et al. Inhaled Nitric Oxide Delivery Systems for Mechanically Ventilated and Nonintubated Patients: A Review[J]. Respir Care, 2021, 66(6):1021-1028. DOI: 10.4187/respcare.08856IF: 2.4 Q2 .

[23] 中华医学会儿科学分会新生儿学组, 《中华儿科杂志》编辑委员会. 新生儿肺动脉高压诊治专家共识[J]. 中华儿科杂志, 2017, 55(3):163-168. DOI: 10.3760/cma.j.issn.0578-1310.2017.03.002.

[24] Barrington KJ, Finer N, Pennaforte T, et al. Nitric oxide for respiratory failure in infants born at or near term[J]. Cochrane Database Syst Rev, 2017, 1(1):CD000399. DOI: 10.1002/14651858.CD000399.pub3IF: 8.8 Q1 .

[25] Christou H, Van Marter LJ, Wessel DL, et al. Inhaled nitric oxide reduces the need for extracorporeal membrane oxygenation in infants with persistent pulmonary hypertension of the newborn[J]. Crit Care Med, 2000, 28(11):3722-3727. DOI: 10.1097/00003246-200011000-00031IF: 7.7 Q1 .

[26]   American Academy of Pediatrics. Committee on Fetus and Newborn. Use of inhaled nitric oxide [J]. Pediatrics, 2000, 106(2 Pt 1):344-345.

[27] Davidson D, Barefield ES, Kattwinkel J, et al. Inhaled nitric oxide for the early treatment of persistent pulmonary hypertension of the term newborn: a randomized, double-masked, placebo-controlled, dose-response, multicenter study. The I-NO/PPHN Study Group[J]. Pediatrics, 1998, 101(3 Pt 1):325-334.DOI: 10.1542/peds.101.3.325IF: 6.2 Q1 .

[28] Finer NN, Etches PC, Kamstra B, et al. Inhaled nitric oxide in infants referred for extracorporeal membrane oxygenation: dose response[J]. J Pediatr, 1994, 124(2):302-308. DOI: 10.1016/s0022-3476(94)70324-8IF: 3.9 Q1 .

[29] Demirakça S, Dötsch J, Knothe C, et al. Inhaled nitric oxide in neonatal and pediatric acute respiratory distress syndrome: dose response, prolonged inhalation, and weaning[J]. Crit Care Med, 1996, 24(11):1913-1919. DOI: 10.1097/00003246-199611000-00024IF: 7.7 Q1 .

[30] Cornfield DN, Maynard RC, deRegnier RA, et al. Randomized, controlled trial of low-dose inhaled nitric oxide in the treatment of term and near-term infants with respiratory failure and pulmonary hypertension[J]. Pediatrics, 1999, 104(5 Pt 1):1089-1094. DOI: 10.1542/peds.104.5.1089IF: 6.2 Q1 .

[31] Campbell BT, Herbst KW, Briden KE, et al. Inhaled nitric oxide use in neonates with congenital diaphragmatic hernia[J]. Pediatrics, 2014, 134(2):e420-426. DOI: 10.1542/peds.2013-2644IF: 6.2 Q1 .

[32] Konduri GG, Solimano A, Sokol GM, et al. A randomized trial of early versus standard inhaled nitric oxide therapy in term and near-term newborn infants with hypoxic respiratory failure[J]. Pediatrics, 2004, 113(3 Pt 1):559-564. DOI: 10.1542/peds.113.3.559IF: 6.2 Q1 .

[33] Field D, Elbourne D, Hardy P, et al. Neonatal ventilation with inhaled nitric oxide vs. ventilatory support without inhaled nitric oxide for infants with severe respiratory failure born at or near term: the INNOVO multicentre randomised controlled trial[J]. Neonatology, 2007, 91(2):73-82. DOI: 10.1159/000097123IF: 2.6 Q1 .

[34] Wessel DL, Adatia I, Van Marter LJ, et al. Improved oxygenation in a randomized trial of inhaled nitric oxide for persistent pulmonary hypertension of the newborn[J]. Pediatrics, 1997, 100(5):E7. DOI: 10.1542/peds.100.5.e7IF: 6.2 Q1 .

[35] Inhaled nitric oxide in full-term and nearly full-term infants with hypoxic respiratory failure[J]. N Engl J Med, 1997, 336(9):597-604. DOI: 10.1056/NEJM199702273360901IF: 96.2 Q1 .

[36] Yates AR, Berger JT, Reeder RW, et al. Characterization of inhaled nitric oxide use for cardiac indications in pediatric patients[J]. Pediatr Crit Care Med, 2022, 23(4):245-254. DOI: 10.1097/PCC.0000000000002917IF: 4.0 Q1.

[37] Schlapbach LJ, Gibbons KS, Horton SB, et al. Effect of Nitric Oxide via Cardiopulmonary Bypass on Ventilator-Free Days in Young Children Undergoing Congenital Heart Disease Surgery: The NITRIC Randomized Clinical Trial[J]. JAMA, 2022, 328(1):38-47. DOI: 10.1001/jama.2022.9376IF: 63.1 Q1 .

[38] 中华医学会小儿外科分会心脏学组, 国家儿童医学中心心血管专科联盟. 儿童先天性心脏病相关性肺高压诊断与治疗指南[J]. 中华小儿外科杂志, 2022, 43(11):966-980. DOI: 10.3760/cma.j.cn421158-20211220-00624.

[39] James C, Millar J, Horton S, et al. Nitric oxide administration during paediatric cardiopulmonary bypass: a randomised controlled trial[J]. Intensive Care Med, 2016, 42(11):1744-1752. DOI: 10.1007/s00134-016-4420-6IF: 27.1 Q1 .

[40] Chiletti R, Horton S, Bednarz A, et al. Safety of nitric oxide added to the ECMO circuit: a pilot study in children[J]. Perfusion, 2018, 33(1):74-76. DOI: 10.1177/0267659117720495IF: 1.1 Q4 .

[41] Potapov E, Meyer D, Swaminathan M, et al. Inhaled nitric oxide after left ventricular assist device implantation: a prospective, randomized, double-blind, multicenter, placebo-controlled trial[J]. J Heart Lung Transplant, 2011, 30(8):870-878. DOI: 10.1016/j.healun.2011.03.005IF: 6.4 Q1 .

[42] Raghunathan V, Mohan N, Dhaliwal M, et al. Pediatric liver transplantation in severe hepatopulmonary syndrome and use of inhaled nitric oxide for post-transplant hypoxemia-a single center experience[J]. Pediatr Transplant, 2020, 24(7):e13792. DOI: 10.1111/petr.13792IF: 1.2 Q3 .

[43] Ghadimi K, Cappiello J, Cooter-Wright M, et al. Inhaled pulmonary vasodilator therapy in adult lung transplant: a randomized clinical trial[J]. JAMA Surg, 2022, 157(1):e215856. DOI: 10.1001/jamasurg.2021.5856IF: 15.7 Q1 .

[44] Hartwig MG, Klapper JA, Poola N, et al. A randomized, multicenter, blinded pilot study assessing the effects of gaseous nitric oxide in an ex vivo system of human lungs[J]. Pulm Ther, 2023, 9(1):151-163. DOI: 10.1007/s41030-022-00209-5IF: 2.3 Q2 .

[45] Fessler J, Godement M, Pirracchio R, et al. Inhaled nitric oxide dependency at the end of double-lung transplantation: a boosted propensity score cohort analysis[J]. Transpl Int, 2019, 32(3):244-256. DOI: 10.1111/tri.13381IF: 2.7 Q1 .

[46] Meade MO, Granton JT, Matte-Martyn A, et al. A randomized trial of inhaled nitric oxide to prevent ischemia-reperfusion injury after lung transplantation[J]. Am J Respir Crit Care Med, 2003, 167(11):1483-1489. DOI: 10.1164/rccm.2203034IF: 19.3 Q1 .

[47] Rossaint R, Falke KJ, López F, et al. Inhaled nitric oxide for the adult respiratory distress syndrome[J]. N Engl J Med, 1993, 328(6):399-405. DOI: 10.1056/NEJM199302113280605IF: 96.2 Q1 .

[48] Taylor RW, Zimmerman JL, Dellinger RP, et al. Low-dose inhaled nitric oxide in patients with acute lung injury: a randomized controlled trial[J]. JAMA, 2004, 291(13):1603-1609. DOI: 10.1001/jama.291.13.1603IF: 63.1 Q1.

[49] Dellinger RP, Zimmerman JL, Taylor RW, et al. Effects of inhaled nitric oxide in patients with acute respiratory distress syndrome: results of a randomized phase II trial. Inhaled Nitric Oxide in ARDS Study Group[J]. Crit Care Med, 1998, 26(1):15-23. DOI: 10.1097/00003246-199801000-00011IF: 7.7 Q1 .

[50] Bronicki RA, Fortenberry J, Schreiber M, et al. Multicenter randomized controlled trial of inhaled nitric oxide for pediatric acute respiratory distress syndrome[J]. J Pediatr, 2015, 166(2):365-369.e1. DOI: 10.1016/j.jpeds.2014.10.011IF: 3.9 Q1 .

[51] Gebistorf F, Karam O, Wetterslev J, et al. Inhaled nitric oxide for acute respiratory distress syndrome (ARDS) in children and adults[J]. Cochrane Database Syst Rev, 2016, 2016(6):CD002787. DOI: 10.1002/14651858.CD002787.pub3IF: 8.8 Q1 .

[52] Lundin S, Mang H, Smithies M, et al. Inhalation of nitric oxide in acute lung injury: results of a European multicentre study. The European Study Group of Inhaled Nitric Oxide[J]. Intensive Care Med, 1999, 25(9):911-919. DOI: 10.1007/s001340050982IF: 27.1 Q1 .

[53] Alqahtani JS, Aldhahir AM, Al Ghamdi SS, et al. Inhaled nitric oxide for clinical management of COVID-19: a systematic review and meta-analysis[J]. Int J Environ Res Public Health, 2022, 19(19):12803. DOI: 10.3390/ijerph191912803.

[54] Mekontso Dessap A, Papazian L, Schaller M, et al. Inhaled nitric oxide in patients with acute respiratory distress syndrome caused by COVID-19: treatment modalities, clinical response, and outcomes[J]. Ann Intensive Care, 2023, 13(1):57. DOI: 10.1186/s13613-023-01150-9IF: 5.7 Q1 .

[55] Di Fenza R, Shetty NS, Gianni S, et al. High-dose inhaled nitric oxide in acute hypoxemic respiratory failure due to COVID-19: a multicenter phase II trial[J]. Am J Respir Crit Care Med, 2023, 208(12):1293-1304. DOI: 10.1164/rccm.202304-0637OCIF: 19.3 Q1 .

[56] Phillips DB, Brotto AR, Ross BA, et al. Inhaled nitric oxide improves ventilatory efficiency and exercise capacity in patients with mild COPD: A randomized-control cross-over trial[J]. J Physiol, 2021, 599(5):1665-1683. DOI: 10.1113/JP280913IF: 4.7 Q1 .

[57] Roger N, Barberà JA, Roca J, et al. Nitric oxide inhalation during exercise in chronic obstructive pulmonary disease[J]. Am J Respir Crit Care Med, 1997, 156(3 Pt 1):800-806. DOI: 10.1164/ajrccm.156.3.9611051IF: 19.3 Q1 .

[58] Katayama Y, Higenbottam TW, Diaz de Atauri MJ, et al. Inhaled nitric oxide and arterial oxygen tension in patients with chronic obstructive pulmonary disease and severe pulmonary hypertension[J]. Thorax, 1997, 52(2):120-124. DOI: 10.1136/thx.52.2.120IF: 9.0 Q1 .

[59] Roger N, Barberà JA, Farré R, et al. Effect of nitric oxide inhalation on respiratory system resistance in chronic obstructive pulmonary disease[J]. Eur Respir J, 1996, 9(2):190-195. DOI: 10.1183/09031936.96.09020190IF: 16.6 Q1 .

[60] Vonbank K, Ziesche R, Higenbottam TW, et al. Controlled prospective randomised trial on the effects on pulmonary haemodynamics of the ambulatory long term use of nitric oxide and oxygen in patients with severe COPD[J]. Thorax, 2003, 58(4):289-293. DOI: 10.1136/thorax.58.4.289IF: 9.0 Q1 .

[61] Gladwin MT, Kato GJ, Weiner D, et al. Nitric oxide for inhalation in the acute treatment of sickle cell pain crisis: a randomized controlled trial[J]. JAMA, 2011, 305(9):893-902. DOI: 10.1001/jama.2011.235IF: 63.1 Q1 .

[62] Maitre B, Djibre M, Katsahian S, et al. Inhaled nitric oxide for acute chest syndrome in adult sickle cell patients: a randomized controlled study[J]. Intensive Care Med, 2015, 41(12):2121-2129. DOI: 10.1007/s00134-015-4060-2IF: 27.1 Q1.

[63] Patel JK, Schoenfeld E, Hou W, et al. Inhaled nitric oxide in adults with in-hospital cardiac arrest: A feasibility study[J]. Nitric Oxide, 2021, 115:30-33.DOI:10.1016/j.niox.2021.07.001IF:3.2 Q2.

[64] Humbert M, Kovacs G, Hoeper MM, et al. 2022 ESC/ERS Guidelines for the diagnosis and treatment of pulmonary hypertension[J]. Eur Respir J, 2023, 61(1):2200879. DOI: 10.1183/13993003.00879-2022IF: 16.6 Q1 .

[65] 中华医学会呼吸病学分会肺栓塞与肺血管病学组,中国医师协会呼吸医师分会肺栓塞与肺血管病工作委员会,全国肺栓塞与肺血管病防治协作组,等. 中国肺动脉高压诊断与治疗指南(2021版)[J]. 中华医学杂志, 2021, 101(1):11-51.DOI:10.3760/cma.j.cn112137-20201008-02778.

[66] Abman SH, Hansmann G, Archer SL, et al. Pediatric pulmonary hypertension: guidelines from the American Heart Association and American Thoracic Society[J]. Circulation, 2015, 132(21):2037-2099. DOI: 10.1161/CIR.0000000000000329IF: 35.5 Q1 .

[67] Rosenzweig EB, Abman SH, Adatia I, et al. Paediatric pulmonary arterial hypertension: updates on definition, classification, diagnostics and management[J]. Eur Respir J, 2019, 53(1):1801916. DOI: 10.1183/13993003.01916-2018IF: 16.6 Q1 .

[68] Bischoff AR, Giesinger RE, Neary E, et al. Clinical and echocardiography predictors of response to inhaled nitric oxide in hypoxemic term and near-term neonates[J]. Pediatr Pulmonol, 2021, 56(5):982-991. DOI: 10.1002/ppul.25252IF: 2.7 Q1 .

[69] Ahmed MS, Giesinger RE, Ibrahim M, et al. Clinical and echocardiography predictors of response to inhaled nitric oxide in hypoxic preterm neonates[J]. J Paediatr Child Health, 2019, 55(7):753-761. DOI: 10.1111/jpc.14286IF: 1.6 Q2 .

[70] Plazak W, Gryga K, Sznajd J, et al. Reactivity of pulmonary circulation and right ventricle function to inhaled nitric oxide in systemic sclerosis patients[J]. Clin Rheumatol, 2012, 31(1):99-104. DOI: 10.1007/s10067-011-1792-4IF: 2.9 Q2 .

[71] Al Omar S, Salama H, Al Hail M, et al. Effect of early adjunctive use of oral sildenafil and inhaled nitric oxide on the outcome of pulmonary hypertension in newborn infants. A feasibility study[J]. J Neonatal Perinatal Med, 2016, 9(3):251-259. DOI: 10.3233/NPM-16161.

[72] Day RW, Allen EM, Witte MK. A randomized, controlled study of the 1-hour and 24-hour effects of inhaled nitric oxide therapy in children with acute hypoxemic respiratory failure[J]. Chest, 1997, 112(5):1324-1331. DOI: 10.1378/chest.112.5.1324IF: 9.5 Q1 .

[73] Gerlach H, Keh D, Semmerow A, et al. Dose-response characteristics during long-term inhalation of nitric oxide in patients with severe acute respiratory distress syndrome: a prospective, randomized, controlled study[J]. Am J Respir Crit Care Med, 2003, 167(7):1008-1015. DOI: 10.1164/rccm.2108121IF: 19.3 Q1 .

[74] Boly TJ, Dagle JM, Klein JM, et al. Response categorization and outcomes in extremely premature infants born at 22-26 weeks gestation that received inhaled nitric oxide for hypoxic respiratory failure[J]. J Perinatol, 2023, 43(3):324-331. DOI: 10.1038/s41372-022-01582-4IF: 2.4 Q1 .

[75] Kinsella JP, Truog WE, Walsh WF, et al. Randomized, multicenter trial of inhaled nitric oxide and high-frequency oscillatory ventilation in severe, persistent pulmonary hypertension of the newborn[J]. J Pediatr, 1997, 131(1 Pt 1):55-62. DOI: 10.1016/s0022-3476(97)70124-0IF: 3.9 Q1 .

[76] Rolley L, Bandeshe H, Boots RJ. 'Safe' methaemoglobin concentrations are a mortality risk factor in patients receiving inhaled nitric oxide[J]. Anaesth Intensive Care, 2011, 39(5):919-925. DOI: 10.1177/0310057X1103900519IF: 1.1 Q3 .

[77] Pearl JM, Nelson DP, Raake JL, et al. Inhaled nitric oxide increases endothelin-1 levels: a potential cause of rebound pulmonary hypertension[J]. Crit Care Med, 2002, 30(1):89-93. DOI: 10.1097/00003246-200201000-00014IF: 7.7 Q1 .

[78] Christenson J, Lavoie A, O'Connor M, et al. The incidence and pathogenesis of cardiopulmonary deterioration after abrupt withdrawal of inhaled nitric oxide[J]. Am J Respir Crit Care Med, 2000, 161(5):1443-1449. DOI: 10.1164/ajrccm.161.5.9806138IF: 19.3 Q1 .

[79] Atz AM, Wessel DL. Sildenafil ameliorates effects of inhaled nitric oxide withdrawal[J]. Anesthesiology, 1999, 91(1):307-310. DOI: 10.1097/00000542-199907000-00041IF: 9.1 Q1 .

[80] Weinberger B, Laskin DL, Heck DE, et al. The toxicology of inhaled nitric oxide[J]. Toxicol Sci, 2001, 59(1):5-16. DOI: 10.1093/toxsci/59.1.5IF: 3.4 Q2 .

[81] Narula P, Xu J, Kazzaz JA, et al. Synergistic cytotoxicity from nitric oxide and hyperoxia in cultured lung cells[J]. Am J Physiol, 1998, 274(3):L411-416. DOI: 10.1152/ajplung.1998.274.3.L411IF: 3.6 Q1 .

[82] Mizutani T, Layon AJ. Clinical applications of nitric oxide[J]. Chest, 1996, 110(2):506-524. DOI: 10.1378/chest.110.2.506IF: 9.5 Q1 .

[83] Gaston B, Drazen JM, Loscalzo J, et al. The biology of nitrogen oxides in the airways[J]. Am J Respir Crit Care Med, 1994, 149(2 Pt 1):538-551. DOI: 10.1164/ajrccm.149.2.7508323IF: 19.3 Q1 .

[84] 钱爱民, 朱雯, 杨洋, 等. 经一氧化氮吸入治疗的新生儿持续肺动脉高压患儿死亡的早期影响因素分析[J]. 中国当代儿科杂志, 2022, 24(5):507-513. DOI: 10.7499/j.issn.1008-8830.2111191.

[85] Beghetti M, Sparling C, Cox PN, et al. Inhaled NO inhibits platelet aggregation and elevates plasma but not intraplatelet cGMP in healthy human volunteers[J]. Am J Physiol Heart Circ Physiol, 2003, 285(2):H637-642. DOI: 10.1152/ajpheart.00622.2002IF: 4.1 Q1 .

[86] Ruan SY, Huang TM, Wu HY, et al. Inhaled nitric oxide therapy and risk of renal dysfunction: a systematic review and meta-analysis of randomized trials[J]. Crit Care, 2015, 19(1):137. DOI: 10.1186/s13054-015-0880-2IF: 8.8 Q1 .

[87] Arroyo PL, Hatch-Pigott V, Mower HF, et al. Mutagenicity of nitric oxide and its inhibition by antioxidants[J]. Mutat Res, 1992, 281(3):193-202. DOI: 10.1016/0165-7992(92)90008-6.

[88] Isomura K, Chikahira M, Teranishi K, et al. Induction of mutations and chromosome aberrations in lung cells following in vivo exposure of rats to nitrogen oxides[J]. Mutat Res, 1984, 136(2):119-125. DOI: 10.1016/0165-1218(84)90153-8.

[89] Nguyen T, Brunson D, Crespi CL, et al. DNA damage and mutation in human cells exposed to nitric oxide in vitro[J]. Proc Natl Acad Sci U S A, 1992, 89(7):3030-3034. DOI: 10.1073/pnas.89.7.3030IF: 9.4 Q1 .

[90] Wink DA, Kasprzak KS, Maragos CM, et al. DNA deaminating ability and genotoxicity of nitric oxide and its progenitors[J]. Science, 1991, 254(5034):1001-1003. DOI: 10.1126/science.1948068IF: 44.7 Q1 .

[91] U.S. Department of Health and Human Services Food and Drug Administration Center for Devices and Radiological Health. Guidance for industry and for FDA reviewers-Guidance document for premarket notification submissions for nitric oxide delivery apparatus, nitric oxide analyzer and nitrogen dioxide analyzer[EB/OL]. 2000[2019-05-05]. https://www.fda.gov/regulatory-information/search-fda-guidance-documents/guidance-document-premarket-notification- submissions-nitric-oxide-delivery-apparatus-nitric-oxide.

[92] Hesterberg TW, Bunn WB, McClellan RO, et al. Critical review of the human data on short-term nitrogen dioxide (NO2) exposures: evidence for NO2 no-effect levels[J]. Crit Rev Toxicol, 2009, 39(9):743-781. DOI: 10.3109/10408440903294945IF: 5.7 Q1 .

[93] Tang SF, Miller OI. Inhaled nitric oxide during emergency neonatal transportation[J]. J Paediatr Child Health, 1996, 32(6):539-541. DOI: 10.1111/j.1440-1754.1996.tb00970.xIF: 1.6 Q2 .

[94] Troncoso R Jr, Garfinkel EM, Kaul K, et al. Safety of nurse-managed inhaled nitric oxide during critical care interfacility transport[J]. J Intensive Care Med, 2023, 38(8):768-772. DOI: 10.1177/08850666231178710IF: 3.0 Q2 .

[95] Montgomery FJ, Berssenbrugge AD. Inhaled nitric oxide delivery and monitoring[J]. J Clin Monit Comput, 1999, 15(5):325-335. DOI: 10.1023/a:1009920724708IF: 2.0 Q2 .

[96] Aly H, Sahni R, Wung JT. Weaning strategy with inhaled nitric oxide treatment in persistent pulmonary hypertension of the newborn[J]. Arch Dis Child Fetal Neonatal Ed, 1997, 76(2):F118-122. DOI: 10.1136/fn.76.2.f118IF: 3.9 Q1 .

[97] Namachivayam P, Theilen U, Butt WW, et al. Sildenafil prevents rebound pulmonary hypertension after withdrawal of nitric oxide in children[J]. Am J Respir Crit Care Med, 2006, 174(9):1042-1047. DOI: 10.1164/rccm.200605-694OCIF: 19.3 Q1 .

声明:

转载的文章仅用于学术信息传播和学习,版权归原作者和原出处所有,如有侵权请联系删除。


全部评论 0
Copyright©2020-2026 北京医麦斯科技有限公司 版权所有 京ICP备2020034400号-1 京公网安备11010502043983号