登录方式

方式一:
PC端网页:www.rccrc.cn
输入账号密码登录,可将此网址收藏并保存密码方便下次登录

方式二:
手机端网页:www.rccrc.cn
输入账号密码登录,可将此网址添加至手机桌面并保存密码方便下次登录

方式三:
【重症肺言】微信公众号
输入账号密码登录

注:账号具有唯一性,即同一个账号不能在两个地方同时登录。

登录
方式

为重症救治赋能

为患者康复加速

当前位置: 首页 呼吸e站 指南共识

团体标准|气道净化护理

发布于2024-03-27 浏览 7277 收藏

本文来源:中华护理学会(http://www.zhhlxh.org.cn/cnaWebcn/)

本文件起草单位:北京医院,北京大学人民医院,国家卫生健康委员会医院管理研究所,北京大学护理学院,中国医科大学护理学院,北京护理学会,河南省人民医院,首都医科大学宣武医院,青海省人民医院,北京协和医院,临汾市中心医院,郑州医科大学附属第一医院,遵义医科大学附属医院,广西医科大学第一附属医院,北京大学第三医院,青岛大学附属医院,武汉大学人民医院,天津市人民医院,吉林大学第一医院,华中科技大学同济医学院附属同济医院,南方医科大学南方医院,首都医科大学朝阳医院。
本文件主要起草人:齐晓玖,张素,么莉,王志稳,刘宇,李春燕,张红梅,常红,李月美,张春燕,张智霞,黄峥,黄仕明,崔妙玲,张会芝,高玉芳,鲜于云艳,蔺红静,马宏文,黄丽红,夏金根,周宏珍,王玫,王慧婷,贾燕瑞,潘瑞丽。


1 

范围
本文件规定了气道净化护理的基本要求、气道净化的适应证和技术选择、气道净化技术的实施、实施中的观察与监测、停止气道净化的指征。

本文件适用于各级各类医疗机构的注册护士。

2 

规范性引用文件
下列文件中的内容通过文中的规范性引用而构成本文件必不可少的条款。其中,注日期的引用文件,仅该日期对应的版本适用于本文件;不注日期的引用文件,其最新版本(包括所有的修改单)适用于本文件。
WS/T 367 医疗机构消毒技术规范。
3 

术语和定义
下列术语和定义适用于本文件。
(1)气道净化(airway clearance)以通畅气道和改善气体交换为目的的一系列无创性、促进气道内分泌物松解并有助于痰液排出的非药物方法的总称,包括叩击、体位引流、自体引流、主动循环呼吸技术、手法辅助咳嗽、机械吸-呼辅助、高频胸壁震荡及正压通气、呼气末正压的应用等。
(2)咳嗽峰流量(cough peak flow):人体在用力呼气/咳嗽时的最大气流量。
(3)辅助咳嗽技术(cough assist techniques)通过手法或设备促进患者实施有效咳嗽以排出痰液的方法。
(4)主动循环呼吸技术(active cycle of breathing techniques):用于清除痰液与改善氧合的气道净化技术,包括控制呼吸、胸廓扩张运动和用力呼气技术三个部分。
(5)自体引流技术(autogenic drainage techniques):通过呼气时一系列控制呼吸的方式,即调整呼吸的深度和速度以变换呼气气流,使分泌物从小气道转移到大气道的气道分泌物清除的技术。
(6)振动叩击排痰机(vibratory and pat sputum excretion machine):通过叩击头的机械振动,作用于体表产生叩击、震颤作用,促进痰液脱离气管壁并助于排出气道的设备。
(7)高频胸壁振荡(high frequency chest wall oscillation):通过给予患者穿戴充气式背心/胸带,以特定的频率压迫胸壁,通过气流振荡和管壁的振动促进痰液脱离气管壁,有助于痰液排出的方法。
(8)机械吸-呼辅助(mechanical insufflation-exsufflation):通过对气道施加正、负压来模拟咳嗽,以增加呼气流速、促进痰液排出的方法。
4 

缩略语
以下缩略语适用于本文件。

ACBT:主动循环呼吸技术(active cycle of breathing techniques)
AD:自体引流技术(autogenic drainage)
HFCWO:高频胸壁震荡(high frequency chest wall oscillation)
MIE:机械吸-呼辅助技术(mechanical insuffation-exsufflation)

5 

基本要求

5.1  应确定无气道净化的禁忌证(见附录A)。

5.2  应根据痰液瘀滞的原因、患者认知功能和意愿选择适宜的气道净化治疗方式(见附录B)。

5.3  应在餐前或餐后1~2 h进行气道净化治疗,治疗后应指导患者有效咳嗽、咳痰,并观察和记录痰液颜色、性质和量。

5.4  气道净化治疗时应妥善固定管路,保护管路部位。

5.5  气道净化治疗后用物的处理方法应参照WS/T 367-2012的规定。
6

气道净化的适应证和技术选择
6.1  患者出现下列任一情况应实施气道净化:
(1)痰量大于30 ml/d或常规痰量骤减,痰为黄/黄绿/棕褐色等、痰液性质为黏液、脓性且不能充分排出时。
(2)SpO2或动脉血气示氧合功能下降、肺部听诊显示啰音、胸片显示炎症浸润等。
(3)主诉痰液不易咳出者(咳嗽峰流速<270 L/min或半定量咳嗽评分低于2分)。
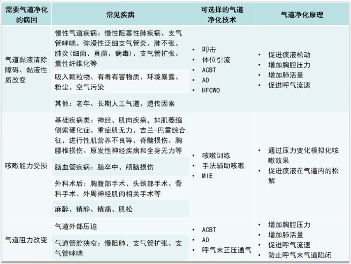
6.2  应按下列原则选择气道净化技术:
(1)能进行深呼吸的黏液分泌增多或有清除障碍类疾病(慢阻肺、支气管扩张等)的患者,应首选AD或ACBT,继而进行咳嗽训练或手法辅助咳嗽。
(2)胸、腹部术后预防肺不张者,应首选ACBT或AD,效果不佳再进行咳嗽训练或手法辅助咳嗽。
(3)人工气道和/或不能进行深呼吸者,宜使用体位引流后进行叩击(含振动叩击排痰仪)或HFCWO。
(4)脑卒中、神经肌肉疾病等咳嗽无力患者,应选用咳嗽训练、手法辅助咳嗽或MIE。
(5)气道内肿物、气道结构病变致狭窄患者可结合呼气末正压或正压通气等方式强化气道净化效果。
(6)应对慢阻肺、支气管扩张、囊性纤维化等黏液清除障碍患者进行AD或ACBT的指导,患者居家时宜长期进行。
7 

气道净化技术的实施
7.1  主动循环呼吸技术

(1)指导患者进行正常呼吸,上胸部和肩颈部保持放松,下胸部和膈肌主动收缩,直至患者可以放松的呼吸。

(2)指导患者进行胸部扩张训练,用鼻缓慢、深的吸气,吸气时患者的手应置于剑突下方,达到最大吸气量后屏气3 s后呼气。重复3~5次。

(3)胸部扩张训练后指导患者短暂、用力呼气1~2次。

7.2  自体引流

(1)嘱患者进行3种不同深度的呼吸,尽量行腹式呼吸。

(2)进行正常呼吸5~6次,再进行略大于正常吸气量的呼吸5~6次,最后以最大吸气量呼吸4~5次。

(3)慢性、黏液高分泌的患者宜每天进行2次自主引流,根据患者痰量动态调整引流频次。

7.3  叩击

(1)五指并拢成空杯状,手腕有节奏地屈曲和伸展叩拍患者的胸背部,背部从第十肋间隙、胸部从第六肋间隙开始向上。

(2)应避免叩击创伤或外科手术部位,避免直接在骨突起(如锁骨,椎骨)上叩击,避开乳房和心脏。

(3)每日叩击3~4次。如患者明显咳痰费力或可闻及明显痰鸣音时、使用祛痰类药物雾化后应立即给予叩击。

(4)可使用振动叩击排痰机进行叩击,根据患者耐受情况调节强度和频率和持续时间,每次叩击时间不超过20 min。

7.4  体位引流

(1)应根据痰液瘀滞部位选择相应的体位进行引流,每种体位保持10 min,常见病变的引流体位及方法见附录C。

(2)体位引流过程中应严密观察并询问患者有无胃部、头部等不适。

(3)体位引流后可再进行叩击治疗,鼓励患者有效咳嗽。

7.5  高频胸壁震荡

(1)根据患者体型选择足够宽度的背心或胸带,应能覆盖整个胸廓。

(2)调整背心松紧度,以能插入2横指为宜,并在治疗中根据呼吸幅度进行动态调整。

(3)应选择手动工作模式,压强设置为从3档开始,逐渐增加。

(4)每个频率持续5~10 min,组间间歇3 min。选定压强后应使用低、中、高三个频率各震荡5~10 min,组间间歇3 min。宜在低频档(5~10 Hz)、中频(10~14 Hz)、高频(14~20 Hz)中分别选择患者可耐受的最大值进行震荡。

7.6  咳嗽训练

(1)协助患者取坐位。

(2)指导患者先进行深而慢的呼吸5~6次,每次深吸气后屏气3~5 s,继而缩唇、缓慢呼气,直至可见胸廓下部和腹部下陷为止。

(3)指导患者身体前倾,进行2~3次短促而有力的咳嗽(收缩腹肌,震动胸腔),可用手按压上腹部辅助。

7.7  手法辅助咳嗽

(1)患者坐位时,双手应置于患者肋缘下,在患者咳嗽时双手向内向上施压;或者一手置于剑突下,一手置于患者背部固定身体,患者咳嗽时置于剑突下的手向内向上施压。

(2)患者卧位时,一手置于一侧肋骨固定胸廓,一手置于患者上腹部,患者咳嗽时,置于上腹部的手向内向上施压。

(3)咳嗽辅助宜重复2~3次。

7.8  机械吸-呼辅助

(1)宜协助患者取坐位。

(2)将面罩置于患者面部,保证面罩与面部紧密贴合。

(3)指导患者正常呼吸3~5次后,调节至吸气档(正压40~50 cmH2O)1~3 s。后调至呼气相(负压-50~-40 cmH2O)3~5 s。重复4~5次后取下面罩。

(4)进行MIE 5个周期后应指导患者有效咳嗽咳痰。患者咳出所有痰液即可终止。

8 

实施中的观察与监测
8.1  如患者SpO2低于88%,应立即停止治疗,恢复原体位/卧位,SpO2进行性下降时立即通知医生。
8.2  如患者出现头痛、呕吐或眼部压迫等颅内压升高表现时,应立即停止治疗,恢复原体位。
8.3  如患者出现心率/律异常或低血压,应立即停止治疗,恢复体位,持续不缓解时应立即通知医生。
8.4  如患者出现呕吐、误吸或咯血者,应立即停止治疗,恢复体位,必要时机械吸引气道及口腔分泌物和胃内容物。
8.5  如患者出现气道痉挛,应立即停止治疗,必要时遵医嘱给予短效支气管扩张剂和氧疗。

8.6  如患者出现疼痛或肌肉、肋骨损伤,应立即停止,通知医生,放松相应部位。

9 

停止气道净化的指征

9.1  患者能进行有效咳嗽,自主咳痰量增加。

9.2  患者呼吸平稳,未闻及痰鸣音,肺部听诊湿啰音减轻。

9.3  患者血氧饱和度、动脉氧分压改善。

9.4  患者可正确实施有效咳嗽、ACBT及AD。
附录A(资料性) 

气道净化技术的禁忌证

(1)血流动力学不稳定;

(2)不稳定心绞痛或心律失常;

(3)颅内压>20 mmHg;

(4)活动性出血;

(5)可疑或存在活动性咯血;

(6)未经引流的气胸;

(7)不稳定的深静脉血栓或肺动脉血栓;

(8)不稳定的脊柱、长骨骨折;

(9)不稳定的头颈部损伤。
附录B(资料性) 

气道净化的适应证和可用的技术

图片

附录C(资料性) 

常见病变部位的引流体位

图片

图片


图片

扫码|下载原文


全部评论 0
Copyright©2020-2026 北京医麦斯科技有限公司 版权所有 京ICP备2020034400号-1 京公网安备11010502043983号