登录方式

方式一:
PC端网页:www.rccrc.cn
输入账号密码登录,可将此网址收藏并保存密码方便下次登录

方式二:
手机端网页:www.rccrc.cn
输入账号密码登录,可将此网址添加至手机桌面并保存密码方便下次登录

方式三:
【重症肺言】微信公众号
输入账号密码登录

注:账号具有唯一性,即同一个账号不能在两个地方同时登录。

登录
方式

为重症救治赋能

为患者康复加速

当前位置: 首页 呼吸e站 指南共识

团体标准|成人呼吸支持治疗器械相关压力性损伤的预防

发布于2024-02-28 浏览 5900 收藏

本文来源:中华护理学会(http://www.zhhlxh.org.cn/cnaWebcn/)

本文件起草单位:北京大学人民医院,北京大学护理学院,中山大学附属第三医院,东部战区总医院,中山大学附属第一医院,华中科技大学同济医学院附属同济医院,中日友好医院,浙江大学医学院附属第二医院,浙江大学医学院附属邵逸夫医院。

本文件主要起草人:王泠,刘晓黎,马蕊,王雯,王志稳,杨萍,胡爱玲,金尚怡,陈振江,蒋琪霞,成守珍,陈少珍,汪晖,余洪兴,赵培玉,兰美娟,孙艳,胡宏鸯。

下载链接:

http://hltb.kxj.org.cn/index/tuanti/standard.html?team_standard_id=39
1 

范围

本文件规定了成人使用呼吸支持治疗时器械相关压力性损伤的风险因素评估、皮肤和组织评估及预防措施。

本文件适用于各级各类医疗机构的护理人员。
2 

规范性引用文件
本文件没有规范性引用文件。
3 

术语和定义
下列术语和定义适用于本文件。
(1)呼吸支持治疗(respiratory support therapeutic)一系列改善、维持、替代自主呼吸作用的技术手段的总称,主要包括氧气吸入疗法、无创和有创机械通气。
(2)呼吸支持治疗器械(respiratory support therapeutic device):用于呼吸支持治疗的相关器械及其固定装置,主要包括鼻导管/鼻塞、鼻罩、口鼻面罩、全脸面罩、气管切开套管及固定装置、气管插管及其固定装置。
(3)器械相关压力性损伤(device-related pressure injury,DRPI)以诊断或治疗为目的的医疗器械或非医疗器械(如床上物品、家具和设备等)持续接触皮肤和组织所致的压力性损伤,其形状通常与接触器械的式样或形状相符合。
4 

基本要求
4.1  应对使用呼吸支持治疗的患者进行全面的动态评估,包括风险因素评估、皮肤和组织评估。
4.2  应与医师、患者和/或照顾者共同制订并实施个性化的DRPI预防措施。
5 

风险因素评估

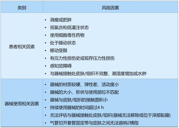
5.1  在使用呼吸支持治疗器械前,应从患者相关因素、器械使用相关因素两方面识别发生DRPI的风险因素(表1)

表1  器械相关压力性损伤的风险因素
图片

5.2  当患者出现以下情况时,应再次评估发生DRPI的风险因素:①病情变化;②更换或重置呼吸支持治疗器械;③更换预防性敷料;④患者主诉器械接触部位不适或疼痛。

6

皮肤和组织评估

6.1  在使用呼吸支持治疗器械前及每次风险因素评估时,应进行皮肤和组织评估;在使用呼吸支持治疗器械期间,应评估皮肤和组织至少2次/日:①使用鼻导管/鼻塞的患者,应重点关注鼻孔边缘、鼻前庭处、面颊、耳后及颈部;②使用鼻罩的患者,应重点关注眼内眦、鼻梁、面颊及口鼻之间的皮肤;③使用口鼻面罩的患者,应重点关注眼内眦、鼻梁、面颊及下颌;④使用全脸面罩的患者,应重点关注额头、面颊及下颌;⑤行气管插管的患者,应重点关注口唇、舌面及面颊;⑤行气管切开的患者,应重点关注气管切开处及颈部。

6.2  应评估与呼吸支持治疗器械接触处及周围皮肤和组织有无完整性受损、颜色异常、温湿度改变、水肿、硬结或水疱及感觉异常等。
7 

预防措施
7.1  去除或减轻患者相关DRPI的风险因素

(1)应保持与呼吸支持治疗器械接触处及周围皮肤和组织清洁,及时清除汗液、分泌物等。

(2)对于营养不良或有营养不良风险的患者,宜与临床营养师、医师共同制订并实施个性化营养支持计划。

7.2  去除或减轻呼吸支持治疗器械相关DRPI的风险因素

(1)应根据医嘱、呼吸支持治疗的目的,结合医疗机构现有器械及患者病情、面部轮廓选择呼吸支持治疗器械。

(2)宜选择材质柔软、大小合适的呼吸支持治疗器械。

(3)应结合产品说明书和患者情况,正确佩戴和固定呼吸支持治疗器械:①行无创通气的患者,应使面罩与脸部平行,呼吸机显示的漏气量≤30 L/min;②固定经鼻气管插管时,可使用加强胶布或抗过敏胶布;固定经口气管插管时,可使用固定器或加强固定胶布和系带双重固定;使用胶布时,宜采用无张力固定;③固定气管切开套管时,固定带与皮肤之间宜容纳2横指。

(4)宜交替使用或重置呼吸支持治疗器械在分布器械接触处的压力。

(5)宜在呼吸支持治疗器械下方使用预防性敷料:①宜选择易于移除或观察的预防性敷料,如泡沫敷料、水胶体敷料、半透膜敷料;②宜根据医疗器械与皮肤接触面的形状剪裁预防性敷料(见附录A);③应确保呼吸支持治疗器械使用效果不受预防性敷料的影响;④若敷料破损、移位、松动、过湿或污染时,应及时更换。

附录A(资料性) 

不同呼吸支持治疗器械预防性敷料裁剪示意图

A.1  用于保护鼻罩下方皮肤

图片

左图:保护鼻梁、面颊、口鼻之间的皮肤;右图:保护额头、鼻梁、面颊处的皮肤。

A.2  用于保护口鼻面罩下方皮肤
图片

保护鼻梁、面颊、下颌处的皮肤

A.3  用于保护全脸面罩下方皮肤
图片

保护额头、面颊及下颌处的皮肤

A.4  用于保护气管切开处的皮肤

图片

保护气管切开处的皮肤


图片

扫码|下载原文


全部评论 0
Copyright©2020-2026 北京医麦斯科技有限公司 版权所有 京ICP备2020034400号-1 京公网安备11010502043983号