登录方式

方式一:
PC端网页:www.rccrc.cn
输入账号密码登录,可将此网址收藏并保存密码方便下次登录

方式二:
手机端网页:www.rccrc.cn
输入账号密码登录,可将此网址添加至手机桌面并保存密码方便下次登录

方式三:
【重症肺言】微信公众号
输入账号密码登录

注:账号具有唯一性,即同一个账号不能在两个地方同时登录。

登录
方式

为重症救治赋能

为患者康复加速

当前位置: 首页 呼吸e站 指南共识

中国老年社区获得性肺炎急诊诊疗专家共识推荐意见

发布于2023-12-19 浏览 3372 收藏

中华医学会急诊医学分会 中国老年社区获得性肺炎急诊诊疗专家共识组

来源:中华急诊医学杂志2023年第32卷第10期

我国老年患者(≥65岁)因高龄、合并多种基础病以及宿主免疫受损常发生社区获得性肺炎(CAP)。老年CAP病情复杂多变,发病急骤,是主要的老年急症之一。老年CAP发病率高,症状不典型、致病菌复杂、合并症和多器官衰竭发生比例高,常导致较高的病死率和沉重的医疗经济负担。基于我国尚无老年CAP的急诊相关诊疗规范,中华医学会急诊医学分会组织国内急诊、呼吸危重症、微生物和临床药学的多学科专家,成立中国老年社区获得性肺炎急诊诊疗共识专家组,结合国内外文献和临床实践,采用德尔菲调查法,经所有参加共识制定的专家对每项推荐进行表决,对有争议的问题进行公开讨论并改进,共同探讨和制定我国老年CAP的急诊诊疗路径(图1),以规范老年CAP的急诊诊疗并改善其预后。


图片

图1  老年CAP急诊诊疗流程图

1老年CAP的流行病学特点

推荐意见1:老年CAP发病率呈明显的季节波动和地域差异;心血管疾病、慢性呼吸系统疾病和脑血管病是老年CAP最常见的合并症;随着年龄和合并症的增加,发病率和病死率均明显升高

2老年CAP发生的危险因素

推荐意见2:高龄、基础病、吞咽功能障碍、免疫功能低下、肌少症和居住于养老院是老年CAP发生的主要危险因素。
推荐意见3:吞咽困难和咳嗽反射障碍导致的隐形误吸是老年吸入性肺炎的主要原因。

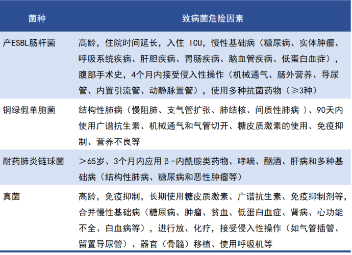
3老年CAP的致病菌分布

老年CAP多重耐药菌感染的危险因素包括慢性阻塞性肺疾病、免疫抑制、糖尿病、抑酸药的使用、接受鼻胃管治疗、90天内抗菌药物的使用等,多种危险因素均可导致患者合并耐药菌感染(表1)

表1  耐药致病菌感染的危险因素

图片
推荐意见4:老年CAP致病菌的分布具备老年患者的固有特点,革兰阴性杆菌和肺炎链球菌仍是主要的致病菌之一,常存在多重耐药菌感染和多种病原体混合感染,要重视病毒和真菌感染。

4老年CAP的不典型表现和诊断

推荐意见5:部分老年CAP患者临床症状可以不典型,如出现不明原因的消化道症状、全身症状、精神意识改变、尿失禁、疲劳和跌倒等肺外症状,应及时行胸部影像学检查(肺CT首选)明确有无肺炎。

推荐意见6:应重视老年患者的体格检查,警惕“隐匿性”呼吸衰竭,呼吸频率和心率增快是老年CAP患者的重要体征。

推荐意见7:初始经验性抗菌治疗无效、急诊留观、抢救、EICU和来自养老院的老年CAP患者需要进行病原学检查

5常用的老年CAP严重程度评分

推荐意见8:快速评估老年CAP患者病情严重程度,合理及时地分区处置是急诊CAP诊治的重点。CURB-65评分简单易行,首选适用于急诊门诊,留观和抢救室,PSI评分适用于EICU。

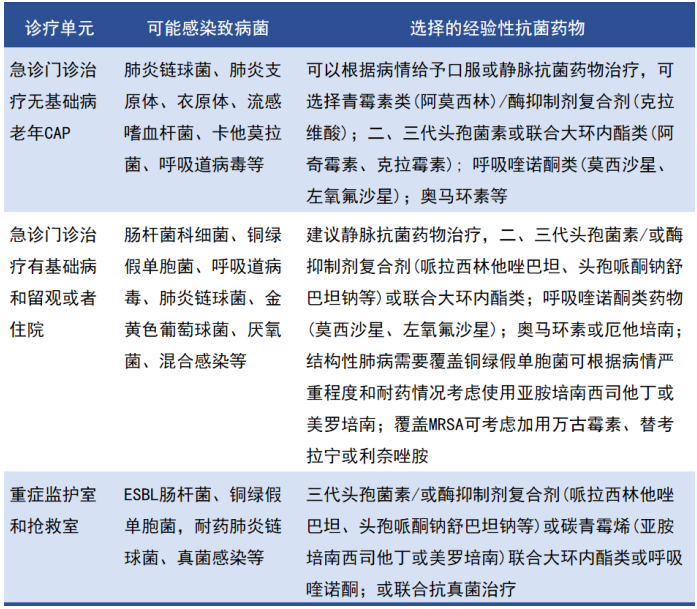
6老年CAP初始抗菌药物的经验性使用方案

表2  不同诊疗单元和可能感染致病菌的经验性抗菌药物推荐

图片
推荐意见9:急诊医师需要根据老年CAP患者的自身因素、基础病、病情严重程度、营养免疫状态、器官功能、并发症、抗菌药物的药动学/药效学特点、致病微生物特性和当地微生物流行病学特点等因素,制定合理的经验性抗菌治疗方案

7老年病毒性CAP

推荐意见10:老年病毒性CAP发病率较高,需考虑合并细菌感染的可能,建议对高危老年患者早期启动抗病毒联合抗菌药物的经验性治疗。

8老年CAP的综合治疗

推荐意见11:老年CAP需要综合治疗,除了抗菌治疗之外,还需重视气道管理、营养支持、容量管理、免疫调节和中医药治疗等。

推荐意见12:激素治疗老年CAP时,应根据病情严重程度、并发症、免疫功能、器官功能和有无禁忌证等做出综合评估。合并脓毒症性休克的重症CAP患者,建议小剂量和短疗程激素治疗

9老年CAP多脏器功能障碍的监测和治疗

推荐意见13:老年人基础状态差、并发多种慢性疾病、器官储备功能不足、出现CAP时容易并发多脏器功能障碍,包括呼吸衰竭、心肌损害、急性肾损伤、脓毒症性休克、消化道功能障碍和静脉血栓事件等,及时准确有效的治疗可以提高老年CAP的治疗成功率,降低病死率。

10老年CAP的护理和预防

推荐意见14:个体化的优质护理对于改善老年CAP的预后发挥着重要的作用,包括营养评估、气道护理、肠道管理、功能康复、个人清洁和适当的个人防护等。

推荐意见15:疫苗接种是预防老年CAP的重要措施。

执笔者顾伟

专家组成员(按姓氏拼音排序):

陈兵,陈锋,陈旭锋,陈旭岩,褚沛,杜俊凯,顾海峪,顾伟,郭伟,何小军,洪玉才,侯明,姜骏,蒋龙元,金红旭,李春盛,李湘民,李欣,刘斌,刘励军,刘国辉,卢俊宇,吕传柱,马青变,马序竹,马岳峰,毛恩强,欧阳艳红,潘曙明,彭鹏,佘丹阳,唐伦先,童朝阳,王瑞兰,王毅鑫,吴彩军,吴利东,向天新,谢苗荣,邢吉红,徐峰,曾红科,詹红,张国强,张剑峰,张菁,张斯龙,张永标,张振辉,赵刚,郑波,周发春,周华,朱继红,朱加应,朱长清,祝伟


图片
扫描下方二维码下载原文

图片


全部评论 0
Copyright©2020-2026 北京医麦斯科技有限公司 版权所有 京ICP备2020034400号-1 京公网安备11010502043983号