登录方式

方式一:
PC端网页:www.rccrc.cn
输入账号密码登录,可将此网址收藏并保存密码方便下次登录

方式二:
手机端网页:www.rccrc.cn
输入账号密码登录,可将此网址添加至手机桌面并保存密码方便下次登录

方式三:
【重症肺言】微信公众号
输入账号密码登录

注:账号具有唯一性,即同一个账号不能在两个地方同时登录。

登录
方式

为重症救治赋能

为患者康复加速

当前位置: 首页 呼吸e站 指南共识

重症社区获得性肺炎患者支气管肺泡灌洗液的宏基因组测序结果临床判读指导原则

发布于2023-02-02 浏览 11107 收藏

编写:中国重症社区获得性肺炎研究协作组

通讯作者:詹庆元(国家呼吸医学中心 中日友好医院呼吸与危重症医学科)

本文来源:国际呼吸杂志,2023,43(1):7-14.

【摘要】宏基因组测序(mNGS)被越来越多地应用于重症社区获得性肺炎患者支气管肺泡灌洗液的病原学检测。临床判读mNGS结果是非常重要的环节,目前尚未达成共识。本文强调重视临床特征、宿主因素、流行病学史及治疗经过,对重症社区获得性肺炎患者支气管肺泡灌洗液的mNGS结果作出判读。
重症社区获得性肺炎(severe community acquired pneumonia,SCAP)患者病死率为25%~50%,病原学诊断是治疗SCAP的基石,但仍有超过一半的患者无法通过常规检测得到病原学诊断。随着免疫抑制人群的增多及广谱抗感染药物的应用,各种非典型病原体感染及混合感染越来越多,对病原学检测提出了更高的要求。
宏基因组测序metagenomic next-generation sequencingmNGS已逐渐成为最有应前景的病原学分子诊断技,被广泛应用然而,mNGS结果如何判读这一问题日益突出,mNGS的测序及生物信息分析技术并无统标准,不同人群的背景微生物特征亦有显著差异,微生物自身特点也导致检出敏感度不同很难确定阳性或阴性的标准阈值来辅助判读的指标包括序列数、相对度、盖度及测序深度等,其中列数的法又有不同,如严格比对序列数、标准化序列数、每百万序列数、千万序列数等呼吸道微物组成尤为,不同呼吸道标咽拭、痰、支气管肺泡灌洗液bronchoalveo larlavagfluid,BALF)、肺组织等]的微特征就存差异,受列的响也不尽相同,mNGS检测果的价值和解读也受到相应的。因此,不能用单一、绝对的来判断所mNGS果,临床特征始终是核心素,注mNGS结果临床特征相结解读模式本文的核心观点
,本文不对mNGS体阈值进行定义,而强调循临床诊断思路,结临床特征包括实验室、宿主因素、流行病史及治疗经过,对mNGS结果进临床判读,以确定所检出微生物是致病、定植或污染
SCAP的临床诊断思路,本原则将对细病毒真菌、非典型原体包括、支原体、衣原体寄生虫分别进行阐述本原则适用于SCAP患BALF的mNGS结果判读,旨在为临床践提供考,不作为临床诊断标准
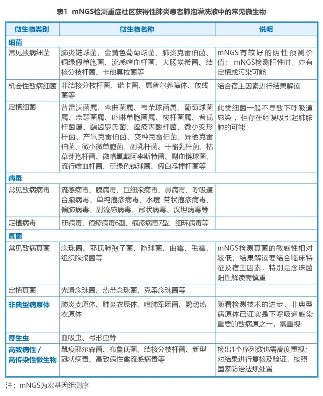
照文献资料及临床践中微物检出情况1列出了mNGS检测SCAP患者BALF标本的常见下呼吸道微生物,以供考,在下文中分别进行体阐述

图片


1.mNGS检测SCAP患者BALF中的细菌

照文献资料及临床践中微物检出情况,以下分别列出mNGS检出结中常见致、机性致植细,并将mNGS检出敏感较低能有殊临床义的细菌单独阐述

1.1 常见致病细菌

mNGS对SCAP检出核分),阴性时,阴性预值(除外本质量使时间肺炎雷伯菌绿假mNGS,亦,尽BALF片检

1.2 机会性致病细菌

况下起感染,、呼破坏或下呼吸道微生态失可导致肺部mNGS床情况,宿主的免疫状态进行分析判:咽座链中间菌)化脓链球柠檬酸杆、阴沟肠杆菌、放线菌属、纹带棒状杆菌、副流感嗜血杆菌、皮氏不动杆菌、解甘露醇罗尔斯顿菌、惠普尔等。

1.3 定植细菌
此类细菌道正微生,一般不导致感染,但存在经误的可mNGS丰度较高慎判如存高危因素床表现符合肺脓肿同时色证实标本合格亦发现此类细菌时,可考虑致病可能括:普雷沃菌属、弯曲菌属、韦荣球菌属、葡萄球菌属表皮葡萄球菌葡萄、黏质葡萄球菌)奈瑟属、卟啉单胞菌属、梭杆菌属、普氏菌属、龋齿罗、痤疮丙微小变形菌、产氧克雷伯菌、变种克伯菌、异栖克、微小微、副乳杆菌、干酪乳、枯草芽孢杆菌、微嗜氧戴阿李斯特菌、副血链球菌、流行嗜血杆菌、绿色链球菌、假白喉棒杆菌等。
1.4 敏感性较低的细菌
由于部分细菌核酸提取困难检出敏感度较低如结核分枝杆、布鲁氏等。此类细菌即使mNGS检出列数较低,也不能除外致病菌的可能,需结合临床谨慎判读。
1.4.1 诺卡菌
诺卡菌是条件致病菌,可导致肺部感染,现不典,诊断病原学结果结合宿主高危因素为主。细胞免疫严重受、慢性、糖尿长期酗酒者都人群。其菌致卡菌、巴西可导致肺部感染。既往常规病原学检测难以检出诺卡菌,其感染率及致力可,mNGS对卡菌的检出的优势,但境污染可床谨慎诊断
1.4.2 分枝杆菌
1.4.2.1 结核分枝杆菌
结核分枝杆菌在下呼吸道不存在定植可能检出即需要考虑感染可。可mNGS视为结核分枝杆的分子检查之参照国肺结核诊断标准WS 288-2017进行诊断如临床怀疑结核感染即使mNGS不能除外感染可能,需联合抗酸染色涂片、培养及GeneXpert等其他检查手段。
1.4.2.2 非结核分枝杆菌

非结核分枝杆菌大部分为生菌仅少部分对人体致病属条件致病菌高龄、免疫抑制、长期服用抗菌药物、肺部基疾病、环境暴露如热水器及与淋浴器气溶胶接触人群都是易感人群。其中鸟-胞内分枝杆菌复合群、脓肿分枝杆菌、龟分枝杆菌、戈登分枝杆菌可导致肺部感染。mNGS结果可视为非结核分枝杆菌的分子生物学检测之一,但也存在环境污染可能,需参照床指南如患者具有床表现、像学证据排除其他肺部疾病,参照非结核分枝杆菌病诊断与治疗指南2020年版)》符合1BALF培养和(或)分子生物学检测阳性可诊断为NTM肺病

1.4.3 布鲁氏菌
鲁氏菌可导致人畜共患的自然疫源性传染病。人群对布鲁氏菌普遍易感,与家畜接触频繁的职业是感染的高危人群。布鲁氏菌可出现抗体阳性,而mNGS结果阴性可能,建议采用去宿主技术后,再进行测序。mNGS如检出布鲁氏菌,应充分重视,但也存在环境污染可能。如满足临床表现及流行病学史,可参照我国2012版《布鲁氏菌病诊疗指南(试行)》及2017版《布鲁菌病诊疗专家共识》,完善布鲁氏菌特异性血清凝集试验,作为临床确诊依据。如无临床表现,仅有流行病学史及阳性结果,可视为隐性感染。需注意,布鲁氏菌感染需按照国家法定传染病进行处置,并根据当地卫生行政部门制定的报告程序上报,同时做好相应的防范隔离措施。
1.4.4 鼠疫耶尔森菌

鼠疫耶尔森菌毒力很强并有高度传染性,即使mNGS检出1个序列数也需高度重视,按照国家法定传染病管理办法进行相应处置,尽快复核并采用其他方法验证

2. mNGS检测SCAP患者BALF中的病毒

病毒核酸易提取且核酸片段小mNGS在病检出方面有优势mNGS的广泛应用人们对病毒感染及定植有了进步的认识与更新。以下分别列出见致病病毒与呼吸道定植病毒需注意的是,如临床怀疑RNA病毒感需注意额外加做mNGS的RNA检测(有些mNGS检测实验室的RNA测序是单独项流程)

2.1 SCAP常见致病病毒

SCAP患者常见的致病病毒包括流感病毒、腺病毒细胞病毒、鼻病、呼吸道毒等。

2.1.1 流感病毒

PCR检测mNGS感病少(数≤3),建议尽快完善流感病毒PCR或抗原/抗体检测等传统病原学方法确诊。

2.1.2 腺病毒

mNGS若检出腺病毒序列数较多,且符合腺病毒临床表现、常见易感人群等情况(详见《人腺病毒呼吸道感染预防防控技术指南2019版》),考虑其为致病病毒。若检出病毒序列数较少(如序列数3),建议尽快完善病毒PCR或抗原/抗体检测等传统病原学方法,结合临床情况进一步确诊。

2.1.3 巨细胞病毒

巨细胞病毒可以定植于免疫正常患者的下呼吸道。mNGS检出巨细胞病毒时,需结合宿主免疫状态分析。若为免疫抑制、结构性肺病、糖尿病宿主,要结合影像学特征考虑感染可能;若为非免疫抑制宿主,则要考虑定植可能。

2.1.4 新型冠状病毒

新型冠状病毒不是下呼吸道的定植病毒,mNGS若检出即考虑感染,需要尽快完善新型冠状病毒核酸或特异性抗原/抗体检测。

2.1.5 鼻病毒及呼吸道合胞病毒

鼻病毒和呼吸道合胞病毒常引起上呼吸道感染,少数情况下可引呼吸道感染,极少引起SCAPmNGS若检出鼻病毒/呼吸道合胞病毒的同时,检出其他常见致病病毒或细菌,优先考虑其他常见微生物引起肺炎可能

2.1.6 副流感病毒

呼吸道分泌物检测出副流感病毒时,多考虑上呼吸道感染。高龄、免疫功能抑制、长期居住于医疗照护机构者感染副流感病毒可出现严重的下呼吸道感染。

2.1.7 人类偏肺病毒

成人呼吸道分泌物检测出人类偏肺病毒时,多考虑为上呼吸道感染。长期居住于医疗照护机构者可出现严重的下呼吸道感染。免疫功能抑制宿主与免疫功能正常宿主人类偏肺病毒感染情况无明显差异,但免疫功能低下宿主人类偏肺病毒感染可能病情重、病程长。

2.1.8 汉坦病毒

汉坦病毒不是下呼吸道的定植病毒,若mNGS检出即考虑其致病。目前血清学方法(lgM抗体)是诊断人类或啮齿动物汉坦病毒感染的金标准。

2.1.9 水痘-带状疱疹病毒

水痘-带状疱疹数情况可引起肺炎,若mNGS检出水痘-带状疱疹毒,宿主存在高龄、免疫抑制等情况,应尽快完善PCR及抗体相关检查,进步明确其致病可能

2.2 常见下呼吸道定植病毒

病毒也是下呼吸道定植微生物之-。

2.2.1 人类疱疹病毒

人类疱疹病毒为DNA病毒,以下主要讨论可能引起肺炎或定植的人类疱疹病毒。其中巨细胞病毒详见2.1.3部分的内容

2.2.1.单纯疱疹病毒1型

群普遍携带,呼吸道分泌物检测出单纯疱疹病毒1型时,多不考虑致病,当患者为免疫功能抑制宿主时,需结合临床表现考虑是否致病。

2.2.1.2 EB病毒

几乎在所有成年人中表现为持续终身的无症状携带,成人呼吸道分泌物检测出EB病毒几乎不考虑致病。EB病毒血症与淋巴瘤、鼻咽癌、移植后淋巴细胞增殖性疾病等的发生相关。

2.2.1.3 人疱疹病毒6型

原发感染在成人成人人疱疹病6血清阳性率高达90%几乎不考虑致病免疫功能抑制宿主,尤其是移植受者,可能出现人疱疹病毒6型的再激活,导致病毒血症和(或)临床疾病。

2.2.1.4 人疱疹病毒7型

超过95%的成人人疱疹病毒7型血清学阳性,几乎不考虑致病。免疫功能抑制宿主,尤其是移植受者易出现病毒的再激活。因巨细胞病毒与人疱疹病毒6型、人疱疹病毒7型之前存在相互作用,当免疫功能抑制宿主合并巨细胞病毒感染时,可出现人疱疹病毒6型、人疱疹病毒7型的再活化,因此诱发巨细胞病毒感染的病毒综合征以及器官特异性疾病。

2.2.2 细环病毒

健康成人血液中细环病毒的检出率为70%~90%,目前无细环病毒致病的证据。细环病毒毒株可能引起慢性病毒血症,免疫功能抑制宿主病毒血症负荷增加,与肺移植物慢性功能障碍相关。
3.mNGS检测SCAP患者BALF中的真菌

真菌是厚壁微生物,核酸提取较困难,mNGS检测真菌的敏感度相对较低肺部菌感染的诊断需要结合患者临床特征,其是宿主的免疫状态综合判断。

3.1 念珠菌
念珠菌是常见的呼吸道定植微生物,mNGS检出阳性一般也不认为是致病原,诊断肺部念珠菌感染应十分谨慎。血β-D-葡聚糖试验(G试验)在侵袭性念珠菌病中常为阳性。侵袭性念珠菌肺炎的影像学特点为新出现的局灶性或弥漫性支气管肺炎(口咽部或支气管树下行感染),或细小结节状或弥漫性浸润影(血行播散)。
3.2 曲霉菌
曲霉菌可以在正常人体呼吸道检测到,为条件致病微生物,不能仅据mNGS阳性诊断曲霉感染。诊断侵袭性感染需综合考虑。①多见于免疫受损的患者;②具有胸部影像学特征:致密、规则的病灶伴或不伴晕征,空气新月征,空洞,楔形或叶/段实变影等;③具有病原学证据:下呼吸道标本涂片或培养阳性,血/BALF的半乳甘露聚糖抗原试验(GM试验)阳性、曲霉菌PCR阳性。
3.3 耶氏肺孢子菌
耶氏肺孢子菌可定植于人体呼吸道,为条件致病微生物,mNGS回报阳性时,不能轻易将其定为致病原。免疫抑制患者是易感人群。耶氏肺孢子菌感染的胸部影像学特征为弥漫性磨玻璃影,通常以上叶和肺门周为主,有时周边疏散或呈镶嵌状;实变、小结节和单侧浸润较少见。血G试验升高、BALF中耶氏肺孢子菌核酸阳性、六胺银染色阳性等可辅助诊断。

3.4 隐球菌

隐球菌在环境中广泛存在,一般不发生呼吸道定植,致病力强,免疫正常宿主也可感染。mNGS检出隐球菌阳性时,一般考虑为致病菌。其中最常见的致病菌是新生隐球菌,感染人体后可侵犯脑膜、肺、皮肤、骨骼等组织器官。影像学特征可表现为单个或多个结节影,伴或不伴空洞形成,肺门淋巴结肿大较少见。
3.5 毛霉菌

毛霉菌感染常见于糖尿病、血液系统恶性肿瘤、实体器官或造血干细胞移植及其他免疫功能低下的患者,mNGS检出阳性时,需高度警惕。胸部CT提示特征性病变:反晕征、结节、晕轮征、空腔、楔形浸润,以及与胸膜炎疼痛相关的胸腔积液等。CT肺动脉造影见血管闭塞。为明确感染,可选择六胺银染色,在组织标本切片中可显示为宽大、不规则,无分隔或极少分隔或直角分枝的菌丝。

4. 非典型病原体

非典型病原体这一概念提出之时,病原学诊断技术还比较落后,主要是为了与经典的细菌性肺炎相区别。时至今日,非典型病原体已成为SCAP非常重要的致病原之一,且多数可引起多系统并发症,导致患者预后更差,需高度重视。为与临床实践保持一致,本文仍将军团菌、支原体及衣原体归在非典型病原体这一部分进行阐述。

4.1 军团菌 

由于既往常规检测手段的限制,军团菌肺炎的发病可能处于被低估状态,国内该病导致的SCAP并不少见。mNGS检测军团菌的敏感度和特异度均较高,阳性结果需引起重视,但要先排除环境污染可能。通常有1/100万序列数即可考虑,随着序列数的增加,其可信度逐渐增加,但达到30/100万时,其增量不再有增加可信度的意义。当序列数较低时,可通过军团菌核酸、尿抗原检测等方法来验证。

4.2 肺炎支原体/肺炎衣原体

肺炎支原体和肺炎衣原体不是下呼吸道的定植微生物,mNGS技术在二者的检测方面较传统检测方法具有一定优势,一旦检出,即需考虑致病可能。当序列数较低时,可通过肺炎支原体/肺炎衣原体核酸或lgM抗体检测来验证。

4.3 鹦鹉热衣原体

mNGS在鹦鹉热衣原体的诊断方面具有较大优势,若有相关流行病学史(鸟类或禽类接触史),即使序列数较低,仍需要考虑致病可能。可通过恢复期(2周)血清抗体滴度增加4倍以上来验证。

5.寄生虫

寄生虫肺炎在非寄生虫流行区发病率低,易被误诊。目前寄生虫的基因组参考数据库种类不多,且寄生虫作为真核生物,有很多与人基因组相似的元件,因此在判断阳性时要特别要求序列的特异度。寄生虫作为阳性判断的阈值需在10/100万以上,并且需要严格确认序列的特异度之后再进行阳性判读。

6. 小结

目前,人们对mNGS的认识尚有待进一步规范。mNGS确实是敏感、快速的病原学检测技术,但不能完全取代常规病原学检测,应强调“平行送检”。同时,本着“宽进严出”的基本原则,在保证病原微生物高检出率的同时,临床医师要严格把控临床判读,避免过度诊断和治疗。

在临床实践中,如遇难以抉择的情况,建议组织判读小组,除患者主诊医师外,判读小组建议包括2位及以上呼吸与危重症医学专业的主任医师与1位临床微生物学专业的医师。如对mNGS结果存疑,建议同时联系实验室生物信息分析人员进行沟通,必要时可复测或通过PCR或一代测序进行验证。

附录—mNGS报告中常用术语

严格比对序列数又称序列数reads),指特异且匹配到该病原体因组上的序列数目其多与标本中病原体本身载量负荷、核酸提取量、人源序列比例有关。
标准化严格比对序列数SMRN标准两千万测得序列数特异且唯一比对到病原体基因组的序列数目。
每百万序列数/每千万序列数前者指每百万测得序列中比对到目标物种因组的序列条后者指每千万条序列中比对到目标物种基因组列条数
测序深度该微生物基因组上某段序列被检测到的次,深度参数越表示该微生物被检测到的可靠性越高,深度高低也反映病原体在样品中的相对含最。
基因组覆盖度指测序获得的序列与某物种的参考/基因组进行比对序列覆盖的区域占基因/基因组总区域的比例将能与基因/基因组比对上的列碱基数累加并除以基因/基因组被覆盖区域的总长即为平均测序深度

相对丰度指的是该微生物在个标本中检测到的相同类型微生物(细菌、菌、病寄生虫)中所的比丰度越高表示其在相同类型微生物中所占的比例越高。


专家组成员(按姓氏汉语拼音排序):

陈成(苏州大学附属第一医院),程真顺(武汉大学中南医院),淦鑫(南昌大学第一附属医院),高延秋(郑州市中心医院),耿爽(武汉市中心医院),郭璐(四川省人民医院),韩伟(青岛市市立医院),何莲(贵阳市第二人民医院),侯鹏国(大同市第三人民医院),黄建安(苏州大学附属第一医院),黄曼(浙江大学医学院附属第二医院),蒋明彦(湘潭市中心医院),李丹(吉林大学第一医院),李琦(陆军军医大学第二附属医院),李轶(河南省人民医院),罗红(中南大学湘雅二医院),上官红(山东大学齐鲁医院),王立红(内蒙古医科大学附属医院),邢丽华(郑州大学第一附属医院),徐德祥(青岛市中心医院),徐晟伟(青岛市第三人民医院),詹庆元(中日友好医院),周童(苏州大学附属第二医院)

主要执笔成员(按姓氏汉语拼音排序):

孙婷(中日友好医院),吴小静(中日友好医院)

执笔组成员(按姓氏汉语拼音排序)

蔡莹(中日友好医院),刘一洁(中日友好医院),吴宇晗(中日友好医院),翟天姝(中日友好医院)

利益冲突所有作者声明无利益冲突

参考文献略













图片




扫描二维码下载原文


全部评论 0
Copyright©2020-2026 北京医麦斯科技有限公司 版权所有 京ICP备2020034400号-1 京公网安备11010502043983号