登录方式

方式一:
PC端网页:www.rccrc.cn
输入账号密码登录,可将此网址收藏并保存密码方便下次登录

方式二:
手机端网页:www.rccrc.cn
输入账号密码登录,可将此网址添加至手机桌面并保存密码方便下次登录

方式三:
【重症肺言】微信公众号
输入账号密码登录

注:账号具有唯一性,即同一个账号不能在两个地方同时登录。

登录
方式

为重症救治赋能

为患者康复加速

当前位置: 首页 呼吸e站 指南共识

【标准与讨论】血液病/恶性肿瘤患者侵袭性真菌病的诊断标准与治疗原则(第七次修订版)

中国医师协会血液科医师分会 中国侵袭性真菌感染工作组 发布于2026-01-05 浏览 2299 收藏

本文刊于:中华内科杂志,2025, 64(12): 1155-1168.

作者:中国医师协会血液科医师分会   中国侵袭性真菌感染工作组

通讯作者:黄晓军,北京大学人民医院 北京大学血液病研究所 国家血液系统疾病临床医学研究中心,北京 100044,Email:huangxiaojun@bjmu.edu.cn

图片

引用本文: 中国医师协会血液科医师分会, 中国侵袭性真菌感染工作组. 血液病/恶性肿瘤患者侵袭性真菌病的诊断标准与治疗原则(第七次修订版)[J]. 中华内科杂志, 2025, 64(12): 1155-1168. DOI: 10.3760/cma.j.cn112138-20250808-00468.

摘要

中国侵袭性真菌感染工作组在2005年首次制订了血液病/恶性肿瘤患者侵袭性真菌病(IFD)的诊断标准及治疗原则,并在2020年进行了第六次修订。血液肿瘤治疗及IFD诊治领域出现的诸多新进展对IFD诊治策略产生了显著影响。中国侵袭性真菌感染工作组回顾了2020—2024年的国内外重要研究进展,并结合国内外重要指南,对我国原有IFD的诊断标准与治疗原则进行了第七次修订。本版指南主要修订内容包括:对流行病学数据、新型诊断方法(尤其是PCR及宏基因组高通量测序技术)的应用进行了修订;对抗真菌治疗药物监测及真菌药敏试验进行了更新;增加了突破性IFD的管理推荐、肺孢子菌肺炎以及隐球菌病目标治疗的推荐;对IFD的疗程进行了修订。


侵袭性真菌病(invasive fungal disease,IFD)系指真菌侵入人体,在组织、器官或血液中生长、繁殖,并导致炎症反应及组织损伤的感染性疾病。血液病/恶性肿瘤患者因免疫功能低下,IFD发生风险显著增高。中国侵袭性真菌感染工作组于2005年首次制订了血液病/恶性肿瘤患者IFD的诊断标准及治疗原则,并历经多次修订。自2020年第6次修订 [ 1 ] 以来,血液肿瘤治疗及IFD诊治领域均出现诸多新进展:血液肿瘤领域新型治疗手段(包括小分子靶向药物、免疫治疗药物、细胞治疗等)的广泛应用、广谱三唑类药物在抗真菌预防中的普遍应用、以分子学手段为代表的新型诊断方法以及更多新型抗真菌药物的使用等。这些变化对IFD的流行病学、危险因素及诊治策略均产生了影响,因此有必要对第六版再次进行修订。中国侵袭性真菌感染工作组回顾了2020—2024年的国内外重要研究进展,并结合国内外重要指南 [ 2,3,4,5,6,7,8,9] ,组织血液病学、微生物学、感染及药学等多学科专家,经3轮集体讨论后对我国原有IFD的诊断标准与治疗原则进行了修订。


流行病学

一、血液病/恶性肿瘤患者IFD流行病学特征

化疗及造血干细胞移植是血液肿瘤的主要治疗方式,近年来小分子靶向药物、抗体类药物及细胞免疫治疗的应用逐年增多,IFD流行病学特征因治疗方式不同而异。


接受化疗患者的IFD发生率因疾病类型、疾病状态等多种因素而异。2004年欧洲SEIFEM研究显示,IFD总体发生率为4.6%,其中急性髓系白血病中最为常见;病原以曲霉菌为主(占57.6%),其次为念珠菌(占32.5%) [ 10 ] 。国内前瞻性、多中心流行病学研究(CAESAR研究)显示,确诊和临床诊断IFD发生率为2.1% [ 11 ] ;其中骨髓增生异常综合征中最高(4.94%),急性髓系白血病中为3.83% [ 11 ] ;病原菌以念珠菌为主,曲霉次之 [ 11 ] 


造血干细胞移植患者具有较高IFD风险。国外十余年前的大型流行病学研究(美国TRANSNET研究 [ 12 ] 及PATH研究 [ 13 ] ,欧洲SEIFEM [ 14 ] 及GITMO研究 [ 15 ] )显示异基因造血干细胞移植后IFD发生率在2.6%~15%,主要病原菌为曲霉、念珠菌及毛霉。2011年中国CAESAR研究显示,异基因造血干细胞移植和自体造血干细胞移植后IFD的6个月累积发生率分别为8.9%和4.0%;异基因造血干细胞移植中,人类白细胞抗原(HLA)全相合亲缘供体、HLA相合非血缘供体和亲缘半相合供体移植组的IFD累积发生率分别为4.3%、13.2%和12.8% [ 16 ] ;曲霉为主要致病菌(占70.6%),其次为念珠菌(占27.5%)。2021年更新的CAESAR2.0研究显示异基因造血干细胞移植后确诊和临床诊断IFD发生率为6.6%;非曲霉属丝状真菌的比例显著升高:在确诊和临床诊断IFD且明确病原学的59例患者中,念珠菌22例(占37.3%),毛霉16例(占27.1%),曲霉11例(占18.6%),耶氏肺孢子菌8例(占13.6%),马拉色菌和酿酒酵母菌各1例(占3.4%) [ 17 ] 


多种新型治疗手段已广泛应用于血液肿瘤的治疗,包括小分子药物[如BCL-2抑制剂、布鲁顿酪氨酸激酶(BTK)抑制剂等],抗体类药物(如CD20单克隆抗体、双特异性单克隆抗体等)及细胞治疗[如嵌合抗原受体T细胞(CAR-T)疗法]等。小分子靶向药物的应用可能增加IFD风险,尤以BTK抑制剂为著。国外研究显示,在接受BTK抑制剂治疗的慢性淋巴细胞白血病和非霍奇金淋巴瘤患者中,IFD发生率为1.4%~18.8%,其中50%以上为曲霉,多数发生在BTK抑制剂使用的6个月内 [ 18 ] 。接受CAR-T治疗患者IFD发病率为2.0%~7.8%,常见病原菌依次为曲霉、耶氏肺孢子菌、念珠菌及毛霉,大部分发生在治疗1个月内 [ 19 , 20 ] 


IFD是血液系统恶性肿瘤重要死亡原因之一。血液恶性疾病接受化疗的确诊和临床诊断IFD患者病死率约为16.7%,造血干细胞移植后IFD相关病死率可达20.5%~72.6% [ 16 , 17 ] 


二、血液病/恶性肿瘤患者IFD危险因素和评估

导致IFD的危险因素众多,包括:(1)疾病相关因素:如原发病为骨髓增生异常综合征/急性髓系白血病、疾病处于复发或未缓解状态等;(2)治疗相关因素:接受替代供者异基因造血干细胞移植,治疗后出现持久(≥10 d)的粒细胞缺乏,合并3~4度急性移植物抗宿主病(GVHD),合并中重度慢性GVHD,接受超过3周以上的糖皮质激素治疗,接受某些小分子靶向药物治疗(如BTK抑制剂、JAK抑制剂),过度使用广谱抗生素等;(3)患者相关因素:高龄,伴有合并症(如糖尿病、呼吸道基础疾病等),存在既往IFD病史,存在某些遗传易感因素等 [ 21 ] ;(4)环境因素:未在全环境保护条件下接受化疗和/或造血干细胞移植、接受治疗医院存在建筑工地等;(5)其他:如巨细胞病毒感染、合并重症呼吸道病毒(如流感病毒、新型冠状病毒SARS-CoV-2等)感染。


诊断标准

IFD诊断分为确诊、临床诊断、拟诊和未确定4个级别,具体诊断标准如下。


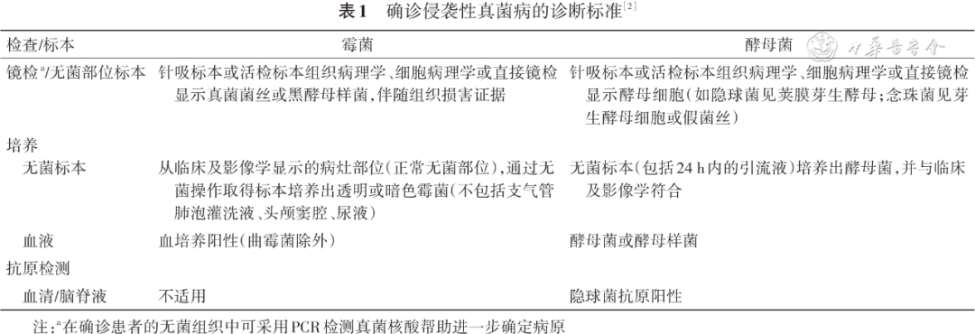
一、确诊IFD( 表1 )

(一)深部组织真菌感染

1.霉菌:相关组织存在损害时(镜下可见或影像学证据确凿),在针吸或活检取得组织中,采用组织化学或细胞化学方法检获菌丝或球形体(非酵母菌丝状真菌);或在通常无菌且临床表现或放射学检查支持存在感染的部位,无菌操作下取得标本培养结果呈阳性。


2.酵母菌:从非黏膜组织采用针吸或活检取得标本,通过组织化学或细胞化学方法检获酵母菌细胞和/或假菌丝;或通常无菌且临床表现或放射学检查支持存在感染部位(不包括尿道、副鼻窦和黏膜组织),无菌操作下取得的标本培养结果呈阳性;或脑脊液经镜检(印度墨汁或黏蛋白卡红染色)发现隐球菌或抗原反应呈阳性 [ 22 ] 


3.肺孢子菌:肺组织标本染色、支气管肺泡灌洗液或痰液中发现肺孢子菌包囊、滋养体或囊内小体。


(二)真菌血症

血液真菌培养出现或获得霉菌(不包括曲霉菌属和除马尔尼菲篮状菌的其他青霉属)、念珠菌或其他酵母菌阳性,同时临床症状及体征符合相关致病菌的感染。其中念珠菌血症需至少1次通过静脉穿刺(而非导管)采集的血培养中分离出念珠菌属。

图片

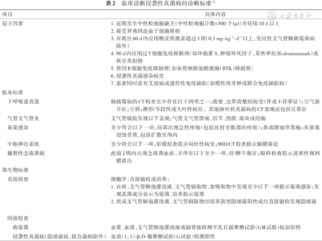
二、临床诊断IFD( 表2 )

具有至少1项宿主因素、1项临床标准及1项微生物学标准。

图片

(一)宿主因素

宿主因素指的是患者自身存在的导致其对IFD易感的基础状态或特征。免疫系统受损的程度和类型是宿主因素的核心。主要的宿主因素包括:严重的中性粒细胞缺乏、严重T细胞免疫功能缺陷、长期/高剂量糖皮质激素的使用等;此外,疾病类型、高龄、合并糖尿病等基础疾病、营养状态差、气道局部存在结构性病变也是IFD的重要宿主因素。由于不同真菌的生物学特性存在差异,因此相应的宿主因素也存在一定差异,如黏膜屏障异常主要增加侵袭性念珠菌病的风险。


(二)影像学检查

影像学检查是IFD临床诊断重要依据之一。


1.以气道传播为主的真菌病原菌(如曲霉和毛霉)多累及肺部和/或鼻窦部,影像学检查尤其是高分辨CT(HRCT)具有重要临床诊断意义 [ 23 ] 。胸部CT影像学出现伴或不伴晕征的致密边界清楚病变、楔型和节段性或大叶性实变、结节或实变病灶中出现新月征和空洞形成,是侵袭性曲霉病(IA)肺部病变的特征性表现。近年研究表明,除“楔型和节段性或大叶性实变”外,上述影像学表现均为曲霉侵袭肺部血管的特征,常见于伴重度或长时间粒细胞缺乏的血液恶性疾病化疗患者。IFD肺部影像学可呈现非特征性改变(如支气管周围实变影、支气管扩张征、小叶中心型微小结节影、树芽征和毛玻璃样改变等),为曲霉气道侵袭的影像学表现,更多见于肺部IFD发病早期或不伴有粒细胞缺乏、合并GVHD并接受免疫抑制剂的造血干细胞移植患者 [ 23 , 24 ] 反晕征在肺部丝状真菌病(尤其是毛霉感染)中具有一定意义,也可作为非曲霉属丝状真菌病的临床诊断标准之一 [ 25 ] 


2.高分辨率计算机断层扫描血管造影(CTPA)用于IFD诊断可有效识别血管闭塞。前瞻性研究显示,早期低剂量CT联合CTPA可提高IFD的早期影像学诊断率 [ 26 ] 。但因存在碘造影剂相关肾损伤等额外风险,临床应用时应合理评估其风险与获益。


3.氟代脱氧葡萄糖正电子发射计算机断层显像(FDG-PET/CT)用于IFD诊断敏感性高,可检测隐匿性及播散性病灶;与CT相比,FDG-PET/CT可在更多患者中检测到播散性感染,并能检测到CT成像部位以外的病变。但其特异性低,因而不能替代HRCT。FDG-PET/CT可作为辅助检查,结合其他检测方法(如血液培养、组织活检、血清标志物)使用,以提高诊断准确性。此外,FDG-PET/CT有助于评估IFD病情进展和治疗反应,在一些患者中可检测到传统影像学无法发现的小病灶;抗真菌治疗后FDG摄取消失反映感染的治愈 [ 27 ] 。然而,由于其非特异性及价格昂贵,FDG-PET/CT不推荐作为疗效评估的常规手段,尚需结合临床表现、实验室检查等其他证据进行综合评估 [ 28 , 29 ] 


(三)微生物学检查

IFD的微生物学检查包括直接镜检与培养、抗原/抗体检测、分子生物学技术等多种方法。真菌进入人体血液或深部组织后,真菌细胞壁抗原、核酸等可释放进入血液及其他体液中,因此真菌抗原及核酸检测是IFD诊断的重要微生物学方法。


1.半乳甘露聚糖(galactomannan,GM)广泛存在于曲霉菌细胞壁。GM试验可采用血清、肺泡灌洗液、脑脊液,其诊断效能与基础人群、是否接受预防、诊断试剂等因素相关。对接受广谱抗真菌药物预防治疗患者,推荐更具临床指导意义的肺泡灌洗液GM试验 [ 30 , 31 , 32 ] 。欧洲癌症研究治疗组织/真菌研究组(EORTC/MSG)推荐血清或肺泡灌洗液或脑脊液单次GM试验≥1.0、血清GM试验≥0.7并且肺泡灌洗液GM试验≥0.8,作为IA临床诊断的微生物学证据 [ 2 ] ,但目前国内缺乏明确的诊断界值,需结合实际情况参考。


2.(1,3)-β-D-葡聚糖[(1,3)-β-D-glucan]广泛存在于真菌细胞壁(隐球菌、毛霉菌除外)。血清(1,3)-β-D-葡聚糖试验(G试验)可以作为IFD(隐球菌病、毛霉病除外)的微生物诊断手段。EORTC/MSG推荐其诊断界值为连续2次≥80 ng/L(使用Fungitell试剂盒),但国内由于试剂盒差异等原因未明确G试验诊断界值。G试验对IFD(包括肺孢子菌肺炎 [ 33 ] )阴性预测价值更高,而G试验结果阳性时诊断IFD需联合临床、影像学或其他微生物学指标 [ 32 , 33 , 34 ] 


3.PCR检测样本包括血液、肺泡灌洗液及其他无菌部位组织等,检测结果对IFD诊断具有较好的敏感度和特异度 [ 35 , 36 ] 。血浆中游离(cell free)核酸的特异度和敏感度与无菌部位组织PCR具有较高的一致性 [ 37 ] ,且可减少侵袭性操作。此外,在确诊患者的无菌组织中,应用PCR检测真菌核酸有助于进一步确定病原 [ 38 ] 。尽管如此,仅推荐作为辅助IFD诊断的微生物学证据。


4.宏基因组高通量测序技术(metagenomic next- generation sequencing,mNGS)在IFD的诊断中发展显著 [ 39 , 40 ] 。研究显示,mNGS对于IFD的诊断特异性较高,但敏感性仍偏低;其对毛霉病诊断敏感性优于曲霉病。目前mNGS流程的标准化仍需进一步完善 [ 41 , 42 ] ,且缺乏前瞻性研究的验证,因此尚未纳入微生物诊断标准,仅作为辅助诊断手段,常用于传统手段无法确诊的临床场景。


三、拟诊IFD

具有至少1项宿主因素、1项临床标准,而缺乏微生物学标准。


四、未确定IFD

具有至少1项宿主因素,但临床证据及微生物结果不符合确诊、临床诊断及拟诊IFD标准。


IFD的预防和治疗

一、预防

1.初级预防(primary anti-fungal prophylaxis):指具有IFD高危因素且既往未诊断IFD的患者,在出现感染症状前预先应用抗真菌药物防止IFD发生。研究提示IFD发生率≥5%的人群可通过抗真菌预防治疗获益,IFD发生率≥10%的高危人群获益显著。因此,具有IFD高危因素的患者(如异基因造血干细胞移植患者、急性白血病或骨髓增生异常综合征接受初次诱导或挽救化疗患者、预计中性粒细胞减少持续>10 d患者、伴有严重中性粒细胞缺乏或接受抗胸腺细胞球蛋白治疗或造血干细胞移植的重症再生障碍性贫血等),推荐接受抗真菌预防。对于接受小分子靶向药物、抗体类药物、CAR-T治疗的患者,目前无证据支持常规抗真菌预防可以获益,因此推荐对此类患者进行密切监测,对其中伴有高危因素(如持续粒细胞缺乏、使用糖皮质激素等)的患者可考虑进行预防。


初级预防推荐抗真菌药物:(1)中性粒细胞缺乏化疗患者:泊沙康唑混悬液(200 mg,3次/d,口服)、泊沙康唑肠溶片(300 mg,1次/d,首剂加倍,口服)、伏立康唑(4 mg/kg体重,2次/d,静脉序贯口服)和氟康唑(200~400 mg/d,口服或静脉滴注)。(2)异基因造血干细胞移植患者:泊沙康唑肠溶片 [ 43 ] 、泊沙康唑混悬液、米卡芬净(50 mg/d,静脉滴注)、氟康唑(200~400 mg/d,口服或静脉滴注)、伏立康唑和卡泊芬净(50 mg/d,静脉滴注)等。进行IFD预防时,应注意与其他药物之间的潜在相互作用,必要时进行剂量调整。


2.再次预防(secondary anti-fungal prophylaxis):指对既往有确诊或临床诊断IFD病史的患者,在IFD达到完全缓解后再次接受化疗或造血干细胞移植治疗时,给予抗真菌药物以防止IFD复发。再次预防推荐首选既往抗真菌治疗有效的药物,可采用泊沙康唑、伏立康唑、艾沙康唑、卡泊芬净或两性霉素B等 [ 44 ] ,剂量与初级预防相同。


3.预防疗程:主要取决于患者IFD高危因素的改善。再生障碍性贫血或接受化疗病例应覆盖粒细胞缺乏期(至中性粒细胞恢复>0.5×10⁹/L);造血干细胞移植患者一般至少覆盖移植后3个月;合并急性或慢性GVHD接受免疫抑制药物治疗者,疗程应延长至GVHD临床症状控制、免疫抑制剂基本减停为止 [ 45 ] 


4.突破性侵袭性真菌病(br-IFD)的管理:br-IFD是指发生于抗真菌药物预防性暴露期间的任何IFD [ 46 ] 。对于br-IFD的管理,应综合考量预防药物、感染进展速度、严重程度以及本地IFD流行病学,实施个体化治疗。推荐病情危重患者尽快启动治疗;因药物浓度不足导致的br-IFD,建议提高至有效浓度;排除药物浓度不足因素的患者,建议更换抗真菌药种类;对明确菌种的患者,可参考体外药敏试验选择抗真菌药物种类 [ 47 ] 


二、经验治疗和诊断驱动治疗

1.经验治疗:以持续粒细胞缺乏伴发热且广谱抗菌药物治疗4~7 d无效作为启动治疗主要标准,推荐适用于IFD风险较高者;对于IFD风险较低者,则推荐在出现临床影像学异常或血清GM/G试验阳性等IFD诊断依据时进行,即诊断驱动治疗。血液病患者中IFD病原体以曲霉菌、念珠菌为主,因此经验性抗真菌治疗药物一般选择覆盖曲霉、念珠菌的广谱抗真菌药物。经验性治疗首选卡泊芬净(70 mg/d静脉滴注1剂,随后50 mg/d静脉滴注)、脂质体两性霉素B(3 mg·kg⁻¹·d⁻¹静脉滴注);其他可选药物包括两性霉素B(0.5~1.5 mg·kg⁻¹·d⁻¹ 静脉滴注)、米卡芬净(100~150 mg/d静脉滴注)和伏立康唑(6 mg/kg体重,1次/12 h,静脉滴注2剂;随后4 mg/kg体重,1次/12 h,静脉滴注,或200 mg,2次/d口服)。对于已接受广谱抗真菌药物预防的患者,在需要启动IFD经验治疗时,药物选择一般推荐换用其他类型抗真菌药物,如脂质体两性霉素B或棘白菌素类(卡泊芬净)。


2.诊断驱动治疗:指患者在无临床感染症状或出现广谱抗菌药物治疗无效的持续中性粒细胞缺乏发热时,合并IFD的临床影像学标志(如肺部CT出现曲霉感染相关影像学改变)和微生物学标志(如GM/G试验阳性、非无菌部位或非无菌操作所获标本真菌培养或镜检阳性),尚未达到确诊或临床诊断IFD时给予的抗真菌治疗。与经验治疗相比,诊断驱动治疗的优势在于避免单纯依据发热进行经验性抗真菌治疗的过度应用,并根据IFD相关敏感标志尽早开展抗真菌治疗以保证疗效。现有随机对照试验显示,在不接受抗真菌预防或采用氟康唑预防的患者中,诊断驱动治疗与经验治疗相比有较高的临床诊断和确诊IFD发生率,但显著降低临床抗真菌治疗使用率,且未增加IFD相关死亡率和全因死亡率 [ 48 , 49 , 50 ] 。但在广谱抗真菌药物预防时代,尚无比较经验治疗与诊断驱动治疗的随机对照试验研究。诊断驱动治疗尤其适用于IFD低危患者,药物选择原则可参考经验治疗,可选药物包括卡泊芬净、米卡芬净、泊沙康唑、伏立康唑、两性霉素B及其脂质体。


3.经验治疗和诊断驱动治疗疗程:根据IFD证据而定,至少应用至体温降至正常、临床状况稳定;诊断驱动治疗应包括IFD相关微生物学和/或影像学指标恢复正常。


三、IFD目标治疗

IFD目标治疗指患者达到临床诊断或确诊IFD标准时进行的抗真菌治疗。由于感染病原菌较明确,可依据真菌种类、药物抗菌谱、患者具体情况选择用药。


(一)念珠菌病的目标治疗

1.念珠菌血症:卡泊芬净(70 mg/d静脉滴注1剂,随后50 mg/d静脉滴注)和米卡芬净(100 mg/d静脉滴注)均为初始治疗推荐药物;氟康唑(800 mg/d静脉滴注1剂,随后400 mg/d静脉滴注)、脂质体两性霉素B、伏立康唑可作为备选。其中氟康唑和伏立康唑可用于轻症,或无三唑类药物抗真菌预防病史患者的替代治疗。对于光滑念珠菌,棘白菌素类药物推荐首选,其次为脂质体两性霉素B;对于克柔念珠菌,可选择药物为棘白菌素类、脂质体两性霉素B、伏立康唑。念珠菌血症应考虑拔除中心静脉置管;若保留静脉导管,推荐棘白菌素类和脂质体两性霉素B治疗。抗真菌治疗应持续至临床症状和体征恢复,且确认血流病原学清除后2周以上。


2.播散性念珠菌病:对临床情况稳定、无中性粒细胞缺乏患者,使用氟康唑400 mg/d静脉滴注,也可选择棘白菌素类药物或两性霉素B及其脂质体。伴中性粒细胞缺乏的播散性念珠菌病、治疗无效或临床情况不稳定患者,推荐棘白菌素类药物、氟胞嘧啶、两性霉素B及其脂质体等单药或联合治疗。伏立康唑作为备选药物,主要用于治疗对氟康唑天然耐药的克柔念珠菌病。播散性念珠菌病(如肝脾念珠菌病)抗真菌治疗疗程至少持续至血培养转阴和影像学提示病灶完全吸收,常需数月。慢性播散性念珠菌病患者在持续接受抗真菌治疗条件下,可根据原发疾病治疗需要进行后续化疗和造血干细胞移植。


3.中枢神经系统念珠菌病:推荐脂质体两性霉素B、氟胞嘧啶、伏立康唑等单药或联合治疗。如果患者临床症状稳定、既往未进行三唑类药物预防、粒细胞缺乏恢复且体外药敏试验证实敏感,可推荐氟康唑治疗。疗程持续至临床症状、体征和影像学异常完全恢复后至少4周。


(二)IA的目标治疗

1.药物选择:常规推荐抗真菌药物单药治疗。临床诊断和确诊IA患者治疗一线推荐伏立康唑(6 mg/kg体重,1次/12 h,静脉滴注2剂;随后4 mg/kg体重,1次/12 h,静脉滴注),也包括艾沙康唑(第1~2天,每次200 mg,每日3次;随后每次200 mg,每日1次,静脉滴注或口服胶囊)、泊沙康唑(第1天,每次300 mg,每日2次;随后每次300 mg,每日1次,静脉滴注或口服肠溶片)以及脂质体两性霉素B(3~5 mg·kg⁻¹·d⁻¹,静脉滴注)。IA目标治疗的其他备选药物还包括卡泊芬净(70 mg/d静脉滴注1剂,随后50 mg/d静脉滴注)和米卡芬净(100~150 mg/d静脉滴注)。目标治疗疗程推荐至少6~12周,根据IA临床严重程度、相关症状和体征恢复速度以及免疫抑制状态改善决定。


2.联合治疗:对于单药治疗失败或无法耐受、多部位或耐药真菌感染的高危病例,为扩大抗真菌谱覆盖范围并增强疗效,可采用两种药物联合治疗。作用机制不同的抗真菌药物联合可能更有效,棘白菌素类药物联合伏立康唑等三唑类抗曲霉药物或脂质体两性霉素B可能进一步提高治疗反应,对临床诊断IA患者可能提高生存率。


(三)毛霉病的目标治疗

药物选择包括脂质体两性霉素B(初始剂量5 mg/kg体重,每日1次)、两性霉素B胶状分散体(3~4 mg/kg体重,每日1次)、两性霉素B脂质复合物(5 mg/kg体重,每日1次)、两性霉素B脱氧胆酸盐(0.5~0.7 mg/kg体重,每日1次)、泊沙康唑(首日300 mg/d,每日2次,次日起300 mg/d,每日1次)、艾沙康唑(第1~2天负荷量200 mg,每日3次;第3日起200 mg,每日1次)。毛霉病目标治疗首选脂质体两性霉素B,病情危重或播散者可考虑联合艾沙康唑或泊沙康唑治疗;对于两性霉素B脂质制剂不能耐受或治疗失败患者的挽救治疗,可换用艾沙康唑或泊沙康唑治疗;若为艾沙康唑或泊沙康唑治疗失败或不能耐受患者,可换用两性霉素B脂质制剂治疗;对于初始治疗病情稳定患者,可行降阶梯治疗,换用艾沙康唑或泊沙康唑口服治疗。


(四)肺孢子菌肺炎(PCP)的目标治疗

一线选择药物复方磺胺甲图片唑[由甲氧苄啶(TMP)和磺胺甲基异图片唑(SMX)组成],推荐TMP(15~20 mg‧kg-1‧d-1)、SMX(75~100 mg‧kg-1‧d-1),分3~4次给药,疗程21 d;若患者耐受性差,可降低给药剂量(TMP 10 mg‧kg-1‧d-1,SMX 50 mg‧kg-1‧d-1),并可根据疗效和不良反应适当延长疗程。次选方案:伯氨喹(30 mg,每日1次)联合克林霉素(600 mg,每日3次);或TMP/SMX联合卡泊芬净(首剂70 mg,后续50 mg,每日1次);或TMP/SMX联合克林霉素(600 mg,每日3次);或氨苯砜(100 mg,每日1次)联合TMP(15 mg‧kg-1‧d-1,分2~3次给药);或阿托伐醌(750 mg,每日2~3次);或喷他脒(4 mg‧kg-1‧d-1,每日1次)。对于急性低氧血症性呼吸衰竭患者(PaO₂<60 mmHg)(1 mmHg=0.133 kPa),建议给予低剂量糖皮质激素治疗:泼尼松(40 mg,每日2次×5 d;40 mg,每日1次×5 d;20 mg,每日1次,至治疗结束);甲泼尼龙剂量为泼尼松的75%。


(五)隐球菌病的目标治疗

1.隐球菌脑膜炎或播散性隐球菌病(非艾滋病、非实体器官移植患者):诱导治疗期推荐首选脂质体两性霉素B(3~4 mg/kg体重,每日1次),次选方案包括两性霉素B脱氧胆酸盐(0.5~0.7 mg/kg体重,每日1次),必要时两性霉素B脱氧胆酸盐可酌情加量(0.7~1.0 mg/kg体重,每日1次);或两性霉素B脂质复合物(5 mg/kg体重,每日1次)。当两性霉素B及其脂质制剂不可及时,可选用氟康唑(800 mg/d)。疗程至少2周。巩固治疗期推荐首选氟康唑(400~800 mg/d),次选方案包括伏立康唑(200 mg,每日2次)、艾沙康唑(第1~2天负荷量200 mg,每日3次;第3日起200 mg,每日1次),疗程至少8周。维持治疗期推荐氟康唑(200 mg,每日1次),疗程至少12个月。整个治疗过程中联合氟胞嘧啶(25 mg/kg体重,每日4次)疗效更佳。


2.肺隐球菌病:轻、中度或孤立性肺隐球菌病推荐氟康唑(400~800 mg/d,每日1次)持续治疗6~12个月。对于重症或伴有播散患者,治疗方案推荐参照隐球菌脑膜炎。


四、手术治疗

以下情况可考虑手术干预:(1)急性咯血;(2)为获得组织学诊断;(3)预防已有累及血管的真菌病灶出血;(4)去除残留病灶以防再次化疗或造血干细胞移植后疾病复发。


五、辅助治疗

宿主中性粒细胞数量和功能异常以及免疫抑制状态是IFD危险因素,而中性粒细胞和免疫功能恢复则与IFD治疗预后相关。减停免疫抑制剂、使用粒细胞集落刺激因子和/或中性粒细胞输注有助于IFD治疗 [ 51 ] 


六、真菌药敏试验

通常,实验室进行真菌药敏试验的目的为检测获得性耐药,避免或减少临床治疗失败。并非所有分离株都需进行常规药敏试验。只有来自严重感染部位分离株、需要长期抗真菌治疗的分离株或抗真菌治疗过程中需要药敏试验的分离株才需进行药敏试验。同时,若真菌耐药与治疗失败相关,实验室应及时完成药敏试验。真菌药敏试验推荐美国临床和实验室标准化协会(CLSI) [ 52 , 53 , 54 ] 或欧洲抗菌药物敏感试验委员会(EUCAST)的参考方法 [ 55 ] (如肉汤微量稀释法),推荐的临床折点或流行病学界值见 表3 , 表4 , 表5 , 表6 。亦有商品化方法(包括ATB fungus 3、VITEK 2 AST-YS08药敏卡、Etest法、Sensititre Yeast One系统等)供临床常规使用。

图片

图片

图片


图片


七、抗真菌治疗药物监测(therapeutic drug monitoring,TDM)

临床开展抗真菌药物TDM的必要性通常基于对药物的药代动力学/药效动力学(PK/PD)特征,宿主因素(如年龄、体重、肝药酶基因型),感染相关特征(如感染部位、病原菌敏感性)以及联合用药等多种影响因素的考虑 [ 56 ] 。推荐在以下情况时开展TDM以协助优化给药剂量,改善治疗的有效性与安全性:治疗效果欠佳需排除剂量不足,出现不良反应怀疑与药物过量相关,存在显著影响药物PK特征的因素(如伴胃肠吸收功能障碍疾病、重症、肝功能不全、肾功能不全、联用潜在相互作用药物)。目前,伏立康唑的研究证据最为充分,推荐常规开展TDM;氟胞嘧啶和泊沙康唑可结合临床必要性和可行性开展TDM;其他药物则尚需进一步探索性研究。各抗真菌药物的TDM必要性、监测时机、监测指标及目标范围见 表7 。

图片


IFD疗效评估及疗程

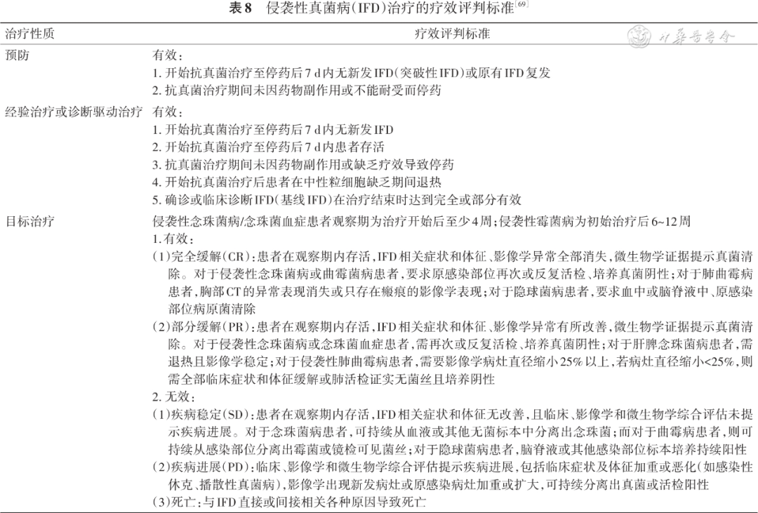
IFD疗效评估包括临床症状和体征、影像学和微生物学定期评估。影像学(如CT)检查时间依据IFD临床进展、粒细胞恢复和/或免疫功能恢复速度而定。评估疗效时应关注:治疗后7~10 d,部分治疗有效和/或伴粒细胞恢复患者CT病灶可呈一过性增大(最高达4倍),因此临床症状和体征明显好转患者推荐治疗14 d左右复查CT。对于临床症状和体征完全恢复、影像学仍持续残留病灶患者,通过PET-CT检查病灶是否存在高代谢状态有助于判断是否为活动性感染,为后续持续治疗或停药提供依据。微生物学评估包括IFD血清学标志(GM/G试验结果)评估,其水平与抗真菌疗效相关,持续增高提示预后不良,持续下降则可能提示治疗有效,但不能作为停用抗真菌药物的唯一依据。二代测序等微生物检查目前不作为临床常规的疗效评估手段。抗真菌治疗疗效判断标准见 表8 
图片

临床症状好转不能作为停药的唯一指标,影像学评估是临床停用抗真菌药物的重要依据之一,不推荐仅依据微生物学评估停药。目前无明确的停止抗真菌治疗单一指标,需结合影像学、临床症状和体征综合评估。



执笔:

孙于谦

专家组(按姓氏首字母排序):

黄晓军(北京大学人民医院 北京大学血液病研究所);胡炯(上海交通大学医学院附属瑞金医院血液科);姜尔烈(中国医学科学院血液病医院);刘启发(南方医科大学南方医院血液科);孙于谦(北京大学人民医院 北京大学血液病研究所);佟红艳(浙江大学医学院附属第一医院骨髓移植中心);王辉(北京大学人民医院检验科);王瑶(中国医学科学院 北京协和医学院 北京协和医院检验科);吴德沛(苏州大学附属第一医院血液科);张曦(陆军军医大学新桥医院血液科);赵荣生(北京大学第三医院药学部);朱利平(复旦大学附属华山医院感染科)


利益冲突 所有作者声明无利益冲突

参考文献(略)



全部评论 0
Copyright©2020-2026 北京医麦斯科技有限公司 版权所有 京ICP备2020034400号-1 京公网安备11010502043983号