登录方式

方式一:
PC端网页:www.rccrc.cn
输入账号密码登录,可将此网址收藏并保存密码方便下次登录

方式二:
手机端网页:www.rccrc.cn
输入账号密码登录,可将此网址添加至手机桌面并保存密码方便下次登录

方式三:
【重症肺言】微信公众号
输入账号密码登录

注:账号具有唯一性,即同一个账号不能在两个地方同时登录。

登录
方式

为重症救治赋能

为患者康复加速

当前位置:首页 脏器支持 镇痛镇静

不同呼吸支持场景中镇静镇痛的应用实践与探讨

赵志刚 河南省人民医院呼吸与危重症医学科 发布于2025-09-29 浏览 1846 收藏

作者赵志刚

单位:河南省人民医院呼吸与危重症医学科

图片

呼吸重症监护病房(RICU)收治的患者常伴随严重的呼吸功能障碍,需接受机械通气、体外膜肺氧合(ECMO)、有创操作等支持及治疗,而疼痛、焦虑、人机对抗等问题不仅影响患者的舒适度,还可能加重器官负担、延长住院时间。因此,科学规范的镇静镇痛治疗成为RICU诊疗体系的重要组成部分。本文系统梳理镇静镇痛的核心要点,重点分析不同呼吸支持场景下的镇静镇痛治疗策略,旨在为临床实践提供标准化、个体化的治疗思路。




一、镇静镇痛的必要性

RICU患者因疾病本身、有创操作及环境因素,普遍存在疼痛、焦虑、睡眠障碍等问题,镇静镇痛治疗的核心价值体现在两方面:

1)改善患者体验与保护生命安全:①消除躯体疼痛与不适感,减少不良刺激所致交感神经系统的过度兴奋;②减轻或消除焦虑、躁动及谵妄,防止患者无意识行为(如拔除气管插管、撕扯管路)干扰治疗,降低意外风险;③帮助和改善患者睡眠,诱导遗忘效应,减少患者对ICU诊疗过程的痛苦记忆,降低远期心理创伤风险;④减轻器官应激负荷,保护器官功能储备功能,维持机体内环境稳定。

2)优化呼吸功能: 降低氧耗与呼吸做功, 改善组织缺氧; 降低气道阻力, 改善肺顺应性; 减少人机对抗和肺损伤, 缩短机械通气时间。



二、镇静镇痛的原则

镇静镇痛治疗需遵循"评估先行、镇痛优先、个体化调整"的原则, 具体包括以下要点: ①入住ICU患者常规进行疼痛评估; ②镇静治疗的同时或之前给予镇痛治疗; ③镇痛首选阿片类药物, 可联合非阿片类镇痛药物; ④实施镇痛治疗后, 需密切评估效果, 动态调整治疗方案。

镇静镇痛前后需要常规评估患者的器官功能状态和储备能力

治疗前需充分评估患者肝肾功能、血流动力学及呼吸状态①血流动力学不稳定患者, 评估血流动力学不稳定原因, 选择对循环影响小的药物, 并在镇痛镇静同时处理循环问题; ②肝肾功能不全患者, 积极评估肝肾功能, 选择合适药物、剂量及给药方式, 根据肝肾功能情况动态调整; ③呼吸衰竭而自主呼吸强的患者, 需要合适的镇静镇痛深度, 降低呼吸强度, 避免气压伤。

2016年Vincent等提出了“eCASH(early,comfortable,analgesia,sedation,humane)理念”,该理念强调早期、舒适、简化并改进以患者为中心的护理镇痛是起点,阿片类药物是镇痛的核心;减少不必要的过度镇静;以患者为核心。

强调的是,镇静镇痛治疗实施过程中,规范且动态的评估至关重要。当前ICU内主要通过量表开展评估:在疼痛评估方面,以数字疼痛评分(NRS)、行为疼痛量表(BPS)及重症监护疼痛观察量表(CPOT)为核心工具;镇静评估则主要采用Richmond躁动-镇静评分(RASS)镇静-躁动评分(SAS)。临床实践中,对于可自主表达且NRS≥4分者,或无法表达但躯体行为可观察、CPOT≥3分/BPS≥5分者,需启动镇痛治疗;同时结合患者病理生理状态及镇静镇痛目标选择适配方案:RASS -2~1分、SAS 3~4分浅镇静,RASS -4~-3分、SAS 2分深镇静,RASS -5分、SAS 1分时联合肌松治疗。



三、镇静镇痛药物的选择


临床需根据药物起效时间、半衰期、不良反应及患者个体情况选择药物,常用药物分为镇痛药物与镇静药物两类。

1. 镇痛药物分类与特点

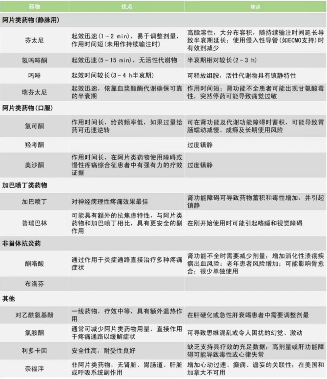
目前临床上常用的镇痛药物仍以阿片类药物为核心,其代表性药物包括吗啡、芬太尼、瑞芬太尼、舒芬太尼及氢吗啡酮。由于不同阿片类药物在起效时间、半衰期及不良反应方面存在显著差异,因此临床需结合患者的病理生理状态、疼痛程度及治疗目标个体化选择药物。同时,为减少阿片类药物的用量及相关不良反应,临床常联合应用非阿片类辅助镇痛药物,如非甾体抗炎药、加巴喷丁类药物,形成多模式镇痛方案。ICU常见镇痛药物见表1。

1  ICU常用镇痛药物及特点

图片

2. 镇静药物分类与特点

在镇静药物选择上,临床主要分为苯二氮䓬类与非苯二氮䓬类两大类。其中,苯二氮䓬类以咪达唑仑为代表,是临床常用的一线镇静药物,其优势在于起效迅速且对循环系统影响相对较小;但需注意,咪达唑仑半衰期较长,长期使用易导致患者机械通气时间延长、ICU住院时间增加,临床应用中需密切监测并合理调控用药时长。非苯二氮䓬类药物中,丙泊酚的临床应用同样广泛,其特点为起效快、半衰期短,便于快速调整镇静深度;但是该药长期静脉输注时可能引发丙泊酚输注综合征及高脂血症,需定期监测患者生化指标与生命体征。另一类非苯二氮䓬类药物右美托咪定,除镇静作用外还具有轻度镇痛效果,且有指南推荐其用于ICU患者谵妄的预防与治疗;但该药在使用过程中可能诱发心动过缓、低血压等不良反应,尤其对于基础心率偏慢或血容量不足的患者,需严格控制给药剂量与速度,并加强生命体征监测。

2  ICU常用镇静药物及特点

图片

3. 新型药物的临床优势

环泊酚是我国自主研发的新型全身静脉麻醉药物,该药在2020年获批上市,初期用于短期镇静及胃肠镜检查,自2022年后逐步用于RICU长期镇静治疗。最新研究显示,与丙泊酚相比,环泊酚在以下方面具有优势:①镇静效果更优:目标镇静时间占比(72.2% vs 22.6%)与镇静成功率(53.6% vs 14.3%)显著更高;②安全性更好:低血压发生率(14.3% vs 21.4%)更低,对去甲肾上腺素的需求量更少[0.1 vs 0.19 μg/(kg·min)]。但目前多为小样本研究,未来需要更多多中心研究验证其长期疗效。



四、RICU中的镇静镇痛的应用

RICU患者治疗场景多样,需结合操作类型与疾病特点制定差异化的镇静镇痛方案。

1. 有创操作相关场景的镇静镇痛策略

1.1  胸腔穿刺

临床案例:69岁男性患者因“呼吸困难10天,加重2天”入院,床旁超声提示右侧胸腔积液,胸腔穿刺时未充分镇静,因剧烈咳嗽导致操作中发生气胸。这也提示我们,即使常规操作也需重视镇静镇痛。

治疗目标:减轻疼痛、消除焦虑,确保患者配合,为穿刺创造有利条件,同时避免气胸、出血等并发症的发生。

具体方案:术前30 min给予地西泮10 mg(镇静)+可待因30 mg(镇痛),穿刺部位采用2%利多卡因逐层浸润麻醉;人工气道者可予以深镇静(RASS评分-4~-3分),以减少不良事件的发生

1.2  深静脉导管置入

深静脉导管置入是ICU患者常用的有创操作,但操作成功率与安全性受多重因素影响,包括穿刺部位选择、操作者技术水平、患者血管解剖变异,以及患者的配合程度与基础疾病状态—患者若存在躁动、呼吸频率过快或病情不稳定等情况,易增加操作风险。

临床案例:80岁男性患者,因“胸闷2个月,加重20天”入院,监护仪显示其呼吸频率达37次/min,医生为其实施腋静脉穿刺时,因患者存在配合度差、呼吸幅度大等问题,操作过程中出现大咯血。由此可见,为降低深静脉穿刺相关风险,在操作前针对患者具体情况实施适当的镇静镇痛,对保障操作安全、减少不良反应具有重要意义。

1.3  气管镜检查

1)表面麻醉:鼻部用2%利多卡因凝胶,咽喉部用1%利多卡因喷雾,声门处用2%利多卡因局部喷洒,气道/主支气管用2%利多卡因局部喷洒。需要注意的是,雾化利多卡因气道麻醉效果差,增加给药剂量,药物泄露经眼结膜吸收,增加不良反应;指南推荐利多卡因最大剂量不超过6~7 mg/kg。

2)轻度镇静:对于无法耐受表面麻醉者,临床常选择咪达唑仑联合静脉阿片类药物进行轻度镇静。

咪达唑仑用药剂量:70岁以下患者初始剂量推荐为0.05 mg/kg,最大不超过3 mg;70岁以上患者初始剂量不宜超过2 mg;在操作开始前5~10 min给药,注射后约2 min起效。咪达唑仑静脉注射应缓慢,约1 mg/30 s。如果操作时间长,必要时每次可追加0.5~1.0 mg,但总量不宜超过10 mg;年龄>70岁、衰弱及慢性病患者应适当减量。由于药物作用存在较大个体差异,所以临床实践中应综合分析患者具体情况,个体化给药。

3)深度镇静:复杂镜下操作(如异物取出、支架植入)需给予表面麻醉基础上的深度镇静。推荐右美托咪定联合麻醉性镇痛药物、咪达唑仑或丙泊酚联合麻醉性镇痛药物,这种方法既可以减少镇静药物的使用量,还能避免呼吸抑制与胸部强直。

1.4  建立人工气道(气管插管)

快速序贯诱导:非计划性插管时间较为紧迫,要快速序贯诱导,因此需要能够快速起效的药物,首选依托咪酯、氯胺酮和丙泊酚。注意事项:大剂量推注丙泊酚易致低血压;患者使用丙泊酚后出现肌张力增高,可适当使用肌松药。

2. 常见疾病相关场景的镇静镇痛策略

2.1  ARDS患者

ARDS患者需根据病情严重程度及呼吸驱动强弱采取分级镇静:早期重度ARDS在调节呼吸机设置并给予镇痛镇静等综合治疗后仍不改善者,可在深镇静基础上短程应用神经肌肉阻滞剂(48 h以内);其他ARDS患者在镇痛基础上遵循最小化镇静原则,鼓励早期活动。

ARDS患者的分级镇静策略主要目的是降低氧耗、改善人机协调性、降低呼吸驱动、减少机械通气相关肺损伤。在镇静镇痛过程中,要积极改善病理生理状态,避免过度镇静,减少深镇静,每日唤醒;对于呼吸驱动强、保护性肺通气、俯卧位、肺复张等患者,可短期使用肌松剂。

2.2  慢阻肺患者

1)无创通气期:接受无创通气的慢阻肺急性加重患者一般情况下不推荐实施镇静。若调节呼吸机参数后仍耐受不佳,建议在ICU密切监测下以浅镇静为宜。无创通气的优势在于能够保留自主呼吸及咳痰能力,从而避免呼吸抑制、降低误吸风险,通常不建议镇静镇痛。若患者在治疗过程中存在显著焦虑和痛苦、增加呼吸做功、影响人机协调性,可考虑在ICU密切监测条件下实施轻度镇静(可选右美托咪定),以提高无创通气的耐受性。若患者出现呼吸频率增快、烦躁不安、胃肠胀气、分泌物引流不畅、神志改变或血流动力学不稳定,应及时气管插管改有创机械通气,不可试图通过加深镇静来改善人机协调性。

2)有创通气期:慢阻肺急性加重需接受有创通气患者建议实施浅镇静,鼓励实施早期康复治疗。有创通气的慢阻肺急性加重患者,镇痛镇静主要目的为使患者耐受气管插管、改善人机对抗、降低氧耗、缓解呼吸肌疲劳、降低内源性PEEP,减少气压伤的发生。因此,建议维持能达到以上目的的最浅镇静水平,不建议使用神经肌肉阻滞剂,尽可能保留患者的自主呼吸,缩短有创控制通气的时间,同时加强痰液引流。研究表明:与劳拉西泮、咪达唑仑和丙泊酚相比,右美托咪定可以缩短机械通气时间,且谵妄的发生率显著低于咪达唑仑。

2.3  重症哮喘患者

有创通气的重症哮喘患者建议早期给予镇痛、镇静,必要时可加用神经肌肉阻滞剂。

重症哮喘患者表现为严重气道梗阻及气流受限,此类患者无创通气治疗窗窄,主要以有创机械通气支持。镇痛镇静甚至肌肉松弛的主要目的为避免气道高压、减轻肺过度充气,原则上采用“控制性低通气”策略。控制性低通气策略在呼吸驱动较强时易出现人机不同步,因此建议联合使用芬太尼和丙泊酚(或苯二氮䓬类)给予充分镇痛镇静。

若充分镇痛镇静治疗后仍存在明显人机不同步或气道高压,可加用神经肌肉阻滞剂,但因此类患者常合并应用糖皮质激素,两者联合使用可能增加如类固醇相关肌病、危重症肌病等肌病风险,因此建议神经肌肉阻滞剂间断给药,减少用药时间,降低药物总量。

2.4  ECMO支持患者

接受ECMO支持的患者遵循其原发病的镇痛镇静目标及基本原则;需考虑ECMO环路对镇痛镇静药物药代动力学的影响,根据镇痛镇静目标调整药物剂量。

ECMO的运转增加了药物表观分布容积,此外,泵头、膜肺及管路等ECMO组件对药物具有不同程度螯合作用,改变了药物的药代动力学特点,尤其对脂溶性高、蛋白结合率高的药物影响更显著

芬太尼、咪达唑仑、丙泊酚及右美托咪定等常用镇痛镇静药物由于较高的脂溶性及蛋白结合率,均受管路螯合作用影响,但也可能存在螯合饱和后药物释放增加不良反应的风险。氢吗啡酮的药代动力学受ECMO管路螯合作用的影响相对更小,与芬太尼相比,应用氢吗啡酮的患者相同时间内镇痛药物累计暴露剂量更低,谵妄或神志改变的持续时间更短。

有研究认为丙泊酚对膜肺功能无明显不良影响;有条件者实施清醒ECMO,减少镇静药物用量,早期活动促进康复;密切监测药物浓度,避免管路螯合饱和后药物释放导致不良反应。

1所示为笔者团队ECMO患者的镇静镇痛策略。在患者机械通气初始阶段,因遭受显著应激打击,需先完善气管镜等有创检查以明确病因,此阶段采取深镇静策略。随着治疗推进,依据镇静镇痛评分,可加用丙泊酚;若有气管切开指征则进行操作,同时必要时加入肌松剂控制。随着病情缓解,逐渐向浅镇静过渡,停用半衰期较长的药物(如咪达唑仑),换用半衰期较短的药物(如右美托咪定或丙泊酚),并减少咪达唑仑等药物的输注量。当患者达到撤机标准时,可单用右美托咪定预防焦虑、疼痛及谵妄的发生。

图片

1  笔者团队总结的ECMO患者的镇静镇痛策

3. 谵妄预防与睡眠改善

3.1  谵妄管理

谵妄是多种原因引起的一过性意识混乱状态伴有认知功能障碍,短时间内出现意识障碍和认知能力改变是谵妄的临床特征,意识清晰度下降或觉醒程度降低是诊断的关键。分为兴奋型、缄默型和混合型。

预防措施:①改善睡眠、早期活动、环境干预(减少噪音、固定护理时间),减少谵妄的发生;②右美托咪定可减少ICU谵妄的发生。不建议使用氟哌啶醇、他汀类药物、多奈哌齐和抗精神病药物来预防和治疗谵妄。

3.2  睡眠优化

危重症患者的睡眠特点表现为昼夜节律紊乱,部分或完全性睡眠剥夺,以及睡眠结构紊乱:睡眠呈碎片化,睡眠潜伏期延长,觉醒次数增加,睡眠效率降低,非快眼动期1期和非快眼动期2期睡眠显著增加,非快眼动期3期睡眠和快眼动期睡眠时长显著降低或基本消失。综合应用药物和非药物方法的集束化管理策略改善呼吸危重症患者的睡眠问题。

ICU中多种因素均可能对患者睡眠产生影响,因此针对单一因素的措施对改善睡眠质量的效果有限,建议采用集束化策略管理。右美托咪定和褪黑素可改善睡眠时长和睡眠结构,降低谵妄的发生率。非药物措施主要包括心理干预和环境干预两方面:①心理干预包括加强疾病宣传教育和医患沟通,缓解焦虑抑郁情绪,纠正对疾病和睡眠的错误认知;②环境干预包括降低ICU环境噪音、减少夜间不必要的医疗护理操作、保持适宜的温湿度。



五、总结

呼吸重症监护病房中的危重症患者,因疾病本身、有创操作及治疗需求,普遍存在疼痛、焦虑、人机对抗等问题,科学的镇静镇痛治疗是保障其安全、优化治疗效果的关键措施。临床实践中,需先依据标准化评估工具对患者状态进行动态、充分的量化评估,再结合评估结果与药物特性选择适配的镇静镇痛药物;同时,需紧密结合患者的病理生理状态及具体呼吸支持场景,制定并调整个体化的镇静镇痛方案,确保治疗既满足临床需求,又能减少过度镇静、药物蓄积等不良风险。

点我观看视频.jpg

参考文献


向下滑动查看全部】

[1] 中华医学会重症医学分会. 中国成人ICU镇痛和镇静治疗指南[J]. 中华危重病急救医学, 2018, 30(6):497-514.

[2] Torbic H, Krishnan S, Harnegie MP, et al. Neuromuscular Blocking Agents for ARDS: A Systematic Review and Meta-Analysis[J]. Respir Care, 2020, 66(1):120-128. 

[3] Vincent JL, Shehabi Y, Walsh TS, et al. Comfort and patient‑centred care without excessive sedation: the eCASH concept[J]. Intensive Care Med, 2016, 42(6):962-971.

[4] Boerlage AA, van Rosmalen J, Cheuk-Alam-Balrak JM, et al. Validation of the Rotterdam Elderly Pain Observation Scale in the Hospital Setting[J]. Pain Pract, 2019, 19(4):407-417.

[5] Li Q, Wan X, Gu C, et al. Pain assessment using the critical-care pain observation tool in Chinese critically ill ventilated adults[J]. J Pain Symptom Manage, 2014, 48 (5):975-982.

[6] Chanques G, Tarri T, Ride A, et al. Analgesia nociception index for the assessment of pain in critically ill patients: a diagnostic accuracy study[J]. Br J Anaesth, 2017, 119(4):812-820.

[7] Boncyk C, Rolfsen ML, Richards D, et al. Management of pain and sedation in the intensive care unit[J]. BMJ, 2024, 387:e079789.

[8] Zhao FZ, Li LZ, Luo PY, et al. Ciprofol versus propofol for long-term sedation in mechanically ventilated patients with sepsis: a randomized controlled trial[J]. BMC Anesthesiol, 2025, 25(1):161.

[9] He Z, Liang J, Duan J, et al. Ciprofol versus propofol sedation in ICU patients and norepinephrine requirements: a single-center prospective cohort study[J]. Crit Care, 2025, 29(1):236. 

[10] 中华医学会呼吸病学分会介入呼吸病学学组. 成人诊断性可弯曲支气管镜检查术应用指南(2019年版)[J]. 中华结核和呼吸杂志, 2019, 42(8):573-590.

[11] 邓小明, 王月兰, 冯艺, 等.(支)气管镜诊疗镇静/麻醉专家共识(2020版)[J].国际麻醉学与复苏杂志, 2021, 42(8):785-794.

[12] De Jong A, Myatra SN, Roca O, et al. How to improve intubation in the intensive care unit. Update on knowledge and devices[J]. Intensive Care Med, 2022, 48 (10):1287-1298.

[13] 中华医学会呼吸病学分会, 中国医师协会呼吸医师分会危重症医学专家组. 成人呼吸危重症患者镇痛镇静管理及相关问题专家共识[J]. 中华结核和呼吸杂志, 2023, 46(12):1162-1175.



作者介绍

图片

赵志刚

河南省人民医院呼吸与危重症医学科主治医师,中国医师协会呼吸医师分会危重症医学工作委员会青年委员,河南省医学会结核病学分会青年委员,河南省保健学会呼吸病学分会委员。

图片

声明:

本文仅用于学术内容的探讨和交流,不用于任何商业和推广,亦不作为最终的临床决策。临床实践需根据患者的具体情况选择适宜的处理措施。


全部评论 0
Copyright©2020-2026 北京医麦斯科技有限公司 版权所有 京ICP备2020034400号-1 京公网安备11010502043983号