登录方式

方式一:
PC端网页:www.rccrc.cn
输入账号密码登录,可将此网址收藏并保存密码方便下次登录

方式二:
手机端网页:www.rccrc.cn
输入账号密码登录,可将此网址添加至手机桌面并保存密码方便下次登录

方式三:
【重症肺言】微信公众号
输入账号密码登录

注:账号具有唯一性,即同一个账号不能在两个地方同时登录。

登录
方式

为重症救治赋能

为患者康复加速

当前位置: 首页 呼吸e站 指南共识

支气管动脉栓塞术治疗咯血操作规程专家共识

中华医学会杂志 发布于2025-07-16 浏览 4516 收藏

以下文章来源于中华结核和呼吸杂志 ,作者中华医学会杂志


作者:中华医学会呼吸病学分会,中国医师协会呼吸医师分会,全国肺动脉高压标准化体系建设项目专家组,国家呼吸医学中心肺栓塞与肺血管病专家委员会

通信作者:黄强(中日友好医院呼吸中心呼吸与危重症医学科);郭述良(重庆医科大学附属第一医院呼吸与危重症医学科);李承红(江汉大学附属医院呼吸与危重症医学科)

引用本文: 中华医学会呼吸病学分会, 中国医师协会呼吸医师分会, 全国肺动脉高压标准化体系建设项目专家组, 等. 支气管动脉栓塞术治疗咯血操作规程专家共识[J]. 中华结核和呼吸杂志, 2025, 48(5): 408-417. DOI: 10.3760/cma.j.cn112147-20250104-00009.

图片

咯血是严重的呼吸系统症状,严重者可能导致窒息而危及生命,其治疗方法包含内科药物治疗、气管镜下介入治疗、血管介入及外科手术等方法。其中,支气管动脉栓塞术(BAE)是咯血治疗的重要介入方法,具有创伤小、止血效果好等优点,已广泛用于临床咯血治疗,尤其在大咯血紧急抢救中发挥着重要的作用。BAE操作相对复杂,国内尚缺乏统一的BAE操作规程和技术指导,一定程度上限制了BAE技术的进一步推广。为了提高我国BAE操作水平,特别是大咯血治疗的规范性,基于广泛的文献回顾及国内专家的经验,经过多次讨论,中华医学会呼吸病学分会肺栓塞与肺血管病学组、中国医师协会呼吸医师分会肺栓塞与肺血管病工作组、全国肺栓塞与肺血管病防治工作组共同牵头制订了《支气管动脉栓塞术治疗咯血操作规程专家共识》,旨在进一步规范我国BAE的临床应用。

【推荐意见】

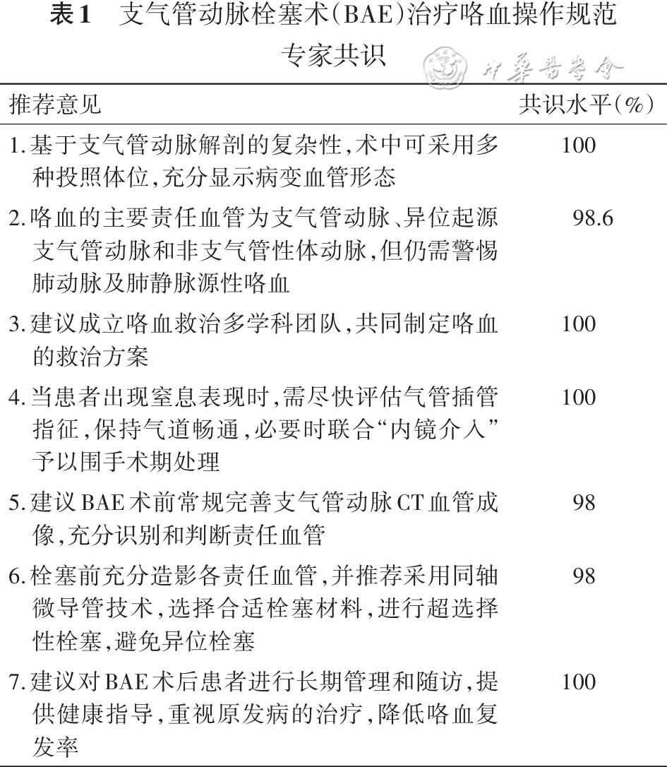
  1. 基于支气管动脉解剖的复杂性,推荐术中可采用多种投照体位,充分显示病变血管形态。

  2. 咯血的主要责任血管为支气管动脉、异位起源支气管动脉和非支气管性体动脉,但仍需警惕肺动脉及肺静脉源性咯血。

  3. 推荐成立包括呼吸与危重症医学科、影像科、介入科等在内的咯血救治多学科团队,共同制定咯血的救治方案。

  4. 当咯血患者出现窒息表现时,推荐尽快评估气管插管指征,保持气道畅通,必要时联合“内镜介入”予以围手术期处理。

  5. BAE术前建议完善支气管动脉CT血管成像,充分识别和判断责任血管。

  6. 栓塞前推荐充分造影各责任血管,并推荐采用同轴微导管技术,选择合适栓塞材料,进行超选择性栓塞,避免异位栓塞。

  7. 建议对BAE术后患者进行长期管理和随访,提供健康指导,重视原发病的治疗,降低咯血复发率。

咯血是指喉及喉部以下呼吸道任何部位出血经口腔排出。不同于其他部位的出血,少量的咯血即可能堵塞气道,影响通气和氧合,甚至导致窒息而危及患者生命,大咯血的病死率高达75%,需要紧急救治。咯血的治疗包括基础治疗、内科药物治疗、血管介入和外科手术等,需要多学科合作,综合考虑。支气管动脉栓塞术(bronchial artery embolization,BAE)是一种微创血管介入技术,其基本原理是利用导管造影显示支气管动脉或非支气管性体动脉发现可能引起咯血的责任血管,通过导管将栓塞材料定向注入责任血管,同时减少血流量、降低远端血管压力,启动内源性和外源性凝血途径,继而促进局部血栓形成进一步达到止血目的。1963年Viamonle成功实施了第1例选择性支气管动脉造影术;1974年法国学者Remy首次运用BAE治疗大咯血,此后BAE逐渐发展成为咯血的重要微创介入治疗方法。BAE的即刻止血率达70%~99%,可将大咯血的病死率降至13%~17.8%,是一种微创、高效、可重复进行的介入诊疗技术。目前国内尚缺乏BAE统一的操作规程,不同术者之间存在较大的技术差异,一定程度上限制了BAE技术的进一步推广。为进一步规范BAE操作,提高我国咯血的诊治水平,结合国内外文献报道和国内专家经验,以指导我国医师开展BAE技术,制订本专家共识(以下简称“共识”)。

共识形成方法学

(一)共识发起组织

本共识由中华医学会呼吸病学分会肺栓塞与肺血管病学组、中国医师协会呼吸医师分会肺栓塞与肺血管病工作组、全国肺栓塞与肺血管病防治工作组共同发起。
(二)共识制订时间
启动时间为2023年1月,审稿时间为2024年6月,定稿时间为2024年12月。共识制订计划已在国际实践指南注册平台(www.guidelines-registry.cn)注册(注册号:PREPARE-2024CN1111),并完成共识计划书,读者可联系共识发起组织或通过国际实践指南注册平台获取计划书。本共识发表后,将根据新出现的循证医学证据、临床应用以及工作组成员和使用者的反馈意见进行更新。
(三)共识制订工作组
本共识成立了多学科专家工作组,包括呼吸与危重症医学科、胸外科、介入科、影像科和循证医学等领域。具体分为6个工作组:执笔专家组、共识专家组、外审专家组、证据评价组、绘图组及秘书组。执笔专家组由在肺血管介入领域具有丰富操作经验的专家组成,主要职责是确定共识主题和范围,完成系统、全面的文献检索和证据汇总,负责共识起草和修订等。共识专家组对共识推荐意见通过德尔菲法、专家小组会议等达成共识。证据评价组负责方法学质控,提供必要的其他方法学支持。外审专家组不直接参与共识制订,主要职责是对推荐意见初稿进行阅读并反馈意见,负责评审共识,定稿文件。绘图组负责共识图片绘制工作。秘书组主要职责是协调各项工作,记录此次制订共识的完整过程;进行共识注册,在指南方法学专家的指导下起草计划书;设计德尔菲问卷,统计问卷结果并反馈给执笔专家组和共识专家组等。
(四)共识应用的目标医师人群
本共识供呼吸与危重症医师、急诊医师、重症医师、放射介入科医师以及其他咯血诊治相关的临床科室医师使用。共识的目标患者人群为需要使用肺血管介入诊疗咯血的患者。
(五)利益冲突声明
所有参与共识制订的相关人员均填写了利益冲突声明表,不存在与本指南撰写内容直接相关的利益冲突。
(六)共识形成过程
1. 确定临床问题
执笔专家组成员在征求各方意见和建议后,充分查阅、复习和总结国内外发表的BAE操作的相关研究文献,特别是我国学者发表的相关数据,同时参考其他国际组织和国家发表的BAE相关指南和共识,并通过专家会议对临床问题进行去重、合并和讨论后,最终确定了10个BAE中需要达成共识的临床问题。核心撰写组成员在征求各方意见和建议后,充分查阅、复习和总结国内外发表的文章和出版的书籍,最终形成了相关的建议。
2. 证据检索与筛选
执笔专家组成员根据临床问题进行系统检索,检索途径:
(1)检索 PubMed、Web of Science、MEDLINE、Cochrane Library、中国生物医学文献服务系统(SINOMED)、中国知网和万方数据库等,主要纳入包括系统综述、荟萃分析、随机对照试验(randomized controlled trial,RCT)、队列研究、病例对照研究和病例系列研究等类型的证据。中文检索词为“支气管动脉栓塞术、咯血”等,英文检索词为“Bronchial artery embolization,hemoptysis”等。
(2)检索国内外相关指南和共识,包括但不限于:中华医学会(CMA)、欧洲心脏病学会(ESC)联合欧洲呼吸学会(ERS)、欧洲放射学会(ECR)、美国胸科医师学会(ACCP)、日本循环学会(JCS)等国家相关权威学术机构出台的指南和共识。对检索到的文献内容进行系统查询和评阅,获取反映BAE治疗咯血的相关内容。
(3)补充检索谷歌学术、UpToDate 等其他网站,同时追溯纳入文献的参考文献列表。所有类型文献的检索时间均为建库至2024年5月31日,发表语言限定为中英文。
3. 形成推荐意见并达成共识
执笔专家组成员根据文献汇编,同时考虑中国患者的偏好与价值观、干预措施的成本和利弊、临床特点,拟定了10条推荐意见。专家对推荐意见进行讨论、投票,以达成共识。表决采用“问卷星”网络调查问卷系统进行无记名投票,表决意见分为5级:①完全同意;②保留同意;③不确定;④不同意;⑤完全不同意。专家可以选择对每一条推荐意见提供反馈,包括修改建议或一般性评论。达成共识的原则为:每条推荐意见投票参与率>75%,表决意见①+②占比之和≥80%属于达成共识。若共识度在67%~79%,则该条推荐意见未达成一致共识,根据专家反馈意见,通过线上及现场讨论会的方式反复讨论、修改,充分采纳专家意见后再进行第二轮投票。若共识度<67%,则认为该推荐意见不成立。经过2轮德尔菲法,最终7条推荐意见达成共识,表1中推荐意见的“共识水平”以表决意见①+②占比之和表示。
图片

4. 共识的撰写与外审

各部分初稿确定后,执笔专家组进行共识初稿整合。经共识专家组审议通过后的共识初稿提交外审专家组进行审阅。根据外审专家组的反馈意见,执笔专家组对初稿进行修改,最终形成专家共识终稿。

共识内容
(一)咯血机制和病因
导致咯血的病因涉及全身多个系统。可分为支气管-肺和肺血管结构异常、感染性疾病、肿瘤性疾病、血液系统疾病、自身免疫性疾病及物理因素等,肺结核、支气管扩张和支气管肺癌是大咯血的主要病因。10%~30%的原发性肺癌患者在临床病程中出现咯血,其中10%~20%表现为大咯血;约16%的支气管扩张患者合并大咯血;肺结核患者中10%~20%可引起咯血,并且可出现拉斯穆森动脉瘤(Rasmussen aneurysm)、假性动脉瘤和肺动静脉瘘,随着研究的深入和理念的更新,90% 的咯血是由于支气管动脉增生扩张继而破裂所致图1,3%源于非支气管性体动脉图23,5%同时存在支气管动脉和非支气管性体动脉供血。此外,有文献报道5%的咯血归因于肺动脉出血,极少的罕见病例的咯血来自肺静脉和支气管静脉,要达到更好的治疗效果,需要栓塞所有责任血管,故也有学者提出体动脉栓塞术的概念
图片

图1  支气管动脉(红色)、异位支气管动脉(绿色)示意图

图片

图2  非支气管性体动脉示意图

图片

图3  各种异位起源的支气管动脉

注:A为起源于右侧锁骨下动脉支气管动脉,B为异常甲状颈干,C为异常肋颈干动脉,D为异常肋间后动脉,E为异常食管固有动脉,F为异常膈下动脉。

(二)支气管动脉的解剖

肺脏有两组血液循环系统:一是组成肺循环的肺动脉和肺静脉,其主要功能是气体交换,承担肺99%的血供;二是属于体循环的支气管动脉和支气管静脉,为支气管、肺间质、肺实质、食管、淋巴结和胸膜提供营养支持,占左心排血量的1%,两者在支气管和肺小叶水平发生血管吻合

支气管动脉从主动脉及其分支发出,经肺门入肺,其分支沿支气管分布到肺内,并与肺动脉末梢毛细血管吻合。支气管动脉的数目、起源、分布及走行等解剖变异较大,通常起始于胸主动脉,相当于第2~8胸椎(T2~T8)水平,其中约64%开口位置集中于T5~T6水平。若起源于主动脉T5~T6水平以外或其他的体循环动脉,则视为异位起源。约20%异位起源于锁骨下动脉、头臂干、胸廓内动脉、腹主动脉、心包膈动脉、甲状颈干及冠状动脉等,少数起源于次级甲状腺动脉图1。支气管动脉主干内径1.5~2 mm,远端<0.5 mm。支气管动脉具有可塑性,随着疾病的进展,炎症、缺氧和肿瘤等可诱导血管内皮生长因子和血管生成素等促血管生成因子的分泌,刺激支气管动脉的增生、管腔扩张,发生重塑,继而演化为病理责任血管。在肺损伤时,可出现血管扩张,血流量可能会从心输出量的1%增加到30%

【推荐意见1】基于支气管动脉解剖的复杂性,术中可采用多种投照体位,充分显示病变血管形态。(共识水平:100%)

【推荐意见2】咯血的主要责任血管为支气管动脉、异位起源支气管动脉和非支气管性体动脉,但仍需警惕肺动脉及肺静脉源性咯血。(共识水平:98.6%)

(三)适应证及禁忌证

1. 适应证:①各种原因导致的大咯血;②反复发作的非大咯血。

2. 禁忌证

(1)绝对禁忌证:①既往有危及生命的碘对比剂过敏史;②责任血管与心、脑、脊髓等重要脏器相交通,且超选择插管无法避开。

(2)相对禁忌证:①未控制的甲状腺功能亢进;②严重肾功能不全;③严重凝血机制障碍和血小板减少症;④严重电解质紊乱;⑤严重心力衰竭未控制;⑥未经控制的严重心律失常;⑦妊娠;⑧因精神异常或其他疾病导致不能平卧及配合手术。

(四)支气管动脉栓塞术所需基本设备及人员配置

1. 设备、器材及药品

BAE要求有独立的场所,便于进行无菌操作,需配备:①大型平板DSA主机及影像工作站;②心电监护仪、抢救车、供氧设备、负压吸引器、电除颤仪、简易呼吸器、气管插管设备、有创呼吸机或麻醉机、电子内窥镜系统等。③手术耗材:穿刺鞘组、造影导管、造影导丝、微导管、微导丝、各种栓塞材料(聚乙烯醇颗粒、吸收性明胶海绵颗粒、弹簧圈等);④抢救药品:肾上腺素注射液、垂体后叶注射液、酚妥拉明注射液、血凝酶等。

2. 人员配置

每个诊疗单元配置至少1~2名有经验的血管介入操作医师,1名放射介入技术人员,1~2名巡回护士,如在气管插管下完成,还需配备一名麻醉科医师实施并负责所属单元的患者镇静/麻醉以及麻醉复苏。如行双介入(血管介入联合内镜介入)治疗,需配备支气管镜医护团队。

【推荐意见3】建议成立咯血救治多学科团队,共同制定咯血的救治方案。(共识水平:100%)

(五)术前准备

1. 稳定生命体征,防止咯血窒息

首先需要判断咯血量,评估咯血危险性,识别大咯血或致死性咯血。大咯血引发死亡的原因大多为血液堵塞气道,导致通气障碍引发窒息,故应争分夺秒,快速隔离出血和畅通气道,严防窒息发生。

(1)体位引流:取患侧卧位,避免血液流入或堵塞健侧支气管。一旦发生窒息,将患者取头低脚高45°俯卧位,清理口腔,拍背,迅速排出积血,保持呼吸道通畅,给氧或呼吸支持。

(2)气管插管:建议在可能的情况下使用较大内径气管导管(男性8.0 mm、女性7.5 mm及以上)。如单侧大量出血病变部位明确,可在支气管镜引导下将气管导管直接插入健侧,或预置球囊堵塞患侧支气管,保证健侧气道畅通。

(3)支气管镜检查:支气管镜检查具有诊断和治疗的双重意义,可以直视气道、明确出血部位、局部使用止血药物、清除气道内的积血,防止窒息、肺不张和吸入性肺炎等并发症,为进一步检查和治疗创造条件

(4)支气管镜下处理:气道内积血可以通过负压吸引出,血凝块可通过钳夹取出,必要时采用冷冻探针冻取。对于肺周围出血,将支气管镜头端向远端推送,直接嵌顿于出血的段支气管开口,通过局部注射冰盐水、肾上腺素稀释液、血管加压素等药物控制出血。同时支气管镜可留取肺泡灌洗液用于细胞学和微生物学检验以指导诊治。

【推荐意见4】当患者出现窒息表现时,需尽快评估气管插管指征,保持气道畅通,必要时联合“内镜介入”予以围手术期处理。(共识水平:100%)

2. 患者准备

(1)术前评估:了解患者基础病史及药物过敏史,监测生命体征。

(2)术前检查:完成血常规、血型、肝肾功能、电解质、凝血功能、心肌酶学、肌红蛋白、肌钙蛋白、血气分析、病毒性肝炎、梅毒、HIV、心电图、支气管动脉CTA等检查。

(3)术前沟通:术前与患者及家属充分沟通,讲解手术必要性和手术相关风险,签署手术相关知情同意书并进行术前宣教。

(4)患者准备:术前腹股沟区备皮,留置外周静脉通路,手术时间长可留置导尿管或一次性尿套。

3. 药物准备

利多卡因、普通肝素、碘对比剂及相关抢救药物。

4. 手术器械准备

穿刺针、5~8 F血管鞘、超滑导丝、指引导管、导丝等相关耗材。

5. 导管室准备

心电监护仪、血管造影机、高压注射器、抢救设备。

6. 人员准备

术者、助手、护士、技师。

【推荐意见5】建议BAE术前常规完善支气管动脉CT血管成像,充分识别和判断责任血管。(共识水平:97.8%)

推荐意见说明: 支气管动脉CT血管成像为术中责任血管的快速选择、DSA造影条件的选择及栓塞材料的选择提供一定的参考, 减少了后续BAE所需的干预时间、辐射剂量和碘对比剂的用量。同时术前支气管动脉CT血管成像可显示非支气管性体动脉及异位支气管动脉的情况, 避免遗漏责任血管, 可降低咯血的复发率和术中寻找责任血管导致的医源性的血管损伤。建议采用“肺动脉+体动脉”双期扫描, 清晰显示肺动脉、肺静脉、体动脉; 扫描范围为锁骨下动脉到肾动脉水平。不推荐单纯主动脉造影寻找责任血管。

(六)操作流程及注意事项

1. 患者取仰卧位,连接心电监护仪,进行生命体征监测。

2. 血管入路

首选股动脉入路,如股动脉入路超选责任血管困难者,可选择桡动脉或肱动脉入路。采用Seldinger技术穿刺,所用穿刺系统为4~6 F穿刺鞘组,股动脉、髂动脉、胸主动脉或腹主动脉极度扭曲者可按需选用血管长鞘。

3. 选择性插管及造影

使用造影导丝引导造影导管进入主动脉,根据术前支气管动脉CTA提示的目标到达责任血管开口位置附近,利用推、拉和旋转等动作,进行责任血管的勾选,推注碘对比剂进行确认。进一步造影明确血管直径、走行、分支和末梢血管床等信息。

4. 导管选择

咯血的责任血管涉及锁骨下动脉、胸主动脉及腹主动脉的诸多分支,因此所需多种形状造影导管。探查锁骨下动脉分支建议选用Cobra、Headhunter、VERT、JB、Mikaesson等造影导管,建议根据各中心具体条件和习惯选择合适的造影导管。探查胸主动脉和腹主动脉分支建议选用Cobra、Mikaesson、RLG、SIM、RH、RDC等造影导管图4

图片

图4  不同类型造影导管

5. 责任血管的识别

(1)直接征象:碘对比剂外溢。

(2)间接征象:①支气管动脉异常增粗、扭曲;②末梢血管床增生紊乱;③体-肺循环分流;④动脉瘤样扩张或假性动脉瘤图5,6

图片

图5-图6  动脉瘤样扩张或假性动脉瘤血管造影表现

注:图5A白色箭头为支气管动脉,黑色箭头为肺动脉,图5B为示意图;图6A红色箭头为支气管动脉瘤,图6B白色箭头为增生血管床。

6. 责任血管栓塞

将微导管(可用微导丝配合)送入责任血管中远段,避开非责任血管分支,造影证实没有碘对比剂反流,再根据责任血管走形及特点,选择合适栓塞剂,透视监视下缓慢推注栓塞剂,避免反流。由于出血部位多位于末梢血管床,一般需要达到末梢栓塞,避免单纯主干栓塞。

7. 栓塞剂选择

理想的栓塞剂应有较好的生物相容性、易经导管注入,并且可满足不同条件需求。按物理性状分为固体栓塞剂和液体栓塞剂,固体栓塞剂又分为颗粒型和机械型栓塞剂;按栓塞作用时效分为短效、中效和长效3种表2

图片

8. 栓塞剂的释放

(1)低压流控法:是指在靶动脉内低压、缓慢推注栓塞剂,以防止栓塞剂反流造成误栓,适用于颗粒型栓塞剂的注入。

(2)阻控法:是指将导管楔入责任血管或用球囊导管阻断责任血管血流后再注入栓塞剂,以防止栓塞剂反流和减少血液对栓塞剂的稀释,适用于液体栓塞剂的释放。

(3)定位法:是指将导管插入责任血管拟栓塞处然后释放栓塞剂的方法,常用于机械型栓子或医用胶栓塞剂。对于体动脉源性咯血,多为末梢血管床破裂出血,建议充分栓塞责任血管末梢血管床,除特殊血管畸形,不推荐直接行主干栓塞(弹簧圈、血管塞、大直径颗粒等),避免对再次介入治疗造成困难。

9. 栓塞后造影

栓塞后复查造影, 确认栓塞后即时效果。

10. 术后处理

术毕撤出导管与鞘管,穿刺点局部加压包扎,股动脉入路者穿刺侧下肢制动6~12 h,造影剂用量≥10 ml/kg、糖尿病、基础肾功能不全患者术后根据患者心功能情况评估适当水化、利尿,促进碘对比剂排出。

【推荐意见6】栓塞前充分造影各责任血管,并推荐采用同轴微导管技术,选择合适栓塞材料,进行超选择性栓塞,避免异位栓塞。(共识水平:98%)

推荐意见说明:支气管动脉栓塞颗粒直径需>150 μm;注意支气管动脉与肺动脉、肺静脉及冠状动脉分支的异常交通吻合,避免栓塞剂通过交通支导致严重异位栓塞;对于难以分辨的体-肺动脉分流远端分流道的大小,应尽可能超选到血管远端进行再次造影,根据分流道大小选择合适规格的栓塞材料,如分流较大可直接应用弹簧圈行主干栓塞;弹簧圈最大径应大于血管管径15%~20%,胸廓内动脉和同侧膈下动脉需同时栓塞时,避免同时末梢性栓塞以防止膈肌麻痹导致呼吸衰竭;食管固有动脉栓塞避免应用永久栓塞剂,防止食管坏死。对于可能发出脊髓动脉的体动脉栓塞,如肋间后动脉、腰动脉、支肋共干支气管动脉等,必须采用同轴导管技术行超选择性栓塞,避开脊髓动脉;如无法避开可采用保护性栓塞技术。当责任血管之间相互交通时,可选取弹簧圈等机械型栓塞材料封堵交通支血管,避免异位栓塞。

(七)手术效果评价

效果评价包括技术成功,临床有效。BAE技术成功指栓塞后复查造影病变分支末梢闭塞,主干血流停滞,假性动脉瘤等不再显示。栓塞失败通常是由于导管无法超选定位或存在栓塞禁忌。临床有效指术后24 h内临床观察咯血终止,或咯血量较术前明显减少至痰中带血;临床无效指术后至出院时咯血量较术前无减少甚至咯血症状加重

(八)手术并发症及处理

(1)麻醉剂及碘对比剂过敏:包括发热、胸闷、皮疹、支气管痉挛等过敏反应,严重者可出现过敏性休克、呼吸心脏骤停,可给予抗组胺药物、肾上腺素和糖皮质激素治疗,积极抗休克甚至心肺复苏治疗。

(2)栓塞后综合征: 术后低热、胸闷、胸痛、吞咽异物感、呃逆等, 多为支气管动脉或非支气管性体动脉栓塞导致胸壁、食管、纵隔、膈肌等缺血所致。一般无须特殊处理, 1~3周可自愈。

(3)穿刺并发症:穿刺部位血肿,动静脉瘘,假性动脉瘤

(4)异位栓塞:栓塞剂误入其他脏器供血血管,造成异位栓塞,如颅脑动脉、脊髓动脉、肠系膜动脉等,可出现脑梗死、截瘫及相关消化道症状。栓塞时注意识别和避开其他脏器血管,同轴导管技术的超选择插管可以避免发生此类情况。一旦出现,应立即予以扩血管、营养神经、高压氧治疗,部分可恢复。

(5)动脉夹层及出血:多见于导管选择或操作不当,导丝强行进入等造成,特别在动脉粥样硬化患者中尤为明显。术中应选择合适的造影导管及避免导丝反复强行突破。

(九)术后管理及随访

1. 术后诊疗

(1)监测血压、心率、呼吸频率、氧合状态。

(2)术后可有陈旧性血痰咳出,指导患者有效咳嗽,保持呼吸道通畅。

(3)术后并发症的观察: ①栓塞综合征的观察: 注意患者有无发热、胸闷、胸骨后灼烧感、肋间痛、吞咽疼痛、恶心呕吐、腹痛等症状。②异位栓塞: 观察患者下肢反应、肌张力和躯体感觉功能, 有无偏瘫失语等脑梗死症状。

(4)股动脉入路者穿刺侧下肢制动6~12 h,观察穿刺部位有无渗血、血肿,听诊穿刺部位有无血管杂音,警惕发生血肿、动静脉瘘、假性动脉瘤等情况,发现异常及时处理。

(5)VTE预防:术后可应用分级加压弹力袜、间歇充气加压泵或足底静脉泵等预防VTE。

(6)针对原发疾病以及伴随基础疾病进一步治疗,降低咯血复发率。

2. 术后随访

出院后应定期进行随访,包括:①临床症状及日常生活能力。②咯血复发情况:咯血有无复发、复发时间、咯血量及治疗方法。

【推荐意见7】建议对BAE术后患者进行长期管理和随访,提供健康指导,重视原发病的治疗,降低咯血复发率。(共识水平:100%)

推荐意见说明:BAE后咯血的复发率为10%~57%,中位时间为6个月至1年,复发的高峰为初次栓塞后2周和1~2年,体动脉-肺循环瘘以及漏栓非支气管性体动脉(NBSA)是咯血早期复发的独立危险因素。中晚期复发的影响因素包括栓塞血管再通、新的侧支循环形成以及原发病灶的进展。对支气管扩张、曲菌瘤和结核病后遗症等疾病具有复发性出血的高风险,在初步稳定后需要规范的病因治疗

总结与展望
BAE术作为诊疗咯血的重要方法,尽管目前已得到广泛认可和应用,但仍面临一些有待解决的问题。首先,为了推进BAE技术的持续发展,需进一步完善技术标准体系,研发专用的介入器械,以满足治疗过程中的各种需求。其次,在实际操作中,需严格掌握BAE的适应证与禁忌证,确保手术的安全性和有效性,应谨慎评估其病情,避免不必要的风险。此外,咯血的诊疗是一个多学科协作的过程,需结合肺血管介入手术、病因治疗、外科手术以及支气管镜下诊疗等多种方法,形成多学科专家团队共同决策的机制,为患者提供全面、精准的治疗方案,提高咯血治疗的成功率,降低复发率

本操作规程专家共识是在当前国内外有限的研究成果及国内多位操作专家意见的基础上撰写的,因此存在一定的局限性。随着新的研究成果和临床经验的不断积累,本专家共识将会不断进行更新,以更好地指导BAE在咯血治疗中的临床应用。

共识撰写成员名单(按单位名称汉语拼音排序)

顾问:广州医科大学附属第一医院 国家呼吸医学中心 国家呼吸系统疾病临床医学研究中心 呼吸疾病国家重点实验室 广州呼吸健康研究院(钟南山);上海交通大学医学院附属瑞金医院(瞿介明);中国医学科学院北京协和医学院 国家呼吸医学中心(王辰)

执笔专家组

组长:江汉大学附属医院呼吸与危重症医学科(李发久、朱紫阳)

成员:安徽省胸科医院放射介入科(王彬);重庆医科大学附属第一医院呼吸与危重症医学科(何威、张锐);湖南省人民医院放射介入科(王庆);江汉大学附属医院呼吸与危重症医学科(覃伟、余伟);江苏省人民医院放射介入科(刘圣);山东省公共卫生临床中心介入科(汪立明);上海市东方医院呼吸与危重症医学科(华晶);首都医科大学附属北京朝阳医院放射介入科(王剑锋);潍坊呼吸病医院放射介入科(贺光辉);云南蒙自市人民医院呼吸与危重症医学科(赵孝);中日友好医院放射介入科(黄强、樊雪强);中日友好医院心脏血管外科(叶志东)

共识专家组

组长:中国医学科学院阜外医院呼吸与肺血管病诊治中心(熊长明);江汉大学附属医院呼吸与危重症医学科(李承红)

成员:北京医院血管外科(李拥军);重庆医科大学附属第一医院呼吸与危重症医学科(郭述良);广州医科大学附属第一医院放射介入科(叶永胜);河北医科大学第二医院呼吸与危重症医学科(晁灵善);华中科技大学附属同济医院呼吸与危重症医学科(何元洲、王珂);联勤保障部队第九二〇医院呼吸与危重症医学科(张鑫);上海交通大学医学院附属瑞金医院呼吸与危重症医学科(丁永杰);上海市东方医院呼吸与危重症医学科(季颖群);上海市胸科医院心血管内科(潘欣);十堰市国药东风总医院呼吸与危重症医学科(石明);十堰市太和医院呼吸与危重症医学科(刘岩);首都医科大学附属北京安贞医院呼吸与危重症医学科(万钧);首都医科大学附属北京朝阳医院呼吸与危重症医学科(龚娟妮、杨苏乔);随州中心医院呼吸与危重症医学科(王琦);同济大学附属上海市肺科医院肺循环科(宫素岗);武汉市肺科医院放射介入科(李晟);武汉市金银潭医院放射介入科(刘炜);武汉市中西医结合医院呼吸与危重症医学科(黄小龙);武汉市中心医院呼吸与危重症医学科(夏冬平);湘潭市中心医院呼吸与危重症医学科(郭凯);中国医学科学院阜外医院呼吸与肺血管病诊治中心(陶新曹);中日友好医院呼吸中心呼吸与危重症医学科(谢万木)

外审专家组

组长:中南大学湘雅医院呼吸与危重症医学科(胡成平);中日友好医院呼吸中心呼吸与危重症医学科(翟振国)

成员:北部战区总医院(马壮);北京医院(许小毛);福建医科大学附属第一医院(邓朝胜);复旦大学附属华山医院(李圣青、周代兵);广东省人民医院(张靖);广州医科大学附属第一医院(洪城);贵州省人民医院(韩婧);海南医科大学第一附属医院(金桂云);湖南省人民医院(向华);华中科技大学附属同济医院(赵建平);华中科技大学附属协和医院(郑传胜);南京医科大学第一附属医院(江苏省人民医院)(解卫平);昆明医科大学附属延安医院(邢西迁);山西白求恩医院(刘先胜);山西医科大学第一医院(施熠炜);上海交通大学医学院附属瑞金医院(李庆云);首都医科大学附属北京朝阳医院(杨媛华);天津医科大学总医院(杨振文);武汉大学人民医院(胡红耀);武汉大学中南医院(张刚成);湘潭市中心医院(蒋明彦);云南省第一人民医院(张云辉、邓峥);浙江大学医学院附属邵逸夫医院(陈恩国、马国峰);中国医学科学院基础医学研究所(杨沛然);中南大学湘雅医院(唐勇军)

证据评价组:北京大学公共卫生学院(王胜锋);兰州大学健康数据科学研究院循证医学中心(陈耀龙)

绘图组:北京服装学院视觉传达设计专业插画班(翟昕怡);拾乘肆(武汉)文化传媒有限公司

秘书组:江汉大学附属医院(陈实、刘敏、陈英、胡冰竹);中日友好医院(高倩、张帅、张竹)



向下滑动查看所有内容


参考文献略

声明:

本公众号转载的文章仅用于学术信息传播和学习,版权归原作者和原出处所有,如有侵权请联系删除。


全部评论 0
Copyright©2020-2026 北京医麦斯科技有限公司 版权所有 京ICP备2020034400号-1 京公网安备11010502043983号