登录方式
方式一:
PC端网页:www.rccrc.cn
输入账号密码登录,可将此网址收藏并保存密码方便下次登录
方式二:
手机端网页:www.rccrc.cn
输入账号密码登录,可将此网址添加至手机桌面并保存密码方便下次登录
方式三:
【重症肺言】微信公众号
输入账号密码登录
注:账号具有唯一性,即同一个账号不能在两个地方同时登录。
作者:中国康复医学会康养工作委员会,中国康复医学会高压氧康复专业委员会,中国企业管理研究会-公共卫生与医疗健康管理智库
1. 器官康复概念
器官康复是重症-亚重症康复的核心内容,既包括重症单元内实施的以呼吸机脱机为核心目标的康复干预(重症阶段),还包括从重症单元转至普通病房或高度依赖单元后(亚重症阶段)以促进脑功能恢复(包括促醒)、管控吞咽-呼吸失调、增进心肺/膈肌功能、促进胃肠功能和营养管理、二便管控为主要内容的综合性康复干预。本文以器官(肺)康复为例,就器官(肺)康复的主要适应证及其机制、目标和计划、安全性和可行性、组织管理、相关技术,达成以下共识。
共识1:器官康复是疾病或术后重症和亚重症阶段康复实施的核心内容,在以移动能力快速恢复为目标的肢体功能康复之前或同时,必须因地制宜重新考虑各器官功能康复当前评估和干预手段的适宜性和局限性。
2. 器官(肺)康复主要适应证及其病理生理机制
表1 器官(肺)康复主要适应证分类
共识2:重症-亚重症器官(肺)康复临床评估和干预,建议以声门上和声门下功能障碍为基本框架,针对不同病理生理机制实施康复。
3. 器官(肺)康复临床评估要点
共识3:对于重症阶段的辅助机械通气和管饲患者,无论意识是否清醒(包括镇静药物使用),宜默认其同时存在严重吞咽障碍和声门上气道廓清能力丧失。
共识4:重症-亚重症器官(肺)康复的声门上功能障碍评估要点是吞咽障碍和上呼吸道功能以及两者之间的内在联系,建议围绕吞咽障碍、颞颌关节障碍和上呼吸道廓清能力三个方向进行评估,以便更好地制定康复计划。
共识5:吞咽-呼吸协调性障碍是重症-亚重症器官(肺)康复临床评估不可或缺的内容,建议两者同时进行,以获取时间和空间上的同步量化信息,以便更有效地展开呼吸吞咽训练。
共识6:重症-亚重症阶段肺功能障碍目前缺乏可直接测量肺通气功能生理指标的工具,建议应用膈肌超声和EIT作为床旁膈肌运动和肺通气评估的主要方法。
共识7:膈肌超声检查时建议在腋前线或腋中线用高频线性阵列探头直接观察膈肌运动(以“窗帘征”为主要观察法)。
共识8:EIT可客观测量肺通气情况,通过区域通气分布百分比图及对应电阻-时间曲线、通气整体均一性和对称性、是否存在呼吸钟摆现象等指标定量判断区域通气功能。
共识9:以动脉血气分析结果作为肺功能障碍严重程度的分级依据,以肺部CT的影像学改变作为肺部病理生理改变的客观定性评估手段,是器官(肺)康复临床评估的常用方法,理解其相关肺病理生理信息对于实施器官(肺)康复计划不可或缺。
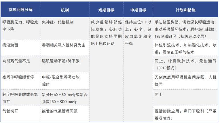
4. 器官(肺)康复目标和计划
共识10:建议制定切实可行的短期和中期目标作为器官(肺)康复计划实施的依据,以总体和局部功能相结合的方式体现器官康复的临床效果。
5. 器官康复的安全性和可行性
表2 重症-亚重症器官康复安全性主要指标
共识11:器官康复实施之前需至少进行循环、呼吸、神经等系统的安全性评估,作为实施和暂停中止的关键信息,对于体温波动,建议适当放宽标准。
6. 器官康复的组织管理
共识12:器官康复组织和实施,因场地和主导者不同而有所差异,但聚焦于重要器官的功能提升并保持连续性的核心不变。重症单元内器官康复实施,建议有固定的康复医师作为主要协调者负责复小队执行;亚重症病房中,建议高年资康复医师牵头成立由医师、护理等治疗人员和家属构成的康复队伍,围绕整体和局部功能轻重缓急执行器官康复。
7. 器官(肺)康复干预原则和技术选用
共识13:重症阶段的器官(肺)康复治疗技术应用,重点在于气道加热湿化、减少分泌物潴留、气道廓清治疗、吸气肌训练(含膈神经电刺激)和带管时的吞咽治疗。
共识14:亚重症器官(肺)康复的吞咽和上呼吸道康复干预技术应用,重点围绕是否气管切开、吞咽-呼吸协调性障碍、中枢型/混合型呼吸功能障碍等共性问题,选择的技术包括但不限于:通气说话瓣佩戴下吞咽和呼吸训练、舌骨上/下肌群经皮低频电刺激、口腔感觉运动训练、无创呼吸机佩戴适应性训练。
共识15:亚重症器官(肺)康复的膈肌瘫痪和肺功能康复干预技术应用,重点围绕功能残气量不足的核心问题,选择的技术包括但不限于:肌肉力量再训练、电动起立床体位训练、肺复张治疗、胸部物理治疗等。
共识16:对于可配合的亚重症患者,在体能允许和安全监测前提下,吸气肌训练和膈神经电刺激辅助训练,十分必要。
共识17:亚重症阶段的肺康复,必须重视外周肌力的再训练,这可以有效减少继发性肌肉减少症的发生。对于生理条件不允许主动训练的患者,建议采用床旁下肢功率车、持续被动关节活动和牵拉或神经肌肉电刺激。
共识18:亚重症阶段,对于意识不清或认知执行能力不足以完成肌肉力量再训练的患者,早期病房内电动起立床训练可以有效改善肺通气-血流比,促进膈肌活动。但要明确具体计划执行目标和安全性监测。
共识19:亚重症阶段,肺复张治疗适用于局限性肺不张、膈肌疲劳和吸呼比异常的肺功能障碍患者。对于可配合的患者,多采用复张手法和深呼吸训练,如效果不佳,可考虑呼吸机过度通气技术和球囊鼓肺技术。
共识20:胸部物理治疗旨在帮助患者清除气道分泌物,常用技术包括:侧卧位引流、高频胸壁振动、正压呼气治疗/振荡正压呼气治疗、短波体腔治疗。
8. 器官(肺)康复共识小结
表3 声门上常见的肺康复问题及应对策略
表4 声门下常见的肺康复问题及应对策略
参考文献略
声明: 转载的文章仅用于学术信息传播和学习,版权归原作者和原出处所有,如有侵权请联系删除。
后可发表评论
相关推荐
1
雾化吸入疗法在呼吸疾病中的应用专家共识
4.9w
2
【规范与指南】人感染H7N9禽流感诊疗方案(2017年第一版)
3.4w
3
【最新】新型冠状病毒肺炎诊疗方案-试行第五版
2.5w
4
【指南与共识】新型冠状病毒(2019-nCoV)感染的肺炎诊疗快速建议指南 (标准版)
2.2w
5
雾化吸入疗法合理用药专家共识(2024版)
2.2w
6
重磅 | 急性呼吸窘迫综合征患者机械通气指南(试行)(一)
1.8w
7
成人体外膜肺氧合技术操作规范(2024年版)
1.7w
8
儿童肺炎支原体肺炎诊疗指南(2023年版)
1.5w
9
2015新版GOLD COPD指南摘译和解读
1.5w
10
【指南共识】2014年欧洲危重病医学会休克及血流动力学监测共识
1.4w
友情链接
联系我们
公众号
客服微信