登录方式

方式一:
PC端网页:www.rccrc.cn
输入账号密码登录,可将此网址收藏并保存密码方便下次登录

方式二:
手机端网页:www.rccrc.cn
输入账号密码登录,可将此网址添加至手机桌面并保存密码方便下次登录

方式三:
【重症肺言】微信公众号
输入账号密码登录

注:账号具有唯一性,即同一个账号不能在两个地方同时登录。

登录
方式

为重症救治赋能

为患者康复加速

当前位置:首页 重症实战 前线战疫

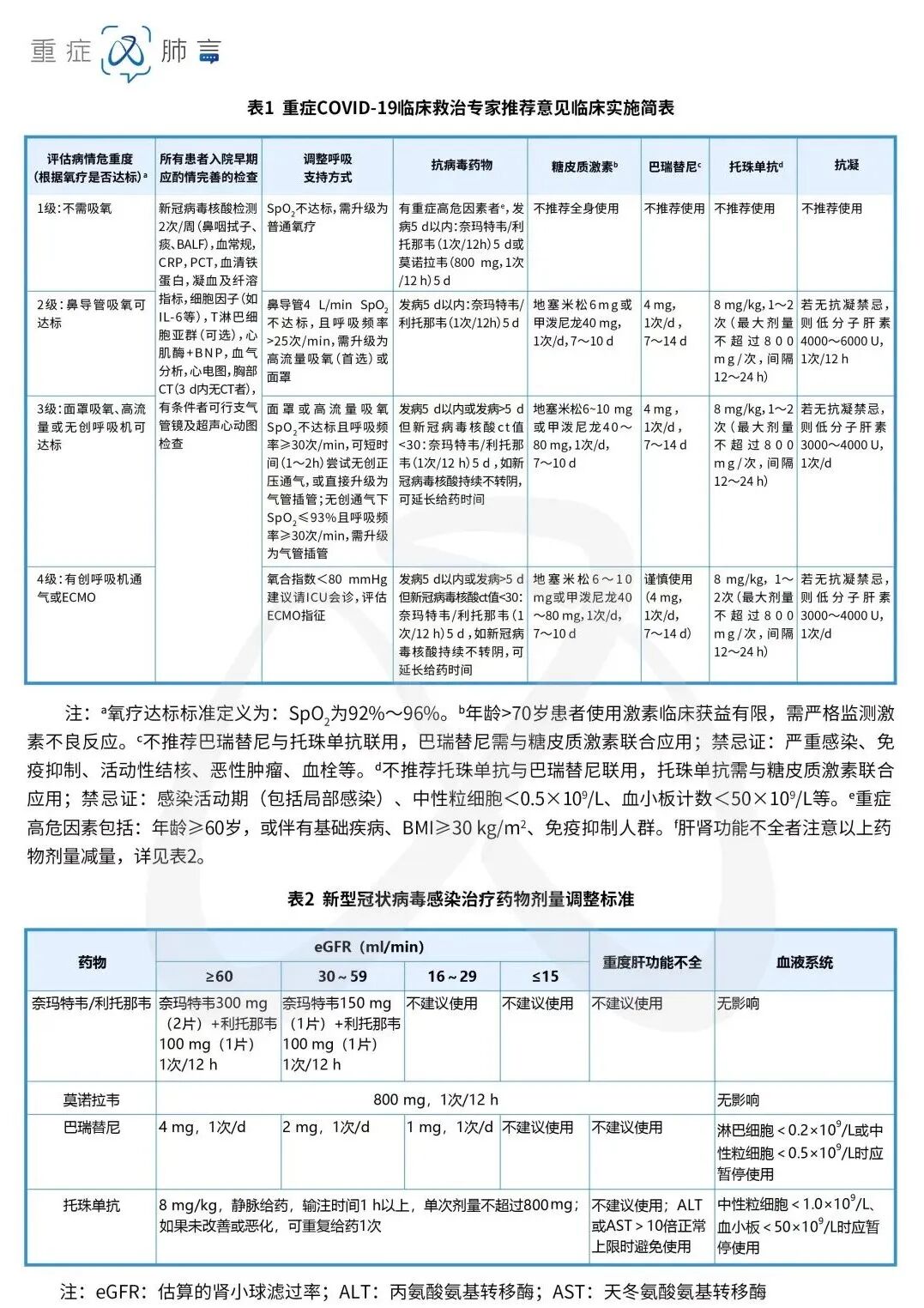
詹庆元教授|关于制作「重症COVID-19临床救治专家推荐意见临床实施简表」的推荐及说明

詹庆元 国家呼吸医学中心 中日友好医院呼吸与危重症医学科 发布于2023-01-30 浏览 7928 收藏

作者:詹庆元

单位:国家呼吸医学中心 中日友好医院呼吸与危重症医学科

在2023年1月4日发布的《奥密克戎变异株所致重症新型冠状病毒感染临床救治专家推荐意见》中,我们总结并制作了「重症COVID-19临床救治专家推荐意见临床实施简表」,该简表非常重要且实用,本文就该简表进行一些说明。

1. 临床实施简表制作背景与思路
制作该简表主要从以下几方面考虑:①作为临床推荐意见的总结;②临床医生工作繁忙,深入了解和学习共识以及相关参考文献需要花费一定的时间;③在当前形势下,所有医院各个科室的不同专业人员都面临着如何处理新冠病毒导致的呼吸衰竭问题,在规范化救治方面存在一定困难。所以,希望通过制作临床实施简表为广大临床医师提供临床实践的流程图。这张简表符合临床思维和工作流程。此外,简表要包含《奥密克戎变异株所致重症新型冠状病毒感染临床救治专家推荐意见》中主要的推荐意见,要按照推荐意见实施。「重症COVID-19临床救治专家推荐意见临床实施简表」是整个《专家推荐意见》中最重要、最精华的所在。
2. COVID-19患者病情分级的重要性

在制作临床实施简表时,我们首先将患者进行分级,病情不同,分级亦不同,在评估、诊断、呼吸支持方式以及抗炎治疗等方面可能都存在差异。我们希望通过患者病情分级,能够指导呼吸支持方式以及抗炎治疗方案的调整。另外,病情严重程度不同的患者,治疗场所也不一样,有些患者可能在门诊,有些患者可能需要收入病房,有些患者甚至可能需要收入ICU。病情分级能否对预后评估产生一定作用,仍有待探讨,但按照患者病情进行分级,对于推荐意见也是非常重要的。

目前国内常用的COVID-19分级/分型包括重型和危重型。重型COVID-19是指:①呼吸窘迫,呼吸频率>30次/min;②静息状态下,吸空气时指氧饱和度(SpO2)<93%;③动脉血氧分压(PaO2)/吸氧浓度(FiO2)≤300 mmHg;④临床症状进行性加重,肺部影像学显示24~48小时内病灶明显进展>50%。危重型COVID-19是指:①出现呼吸衰竭,且需要机械通气;②出现休克;③合并其他器官功能衰竭需ICU监护治疗。但目前这种分级在临床实际应用中存在一定问题,分级程度较为粗略,没有充分反映呼吸支持强度的影响;另外,基于实际考虑,针对不同专业背景的医生,此种分级不便于目前大范围推广。
结合国内外文献,我们进行了分析,根据临床基本情况,设置了一个相对比较实用的基本的氧疗标准(SpO2为92%~96%),如果能够达到此标准,就将患者分为4:1级为不需要吸氧,SpO2为92%~96%,此类患者病情往往非常轻;2级为鼻导管吸氧≤4 L/min的情况下可以达标;3级为储氧面罩吸氧/HFNO/NPPV可以达标;4级为有创通气或ECMO。2级及以上患者都能达到重型和危重型的诊断标准。这种分级方法的优点是便于快速评估病情,分级指导治疗,判断预后。这是我们发布的《奥密克戎变异株所致重症新型冠状病毒感染临床救治专家推荐意见》与既往共识差别较大之处。事实证明,这种分级确实便于不同专业背景的临床医师迅速对患者病情严重程度进行分级。更重要的是,根据这种病情分级按照临床思维来推荐一些相应的处理策略。
3. COVID-19患者入院早期推荐完善的检查
首先对患者进行分级,患者在入院或入ICU时,我们希望能够完善常规检查,这些检查不是所有患者都需要做,也不是所有科室都要做,我们进行了推荐,可以根据具体情况进行选择。除了常规检查(如血常规、血气分析)外,炎症指标(如CRP、PCT、血清铁蛋白、细胞因子)、T细胞亚群等也非常重要。对于重症患者,最好动态监测其新冠病毒核酸情况。COVID-19患者凝血和纤溶功能紊乱,因此,对于凝血和纤溶指标也进行了推荐。有些患者可能累及心脏,因此心肌酶、血气分析、BNP、心电图也推荐进行检查。CT和气管镜也非常重要,有些患者临床表现好转了,但CT没有明显改善。对于刚住院或住ICU患者的基本诊断,以及判断有无合并感染,气管镜能提供很大帮助。
4. 重症COVID-19患者的主要支持和治疗推荐
(1)呼吸支持方式:对于缺氧患者的呼吸支持,如何选择呼吸支持方式,不同专业背景医护人员如何根据患者情况调整呼吸支持强度,都存在一定的困难。「重症COVID-19临床救治专家推荐意见临床实施简表」推荐,根据两项指标来调整呼吸支持方式,一个是SpO2,另一个是呼吸频率,这两个是非常关键的指标,氧合是目标,呼吸频率反映了呼吸功能的代偿情况。例如在鼻导管吸氧条件下,患者呼吸频率>25次/min,此时就要考虑将其呼吸支持方式升级到高流量氧疗或面罩吸氧;如果在高流量氧疗或无创通气条件下,患者呼吸频率≥30次/min,SpO2也不能达标,此时就要考虑是否插管。所以在调整呼吸支持方式方面,我们采用了这两个相对简单但关键的指标,便于一线医务人员对调整患者的呼吸支持方式进行判断和实践。
(2)抗病毒治疗:按照目前的循证医学证据进行了抗病毒治疗的推荐,其中唯一不同的是,我们认为发病5天后,如果患者核酸CT值仍偏低(由于重症患者转阴很慢,病毒仍在促进疾病发展),我们建议,如果有条件再使用一次奈玛特韦/利托那韦。
(3)糖皮质激素:糖皮质激素治疗按照常规推荐,3级及以上患者,推荐地塞米松6~10 mg或甲泼尼龙40~80 mg,每日1次;2级患者,推荐地塞米松6 mg或甲泼尼龙40 mg,每日1次。
(4)巴瑞替尼:巴瑞替尼主要推荐在2级和3级患者中使用;对于4级患者,可选用托珠单抗。
(5)托珠单抗:对于2级及以上患者,推荐托珠单抗剂量为8 mg/kg,1~2次,最大剂量不超过800 mg/次,间隔12~24小时。
(6)抗凝治疗:2级患者抗凝获益较大,所以推荐治疗性剂量(4000~6000 U,每日2次);对于3级或4级患者,推荐预防性抗凝(3000~4000 U,每日1次),因为此类患者病情太重,一方面,抗凝可能达不到改善转归的效果,另一方面,可能会增加患者出血风险。
5. 补充说明及新冠感染治疗药物剂量调整标准
「重症COVID-19临床救治专家推荐意见临床实施简表」涵盖了重症新冠患者的基本评估和处理流程。在备注部分,主要针对一些概念进行了补充说明,例如氧疗达标的标准、年龄>70岁患者使用激素获益有限并注意激素的不良反应,巴瑞替尼及托珠单抗的应用推荐,强调了最好联合激素治疗,同时也对禁忌证进行了简单的说明。
表2主要偏重于临床应用,对新冠感染治疗药物剂量调整进行了介绍。其中涉及几个重要药物——奈玛特韦/利托那韦、莫诺拉韦、巴瑞替尼、托珠单抗,在不同肝肾功能及血液系统情况下,这几种药物的使用有一些禁忌及注意事项。
6. 小结

制作「重症COVID-19临床救治专家推荐意见临床实施简表」是希望临床一线医护人员有更多时间去观察患者病情和采取有针对性的治疗。《奥密克戎变异株所致重症新型冠状病毒感染临床救治专家推荐意见》还有一些没有涉及的重要问题,比如早期及后期合并或继发感染的诊断、抗炎的序贯及维持治疗、后期肺纤维化问题等。关于新冠病毒仍有很多未解和未知的问题,有待我们继续深入探讨。

图片

专家简介



图片

詹庆元


  • 博士研究生导师

  • 中日医院呼吸与危重症医学科副主任

  • 中国医师协会内科医师分会副会长

  • 中国医师协会呼吸医师分会危重症医学工作委员会主任委员

  • 教育部人才项目特聘教授

  • 全国杰出专业技术人才

  • 人社部百千万人才工程有突出贡献中青年专家


*本文根据“Omicron变异株所致重症Covid-19临床救治实战系列”第七期视频整理,感谢詹庆元教授予以审核。

全部评论 0
Copyright©2020-2026 北京医麦斯科技有限公司 版权所有 京ICP备2020034400号-1 京公网安备11010502043983号