登录方式

方式一:
PC端网页:www.rccrc.cn
输入账号密码登录,可将此网址收藏并保存密码方便下次登录

方式二:
手机端网页:www.rccrc.cn
输入账号密码登录,可将此网址添加至手机桌面并保存密码方便下次登录

方式三:
【重症肺言】微信公众号
输入账号密码登录

注:账号具有唯一性,即同一个账号不能在两个地方同时登录。

登录
方式

为重症救治赋能

为患者康复加速

当前位置:首页 睡眠与康复 康复之家

RICU患者的早期康复

胡振红 中部战区总医院呼吸与危重症医学科 发布于2026-04-15 浏览 1388 收藏

作者胡振红

单位中部战区总医院呼吸与危重症医学科

重症加强护理病房(RICU)收治的患者病情危重且复杂,常伴随机械通气、长期制动及多器官合并症等问题,易引发ICU经历综合征(post-intensive care syndrome, PICS),严重影响患者远期预后与生活质量。早期康复作为重症救治的重要组成部分,能够有效降低PICS发生率、减少并发症、缩短住院时间,是践行“促防诊控治康”全周期健康照护理念的关键举措。本文结合RICU临床实践,从患者早期康复的需求、实施路径、临床案例及总结展望等方面展开阐述,为RICU患者早期康复的临床应用提供参考。


一、RICU患者早期康复的需求

1. RICU患者的临床特

RICU患者具有显著的临床特征,是早期康复介入的主要动因:病情危重且变化迅速,多伴随多器官功能障碍,救治难度大;机械通气使用率高,此类患者普遍存在膈肌功能障碍,是脱机困难的主要因素,直接影响预后转归;长期制动与卧床,传统RICU护理理念中“绝对卧床休息”的认知导致患者缺乏早期活动,进而引发四肢肌肉萎缩、关节挛缩等问题;合并症多,常合并呼吸衰竭、心力衰竭、精神障碍、营养不良等多种疾病,进一步加重机体功能损伤。

2. ICU经历综合征(PICS)的危害与高危因素

PICS只是一个概括性的术语,而不是一种实际的综合征,患者的临床表现、持续时间、严重程度都存在很大的异质性。主要表现如下①记忆力减退,注意力、决策、执行功能受损,超过75%的ICU幸存者存在认知功能障碍心理与情绪障碍,73%的患者合并焦虑、50%合并抑郁、52%存在复杂性悲伤,约1/3患者出院1年后仍有创伤后应激障碍(PTSD)、谵妄、失眠等精神障碍;身体功能障碍,80%的患者出院时出现ICU获得性衰弱(ICU-AW)、吞咽功能障碍、代谢障碍等新的身体损伤,同时伴随严重且持久的疲劳、脆性骨折风险增加、内分泌代谢紊乱等;社会与经济影响,患者因功能障碍易出现失业、家庭破碎,同时医疗费用增加、家庭储蓄损失,形成沉重的社会经济负担。

PICS的发生是多因素共同作用的结果,可分为四大类高危因素。患者个体因素:包括性别、年龄、基础疾病、性格特征、既往病史等,高龄、基础疾病多、长期营养不良者的风险显著升高;疾病相关因素:严重感染、急性呼吸窘迫综合征(ARDS)、机械通气时间过长等,会直接加重机体损伤并延长制动时间;ICU环境因素:噪音、光线刺激、隔离措施、频繁医疗操作、同室病友死亡等,易引发患者睡眠障碍与心理应激;药物与其他因素:镇静镇痛药物、糖皮质激素的使用会影响患者意识与肌肉功能;同时,经济压力、吞咽功能障碍引发的慢性贫血等也会加剧PICS的发生。

3. RICU早期康复的现状与困境

改善ICU幸存者的结局应作为公共卫生的优先事项,践行“促防诊控治康”,以呼吸康复促进PICS患者的全方位健康照护。对危重症患者从入住ICU直至康复,需进行全程管理,通过对患者进行躯体功能、心理、行为、共病、个人喜好、对照护的需求、家庭和社会支持等多方面、个体化的评估,制定综合呼吸康复方案,实现对患者的全程管理

早期康复在RICU临床中具有明确的获益,能够减少ICU-AW的发生,降低呼吸机相关性肺炎(VAP)、深静脉血栓、压疮等并发症发生率,缩短机械通气持续时间与住院时间。但目前临床实施现状不容乐观,仅32%的重症患者接受康复治疗,其中非机械通气患者康复参与率为48%,机械通气患者仅16%,康复实施率与患者实际需求存在显著差距。

RICU早期康复的实施困境主要体现在五个方面。临床认知不足:部分医护人员对早期康复的重要性、安全性及实施时机缺乏正确认知患者自身限制:病情严重程度高、镇静或谵妄状态、气管插管、股动脉置、连续性肾脏替代治疗(CRRT)等侵入性操作,增加了康复操作的难度与风险资源配置不足:康复治疗师、专科护士等人力资源短缺,康复器械等设备配置不完善,无法满足临床康复需求ICU文化与优先级问题:在RICU日常诊疗中,药物治疗、高级生命支持等救治措施占据更高的优先级,康复易被忽视流程管理不规范:缺乏标准化的康复评估、介入及监测流程,导致康复实施缺乏系统性与连贯性。


二、RICU患者早期康复的实施

RICU患者早期康复的实施是一项多学科协作的系统工程,明确参与人员、筛查标准、评估体系、康复目标及具体干预措施,确保康复治疗的科学性与有效性。

1. 多学科协作的参与人员组成

RICU早期康复需医师、治疗师、护士、家属四方协同参与,各角色分工明确、各司其职,形成全方位的康复照护体系,具体职责分工见表1。

1  RICU早期康复多学科协作人员职责分工

图片

2. 早期康复的安全筛查与介入时机

1)排除标准:康复介入前需要进行严格筛查,存在以下情况者暂不实施早期康复。呼吸系统:机械通气参数FiO20.8和/或PEEP>12 cmH2O、严重呼吸衰竭、俯卧位通气;循环系统:需大剂量血管活性药物维持血流动力学稳定、药物治疗无效的心动过缓、等待起搏器植入、高血压危象;神经系统:躁动(RASS评分>+2分)、癫痫发作、未控制的颅内压增高、脊髓损伤;其他:未控制的活动性出血、腹部开放或伤口裂开高风险、脊柱/四肢不稳定骨折、确诊或高度怀疑下肢深静脉血栓。

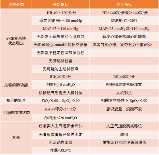
2)介入时机:在排除康复禁忌后,患者入住RICU 24~48 小时内,若血流动力学、呼吸功能、意识状态等达到稳定标准,即可启动早期康复。康复过程中具体安全监测指标见表2。

2  RICU患者早期康复干预安全筛查指标
图片

3. 标准化的康复需求评估体系

康复评估是制定个性化康复方案的基础,需结合通用重症康复量表与呼吸专科评估指标,同时完善常规检查结果评估,全面掌握患者的功能状态与康复需求。

1)通用重症康复量表:目前临床常用的评估量表包括ICU功能状态评分量表(functional status score for ICU, FSS-ICU)、ICU活动量表(ICU mobility scale, IMS)、外科优化康复评分量表(surgical optimal mobility score, SOMS),三者从不同角度评估患者的活动能力与康复潜力, 为康复方案制定提供量化依据。具体见表3、表4、表5。

3   ICU功能状态评分量表(FSS-ICU
图片

4  ICU活动量表IMS

图片

5  外科优化康复评分量表(SOMS

图片

(2)呼吸专科特色评估:针对RICU呼吸疾病患者的特点,需增加专科评估指标,全面评估患者的呼吸功能、生活能力、心理状态等。具体评估项目与方法见表6。

6  RICU患者呼吸康复专科评估项目与方法

图片

3)常规检查结果评估:康复过程中需动态监测患者的生命体征(心率、血压、呼吸、氧饱和度、体温)、生化检查(血尿常规、肝肾功能、心肌酶等)、影像学检查(胸部X线/CT、心脏彩超等)、血气分析及肺功能,及时掌握患者的病情变化,为康复方案的调整提供客观依据。

4. 明确的康复治疗目标

RICU患者早期康复的目标分为短期与长期,二者相互衔接,兼顾急性期病情改善与远期预后提升,形成全周期的康复目标体系。

1)短期目标:缓解患者呼吸困难症状,促进痰液引流,提高脱机能力;增加呼吸肌与周围肌的肌力和耐力,增强运动能力;预防VAP、深静脉血栓等并发症;增强患者康复信心,改善心理状态。

2)长期目标:提高患者生活质量,减少疾病急性加重频率,延缓疾病进展;改善日常功能,提高运动耐力,确保康复锻炼的长期坚持;缓解恐惧、焦虑等负面情绪,提升心理适应能力;增加患者肺部疾病知识,加强自我管理能力。

5. 循序渐进的康复干预措施

RICU患者早期康复需根据意识状态与病情稳定性,制定个性化、阶梯式的干预方案,具体见图1
图片

1  RICU患者早期康复流程

康复干预的主要措施包括体位训练、运动训练、呼吸功能训练三大类,不同病情患者的训练方式与强度存在差异。

5.1  体位训练

体位训练是早期康复的基础,目标是预防并发症、改善肺通气/灌注、促进痰液引流。

1)持续昏迷患者:以预防并发症为主,采取半卧位(30~45°)预防VAP,俯卧位改善通气血流比例(V/Q),肺脓肿/肺出血患者采取患侧卧位;同时配合被动关节活动、神经肌肉电刺激预防深静脉血栓。

2)病情不稳定但可配合患者:保护关节功能位,肌张力增高时采取伸展位防止挛缩,规范摆放患侧卧位、健侧卧位、仰卧位。

3)病情稳定可配合患者:实施早期床上渐进式体位训练,依次进行被动坐位→主动坐位→被动床边坐位→主动床边坐位→转移到椅子上→辅助床边站立→独立床边站立,尽早采取直立坐位训练是重症患者早期康复的关键点。

5.2  运动训练

对于病情稳定能配合的ICU患者,可以采取“低起点,缓慢加”的策略,先采用手法治疗的方式增加关节活动度训练,重视颈部和躯干的活动度训练,同时进行上肢的肩、肘、腕、指及下肢的髋、膝、踝的关节和小关节松动治疗。此外,还可根据患者关节活动度实施上下肢康复训练,先进行被动训练,待肢体活动能力有所恢复后再进行主动训练,循序渐进地改善肢体功能。 

根据患者情况选择适宜的训练方式和确定运动强度,确定运动强度的方法有多种,包括症状评估法、最大氧耗量法及最高心率百分比法等。上肢训练包括握力训练、举哑铃、拉弹力带、举重物等方式下肢训练:包括骑功率自行车、脚踏车等方式有氧运动:例如蹬自行车、臀桥;抗阻训练利用弹力带、握力器等进行抗阻训练。

尽早采取直立坐位训练是重症患者早期康复的关键。危重患者进行位移训练时需多名医务工作者辅助完成,也可使用悬吊转移设备、转移板、助行器、起立床、活动保护腰带、活动辅助架等康复装置辅助训练。需要指出的是,位移时除密切观察患者的血流动力学变化外,还需做好预防跌伤和导管滑脱的准备,妥善固定各类导管,暂时中止非必要的管路和导线连接。有创机械通气患者离床过程需1名医务人员全程专职保护人工气道,防止脱管等严重不良事件发生。每次训练的目标是既不能打击患者自信心,又能发挥患者的最大努力,循序渐进地提高训练强度。

5.3  呼吸功能训练

呼吸功能训练聚焦于肺和呼吸道,与整体康复训练关系密切,包括痰液引流和呼吸肌力的训练。痰液引流主要包括体位引流、胸部物理治疗、腹式呼吸训练、缩唇呼吸训练、有效咳痰训练等呼吸肌力训练主要包括呼吸阻力训练和脱机训练。

对于自主呼吸患者,腹式呼吸训练是呼吸康复的基础模式,还要结合缩唇呼吸技术、咳嗽咳痰技术、主动循环呼吸技术等。需要注意的是,对于急性期和亚急性期机械通气患者,呼吸系统的主要矛盾可能不是吸气肌衰弱,实施肺与膈肌保护性通气是此时救治的关键,具体以肺保护性通气策略(肺休息通气策略)为先。

三、RICU患者早期康复案例分享

1. 基本资料

患者男性, 75岁, 身高180 cm, 体重65 kg, BMI 18.5 kg/m2。主诉反复咳嗽、喘息3年, 加重伴嗜睡2天入院。既往合并冠心病、持续性心房颤动等基础疾病。

入院查体:体温36.5℃,脉搏102次/分,呼吸30次/分,血压125/78 mmHg,昏迷状态,全身湿冷,双肺呼吸音低,未闻及明显干/湿性啰音,心率160次/分,房颤心律。

辅助检查:胸部CT示双侧胸腔积液、心包积液、双肺间质性水肿局部继发感染;血气分析示pH 7.04,PaCO2115 mmHg,PaO2 36 mmHg;气管镜检查示气道内大量黄脓黏稠分泌物,气道明显充血水肿。

入院诊断:慢阻肺急性加重期伴急性下呼吸道感染,Ⅱ型呼吸衰竭,肺性脑病,慢性肺源性心脏病,冠心病,心功能不全,多浆膜腔积液,持续性心房颤动。

初始治疗:气管插管接呼吸机辅助通气(V-SIMV模式),同时给予抗感染、化痰、平喘、抗炎、营养支持、改善心功能等综合治疗, 同步启动呼吸康复早期介入。

2. 康复介入时机与评估

1)介入时机:患者入RICU 48小时后,完成康复安全筛查,各项指标均符合康复介入标准:心率102次/分,血压124/68 mmHg,未使用血管活性药物;呼吸频率20次/分;机械通气FiO2 45%,PEEP 5 cmH2O,血氧饱和度95%,遂正式启动呼吸康复治疗

2)康复评估:通过专科评估与通用量表评估,明确患者核心康复问题:呼吸肌无力、四肢肌力下降、气道廓清能力弱、日常生活能力下降、心理障碍、疾病知识缺乏、睡眠障碍。

3. 分阶段康复实施策略

根据患者病情变化,将康复过程分为拔管前与拔管后两个阶段,针对不同阶段的核心问题制定个性化康复方案,同时严格监测康复安全与运动强度。

3.1  拔管前康复(3月20日至3月28日)

1)体位管理+排痰:采取床头抬高、翻身拍背、气管镜吸痰等措施,预防压疮与VAP,促进痰液引流;康复过程中加强气管套管固定、气道湿化、并发症预防与监测记录。

2)呼吸功能训练:开展缩唇呼吸+腹式呼吸训练,每日2~3次,每次5~10 min;训练过程中监测靶心率(101~104次/分)、血压(90 mmHg≤SBP≤180 mmHg)、血氧饱和度(≥88%),Borg指数控制在3级(中度呼吸困难),确保患者自觉稍累但无重度呼吸困难。

3)早期活动:开展床边上肢被动/主动训练,每日2次,每次5~10 min;训练过程中妥善固定呼吸机、输液、尿管等管路,防止脱落。

经过积极治疗及早期康复, 患者病情显著改善, 于3月28日成功拔除气管插管。

3.2  拔管后康复(3月28日至出院前)

1)拔管后康复难点及解决方案:针对拔管后患者存在的呼吸肌无力、痰液不易咳出、焦虑恐惧、肺部扩张受限、吞咽功能障碍、不全性肠梗阻等问题,制定针对性解决方案(表7),降低再插管率,提高康复成功率。

7  患者拔管后康复难点与针对性解决方案
图片

2)个性化康复方案实施:在呼吸康复评估的基础上(表8),实施多维度康复干预,包括健康教育(戒烟指导、吸入制剂使用)、呼吸支持(高流量氧疗)、气道廓清(OPEP、高频胸壁震荡)、呼吸肌功能锻炼(呼吸训练器、缩唇+腹式呼吸、膈肌抗阻训练)、运动训练(步行训练、弹力带、床旁脚踏车)、营养支持、心理干预。

8  患者拔管后呼吸康复评估结果
图片

3)呼吸功能训练:抗阻训练+吹气泡,每日2~3次,每次3~5 min。目的是为了改善呼吸肌肌力和通气功能。

4)运动能力训练:①上/下肢训练,每日2次,每次5~10 min;②有氧训练+抗阻训练:每日2次,每次5~10 min。通过肢体功能锻炼改善关节的活动度,维持肌肉的力量,防止肌肉萎和下肢静脉血栓。

5)康复安全监测:监测指标与拔管前一致,确保患者运动安全。

4. 康复效果评估

患者出院前完成全面的康复效果评估,与初期评估、拔管后评估相比,各项指标均得到显著改善,核心功能与生活质量明显提升(表9), 达到临床康复出院标准。

9  患者康复各阶段相关评估指标对比

图片

5. 康复过程中的安全管理

该患者康复过程中,始终将安全放在首位,核心监测与管理措施包括:①动态监测生命体征(心率、血压、血氧饱和度、呼吸频率),及时发现病情变化;②妥善固定各类管路,若出现输注器高压报警、推注器阻力增加、管路漏液等情况,及时处理或更换;③强化原发病诊疗,充分镇痛镇静,定期评估谵妄,加强心理支持;④完善管路评估与固定策略,预防脱管等不良事件发生。

四、总结与展望

PICS对患者、家庭乃至社会的影响复杂且持久,已成为不容忽视的公共卫生问题。在危重症患者救治体系中,重症早期康复治疗扮演着举足轻重的角色,而科学的康复评估、精准的康复时机选择与个体化的康复方案,是保障康复治疗有效推进的核心要素。未来仍需围绕重症早期康复的诸多关键细节问题开展更深入的探索与研究,以进一步优化救治策略,改善患者长期预后。
参考文献

[1] NeedhamD M, Davidson J, Cohen H, et al. Improving long-term outcomes after discharge from intensive care unit: report from a stakeholders′ conference[J]. Crit Care Med, 2012, 40(2):502-509. DOI: 10.1097/CCM.0b013e318232da75.

点我观看视频.jpg


作者介绍

图片

胡振红

中部战区总医院呼吸与危重症医学科主任,医学博士,主任医师,硕士生导师;湖北省医学会呼吸病学分会常务委员,湖北省医师协会呼吸医师分会常务委员,湖北省中西医结合学会呼吸病学分会副主任委员,湖北省健康管理学会副会长,武汉市医学会呼吸病学分会常委,武汉市防痨协会常务理事,中国康复医学会呼吸康复专业委员会委员,中国残疾人康复医学会呼吸康复专业委员会常务委员,中国老年保健医学研究会呼吸病学分会常务委员。

图片




声明:

本文仅用于学术领域的理论探讨与专业交流,不涉及任何商业推广、产品宣传等非学术用途,亦不作为临床诊疗活动中最终决策的依据。临床实践需根据患者的具体情况选择适宜的处理措施


全部评论 0
Copyright©2020-2026 北京医麦斯科技有限公司 版权所有 京ICP备2020034400号-1 京公网安备11010502043983号