登录方式

方式一:
PC端网页:www.rccrc.cn
输入账号密码登录,可将此网址收藏并保存密码方便下次登录

方式二:
手机端网页:www.rccrc.cn
输入账号密码登录,可将此网址添加至手机桌面并保存密码方便下次登录

方式三:
【重症肺言】微信公众号
输入账号密码登录

注:账号具有唯一性,即同一个账号不能在两个地方同时登录。

登录
方式

为重症救治赋能

为患者康复加速

当前位置:首页 重症肺炎 诊断技术

免疫抑制宿主重症肺部感染的耐药挑战与精准抗感染策略

唐以军,王梅芳 十堰市太和医院呼吸与危重症医学科 发布于2025-11-21 浏览 3285 收藏

作者唐以军,王梅芳

单位十堰市太和医院呼吸与危重症医学科

随着医疗技术发展与人均寿命延长,免疫抑制宿主群体比例逐年上升,其重症肺部感染的发病率与死亡率显著高于普通人群,且面临多重耐药菌MDRO)感染的严峻挑战。本文结合最新临床指南与研究证据,系统阐述免疫抑制宿主的定义与分类、急性呼吸衰竭(ARF)的诊断策略、感染病原体特点、病原学诊断方法、抗感染治疗策略及新型抗耐药菌药物,同时通过临床病例验证诊疗思路,为临床实践提供精准化、个体化的诊疗参考。


一、免疫抑制宿主的定义、分类

与临床特征


1. 免疫抑制宿主的定义

免疫抑制宿主指存在影响免疫系统的潜在疾病(如血液系统肿瘤、HIV/AIDS)或接受免疫抑制治疗(如糖皮质激素、生物制剂),导致肺炎发生风险升高,且不仅易感染常见病原体,还易发生机会性感染的人群。

2. 免疫抑制的分类与状态分级

2.1  免疫抑制类型

免疫抑制分为原发性和继发性两类,临床以继发性免疫抑制为主,常见包括实体肿瘤、血液系统肿瘤、器官移植(实体器官移植、造血干脑细胞移植)、长期糖皮质激素使用、接受化疗、使用免疫抑制剂、生物制剂等患者。此外,糖尿病、慢性肺部疾病、肝病、肾病,甚至年老体弱的患者都可以被认为是相对免疫抑制状态。

2.2  免疫状态分级

2025年Lancet Respir Med 杂志发表的综述提出了免疫状态三级分类标准:

1)无典型免疫抑制,但存在易感染基础:包含慢性阻塞性肺疾病(COPD)、肝硬化、终末期肾病、糖尿病、实体恶性肿瘤、妊娠与新生儿等人群。这类人群无明确免疫缺陷,但基础疾病或生理状态会轻度增加感染风险。

2)轻度免疫抑制:涵盖HIV/AIDS(CD4+T细胞<200个/mm³)、血液系统恶性肿瘤,以及使用特定免疫调节药物(如≤15 mg/d糖皮质激素、吗替麦考酚酸等)的患者。这类人群免疫功能部分受损,易发生机会性感染(如肺孢子菌肺炎、念珠菌病),且术后败血症风险升高。

3)重度免疫抑制:包括HIV/AIDS(CD4+T细胞<50个/mm³)、造血干细胞移植(2年内)、实体器官移植、中性粒细胞缺乏(<0.5×109/L)、无脾,以及接受CAR-T细胞治疗、B细胞耗竭治疗(如伊布替尼)的患者。这类人群免疫功能显著受损,易发生严重机会性感染(如隐球菌脑膜炎、巨细胞病毒肺炎),死亡率极高。

2.3  糖皮质激素与免疫抑制的关系

2020年Chest 杂志发表的免疫功能低下成人社区获得性肺炎(CAP)初始治疗策略的专家共识显示非免疫抑制人群:强的松剂量≤10 mg/d且累积剂量<600 mg,CAP风险无明显增加相对风险升高:强的松剂量10~20 mg/d且累积剂量>600 mg,罹患CAP风险增加,但仅感染常见病原体(如肺炎链球菌),不归类为免疫抑制人群;明确免疫抑制人群:强的松剂量≥20 mg/d且累积剂量>600 mg,罹患CAP与机会性感染(如PJP)风险均增加,属于“真正免疫抑制人群”。

3. 临床特征与预后

临床研究显示,重症社区获得性肺炎(SCAP)中,免疫抑制宿主的主要诱因依次为长期激素使用(45%)、血液系统肿瘤(25%)、化疗(22%),而且活动性实体肿瘤与化疗、粒细胞缺乏,类固醇激素使用、血液肿瘤、生物制剂使用等危险因素之间均存在交叉重叠47.9%的患者存在≥2种免疫抑制危险因素(如实体肿瘤合并化疗)。重症肺炎是导致免疫抑制患者入住ICU的主要原因,其中血液系统肿瘤患者SCAP死亡率高达38%~87%此类患者如何诊治?我们要识别免疫抑制类型、判断是否为感染性肺炎、确定感染病原体,以及评估是否为耐药菌,后续才能采取有针对性的治疗。


二、免疫抑制患者诊断急性呼吸衰竭的DIREC策略


免疫抑制宿主ARF病因复杂,需结合临床、影像学与病原学综合判断,2020年Intensive Care Med 杂志发表的文章提出了DIRECT诊断策略,为临床决策提供系统框架。

1. 诊断免疫抑制患者ARF的一般注意事项

1)根据临床及影像学表现推测ARF最可能的病因选择诊断方法。

2)通过适当的诊断策略确认初始诊断,始终考虑鉴别诊断并进行排查。

3)所有怀疑合并呼吸道感染的免疫抑制患者均接受最低限度的检查:影像学、血液检查(血常规、肝肾功能、电解质、乳酸脱氢酶、凝血功能等),血培养、痰涂片及培养、心脏彩超、尿细菌抗原、病毒核酸检查等。

4)优先选择无创检查而非支气管镜和肺泡灌洗。【笔者认为,对于免疫抑制患者,在保障安全的前提下,尽量创造条件及时完善支气管镜检查,留取下呼吸道标本,指导临床治疗】

5)阳性结果不一定能诊断(假阳性, 定植)。

6)阴性结果有时候可以帮助诊断。

7)当初步判断某种疾病不可能时,首选阴性预测值高的检查。

8)当考虑某种疾病时,应选择高灵敏度的检查。

9)需考虑风险/收益比。

10)支气管镜检查可能会导致呼吸衰竭恶化,因此无创检查作为首选,若需要完善支气管镜检查,可给予经鼻高流量氧疗。【笔者观点如前所述】

2. DIRECT策略核心内容

DIRECT策略通过6个维度整合诊断信息,具体如表1所示。

1  DIRECT策略

图片



三、不同类型免疫抑制宿主

感染病原体的特点


免疫抑制宿主感染的病原体谱与免疫缺陷类型高度相关,且混合感染(细菌+真菌/病毒)比例高,需结合免疫状态与影像学精准判断。

1. 按免疫缺陷类型分类

不同免疫细胞缺陷对应特定病原体谱,临床可据此缩小病原学排查范围:

1)B淋巴细胞缺陷的免疫功能低下宿主常见细菌性肺炎,病原体为肺炎链球菌、脑膜炎链球菌、流感嗜血杆菌。

2)T细胞缺陷的免疫功能低下宿主肺炎常见病原体为肺孢子菌、隐球菌、分枝杆菌和弓形虫。

3)中性粒细胞、巨噬细胞缺陷的免疫功能低下宿主肺炎常见病原体为病毒、曲霉、分枝杆菌、诺卡菌、毛霉和弓形虫。

2. 根据肺部CT表现识别病原体

胸部CT特征可辅助提示病原体,临床需结合CT表现优化病原学检查(表2)

2  胸部CT与病原体的关联

图片

3. 免疫抑制宿主CAP病原体与混合感染

3.1  核心病原体

免疫抑制宿主发生CAP的核心病原体有:①革兰阳性菌:肺炎链球菌,甲氧西林敏感金黄色葡萄球菌(MSSA),化脓性链球菌,其他链球菌;②革兰阴性菌:流感嗜血杆菌,卡他莫拉菌,肠杆菌科(大肠杆菌、克雷伯杆菌);③非典型病原体:嗜肺军团菌,肺炎衣原体,肺炎支原体,立克次体;④呼吸道病毒:流感病毒,副流感病毒,冠状病毒,呼吸道合胞病毒,鼻病毒,腺病毒,人偏肺病毒。

3.2  特殊病原体

还有一些特殊病原体能够使免疫抑制宿主发生CAP,包括:①细菌,肠杆菌科(包括ESBL+CRE),非发酵革兰阴性杆菌(如假单胞菌或不动杆菌),耐甲氧西林金黄色葡萄球菌(MRSA),诺卡菌,马红球菌;②分枝杆菌:结核分枝杆菌,非结核分枝杆菌;③病毒:巨细胞病毒,单纯疱疹病毒,水痘带状疱疹病毒;④真菌:肺孢子菌,曲霉属,毛霉属,组织胞浆菌属,隐球菌属,芽生菌属,球孢子菌属;⑤寄生虫:刚地弓形虫,粪类圆线虫。

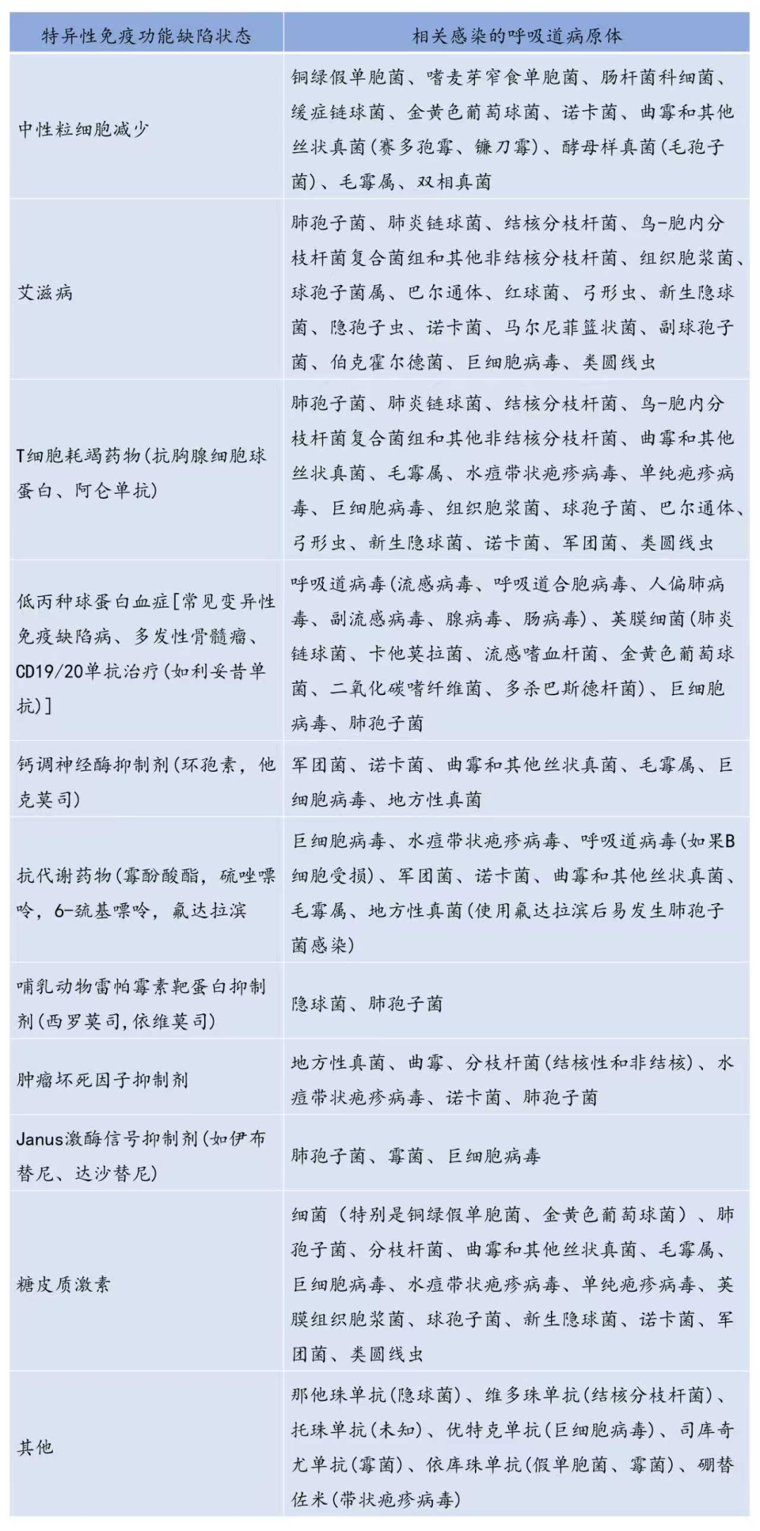
3.3  特异性免疫功能缺陷感染病原体(表3)

3  特异性免疫功能缺陷相关感染的病原体

图片

3.4  混合感染

SCAP中,病原学构成因患者是否存在免疫抑制状态呈现显著差异。从病原谱特征来看,无论是否存在免疫抑制,细菌均为最主要病原体;但免疫抑制宿主中,难治性耐药菌[如金黄色葡萄球菌、铜绿假单胞菌、耐碳青霉烯类肠杆菌科细菌(CRE)等]的占比明显升高,同时机会性感染(如真菌、病毒感染)的发生率也显著增加。

值得关注的是,免疫抑制宿主的SCAP常以混合感染为突出特点,细菌、真菌与病毒的多重感染较为常见。因此,在病原学检测中若出现多种病原体共存的情况,需结合患者临床表现、影像学特征及检测标本的临床意义,综合判断检出菌是否为真正致病菌,避免将定植菌或无关病原体误判为致病原,以保障诊疗决策的精准性。


四、病原学诊断方法及特点


精准病原学诊断是免疫抑制宿主抗感染治疗的核心,需结合传统检测与分子诊断技术,提高检出率与时效性。

1. 常规诊断路径

免疫抑制宿主SCAP的诊断路径见图1。

图片

1  重症社区获得性肺炎呼吸道病原微生物实验室诊断路径

图源:中华医学杂志, 2020, 100(19):1459-1464. 

2. 不同检测方法的诊断价值

不同标本与检测技术的诊断率差异显著,临床需优先选择高诊断价值的方法(表4)

4  特殊病原体的诊断方法

图片

图源:中华医学杂志, 2020, 100(19):1459-1464. 

3. 技术进展:mNGS的优势

多项研究证实,BALF mNGS在免疫抑制宿主SCAP中的阳性率显著高于常规微生物检测(CMTs)。mNGS尤其适用于混合感染、罕见病原体(如诺卡菌)及耐药菌(如CRE)的诊断,可缩短病原学确诊时间至24~48 h。


五、免疫抑制宿主重症肺部感染

治疗策略


免疫抑制宿主肺部感染的治疗应结合耐药风险评估与病原学结果个体化调整方案。

1. 经验性治疗的覆盖范围

国外共识推荐:①如果免疫功能低下宿主罹患重症肺炎时,初始经验性治疗应覆盖耐药的G+菌或G-菌,如果病原学评估未发现MDRO,则应降阶梯治疗。②当免疫功能低下宿主过去12个月存在MRSA定植或感染史时,初始经验性治疗应覆盖MRSA。③当免疫功能低下宿主过去12个月存在耐药G-菌定植或感染史、此前曾住院使用广谱抗感染药物、气管切开、中心粒细胞缺乏或合并肺部基础疾病时,初始经验性治疗应覆盖耐药G-菌(包括铜绿假单胞菌)。

2. MDRO的治疗策略

对于CAP患者感染MDRO风险的评估,可参考2021年BMJ杂志发表的文章中2008—2015年四项研究构建的评分体系(图2),这些体系从不同维度识别风险,助力临床医生判断是否需经验性覆盖耐药菌,以优化CAP抗感染治疗决策。若存在MDR病原体感染风险,初始治疗需考虑覆盖耐药菌。对于HAP/VAP患者,医生需判断其感染MDR病原体的可能性,以此指导是否选用更广谱或针对耐药菌的抗生素,从而提升抗感染治疗的精准性。

图片

2 CAP中多重耐药菌的预测

图源:BMJ, 2021 Dec 6:375:e065871.

2.1  MDRO定义与常见类型

MDRO指的是对通常敏感的常用的3类或3类以上抗菌药物同时呈现耐药的细菌。临床常见MDRO包括:耐甲氧西林金黄色葡萄球菌(MRSA),耐万古霉素肠球菌(VRE),产超广谱β-内酰胺酶(ESBLs)肠杆菌科细菌(如大肠埃希菌和肺炎克雷伯菌),耐碳青霉烯类肠杆菌科细菌,多重耐药铜绿假单胞菌(MDR-PA),多重耐药鲍曼不动杆菌(MDR-AB)。

2.2  主要MDRO的治疗方案

1)MRSA感染:推荐药物为糖肽类(万古霉素、去甲万古霉素、替考拉宁)或利奈唑胺。万古霉素等糖肽类和利奈唑胺大致等效。

2)VRE感染:推荐药物为利奈唑胺或替考拉宁。VRE较少引起肺部感染,需排除定植和污染。VRE对头孢菌素类等多种抗菌药物天然耐药,应结合药敏试验结果选择、替考拉宁仅用于VanB型VRE感染。

3)产ESBLs肠杆菌科细菌:轻中度感染,选择头霉素类、氧头孢烯类、β-内酰胺酶抑制剂合剂。中重度感染,选择碳青霉烯类,或联合治疗方案。联合治疗方案:碳青霉烯类+喹诺酮类或氨基糖苷类,β-内酰胺酶抑制剂合剂+喹诺酮类或氨基糖苷类。

方案应结合药敏试验结果及个体因素选择,大部分仅需要单药治疗,仅少数严重感染需要联合用药。

4)CRE:建议优先使用头孢他啶-阿维巴坦治疗产丝氨酸碳青霉烯酶(包括KPC和OXA-48)CRE感染(弱推荐,极低质量证据)。建议优先使用头孢他啶-阿维巴坦联合氨曲南治疗产金属酶的CRE感染(弱推荐, 极低质量证据)。对于使用氨基糖苷类无禁忌证的CRE感染患者,建议使用阿米卡星等氨基糖苷类联合治疗方案(有条件推荐, 极低质量证据)。在CRE对磷霉素敏感或与联合药物具有协同抗菌作用情况下,建议采用磷霉素静脉制剂联合用药治疗CRE感染(有条件推荐, 极低质量证据)。

5)MDR-PA/“难治”耐药性铜绿假单胞菌(DTR-PA)治疗:对于铜绿假单胞菌引起的重症CAP,治疗选择β-内酰胺类+氟喹诺酮类/氨基糖苷类。对于铜绿假单胞菌引起的重症HAP/VAP,经验性治疗选择β-内酰胺酶抑制剂复合制剂、碳青霉烯类单药或联合下列药物中的一种:氟喹诺酮类,氨基糖苷类。有耐碳青霉烯铜绿假单胞菌CRPADTR-PA感染风险时可联合多黏菌素类多黏菌素B、多黏菌素E)。目标治疗根据药敏试验结果制定治疗方案,优先选择肺组织浓度充分的药物,针对CRPA或DTR-PA,选择头孢洛扎-他唑巴坦、头孢他啶-阿维巴坦、亚胺培南-西司他丁-瑞来巴坦、美罗培南-法硼巴坦±氟喹诺酮类/氨基糖苷类,以多黏菌素类为基础的联合治疗。

2024年IDSA指南治疗建议:①当铜绿假单胞菌分离株对传统的非碳青霉烯类β-内酰胺药物和碳青霉烯类药物均敏感时,首选前者而非碳青霉烯类药物。对于对任何碳青霉烯类药物都不敏感但对传统β-内酰胺类药物敏感的铜绿假单胞菌感染,建议使用传统药物作为大剂量延长输注疗法。对于重症患者或铜绿假单胞菌分离物对碳青霉烯类耐药但对传统β-内酰胺类药物敏感的控制不佳的患者,使用铜绿假单胞菌对其敏感的新型β-内酰胺类药物也是一种合理的治疗方法。②采用头孢洛扎-他唑巴坦、头孢他定-阿维巴坦和亚胺培南-西司他丁-瑞来巴坦是治疗DTR-PA引起的尿道外感染的首选抗生素。对于由DTR-PA引起的尿道外感染,头孢德罗是另一种治疗选择。③如果已确认对头孢洛扎-他唑巴坦、头孢他定-阿维巴坦、亚胺培南-西司他丁-瑞来巴坦或头孢德罗敏感,则不建议对DTR-PA引起的感染采用联合抗感染疗法。

6)耐碳青霉烯类鲍曼不动杆菌(CRAB)—2024年IDSA指南治疗建议: ①使用包含舒巴坦类药物的抗生素方案治疗CRAB感染。首选方案舒巴坦-度洛巴坦联合碳青霉烯类。如果没有舒巴坦-度洛巴坦, 次选方案采用大剂量氨苄西林-舒巴坦(舒巴坦成分的日总剂量为9 g)联合至少一种其他药物(即多黏菌素B、米诺环素>替加环素或头孢德罗)方案。②多黏菌素B可考虑与至少一种其他药物联合使用, 以治疗CRAB感染,因其药代动力学特性更好。③可考虑将大剂量米诺环素(200 mg q12h)或大剂量替加环素(200 mg负荷剂量, 随后100 mg q12h)与至少一种其他药物联合用于治疗CRAB感染。仅限于在其他药物无效、无法耐受或不可用的情况下使用依拉环素。不建议使用奥马环素治疗CRAB感染。④不建议将美罗培南或亚胺培南-西司他丁用于治疗CRAB感染, 与舒巴坦钠-度洛巴坦联合用药除外。⑤不建议将利福平或其他利福霉素用于治疗CRAB感染。

2024年中国《碳青霉烯类耐药革兰阴性菌感染的诊断、治疗及防控指南》推荐:建议根据患者的情况,选择替加环素为基础或多黏菌素为基础的联合抗菌治疗方案治疗CRAB引起的肺部感染(弱推荐,极低质量证据)。②建议使用舒巴坦或含舒巴坦的酶抑制剂复方制剂的联合治疗方案治疗CRAB感染(弱推荐,低质量证据)。但我国体外药敏显示鲍曼不动杆菌对头孢哌酮-舒巴坦的耐药率低于氨苄西林-舒巴坦)。含舒巴坦联合用药不适用于青霉素过敏者。

对于CRAB感染,IDSA指南与我国指南推荐意见不一致,可能与IDSA指南纳入的雾化吸入相关文献数量更多有关。临床中还需根据具体情况选择合适的治疗方式。


六、新型抗多重耐药菌药物


目前针对多重耐药菌的新型治疗药物种类丰富,涵盖以下类别:①新型头孢菌素类:头孢洛林、头孢吡普、头孢德罗、头孢吡肟/恩美唑巴坦;②新型氟喹诺酮类:德拉沙星;③四环素衍生物:依拉环素、奥马环素;④糖肽类:奥利万星、达巴万星;⑤噁唑烷酮类:特地唑胺;⑥β-内酰胺酶抑制剂复方制剂:头孢洛生-他唑巴坦、头孢他啶-阿维巴坦、美罗培南-法硼巴坦、亚胺培南-瑞来巴坦、头孢他啶-阿维巴坦/氨曲南、氨曲南-阿维巴坦、舒巴坦-度洛巴坦。

尽管部分药物在临床应用中仍存在可及性限制,但这类新型药物为免疫抑制患者多重耐药菌感染的治疗提供了全新选择,有望提升耐药感染的治疗精准性与有效性。


七、病例分享


1. 病例1:ANCA相关性血管炎合并胸腺瘤(Good综合征)放疗后PJP感染

1.1  病例资料

患者:39岁女性,因“咳嗽、咳痰1周”入院。2024年7月6日入院。

既往史:2024年3月我院诊断“ANCA相关性血管炎”,予以强的松(起始30 mg/d,目前为15 mg/d)+吗替麦考芬酯胶囊治疗;2024年4月确诊胸腺瘤,于我院行30次放疗。

辅助检查:WBC 3.67×109/L,LYM 0.27 G/L(↓),NEU% 88.4%,Hb 135 g/L,PLT 164 G/L。ESR 25 mm/h,hs-CRP 79.51 mg/L,PCT 0.08 ng/ml;LDH 327.3 U/L;NT-BNP 47.35 ng/L,cTNI 0.02 ng/ml。

病原学:血深部真菌检测阴性。

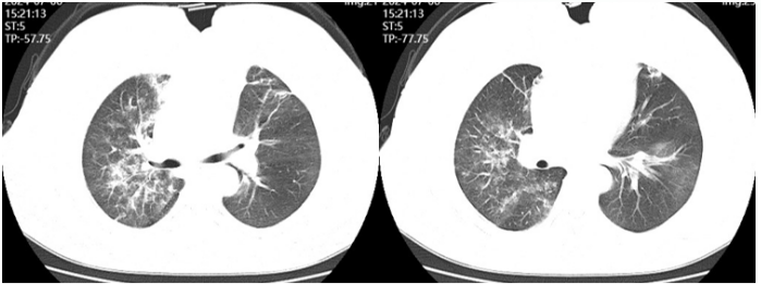
影像学:7月6日胸部CT示双肺多发斑片状磨玻璃影,上肺为著(图3)

图片

3  患者入院时胸部CT

明确病原学:BALF mNGS检出耶氏肺孢子菌(序列数1349)。

1.2  治疗过程

初始治疗(7.6-7.10):头孢哌酮舒巴坦+莫西沙星+甲泼尼龙20 mg qd,症状无改善。

调整治疗(7.11-7.12):头孢哌酮舒巴坦+莫西沙星,甲泼尼龙40 mg qd,磺胺960 mg q6h。

呼吸衰竭加重转RCIU(7.13-7.21):哌拉西林舒巴坦4.5 g q8h,磺胺960 mg q6h,卡泊芬净50 mg qd,甲泼尼龙40 mg q12h,胸腺肽胶囊10 mg q8h,丙种球蛋白10 g qd(5 d)。【对于Good综合征,单纯磺胺治疗往往效果不佳,定期行丙种球蛋白治疗能够改善患者的临床症状,降低病死率】

1.3  转归

7月21日后患者呼吸衰竭改善,8月9日复查胸部CT示磨玻璃影吸收(图4)

图片

4  患者胸部CT动态演变

2. 病例2:肾移植术后新冠合并CRE肺炎

2.1  病例资料

患者:76岁男性,因“咳嗽咳痰10天,发热1天”于2023年5月13日入院。

既往史:糖尿病病史10余年,口服阿卡波糖50 mg tid、瑞格列奈1 mg qd及胰岛素(具体不详)降糖治疗,血糖控制不详;2002年因右肾肿瘤行肾移植手术。术后长期口服环孢素50 mg bid、吗替麦考酚酯0.5 g bid、强的松5 mg qd抗排斥治疗。

辅助检查:WBC 6.91 G/L,LYM 0.03 G/L,NEU% 82.7%,Hb 156 g/L,PLT 91 G/L;ESR 12 mm/h,IL-6 29.98 pg/ml。HbA1c 7.66%。

病原学:新型冠状病毒核酸阳性,甲流及乙流核酸阳;痰培养示肺炎克雷伯菌(CRE株,对亚胺培南耐药);胸部CT示双肺实变影。

2.2  诊疗过程与病情演变

初始治疗(5.13-5.19):给予哌拉西林他唑巴坦抗感染、奥司他韦抗病毒,继续环孢素、吗替麦考酚酯、强的松抗排斥治疗。症状未明显改善,后续新冠核酸转为阳性,肺部炎症进展。

治疗调整(5.20-5.30):抗感染方案维持哌拉西林他唑巴坦,加用阿兹夫定抗病毒,甲强龙抗炎,继续免疫抑制剂治疗。痰培养检出肺炎克雷伯菌(CRE株,多重耐药),对多种抗生素耐药。

精准治疗(5.31-6.20):抗感染升级为头孢他啶-阿维巴坦+氨曲南,抗病毒换用奈玛特韦/利托那韦、莫诺拉韦,加用丙种球蛋白免疫支持,减少免疫抑制剂用量。

耐药菌与真菌双重挑战(6.21-7.11):痰培养再次检出多重耐药革兰阴性杆菌,同时培养出白色念珠菌。抗感染调整为替加环素+多黏菌素B,加用氟康唑抗真菌,同时加用吡非尼酮抗纤维化,继续免疫抑制剂治疗。

2.3  转归

7月6日、7月9日新冠核酸连续阴性,7月16日复查胸部CT提示肺部炎症较前明显改善,患者感染控制,病情好转(图5)

图片

5  患者胸部CT对比


八、总结


免疫抑制患者因糖皮质激素、免疫抑制剂、化疗等多种因素的影响,其严重肺部感染风险呈上升趋势。此类患者肺部感染常存在多种病原体混合感染的情况, 临床需结合免疫抑制类型、病史、临床症状及CT特征等识别可能的病原体。在治疗方面, 除了抗感染治疗外, 抗炎及免疫重建治疗同样重要, 是整体治疗方案中不可替代的关键环节。在免疫抑制患者群体中, 针对免疫系统失衡状态的免疫调节治疗不仅能直接改善患者的感染抵抗力和身体耐受度, 还能间接提升其对原发病治疗的依从性与效果, 对降低患者并发症发生率、延长生存周期、提高生活质量均具有不可忽视的作用。针对免疫抑制宿主肺部感染需尽早启动经验性治疗, 鉴于病因学诊断极具挑战性, 应通过多种途径尤其是借助灌洗液tNGS/mNGS技术查找病原体, 以实现精准治疗。

向下滑动查看


参考文献

[1] Ramirez JA, Musher DM, Evans SE, et al. Treatment of Community-Acquired Pneumonia in Immunocompromised Adults: A Consensus Statement Regarding Initial Strategies[J]. Chest, 2020, 158(5):1896-1911. 

[2] Deinhardt-Emmer S, Chousterman BG, Schefold JC, et al. Sepsis in patients who are immunocompromised: diagnostic challenges and future therapies[J]. Lancet Respir Med, 2025, 13(7):623-637. 

[3] Di Pasquale MF, Sotgiu G, Gramegna A, et al. Prevalence and Etiology of Community-acquired Pneumonia in Immunocompromised Patients[J]. Clin Infect Dis, 2019, 68(9):1482-1493. 

[4] Van de Louw A, Mirouse A, Peyrony O, et al. Bacterial Pneumonias in Immunocompromised Patients[J]. Semin Respir Crit Care Med, 2019, 40(4):498-507. 

[5] Azoulay E, Russell L, Van de Louw A, et al. Diagnosis of severe respiratory infections in immunocompromised patients[J]. Intensive Care Med, 2020, 46(2):298-314. 

[6] Viñán Garcés AE, Sanabria-Herrera N, Duque S, et al. Severe community-acquired pneumonia in immunosuppressed patients admitted to the ICU[J]. Respir Med, 2025, 240:108014. 

[7] Zhao J, Zhuge R, Hu B, et al. Clinical impact of bronchoalveolar lavage fluid metagenomic next-generation sequencing in immunocompromised patients with severe community-acquired pneumonia in ICU: a multicenter retrospective study[J]. Infection, 2025, 53(5):1911-1927.

[8] Wu X, Li Y, Zhang M, et al. Etiology of Severe Community-Acquired Pneumonia in Adults Based on Metagenomic Next-Generation Sequencing: A Prospective Multicenter Study[J]. Infect Dis Ther, 2020, 9(4):1003-1015. 

[9] 北京医学会检验医学分会. 重症社区获得性肺炎病原微生物实验室诊断专家共识[J]. 中华医学杂志, 2020, 100(19):1459-1464. 

[10] Chean D, Windsor C, Lafarge A, et al. Severe Community-Acquired Pneumonia in Immunocompromised Patients[J]. Semin Respir Crit Care Med, 2024, 45(2):255-265. 

[11] Zhao J, Sun Y, Tang J, et al. The clinical application of metagenomic next-generation sequencing in immunocompromised patients with severe respiratory infections in the ICU[J]. Respir Res, 2024, 25(1):360. 

[12] Cillóniz C, Torres A, Niederman MS. Management of pneumonia in critically ill patients[J]. BMJ, 2021, 375:e065871. 

[13] Zhang F, Cheng W. The Mechanism of Bacterial Resistance and Potential Bacteriostatic Strategies[J]. Antibiotics (Basel), 2022, 11(9):1215. 

[14] 中华医学会呼吸病学分会. 中国成人社区获得性肺炎诊断和治疗指南(2016年版)[J]. 中华结核呼吸杂志, 2016, 39(4):253-279.

[15] 中华医学会呼吸病学分会感染学组. 中国成人医院获得性肺炎与呼吸机相关性肺炎诊断和治疗指南(2018年版)[J]. 中华结核和呼吸杂志, 2018, 41(4):255-280. 

[16] 产超广谱β内酰胺酶肠杆菌感染急诊诊疗中国专家共识组. 产超广谱β内酰胺酶肠杆菌感染急诊诊疗中国专家共识[J]. 中华急诊医学杂志, 2020, 29(12):1520-1526.

[17] 中国碳青霉烯耐药肠杆菌科细菌感染诊治与防控专家共识编写组, 中国医药教育协会感染疾病专业委员会, 中华医学会细菌感染与耐药防控专业委员会. 中国碳青霉烯耐药肠杆菌科细菌感染诊治与防控专家共识[J]. 中华医学杂志, 2021, 101(36):2850-2860. 

[18] 曾玫, 夏君, 宗志勇, 等. 碳青霉烯类耐药革兰阴性菌感染的诊断、治疗及防控指南[J]. 中国感染与化疗杂志, 2024, 24(2):135-151.

[19] 中华医学会呼吸病学分会感染学组. 中国铜绿假单胞菌下呼吸道感染诊治专家共识(2022年版)[J]. 中华结核和呼吸杂志, 2022, 45(8):739-752.

[20] Tamma PD, Aitken SL, Bonomo RA, et al. Infectious Diseases Society of America 2022 Guidance on the Treatment of Extended-Spectrum β-lactamase Producing Enterobacterales (ESBL-E), Carbapenem-Resistant Enterobacterales (CRE), and Pseudomonas aeruginosa with Difficult-to-Treat Resistance (DTR-P. aeruginosa)[J]. Clin Infect Dis, 2022, 75(2):187-212. 



作者介绍

图片

唐以军

主任医师、教授,博士生导师,国务院特殊津贴专家,加拿大博士后;十堰市太和医院党委书记、院长,呼吸内科学科带头人,呼吸疾病研究所所长;中国医院协会常务理事,中国人体健康科技促进会现代医院精益管理专业委员会副主任委员,湖北省医院协会副会长,湖北省医学会呼吸病学会副主任委员;湖北省有突出贡献专家,湖北省第二届医学领军人才,全国五一劳动奖章获得者,全国先进工作者;先后获得国家及省部级基金项目近10项,获省级一等奖1项,三等奖3项。

图片

王梅

十堰市太和医院呼吸与危重症医学科主任,博士,教授/主任医师,博士研究生导师;美国休斯敦大学访问学者,2023年十堰市科技创新领军人才,主要研究方向为肺癌真菌感染及间质性肺病;中国医师协会呼吸医师分会首届中青年医师工作委员会委员,中国医药教育协会肺部肿瘤专业委员会委员,中国医药教育协会介入微创呼吸分会常委,国家临床医学研究中心-中国呼吸肿瘤协作组湖北分会副主任委员,十堰市医学会呼吸病专业委员会专业委员会副主任委员,湖北省临床肿瘤学会肿瘤呼吸病学专家委员会第一届委员会副主任委员,湖北省医师协会呼吸病医师分会第一届委员会常委;作为负责人独立主持并完成厅局级以上各类项目4项,作为骨干成员参与国家自然科学基金重点项目/面上项目;获湖北省科技进步二等奖1项、三等奖2项、十堰市科技进步三等奖1项及国家发明专利1项。参编人卫版“十四·五"内科学专升本教材,参编2023版CACA指南。近5年,以第一作者或通讯作者共发表高水平SCI论文30余篇,中科院一区期刊发表论文7篇,单篇最高影响因子12.658,累计影响因子达100分以上。

图片

声明:

本文仅用于学术领域的理论探讨与专业交流,不涉及任何商业推广、产品宣传等非学术用途,亦不作为临床诊疗活动中最终决策的依据。临床实践需根据患者的具体情况选择适宜的处理措施。


点我观看视频.jpg

全部评论 0
Copyright©2020-2026 北京医麦斯科技有限公司 版权所有 京ICP备2020034400号-1 京公网安备11010502043983号