作者:李绪言
单位:首都医科大学附属北京朝阳医院呼吸与危重症医学科 北京市呼吸疾病研究所
临床中我们可能会遇到类似场景:第一种情况,重症患者坠床,出现头皮外伤血肿或脑出血,额外增加了医疗负担,甚至这种不良事件会导致潜在的纠纷。第二种情况,85岁男性患者,在无约束的情况下自行拔除尿管,导致尿道损伤出血,需要求助于泌尿外科来解决这一问题。第三种情况,CRRT患者拔除血滤深静脉置管,导致失血性休克。第四种情况,ECMO患者血管内置管拔除,导致失血性休克。
导致上述不良事件发生的因素主要有以下几点:①人员配备:随着区域医疗中心的建设发展,ICU医务人员不足已成为目前我们面临的一个非常严重的问题。如果对患者不加以约束,发生不良事件的概率将会大大增加。2024年5月,国家卫健委官网发布了《关于加强重症医学医疗服务能力建设的意见》,其中主要目标为,至2025年末,相关医疗机构综合ICU床医比达到1:0.8,床护比达到1:3。在医护人员充足的情况下,能够对患者进行更好的照护;反之则有必要对患者进行约束。②时间段:在交接班和夜班这两个时间段最容易出现问题,③患者病情:当患者病情改善时,更容易出现不良事件,例如患者自行拔管等。
约束也会给患者带来一些潜在的损伤,例如:患者因烦躁/躁动,用腕带、绷带约束后造成腕部及踝部多处淤紫、破溃;长时间约束导致神经肌肉损伤;长期约束制动也会导致下肢深静脉血栓形成;无创通气(NIV)患者约束会导致潜在的治疗风险;等。
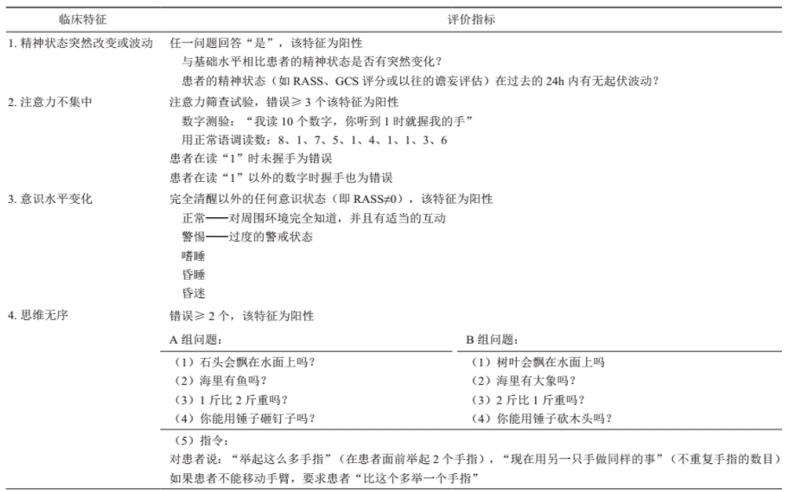
重症患者在ICU内面临很多应激因素,例如:①自身严重疾病的影响:各种有创诊治操作,自身伤病的疼痛;②环境因素:灯光长明,昼夜不分,各种噪音,睡眠剥夺,邻床患者的抢救或去世等;③隐匿性疼痛:气管插管及其他各种插管;④对未来命运的忧虑:预后的担心、死亡的恐惧等。面对如此多的应激因素,对于重症患者而言,是需要进行保护性约束的。保护性约束指的是,在医疗过程中,医护人员针对患者病情的特殊情况,为了最大程度地减少患者发生意外伤害而实施的一种强制性的限制其行动能力的医疗保护措施。保护性约束的目的是:①防止患者坠床;②避免拔除气管插管、胃管、尿管等置管;③体位的保护:俯卧位时也需要进行保护性约束;④防止自伤和他伤。保护性约束实施评估时,对患者病史、安全风险评估要遵循“最小约束原则”;需要约束时,还应注重与患者和家属的沟通及配合,尽量做好解释工作;为患者及家属提供情绪支持,减少焦虑;此外,还需做好床边监测及定期评估,包括查看约束带的松紧度、患者皮肤的温度颜色、肢体肿胀情况等。保护性约束更要注意尊重患者的权益和尊严。在进行合理或有效的保护性约束前,我们还有哪些问题需要考虑,例如:能不约束吗?什么方法约束?如何进行约束?约束时要注意什么?何时终止约束?可能有一些替代的方法,此方面并没有太多文献报道。结合笔者所在ICU的经验,介绍一些可以做的事情。第一,操作前需要与患者进行充分的沟通和宣教工作,减轻焦虑和恐惧。第二,环境中的人性化设置,例如灯光设置、噪音控制等。第三,如果有条件,可以提供适当的娱乐设施和活动,例如看电视等。第四,早期康复越来越重要,帮助患者积极进行康复锻炼,能够尽早下地活动,争取早日转出ICU。(1)自然光线:首先调节患者的觉醒睡眠节律,减少ICU谵妄的发生;其次,如果有条件,每个患者病床区域应有不少于一个窗口,为患者提供户外视野,有助于减轻焦虑和压力。笔者所在ICU外有一个外廊,白天尽量使自然光照射进来,还可以将患者推到走廊晒太阳。在ICU内还配有康复床,为患者提供更宽的视野。(2)室内光线:在夜间或任何患者需要休息的时间调低照明,可设置顶灯、壁灯、地灯等(颜色选择、亮度调节);监护仪、呼吸机等设备的面板尽量不要紧挨着患者,最大程度减少对患者睡眠的影响。(3)睡眠光线:在患者睡眠时,可以更换室内灯的颜色,能够更好地促使患者休息;也可为患者佩戴眼罩,营造睡眠环境。(4)噪音控制:患者晚上休息时,可为其戴上耳塞,减轻噪音对患者睡眠及情绪的影响。(5)其他:可考虑在ICU房间设置电视、康复座椅、时钟等。狭义的约束指的是物理约束,通过胸带、腕带、约束手套等进行约束。临床中如果做好镇静镇痛的管理,可以最大程度地避免这种物理约束措施。(1)镇静镇痛的管理:中华医学会呼吸病学分会和中国医师协会呼吸医师分会危重症医学专家组组织编写了《成人呼吸危重症患者镇痛镇静管理及相关问题专家共识》并于2023年发表,其中推荐,呼吸危重症患者实施镇痛镇静管理后,不建议常规给予保护性约束(最佳实践声明)。对于深度镇静的气管插管呼吸危重症患者建议实施每日镇静中断,以达到和维持浅镇静(弱推荐,中级证据质量)。患者镇静镇痛管理后,活动受限。如果再进行物理性约束,可能会导致皮肤破溃、局部供血不足等风险。为了避免对患者进行过度镇静,要实施每日唤醒,这样才能够判断患者的镇静镇痛状态。(2)谵妄的预防:ICU患者常会出现谵妄。当患者拔除气管插管后,其意识状态并不特别好,仍然烦躁不安。对于此类患者,有时只能使用药物或进行被动的身体约束。但对于ICU谵妄,“防”大于“治”。首先,评估患者有哪些谵妄的因素,通常使用ICU患者意识模糊评估法(CAM-ICU)或重症监护谵妄筛查量表(ICDSC)作为评估ICU患者的谵妄的工具。此外,避免出现谵妄,需要做好早期非药物集束化管理,包括早期活动、早期物理治疗和康复、耳罩等,预防谵妄的发生。推荐有创机械通气的谵妄患者使用右美托咪定预防谵妄。表1为CAM-ICU谵妄评分量表,主要是意识状态,例如情绪突然波动、注意力不集中,出现嗜睡、警觉或躁动、思维混乱等情况。我们通过量表来评估患者的意识状态,进而能够开展早期康复/活动,尽量避免谵妄的发生。
表1 CAM-ICU谵妄评分量表
在约束时,需要监测如下指标:肢体循环、皮肤颜色、呼吸频率、精神行为、意识状态、营养状况等。(3)医务人员务必做好宣教,与患者及家属合理沟通。(4)保护性约束不作为常规手段, 但在人员不充足或患者病情出现特殊变化时, 需要考虑使用。
(5)镇静镇痛药物应用时应密切监测患者的生命体征,减少物理性约束措施。
重症患者需要合理的保护性约束, 但在此过程中需要遵循一定的原则: ①能不约束就不约束, 最佳状态是不约束, 临床医务人员能够及时发现引起患者躁动不安等的潜在风险并加以解决, 保证患者的安全; ②身体约束与镇静镇痛策略结合, 使患者处于稳定状态, 尽量减少物理约束; ③患者病情改善后, 应尽早终止约束, 鼓励患者下床活动或进行康复锻炼, 减少并发症的发生。[1] Guerrero P, Mycyk MB. Physical and Chemical Restraints (an Update)[J]. Emerg Med Clin North Am, 2020, 38(2):437-451.[2] 中华医学会呼吸病学分会, 中国医师协会呼吸医师分会危重症医学专家组. 成人呼吸危重症患者镇痛镇静管理及相关问题专家共识[J]. 中华结核和呼吸杂志, 2023, 46(12):1162-1175.
首都医科大学附属北京朝阳医院呼吸与危重症医学科主任医师,北京呼吸疾病研究所办公室副主任。中华医学会内科学分会青年委员,中国医师协会呼吸医师分会危重症工作委员会青年委员,中国老年医学学会呼吸病学分会呼吸治疗与肺康复学术工作委员会委员,中国心胸血管麻醉学会体外生命支持分会委员,中国医师协会体外生命支持专业委员会青年委员会委员,北京医学会呼吸病学分会呼吸治疗学组副组长、内科学分会委员。主要研究方向:呼吸危重症、呼吸支持技术。
